为了应对微型密封无线设备需求的日益增长,就需要更有效的充电解决方案。传统充电方法无法满足终端用户的需求,既给空间受限型设备带来挑战,又不能适应恶劣环境。尽管无线充电解决了其中的许多问题,但现有解决方案仍无法满足这些设备对集成度、功率和效率的要求。
本文将讨论为空间受限型密封设备提供更强充电解决方案的必要性。然后介绍 Analog Devices 的多功能无线充电解决方案,并展示该解决方案如何帮助开发人员轻松实现合适、安全和高效的充电。
对更有效的充电解决方案的需求在不断增长
对耳机、入耳式设备和健身器材等较紧凑型可穿戴电子设备的需求在不断增长,这将继续推动对充电解决方案的需求,以适应这些应用的在物理尺寸方面的限制,并确保密封设备在不同工作环境下的完整性。依靠物理连接器的传统充电方法易发生磨损,也会受到灰尘和湿气等环境因素的影响,是无法满足这些要求的。因此,无线充电技术已不仅仅是一种新功能,而是这类产品的基本要求。
无线功率传输 (WPT) 系统无需外部充电端口,通过在充电源和封闭设备之间的空气间隙上运行,提供了一种潜在的解决方案。但实际上,设计有效的 WPT 解决方案面临着诸多技术挑战,包括功率传输效率、故障处理以及电池管理和热管理。由于需要适应狭小的空间,情况也将变得更加复杂。
高度集成的设备简化了 WPT 设计
Analog Devices 的 LTC4124 无线锂离子充电器和 LTC4125 无线电源发射器旨在帮助设计人员满足空间受限型密封器件对高集成度、高功率和高效率的要求。
LTC4124 采用尺寸仅为 2 × 2 mm、高度仅为 0.74 mm 的 LQFN 封装,集成了以高达 100 mA 的可选充电电流为锂离子电池充电所需的全部功能(图 1)。
图 1:凭借其全面的功能特性,LTC4124 无线锂离子充电器简化了 WPT 的实现。(图片来源:Analog Devices)
该设备的集成充电功能全面,可用作独立的锂离子电池充电器,且无需额外组件。这款充电器具有全功能、引脚可编程的恒流/恒压 (CC/CV) 线性电池充电功能,包括安全定时器终止、坏电池检测和自动充电功能。
LTC4124 的低电量断开功能有助于保护处于极低电荷状态的电池,防止其进一步放电,以避免因放电而缩短电池寿命。当没有输入电源且电池电压低于指定的最低值时,断开功能会使 LTC4124 关断。关断时,设备会打开一个断开开关(图 1 中的 M3),防止电池进一步放电。利用送货模式功能,LTC4124 可防止电池放电,直到向其 ACIN 或 DCIN 引脚供电。
LTC4124 还可配置为在电池温度过高时阻止充电,并通过增加一个负温度系数 (NTC) 热敏电阻和一个发光二极管 (LED) 来直观地显示充电状态(图 2)。

图 2:开发人员只需使用两个元件(一个 LED 和一个 NTC 电阻器)以及 LTC4124 充电器,就能实现具有可视充电状态指示器的、完整的温度合格型充电器。(图片来源:Analog Devices)
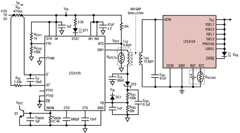
通过将外部并联电感电容 (LC) 谐振电路连接到 LTC4124 的 ACIN 引脚,开发人员可以轻松扩展这一基本设计,创建 WPT 系统的接收器端。将这种方法与 Analog Devices 的 LTC4125 器件搭配使用,可提供完整的 100 mA WPT 解决方案(图 3)。

图 3:LTC4125 发射器和 LTC4124 充电器实现了一种紧凑型 100 mA WPT 解决方案。(图片来源:Analog Devices)
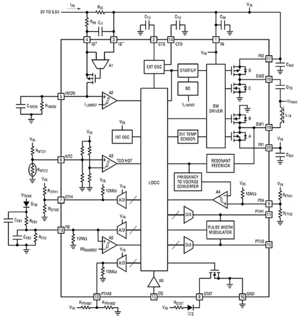
与 LTC4124 一样,LTC4125 也是一款专为 WPT 应用设计的高集成度器件。该器件采用 QFN 封装,尺寸为 5 × 4 × 0.75 mm,在 3 V 至 5 V 电源下输出功率超过 5 W(图 4)。

图 4:Analog Devices 的 LTC4125 无线电源发射器集成了全部功能模块,能向经过适当调谐的接收器提供 5 W 以上的功率。(图片来源:Analog Devices)
该器件的核心是 Analog Devices 专有的自动共振技术,可自动检测并匹配开关引脚(SW1 和 SW2)上连接的串联 LC 电路的谐振频率。除了优化发射功率外,自动谐振技术在异物检测方面也发挥着至关重要的作用。当在发射线圈附近放置异物时,线圈的有效电感会显著降低,LTC4125 的驱动频率会增加。如下文所述,驱动频率增加可用来指示异物存。
优化 WPT
在 WPT 期间,LTC4124 接收器的集成无线电源管理器会对 WPT 系统发射器/接收器对中一半发射器的发射线圈所产生的交变磁场中的 AC 电压进行整流。LTC4124 无线电源管理器利用其集成比较器 (CP1) 和开关(SW1 和 SW2),当接收到的能量超过电池充电所需时,将谐振电路分流至地,从而将 VCC 引脚上的整流电压保持在略高于电池电压 (VBATT)。
不过,这种分流机制耗散的功率会增加器件的热负荷。LTC4125 发射器提供了一种更直接的机制来减少到达接收器的能量。
在其自动谐振技术优化功率输出的同时,LTC4125 还具有出色的功率搜索功能,可在连续的搜索周期序列中监控并调节发射器的输出功率,以匹配接收器负载。在每个周期内,LTC4125 通过逐步增加脉冲宽度电压 (VPTH) 来逐步提升发射功率,而脉冲宽度电压与输送至线圈电流驱动桥的脉冲宽度成正比。谐振电路反馈电压 (VFB) 发生明显变化时表明发射功率足以满足或超过接收器负载,并且会在该脉宽电压处停止搜索,从而在直至在下个搜索周期前保持所需的发射器输出功率水平(图 5)。
图 5:LTC4125 发射器的最佳功率搜索功能通过执行逐步搜索来找到合适的输出水平,从而将输出功率与接收器负载相匹配。(图片来源:Analog Devices)
LTC4125 的最佳功率搜索功能通过固定流程执行每个搜索周期,直至检测到有效的退出条件或若干故障条件之一(图 6)。

图 6:在执行其最佳功率搜索算法时,LTC4125 发射器继续逐步递增输出功率,直至遇到有效的退出条件或若干故障条件之一。(图片来源:Analog Devices)
在此过程中,LTC4125 可识别多个预先设定的有效退出条件,以指示最佳发射功率。此外,开发人员还可以指定两个可编程退出条件,包括用于限制输入电流的输入电流阈值 (VITH) 和差分振荡压阈值 (DTH),以便在涉及发射线圈和接收线圈之间耦合不良的使用场景中优化发射功率。
LTC1425 可自动检测几种可能影响功率传输安全和效率的故障情况:
· 超过由 NTC 电压 (VNTC) 确定的线圈温度阈值,其中,NTC 电压在 NTC 输入引脚上测得
· 超过由 FB 引脚电压检测到的振荡电压的最大阈值:VFB > VIN
· 超过内部芯片的超温阈值(典型值为 150°C)
· 超过频率阈值,表明存在异物,原因是发射线圈电感减小,驱动频率随之增加
· 超过输入电流限制值 (ILIM)
· 在未找到有效退出条件的情况下完成搜索斜坡
存在任何一种故障条件时,都会在进入下一个搜索期间使设备保持供电停止状态。
对于开发人员来说,自动谐振驱动和最佳功率搜索等功能可根据退出条件和故障条件自动运行。虽然其中一些条件的阈值在设备中是固定的,但开发人员对于用来确定功率设置、退出条件和故障条件的不同方面仍有相当大的控制权。
使用 Analog Devices 的 DC2770A-A-KIT 演示套件和 100 mA DC2770A-B-KIT 演示套件,开发人员可以快速评估 LTC4124 接收器和 LTC4125 发射器在以高达 100 mA 的电流为锂离子电池充电时的性能。每个套件均包括一块基于 LTC4125 的发射器电路板和一块基于 LTC4124 的接收器电路板。两者都配备了跳线和连接点,用于设置设备性能特征,并监控结果。
结语
设备变得越来越紧凑并采用密封结构,这一发展趋势使得设备所依赖的有效充电方法的设计日益复杂化。WPT 提供了一种有效的解决方案,但实施高效的无线充电设计具有挑战性。Analog Devices 的无线功率接收器和发射器专为应对这些挑战而设计,简化了空间受限型密封设备中 WPT 的实施过程。
安芯科创是一家国内芯片代理和国外品牌分销的综合服务商,公司提供芯片ic选型、蓝牙WIFI模组、进口芯片替换国产降成本等解决方案,可承接项目开发,以及元器件一站式采购服务,类型有运放芯片、电源芯片、MO芯片、蓝牙芯片、MCU芯片、二极管、三极管、电阻、电容、连接器、电感、继电器、晶振、蓝牙模组、WI模组及各类模组等电子元器件销售。(关于元器件价格请咨询在线客服黄经理:15382911663)
代理分销品牌有:ADI_亚德诺半导体/ALTBRA_阿尔特拉/BARROT_百瑞互联/BORN_伯恩半导体/BROADCHIP_广芯电子/COREBAI_芯佰微/DK_东科半导体/HDSC_华大半导体/holychip_芯圣/HUATECH_华泰/INFINEON_英飞凌/INTEL_英特尔/ISSI/LATTICE_莱迪思/maplesemi_美浦森/MICROCHIP_微芯/MS_瑞盟/NATION_国民技术/NEXPERIA_安世半导体/NXP_恩智浦/Panasonic_松下电器/RENESAS_瑞莎/SAMSUNG_三星/ST_意法半导体/TD_TECHCODE美国泰德半导体/TI_德州仪器/VISHAY_威世/XILINX_赛灵思/芯唐微电子等等
免责声明:部分图文来源网络,文章内容仅供参考,不构成投资建议,若内容有误或涉及侵权可联系删除。
Copyright © 2002-2023 深圳市安芯科创科技有限公司 版权所有 备案号:粤ICP备2023092210号-1