特征
●供货范围灵活:
+5V至+12V单电源
±2.5V至±6V双电源
●内部固定增益:+2或±1
●高带宽(G=+2):225MHz
●低供电电流:5.1mA
●低失能电流:150μA
●高输出电流:190mA
●输出电压摆幅:±4.0V
●提供SOT23-6
应用
●宽带视频线路驱动器
●多线视频DA
●便携式仪器
●ADC缓冲器
●有源滤波器
说明
OPA692提供了一个易于使用的宽带固定增益视频缓冲放大器。根据外部连接,内部电阻网络可用于提供+2视频缓冲器的固定增益或+1或-1电压缓冲器的增益。在非常低的5.1mA电源电流下工作,OPA692提供了一个转换率和输出功率通常与更高的电源电流有关。一个新的输出级架构提供高输出电流,最小的净空和交叉失真。这就提供了特殊的单电源操作。使用单+5V电源,OPA692可以提供1V到4V的输出摆幅,驱动电流超过120mA,带宽>200MHz。这种功能组合使OPA692成为理想的RGB线路驱动器或单电源模数转换器(ADC)输入驱动器。
OPA692的低5.1mA电源电流在+25°C时进行了精确调整。这种微调以及低温度漂移,确保了比仅报告室温标称电源电流的竞争产品更低的最大供电电流。可通过使用可选的禁用控制引脚进一步降低系统功率。保持此禁用引脚打开,或保持高,给予正常操作。如果当I/O引脚进入高阻抗状态时,OPA692电源电流降到150μA以下。


典型特性:VS=±5V
除非另有说明,否则TA=+25°C,G=+2,并且RL=100Ω(仅直流性能见图1)。








除非另有说明,否则TA=+25°C,G=+2,并且RL=100Ω(仅交流性能见图2)。



应用程序信息
宽带缓冲操作
OPA692提供了宽带电流反馈运算放大器的卓越交流性能,具有高度线性、高功率输出级。它的特点是内部射频和RG电阻,使它很容易选择增益+2,+1,或-1没有任何外部电阻。只需要5.1mA的静态电流,OPA692将摆动至任一供电轨的1V范围内,并在室温下提供超过160mA的电流。这种低输出净空要求,加上独立于电源电压的偏压,提供了显著的单(+5V)电源操作。OPA692将提供大于200MHz的带宽,在单个+5V电源上驱动2VPP输出到100Ω。以前的增强输出级放大器通常由于输出电流过零而遭受非常差的交叉失真。OPA692实现了一个相当的功率增益和更好的线性度。电流反馈运放比电压反馈运放的主要优点是交流性能(带宽和失真)与信号增益相对独立。
图1显示了作为±5V电气特性和典型特性基础的直流耦合+2增益双电源电路配置。出于测试目的,使用接地电阻将输入阻抗设置为50Ω,使用串联输出电阻将输出阻抗设置为50Ω。规范中报告的电压波动直接在输入和输出引脚处获得,而负载功率(dBm)则在匹配的50Ω负载下定义。对于图1中的电路,总有效负载为100Ω| | 804Ω=89Ω。禁用控件线路(DIS)通常保持打开,以确保放大器正常工作。除了通常的电源对地去耦电容器外,两个电源引脚之间还可以包括一个0.1μF电容器。这种可选的附加电容器通常会提高3dB到6dB的二次谐波失真性能。

图2显示了交流耦合,+2增益,单电源电路配置,用作+5V电气和典型特性的基础。虽然不是轨对轨设计,但与其他非常宽频带电流反馈运算放大器相比,OPA692需要最小的输入和输出电压余量。它将在一个大于150MHz带宽的+5V电源上提供3VPP输出摆幅。宽带单电源运行的关键要求是保持输入和输出信号在输入和输出的可用电压范围内摆动。图2的电路使用来自+5V电源(两个806Ω电阻器)的简单电阻分压器建立输入中点偏置。然后输入信号被交流耦合到这个中点电压偏置中。输入电压可以在任何一个电源引脚的1.5V范围内摆动,在电源引脚之间提供一个2VPP输入信号范围。调整用于测试的输入阻抗匹配电阻器(57.6Ω),以在包括偏置分配器网络的并联组合时提供50Ω的输入匹配。增益电阻(RG)是交流耦合的,给电路一个+1的直流增益,这也将输入直流偏置电压(2.5V)施加在输出端。同样,在单个+5V电源上,输出电压可以在任何一个电源引脚的1V范围内摆动,同时提供超过120mA的输出电流。在这个特性化电路中使用了一个要求100Ω的负载到一个中点偏置。OPA692中使用的新的输出级可以以最小的交叉失真将大的双极输出电流传输到这个中点负载中,如+5V电源、三次谐波失真的典型特征所示。

单电源ADC接口
大多数现代的高性能adc(如德州仪器ADS8xx和ADS9xx系列)都使用单个+5V(或更低)的电源供电。对于单电源运算放大器来说,在信号频率超过5MHz的ADC输入端提供低失真输入信号是一个相当大的挑战。OPA692的高转换率、异常的输出摆幅和高线性度使其成为理想的单电源ADC驱动器。图3显示了一个非常高性能10位60MSPS CMOS转换器的输入接口示例。
图3电路中的OPA692提供190MHz带宽,信号增益为+2,输出摆幅为2VPP。通过划分内部ADC参考梯形图的顶部和底部,将非转换输入偏置电压参考到ADC信号范围的中点。在增益电阻(RG)交流耦合的情况下,该偏压对输出的增益为+1,同时也使输出电压摆幅居中。在20MHz模拟输入频率和60MSPS时钟频率下测试的性能给出>58dBc的SFDR。
宽带视频多路复用
视频速度放大器(包括禁用管脚)的一个常见应用是将多个放大器输出连接在一起,然后从几个可能的视频输入中选择哪一个输入到一条线路上。这个简单的有线或视频多路复用器可以使用OPA692轻松实现,如图4所示。


通常,在视频信号中的同步或回溯时间执行信道切换。此时两个输入大约相等。OPA692的先通后断的禁用特性确保在使用有线或电路时始终有一个放大器控制线路(见图4)。由于两个输入在通道之间的转换过程中可能短时间处于接通状态,因此输出通过输出阻抗匹配电阻器(在本例中为68.1Ω)进行组合。当一个通道被禁用时,它的反馈网络形成了输出阻抗的一部分,并在输出到电缆上时轻微地衰减信号。匹配电阻已设置为在负载处获得+1的信号增益,同时在负载处提供>20dB的回波损耗。
视频多路复用器连接(见图4)还可确保未选定信道输入端的最大差动电压不超过标准视频信号电平的额定±1.2V最大值。在任何情况下,VOUT必须<±2.6VPP,以便不超过禁用信道上的绝对最大差分输入电压(±1.2V)。
禁用操作部分显示了使用单通道接地输入的打开和关闭开关故障通常小于±50mV。当两个输出被切换时(见图4),输出线总是在一个或另一个放大器的控制下,这是由于先通后断的禁用定时。在这种情况下,两个0V输入的开关故障降至<20mV。
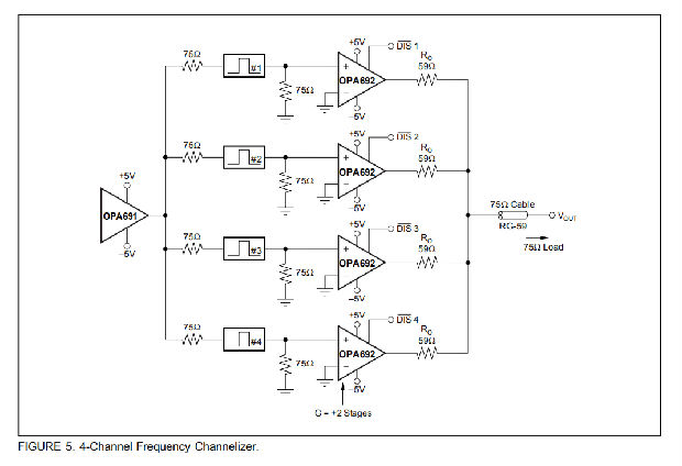
四通道频率通道器
图5的电路是一个4通道多路复用器。在该电路中,OPA691为所有四个通道提供驱动。每个信道包括一个带通滤波器,并且每个带通滤波器被设置为不同的频带。这就允许这个电路的信道化部分。OPA692的作用是提供阻抗隔离。这是通过使用四个匹配电阻(本例中为59Ω)来实现的。这些匹配的电阻确保信号在通道之间的转换过程中结合在一起。他们已经使用了一个+1的负载。
此电路可用于不同数量的信道。它的局限性来自于每个通道的驱动要求,以及最小可接受的回波损耗。
在负载下保持增益为+1的输出电阻值(RO)取决于通道数。对于OPA692,方程式1给出:

其中n=多路复用器中的设备数量。

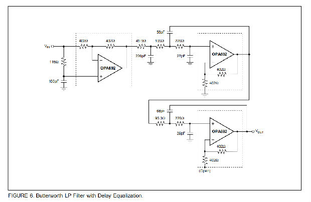
延迟均衡低通滤波器
图6中的电路实现了一个5阶巴特沃斯低通滤波器,带宽为20MHz–3dB,并实现了群时延均衡。该滤波器基于KRC有源滤波器拓扑,使用固定正增益≥1的放大器。
OPA692是这种滤波器的一个好的放大器。第一级是基于增益-1的群延迟均衡器。第二级有一个高Q极点,使用+2的增益来获得最小的元件灵敏度,并且还产生一个真实的极点。最后一级有一个低Q极点,并使用+1的增益来获得最小的元件灵敏度。
元件值经过预失真,以补偿运算放大器的寄生效应。在保持良好的动态范围性能的同时,最后放置低Q极点部分,以减少通带内的噪声峰值。
精密电压缓冲器
图7中的精度缓冲器结合了OPA227的直流精度和低1/f噪声以及OPA692的高速性能。80.6kΩ电阻器使高频和低频标称增益相等。OPA692以大约32kHz的频率从OPA227接管。


设计工具
演示固定装置
两块印刷电路板(PCB)可用于辅助使用OPA692在其两个封装选项中对电路性能进行初步评估。这两种产品都是免费提供的,作为未填充的多氯联苯,与用户的向导。那个下表显示了这些固定装置的汇总信息。

操作建议
增益设置
使用OPA692设置增益非常容易。为了获得+2的增益,将–IN引脚接地,并用信号驱动+IN引脚。为了获得+1的增益,保持–IN引脚打开,并用信号驱动+IN引脚。增益为-1时,将+IN引脚接地,并用信号驱动–IN引脚。由于内部电阻值(而不是它们的比率)随温度和工艺的变化而变化,不应使用外部电阻器来修改增益。
输出电流和电压
OPA692提供了在低成本单片运算放大器中无与伦比的输出电压和电流能力。在+25°C的空载条件下,输出电压通常比任何一条供电轨的电压波动更接近1V;测试的摆动极限在任何一条供电轨的1.2V范围内。在15Ω负载(最小测试负载)中,它被指定提供超过±160mA的电流。
前面描述的规范,虽然在业界很熟悉,但分别考虑了电压和电流限制。在许多应用中,它是电压乘以电流,或V-I乘积,它与电路运行更为相关。请参阅典型特性中的“输出电压和电流限制”图。此图的X轴和Y轴分别显示零电压输出电流限制和零电流输出电压限制。四个象限给出了OPA692输出驱动能力的更详细的视图,注意到该图以1W最大内部功耗的安全操作区域为界。输出功率不超过2 5VΩ或0.5VΩ时,输出功率不超过2.5VΩ。100Ω负载线(标准测试电路负载)显示完全±3.9V输出摆动能力(请参阅电气特性)。
最小规定的输出电压和电流过温是通过最坏情况模拟在极端低温下设定的。只有在冷启动时,输出电流和电压才会降低到电气特性中显示的数值。当输出晶体管提供功率时,结温升高,降低vbe(增加有效输出电压摆幅),增加电流增益(增加有效输出电流)。在稳态运行中,由于输出级结温高于规定的最低工作环境,因此可用的输出电压和电流始终大于超温规范中所示的值。
驱动电容性负载
对运算放大器来说,最苛刻也是最常见的负载条件之一就是电容负载。通常,电容性负载是ADC的输入,包括额外的外部电容,这可能被推荐用于改善ADC的线性度。像OPA692这样的高速放大器很容易受到稳定性下降和频率响应峰值的影响,当电容性负载直接施加在输出引脚上时。当考虑放大器的开环输出电阻时,这种电容性负载会在信号通路中增加一个极点,从而降低相位裕度。有人提出了解决这个问题的几种外部解决办法。当主要考虑的是频率响应平坦度、脉冲响应保真度和/或失真度时,最简单和最有效的解决方案是通过在放大器输出和电容性负载之间插入一个串联的隔离电阻,将电容性负载与反馈环隔离开。这并没有从环路响应中消除极点,而是将其移位,并在更高频率下添加零。附加零位的作用是消除电容性负载极的相位滞后,从而增加相位裕度,提高稳定性。
典型特性显示了推荐的“RS vs电容性负载”和负载下产生的频率响应。大于2pF的寄生电容性负载会开始降低OPA692的性能。很长的PC板轨迹、不匹配的电缆以及与多个设备的连接很容易导致超过此值。始终仔细考虑这种影响,并尽可能靠近OPA692输出引脚添加推荐的串联电阻器(参见电路板布局指南部分)。
失真性能
OPA692在±5V电源的100Ω负载下提供了良好的失真性能。与其他解决方案相比,它在较轻负载和/或在单个+5V电源上运行提供了优异的性能。一般来说,在基波信号达到非常高的频率或功率水平之前,二次谐波将以可忽略的第三次谐波分量控制失真。然后聚焦于二次谐波,增加负载阻抗直接改善失真。记住,总负载包括反馈网络-在非反转配置中(参见图1),这是RF+RG的总和,而在反向配置中,它只是RF。此外,在电源引脚之间提供额外的电源去耦电容器(0.1μF)(用于双极操作)可稍微改善二阶失真(3dB至6dB)。
在大多数运算放大器中,增加输出电压摆幅会直接增加谐波失真。典型特性表明,二次谐波的增长率略低于预期的2倍,而第三次谐波的增长率远低于预期的3倍。当测试功率翻倍时,其与二次谐波之间的差值减小小于预期的6dB,而它与第三次谐波之间的差则减小低于预期的12分贝。这也显示在2音调,3阶互调杂散(IM3)响应曲线。三阶杂散电平在低输出功率电平下极低。即使在基本功率达到非常高的水平时,输出级仍将其保持在较低水平。典型特性表明,杂散互调功率并没有像传统截获模型预测的那样增加。随着基本功率水平的增加,动态范围并没有明显减小。对于以20MHz为中心的两个音调,在匹配的50Ω负载中为10dBm/音调(即负载处的每个音调为2VPP,在输出引脚处的整个2音调包络需要8VPP),典型特征显示测试音调功率和3阶互调杂散电平之间的差异为58dBc。当在较低频率下工作时,这种卓越的性能会进一步提高。
噪声性能
OPA692在电压和电流噪声项之间提供了一个很好的平衡,以实现低输出噪声。电流反馈√15hz√比稳定输入电压√15hz√低得多。这种低输入电压噪声是以较高的非转换输入电流噪声(12pA/√Hz)为代价实现的。只要从非交换节点向外看的交流源阻抗小于100Ω,该电流噪声就不会对总输出噪声产生显著影响。使用输入端和输出端的噪声输入端和输出端的噪声进行组合。图8显示了包含所有噪声项的运算放大器噪声分析模型。在这个模型中,所有的噪声项都被认为是噪声电压或电流密度项,单位为nV/√Hz或pA/√Hz。

总输出斑点噪声电压可以计算为所有平方输出噪声电压贡献者和的平方根。方程式2显示了输出噪声电压的一般形式,如图8所示。

将该表达式除以噪声增益(NG=(1+RF/RG))将得到无反转输入处的等效输入参考点噪声电压,如等式3所示。

求出总输入电压√2.2nA/√的两个输出电压值√2.2nA/√的总电压值。该总输入参考点噪声电压高于仅运算放大器电压噪声的1.7nV/√Hz规格。这反映了由反向电流噪声乘以反馈电阻而增加到输出端的噪声。
直流精度
OPA692在高增益下提供了卓越的带宽,提供了快速的脉冲稳定,但只有中等的直流精度。电特性显示输入偏置电压可与高速电压反馈放大器相媲美。然而,两个输入偏置电流有点高,是不匹配的。偏置电流消除技术不会降低OPA692的输出直流偏移。由于两个输入偏置电流在幅值和极性上都不相关,因此匹配源阻抗来寻找每个输入以减少它们对输出的误差贡献是无效的。使用最坏情况+25°C输入偏移电压和两个输入偏置电流评估图1的配置,得出最坏情况下的输出偏移范围等于:

式中,NG=非转换信号增益

最小的电阻看到的不可逆输入将提供最佳的直流偏移性能。
为了显著提高直流精度,考虑精密缓冲电路(见图7)。
禁用操作
OPA692提供了一个可选的禁用特性,可用于降低系统功率或实现简单的信道复用操作。如果DIS控制引脚未连接,OPA692将正常工作。要禁用,控制引脚必须断言为低。图9显示了禁用控制功能的简化内部电路。

在正常运行中,通过110kΩ电阻器向Q1提供基极电流,而通过15kΩ电阻器的发射极电流会产生一个不足以打开Q1发射极中的两个二极管的电压降。作为V数字化信息系统两个二极管最终拉入15kΩ的电流。在这一点上,任何进一步的电流从V数字化信息系统通过那些二极管保持Q1的发射极基极电压约为0V。这会切断Q1的集电极电流,从而关闭放大器。禁用模式下的电源电流仅为操作图8所示电路所需的电流。附加电路确保开启时间比关闭时间更快(先通后断)。
禁用时,输出和输入节点将进入高阻抗状态。如果OPA692在+1的增益下工作,则输出端将显示非常高的阻抗(4pF | | 1MΩ)和异常的信号隔离。如果在+2增益下工作,总反馈网络电阻(RF+RG)将显示为回望输出的阻抗,但电路仍将显示非常高的正向和反向隔离。如果配置增益为–1,输入和输出将通过反馈网络电阻(RF+RG)连接,从而提供相对较差的输入输出隔离。
禁用操作中的一个关键参数是切换到禁用模式时的输出故障。典型特性显示了图1中输入信号设置为0V时的电路故障。输出引脚处的故障波形与DIS引脚电压一起绘制。
DIS控制线的过渡边速率(dV/dt)将影响该故障。通过在VDIS引脚中添加一个简单的RC滤波器,可以从更高速的逻辑线路上减缓这一边缘。如果使用极快转换逻辑,则逻辑门和DIS输入引脚之间的2kΩ串联电阻器将仅使用DIS引脚上的寄生输入电容提供足够的带宽限制,同时仍然确保足够的逻辑电平摆动。
热分析
由于OPA692的高输出功率能力,在极端工作条件下可能需要散热或强制气流。最大期望结温将设置允许的最大内部功耗,如下所述。在任何情况下,最大交叉点允许温度超过175°C。
工作结温度(TJ)由TA+PD•θ给出是的,那个总内部功耗(PD)是静态功率(PDQ)和输出级(PDL)消耗的附加功率之和,以提供负载功率。静态功率就是指定的空载供电电流乘以整个部件的总供电电压。PDL取决于所需的输出信号和负载,但对于接地电阻负载,当输出固定在等于1/2电源电压的电压(对于相等的双极电源)时,PDL将达到最大值。在此情况下,PDL=VS2/(4•RL),其中RL包括反馈网络负载。
注意,决定内部功耗的是输出级的功率,而不是负载中的功率。
作为最坏情况的例子,使用图1电路中的OPA692IDBV(SOT23-6封装)计算最大TJ,该电路在最高指定环境温度+85°C下运行,并将接地20Ω负载驱动至+2.5VDC:

尽管这仍远低于规定的最高结温,但出于系统可靠性考虑,可能需要更低的结温。记住,这是一个最坏的内部功耗使用您的实际信号和负载来计算PDL。如果负载要求电流被强制输入正输出电压的输出端或来自负输出端的电流,则可能出现最高的内部损耗。这使得高电流通过输出晶体管中的一个大的内部电压降。典型特性中显示的“输出电压和电流限制”图包括在这些条件下1W最大内部功耗的边界。
电路板布局指南
要获得最佳的性能与高频放大器如OPA692需要仔细注意板布局寄生和外部元件类型。优化性能的建议包括:
a) 将所有信号输入/输出引脚对任何交流接地的寄生电容降至最低。输出管脚上的寄生电容会导致不稳定:在不可逆的输入端,寄生电容会与源阻抗发生反应,导致无意中的带宽限制。为了减少不必要的电容,信号I/O引脚周围的所有地面和电源平面上都应该打开一个窗口。否则,地面和动力飞机应该在其他地方保持完整。
b) 将电源引脚与高频0.1F去耦电容器之间的距离(<0.25“)减至最小。μ在设备引脚处,接地和电源平面布局不应靠近信号输入/输出引脚。避免狭窄的电源和接地痕迹,以尽量减少引脚和去耦电容器之间的电感。电源连接(针脚4和7)应始终与这些电容器断开连接。两个电源之间的可选电源去耦电容器(用于双极操作)将改善二次谐波失真性能。主电源引脚上还应使用较大的(2.2μF至6.8μF)去耦电容器,在较低频率下有效。这些可以放置在离设备稍远的地方,并且可以在PC板的相同区域中的多个设备之间共享。
c) 仔细选择和放置外部组件将保持OPA692的高频性能。任何外部电阻都应该是非常低的电抗类型。表面贴装电阻工作最好,并允许更紧凑的整体布局。金属膜和碳组成,轴向引线电阻也能提供良好的高频性能。同样,保持他们的导线和PC板跟踪长度尽可能短。切勿在高频应用中使用线绕式电阻器。所有外部部件也应靠近包装放置。
d) 与板上其他宽带设备的连接可以通过短的直接记录道或通过板载传输线进行。对于短连接,将跟踪和到下一个设备的输入视为集中电容负载。应使用相对较宽的迹线(50至100 mils),最好在其周围打开地面和动力飞机。估计总电容性负载并根据推荐的“RS vs capacitive load”曲线图设置RS。低寄生电容性负载(<5pF)可能不需要RS,因为OPA692名义上是补偿的,可以在2pF寄生负载下运行。如果需要较长的记录道,并且双端接传输线固有的6dB信号损耗是可接受的,则使用微带线或带状线技术实现匹配阻抗传输线(请参阅有关微带和带状线布局技术的ECL设计手册)。50Ω的环境通常不需要在船上,事实上,更高的阻抗环境将改善失真,如“失真与负载”图所示。根据电路板材料和迹线尺寸定义的特性板迹线阻抗,在目标器件输入端使用匹配的串联电阻,从OPA692的输出端进入跟踪。还要记住,终端阻抗将是并联电阻和目标设备输入阻抗的并联组合;应设置总有效阻抗以匹配跟踪阻抗。OPA692的高输出电压和电流能力使得多个目的地设备可以作为独立的传输线来处理,每一个都有自己的串联和并联终端。如果双端接传输线的6dB衰减不可接受,则长记录道只能在源端串联端接。在这种情况下,将跟踪视为电容性负载,并设置串联电阻值,如“RS vs capacitive load”图所示。这将不会保持信号完整性以及双端接线路。如果目的设备的输入阻抗较低,则由于串联输出形成的分压器进入终端阻抗,会有一些信号衰减。
e) 不建议将OPA692这样的高速零件套入。插座引入的额外引线长度和管脚间电容会产生非常麻烦的寄生网络,几乎不可能实现平滑、稳定的频率响应。将OPA692焊接到电路板上可获得最佳效果。
输入和ESD保护
OPA692是使用非常高速的互补双极工艺制造的。对于这些非常小的几何器件,内部结击穿电压相对较低。这些细分反映在绝对最大评级表中。所有设备引脚都有有限的ESD保护,使用电源的内部二极管,如图10中所示。

这些二极管提供适度的保护,以输入高于电源的过驱动电压。保护二极管通常可支持30mA连续电流。如果可能有更高的电流(例如,在有±15V电源部件驱动至OPA692的系统中),应在两个输入端添加限流串联电阻器。保持这些电阻值尽可能低,因为高值会降低噪声性能和频率响应。
安芯科创是一家国内芯片代理和国外品牌分销的综合服务商,公司提供芯片ic选型、蓝牙WIFI模组、进口芯片替换国产降成本等解决方案,可承接项目开发,以及元器件一站式采购服务,类型有运放芯片、电源芯片、MO芯片、蓝牙芯片、MCU芯片、二极管、三极管、电阻、电容、连接器、电感、继电器、晶振、蓝牙模组、WI模组及各类模组等电子元器件销售。(关于元器件价格请咨询在线客服黄经理:15382911663)
代理分销品牌有:ADI_亚德诺半导体/ALTBRA_阿尔特拉/BARROT_百瑞互联/BORN_伯恩半导体/BROADCHIP_广芯电子/COREBAI_芯佰微/DK_东科半导体/HDSC_华大半导体/holychip_芯圣/HUATECH_华泰/INFINEON_英飞凌/INTEL_英特尔/ISSI/LATTICE_莱迪思/maplesemi_美浦森/MICROCHIP_微芯/MS_瑞盟/NATION_国民技术/NEXPERIA_安世半导体/NXP_恩智浦/Panasonic_松下电器/RENESAS_瑞莎/SAMSUNG_三星/ST_意法半导体/TD_TECHCODE美国泰德半导体/TI_德州仪器/VISHAY_威世/XILINX_赛灵思/芯唐微电子等等
免责声明:部分图文来源网络,文章内容仅供参考,不构成投资建议,若内容有误或涉及侵权可联系删除。
Copyright © 2002-2023 深圳市安芯科创科技有限公司 版权所有 备案号:粤ICP备2023092210号-1