特征
•极低噪声,5 nV/Hz@1 kHz
•良好的输入偏置电压,最大0.4mV
•低偏移电压漂移,最大2 μ V/℃
•非常高的增益,最小1000 V/mV
•出色的CMR,最小110分贝
•转换率,2V/μs典型值
•增益带宽乘积,6 MHz典型值
•工业标准四引脚
•以模具形式提供
一般说明
OP470是一款高性能单片四路运算放大器,具有极低的电压噪声,5nV/Hz,最大1kHz,性能与ADI的行业标准OP27相当。
OP470的特点是输入偏移电压低于0.4毫伏,非常适合四路运算放大器,偏移漂移低于2毫伏/∞C,保证在整个军用温度范围内。OP470的开环增益在10 kW负载下超过1000000,即使在高增益应用中,也确保了出色的增益精度和线性度。输入偏置电流小于25na,减少了信号源电阻引起的误差。OP470的CMR超过110dB,PSRR小于1.8mV/V,显著减少了由地面噪声和电源波动引起的误差。四路OP470的功耗是四个OP27的一半,这对于注重功耗的应用来说是一个显著的优势。OP470是单位增益稳定,增益带宽积为6mhz,转换速率为2v/ms。
OP470提供了出色的放大器匹配,这对多增益块、低噪声仪表放大器、四缓冲器和低噪声有源滤波器等应用非常重要。
OP470符合行业标准14铅浸引脚。它与LM148/149、HA4741、HA5104和RM4156四路运算放大器引脚兼容,可用于升级使用这些设备的系统。
对于更高的速度应用,建议使用转换速率为8V/ms的OP471。
引脚连接

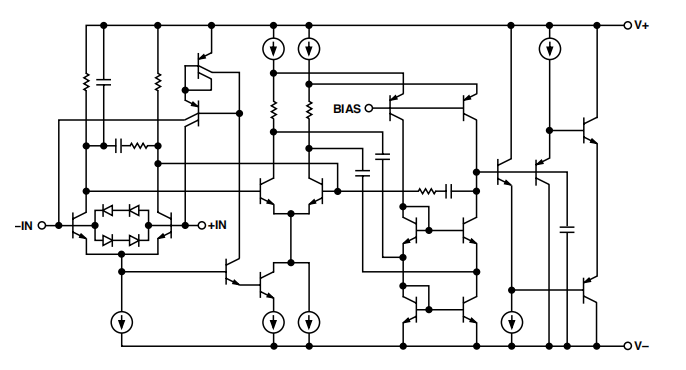
简化示意图

骰子特征

OP470–典型性能特征








应用程序信息
电压和电流噪声
OP470是一款非常低噪声的四路运算放大器,在1 kHz时,典型的电压噪声仅为3.2 nV÷Hz。由于电压噪声与集电极电流的平方根成反比,OP470的极低噪声特性部分是通过在高集电极电流下操作输入晶体管实现的。然而,电流噪声与集电极电流的平方根成正比。因此,OP470的出色的电压噪声性能是以牺牲电流噪声性能为代价的,这是低噪声放大器的典型特性。
为了在电路中获得最佳的噪声性能,必须了解电压噪声(en)、电流噪声(in)和电阻噪声(et)之间的关系。
总噪声和源电阻
运算放大器的总噪声可通过以下公式计算:

式中:
En=总输入参考噪声
en=上安培电压噪声
in=运算放大器电流噪声
et=源电阻热噪声
RS=源电阻
总的噪声指的是输入端,输出端的噪声将被电路增益放大。图4显示了1kHz时总噪声与源电阻之间的关系。对于RS<1 kW,总噪声由OP470的电压噪声控制。当RS上升到1KW以上时,总噪声增加,主要由电阻噪声控制,而不是由OP470的电压或电流噪声控制。当RS超过20kw时,OP470的电流噪声成为总噪声的主要贡献者。
图5还显示了总噪声和源电阻之间的关系,但在10赫兹时。由于电流噪声与频率的平方根成反比,所以总噪声比图4中所示的更快。在图5中,当RS>5kw时,OP470的电流噪声占总噪声的主导地位。
从图4和图5可以看出,为了减少总噪声,源电阻必须保持在最小值。在具有高源电阻的应用中,与OP470相比,具有较低电流噪声的OP400将提供较低的总噪声。


图6显示了在0.1Hz到10Hz范围内的峰间噪声与源电阻的关系。同样,在RS值较低时,OP470的电压噪声是峰间噪声的主要贡献者,而电流噪声是RS增大时的主要贡献者。OP470和OP400之间峰间噪声的交叉点为RS=17 kW。
OP471是OP470的更高速版本,其转换速率为8V/ms。OP471的噪声仅略高于OP470。和OP470一样,OP471是单位增益稳定的。

表一列出了一些信号源的典型源电阻,供参考。

噪声测量.峰间电压噪声
图7中的电路是测量峰峰值电压噪声的测试装置。要在0.1 Hz至10 Hz范围内测量OP470的200 nV峰间噪声规格,必须遵守以下预防措施:
1.设备必须至少预热五分钟。如预热漂移曲线所示,通电后由于芯片温度升高,偏移电压通常会变化5 mV。在10秒的测量间隔内,这些温度引起的效应可以超过几十毫伏。
2.出于类似的原因,设备必须很好地屏蔽气流。屏蔽还可以最大限度地减少热电偶的影响。
3.装置附近的突然运动也可以“馈通”以增加观察到的噪声。

4.测量0.1 Hz至10 Hz噪声的试验时间不应超过10秒。如图8噪声测试仪频率响应曲线所示,0.1 Hz转角仅由一个极点定义。10秒的测试时间作为额外的极点,以消除0.1赫兹以下频带的噪声贡献。
5.当测量大量装置上的噪声时,建议进行噪声电压密度试验。10赫兹噪声电压密度测量值与0.1赫兹至10赫兹峰间噪声读数有很好的相关性,因为这两个结果都是由白噪声和1/f转角频率的位置决定的。
6.应通过良好旁路的低噪声电源(如电池)向测试电路供电。这将最小化通过放大器电源引脚引入的输出噪声。

噪声测量-噪声电压密度
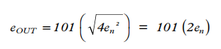
图9的电路显示了一种快速可靠的测量四路运算放大器噪声电压密度的方法。每个单独的放大器是串联的,并在单位增益,保存最后的放大器是在非互易增益101。由于每个放大器的交流噪声电压是不相关的,它们以均方根的方式增加,从而产生:


OP470是一个单片器件,有四个相同的放大器。
每个单独放大器的噪声电压密度将匹配,给出:

噪声测量-电流噪声密度
图10所示的测试电路可用于测量电流噪声密度。电压输出与电流噪声密度的关系式为:

式中:
G=获得10000
RS=100 kW源电阻

容性负载驱动和电源的考虑
OP470是单位增益稳定,能够驱动大电容负载而不振荡。尽管如此,还是强烈建议绕过良好的供应。适当的电源旁路可以减少由电源线噪声引起的问题,并提高OP470的电容负载驱动能力。
在标准反馈放大器中,运算放大器的输出电阻与负载电容相结合,形成一个低通滤波器,在反馈网络中增加相移并降低稳定性。图11显示了一个消除这种影响的简单电路。增加的元件C1和R3使放大器与负载电容解耦,并提供额外的稳定性。图11中所示的C1和R3值适用于与OP470一起使用时高达1000pF的负载电容。

在OP470的逆变或非逆变输入由低电源阻抗(低于100 W)驱动或接地的应用中,如果V+在V-之前施加,或者当V断开时,会产生过多的寄生电流。大多数应用程序使用双跟踪电源,并且设备电源引脚被适当地绕过,通电就不会出现问题。如果V-断开,与所有输入串联的源电阻至少为100 W(图11),将把寄生电流限制在安全水平。应该注意的是,任何源电阻,即使是100瓦,都会给电路增加噪声。在噪声要求保持在最低限度的地方,锗或肖特基二极管可以用来钳制V型管脚并消除寄生电流,而不是使用串联限制电阻。对于大多数应用,每个板或系统只需要一个二极管钳位。
单位增益缓冲器应用
当Rf为100 W,输入由快速、大信号脉冲(>1 V)驱动时,输出波形如图12所示。

在输出的类似快速馈通的部分,输入保护二极管有效地将输出短接到输入端,信号发生器将产生仅受输出短路保护限制的电流。射频为500瓦时,输出能够处理电流要求(10伏时IL<20毫安);放大器将保持在其激活模式,并将发生平滑过渡。
当Rf>3kw时,由Rf和放大器的输入电容(2pf)形成的极产生额外的相移并减小相位裕度。与射频并联的小电容器(20 pF到50 pF)有助于消除这一问题。
应用
低噪声放大器
图13显示了一种通过并联放大器降低放大器噪声的简单方法。放大器噪声,如图14所示,约为2 nV/Hz@1 kHz(R.T.I.)。每个并联放大器和整个电路的增益为1000。200瓦电阻限制循环电流,并提供50瓦的有效输出电阻。放大器在10毫安的电容性负载下是稳定的,可以提供高达30毫安的输出驱动。


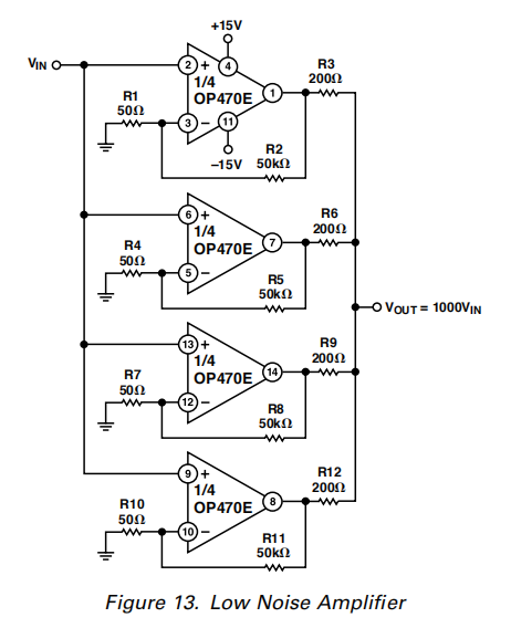
数字摇摄控制
图15使用一个DAC-8408四位8位DAC在两个通道之间平移信号。互补的DAC电流输出DAC-8408的四个DAC中的两个,驱动由单个四个OP470构成的电流电压转换器。放大器具有互补输出,其振幅取决于应用于DAC的数字代码。图16显示了应用于DAC数据输入的1kHz输入信号和数字斜坡的互补输出。数字摇摄控制的失真度小于0.01%。


通过使用DAC内部的反馈电阻器,消除了由于内部DAC梯形电阻器和电流电压反馈电阻器之间不匹配而引起的增益误差。在DAC-8408中可用的四个DAC中,只有两个DAC(A和C)实际传递信号。DAC B和D用于提供电路中所需的附加反馈电阻。如果VREFB和VREFD输入保持未连接,则使用RFBB和RFBD的电流电压转换器不受到达DAC B和D的数字数据的影响。
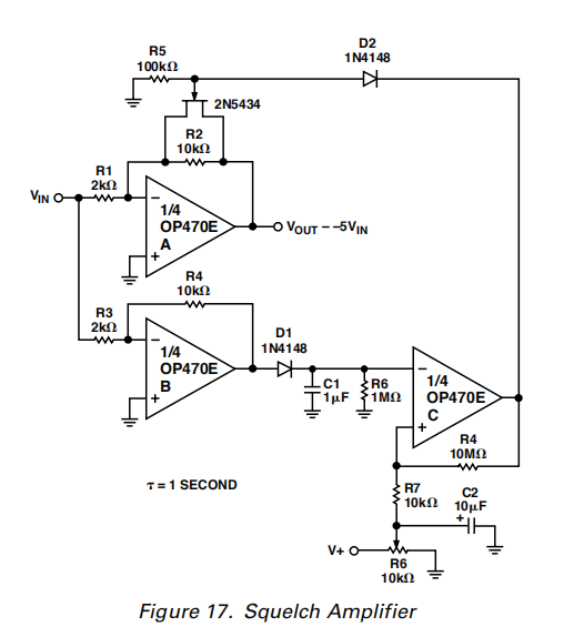
静噪放大器
图17的电路是一个简单的静噪放大器,当输入信号低于预设限值时,使用FET开关切断输出。
输入信号由峰值检测器采样,时间常数由C1和R6设置。当峰值检波器(Vp)的输出低于R8设定的阈值电压(VTH)时,由运算放大器C构成的比较器从V-切换到V+。这将驱动N沟道场效应晶体管的栅极调高,打开它,将运算放大器A形成的逆变放大器的增益降低到零。

五波段低噪声立体图形均衡器
图18所示的图形均衡器电路在5波段范围内提供15 dB的增强或切断。对于3V rms输入,20kHz带宽上的信噪比优于100dB。较大的电感器可以被有源电感器取代,但这会降低信噪比。

外形尺寸



安芯科创是一家国内芯片代理和国外品牌分销的综合服务商,公司提供芯片ic选型、蓝牙WIFI模组、进口芯片替换国产降成本等解决方案,可承接项目开发,以及元器件一站式采购服务,类型有运放芯片、电源芯片、MO芯片、蓝牙芯片、MCU芯片、二极管、三极管、电阻、电容、连接器、电感、继电器、晶振、蓝牙模组、WI模组及各类模组等电子元器件销售。(关于元器件价格请咨询在线客服黄经理:15382911663)
代理分销品牌有:ADI_亚德诺半导体/ALTBRA_阿尔特拉/BARROT_百瑞互联/BORN_伯恩半导体/BROADCHIP_广芯电子/COREBAI_芯佰微/DK_东科半导体/HDSC_华大半导体/holychip_芯圣/HUATECH_华泰/INFINEON_英飞凌/INTEL_英特尔/ISSI/LATTICE_莱迪思/maplesemi_美浦森/MICROCHIP_微芯/MS_瑞盟/NATION_国民技术/NEXPERIA_安世半导体/NXP_恩智浦/Panasonic_松下电器/RENESAS_瑞莎/SAMSUNG_三星/ST_意法半导体/TD_TECHCODE美国泰德半导体/TI_德州仪器/VISHAY_威世/XILINX_赛灵思/芯唐微电子等等
免责声明:部分图文来源网络,文章内容仅供参考,不构成投资建议,若内容有误或涉及侵权可联系删除。
Copyright © 2002-2023 深圳市安芯科创科技有限公司 版权所有 备案号:粤ICP备2023092210号-1