特征
●高输出电流:
8A连续
10A峰值
●供电范围广:
单电源:+8V至+60V
双电源:±4V至±30V
●输出电压摆幅大
●完全保护:
热关机
可调限流
●输出禁用控制
●热关机指示灯
●高转换率:9V/μs
●控制参考引脚
●11-引线电源包
应用
●阀门、致动器驱动器
●同步、伺服驱动器
●电源
●试验设备
●传感器励磁
●音频功率放大器
说明
OPA549是一种低成本、高电压/大电流的运算放大器,是驱动各种负载的理想选择。这种激光微调单片集成电路提供了优良的低电平信号精度和高输出电压和电流。
OPA549采用单电源或双电源供电,以提高设计灵活性。输入共模范围扩展到负电源以下。
OPA549具有内部保护,可防止温度过高和电流过载。此外,OPA549提供了一个用户选择的精确电流限制。与其他设计不同的是,在输出电流路径中串联使用“功率”电阻器,OPA549感测负载间接的。这个允许使用电阻器/电位计将电流限值从0A调整到10A,或使用电压输出或电流输出数模转换器(DAC)进行数字控制。
启用/状态(E/S)引脚提供两种功能。它可以被监控以确定设备是否处于热关机状态,并且可以强制其降低以禁用输出级并有效地断开负载。
OPA549采用11芯电源包。它的铜质标签可以方便地安装到散热器上,以获得优异的热性能。规定的操作温度范围为-40°C至+85°C。

接线图

典型特征
TCASE=+25°C,VS=±30V,E/S引脚开路,除非另有说明。







应用程序信息
图1显示了OPA549作为基本的非转换放大器连接。OPA549可用于几乎任何运算放大器配置。
电源端子应使用低串联阻抗电容器旁路。建议采用图1所示的并联陶瓷和钽的技术。电源接线应具有低串联阻抗。
确保连接两个输出引脚(引脚1和2)。

电源
OPA549可在单电源(+8V至+60V)或双电源(±4V至±30V)下工作,性能优异。在整个工作电压范围内,大多数特性保持不变。典型特性中显示了随工作电压显著变化的参数。有些应用不需要相等的正、负输出电压摆幅。电源电压不需要相等。OPA549可以在电源之间的最小电压为8V,电源之间的电压为60V。例如,可以将正极电源设置为55V,负极电源设置为–5V。请确保将两个V–针脚(针脚5和7)连接到负极电源,将两个V+针脚(针脚10和11)连接到正极电源。Package tab在内部连接到V–;但是,不要使用tab来传导电流。
控制参考(Ref)引脚
OPA549具有一个参考(Ref)引脚,ILIM和E/S引脚被引用。Ref只是提供一个用户可以访问的参考点,可以设置为V-、ground或用户选择的任何参考。Ref不能设置为低于负电源或高于(V+–8V)。如果使用最小VS,则Ref必须设置为V–。
可调限流
OPA549的精确,用户定义的电流限制可以通过控制ILIM引脚的输入从0A设置到10A。与其他设计不同的是,OPA549使用与输出电流路径串联的功率电阻器,它可以感应负载间接的。这个允许使用0μa至633μa控制信号设置电流限制。相比之下,其他设计需要一个限制电阻来处理全部输出电流(在这种情况下高达10A)。
虽然OPA549的设计允许输出电流高达10A,但不建议在该水平下连续操作该设备。最高额定连续电流能力为8A。在大于8A的输出电流下连续运行OPA549将降低长期可靠性。
在电流限制小于1A的情况下操作OPA549会导致电流限制精度降低。要求较低输出电流的应用可能更适合于OPA547或OPA548。
电阻控制电流限制
有关用于设置电流限制的内部电路的简化示意图,请参见图2a。保持ILIM引脚打开编程输出电流为零,而将ILIM直接连接至Ref编程最大输出电流限制,通常为10A。
对于OPA549,根据方程式1,调整电流限制的最简单方法是使用连接在ILIM引脚和Ref之间的电阻器或电位计:

参考图2了解常用值。
数控限流
低电平控制信号(0μA至633μA)还允许通过设置电流(ISET)或电压(VSET)对电流限制进行数字控制。根据方程式2,可通过改变ISET来调整输出电流ILIM:

图2b展示了实现该特性的电路配置。
根据方程式3,可通过改变VSET来调整输出电流ILIM:

图11演示了实现此特性的电路配置。

启用/状态(E/S)引脚
Enable/Status引脚提供两种独特功能:1)通过强制引脚降低输出禁用,2)通过监测引脚电压水平实现热关机指示。这两个功能中的一个或两个都可以在应用程序中使用。对于正常操作(输出启用),E/S引脚可保持打开或高电平驱动(至少高于Ref 2.4V)。对于噪声应用,可能需要在E/S引脚和CREF之间连接一个小值电容器。
输出禁用
为了禁用输出,E/S引脚被拉至逻辑低电平(高于Ref不超过0.8V)。通常,输出在1μs内关闭。要将输出恢复到启用状态,应断开(打开)E/s引脚或将其拉至至少高于参考电压2.4V。应注意的是,驱动E/s引脚高电平(输出启用)不会破坏内部热关机;但是,它确实阻止用户监视热关机状态。图3显示了实现此功能的示例。
此功能不仅在空闲期间(静态电流降至约6mA)节省电力,而且允许在多通道应用中进行多路复用。关于开关放大器配置中的两个OPA549,请参见图12。两个放大器的开/关状态由E/S上的电压控制别针。在下面在这些情况下,禁用的设备将表现为750pF的负载。旋转速度超过3V/μs将导致失效设备中的泄漏电流迅速增加,并将产生额外的负载。在高温(125°C)下,转换阈值下降至约2V/μs。必须限制输入信号,以避免多路复用应用中的过度回转。

热关机状态
OPA549有热关机电路,保护放大器不受损坏。当结温达到约160°C时,热保护电路将禁用输出,并允许设备冷却。当结温冷却到大约140°C时,输出电路将自动重新启用。根据负载和信号条件,热保护电路可以循环打开和关闭。可以监视E/S引脚,以确定设备是否处于关机状态。在正常运行期间,E/S引脚上的电压通常比参考值高3.5V。一旦发生停机,该电压将下降到高于参考值约200mV。图4显示了实现该功能的示例。

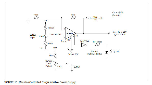
外部逻辑电路或LED可用于指示输出是否已热关机,见图10。
输出禁用和热关机状态
如前所述,OPA549的输出可以被禁用,禁用状态可以同时被监视。图5提供了一个连接到E/S管脚的示例。

安全操作区
输出晶体管上的应力由输出电流和导电输出晶体管的输出电压VS–VO决定。输出晶体管消耗的功率等于输出电流和穿过导电晶体管的电压的乘积,VS–VO。安全工作区(SOA曲线,图6)显示了电压和电流的允许范围。

随着VS–VO的增加,安全输出电流减小。输出短路对SOA来说是一个非常苛刻的情况。对地短路迫使整个电源电压(V+或V-)穿过导电晶体管。提高外壳温度会降低可容忍的安全输出电流,而无需激活OPA549的热关机电路。
功率损耗
功耗取决于电源、信号和负载条件。对于直流信号,功耗等于输出电流乘以通过导电输出晶体管的电压的乘积。通过使用所需的尽可能低的电源电压以确保所需的输出电压摆幅,可以将功耗降至最低。
对于电阻负载,最大功耗发生在电源电压一半的直流输出电压。交流信号的损耗更低。应用公告SBOA022解释了如何计算或测量异常信号和负载的功耗。
热防护
在OPA549中消耗的功率将导致结温升高。当模具温度达到大约160°C时,内部热关机电路关闭输出,当模具冷却到140°C时复位。根据负载和信号条件,热保护电路可以循环打开和关闭。这限制了放大器的损耗,但可能对负载产生不良影响。
任何启动热保护电路的趋势都表明功耗过大或散热不足。为了可靠运行,结温最高应限制在125°C。为了估计完整设计(包括散热器)的安全裕度,请提高环境温度,直到触发热保护。
使用最坏情况下的负载和信号条件。为了获得良好的可靠性,热保护应触发高于应用的最大预期环境条件35°C以上的温度。这将在最大预期环境条件下产生125°C的结温。
OPA549的内部保护电路设计用于防止过载。这并不是为了取代适当的散热。连续运行OPA549进入热停堆将降低可靠性。
放大器安装和散热
大多数应用需要一个散热器,以确保不会超过最高工作结温度(125°C)。此外,为了提高可靠性,结温应尽可能低。结温可根据以下公式确定:

式中:
TJ=结温(°C)
TA=环境温度(°C)
PD=消耗功率(W)
θJC=接头与外壳之间的热阻(°C/W)
θCH=外壳到散热器的热阻(°C/W)
θHA=热沉对环境热阻(°C/W)
θJA=接头对空气的热阻(°C/W)
图7显示了使用和不使用散热器时的最大功耗与环境温度的关系。如图7所示,在给定的环境温度下,使用散热器可以显著提高最大功耗。
选择所需散热片的挑战在于确定OPA549所消耗的功率。对于直流输出,功耗就是负载电流乘以传导输出晶体管的电压,PD=IL(VS–VO)。其他的负荷就不那么简单了。请参阅SBOA022应用程序报告,以了解有关计算功耗的更多信息。一旦知道应用的功耗,就可以选择合适的散热器。
散热器选择示例-一个11导联的电源压缩包消耗10瓦。预期的最高环境温度为40°C。找到合适的散热片,使结温保持在125°C(150°C减去25°C安全裕度)以下。
结合方程式(4)和(5)得出:

给出了TJ、TA和PD。θJC在规格表中提供,1.4°C/W(dc)。θCH可从散热器制造商处获得。它的值取决于散热器的大小、面积和所用的材料。半导体封装类型、安装螺钉扭矩、使用的绝缘材料(如果有)和使用的热连接化合物(如果有)也会影响θCH。对于已安装的11引线动力拉链封装,典型的θCH为0.5°C/W。现在我们可以解出θHA:

为使结温保持在125°C以下,所选散热器的θHA必须小于6.6°C/W。换言之,高于环境温度的散热器温升必须小于66°C(6.6°C/W•10W)。例如,10W热合金型号6396B的散热器温升为56°C(θHA=56°C/10W=5.6°C/W),低于本例要求的66°C。6399B号热合金的水槽温升为33°C(θHA=33°C/10W=3.3°C/W),也低于本规范要求的66°C示例。图图7显示了带有热合金6396B和6399B散热器的11芯电源拉链封装的功耗和环境温度的关系。

另一个要考虑的变量是自然对流和强迫对流气流。小风扇强制风冷可以显著降低θCA(θCH+θHA)。一些散热器制造商提供了这两种散热器的热数据箱子。热接收器性能通常是在实际应用中可能难以达到的理想条件下指定的。
如前所述,一旦选择了散热片,应在最坏的负载和信号条件下测试完整的设计,以确保适当的热保护。任何启动热保护电路的趋势都可能表明散热不足。
11线电源拉链包的凸耳与负极电源V–电连接。最好用云母(或其他薄膜)绝缘体将11线动力拉链包的凸耳与其安装面隔离。为了降低整体热阻,最好将整个散热器/OPA549结构与安装表面隔离,而不是在半导体和散热器之间使用绝缘体。
输出级补偿
功率运算放大器应用中常见的复杂负载阻抗会导致输出级不稳定。对于正常操作,通常不需要输出补偿电路。然而,对于困难负载或OPA549处于电流限制下,则可能需要R/C网络。图8显示了一个输出R/C补偿(snub ber)网络,它通常提供极好的稳定性。

当驱动大的电容性负载(>1000pF)或感性负载(电机、通过长电缆与放大器分离的负载)时,缓冲电路也可以提高稳定性。通常,3Ω至10Ω电阻器与0.01μF至0.1μF电容器串联即可。某些负载可能需要电路值的某些变化。
输出保护
产生无功和电动势的负载可以将负载电流返回到放大器,导致输出电压超过电源电压。从输出端到电源的钳位二极管可以避免这种损坏情况,如图8所示。建议使用连续额定值为8A或更大的肖特基整流二极管。
电压源应用
图9说明了如何使用OPA549提供一个只有三个外部的精确电压源电阻器。第一个根据所需的输出电流选择限流电阻RCL。在ILIM引脚上产生的电压在超温下是恒定和稳定的。这个电压,VCL,被连接到运算放大器的不可逆输入端,用作电压基准,因此不需要外部基准。选择反馈电阻以将VCL增益到所需的输出电压电平。

可编程电源
使用OPA549可以很容易地构建可编程的源/接收器电源。输出电压和输出电流均由用户控制。如图10所示,使用电位计调节输出电压和电流,而图11使用DAC。通过逻辑门连接到E/S引脚的LED指示OPA549是否处于热关机状态。




安芯科创是一家国内芯片代理和国外品牌分销的综合服务商,公司提供芯片ic选型、蓝牙WIFI模组、进口芯片替换国产降成本等解决方案,可承接项目开发,以及元器件一站式采购服务,类型有运放芯片、电源芯片、MO芯片、蓝牙芯片、MCU芯片、二极管、三极管、电阻、电容、连接器、电感、继电器、晶振、蓝牙模组、WI模组及各类模组等电子元器件销售。(关于元器件价格请咨询在线客服黄经理:15382911663)
代理分销品牌有:ADI_亚德诺半导体/ALTBRA_阿尔特拉/BARROT_百瑞互联/BORN_伯恩半导体/BROADCHIP_广芯电子/COREBAI_芯佰微/DK_东科半导体/HDSC_华大半导体/holychip_芯圣/HUATECH_华泰/INFINEON_英飞凌/INTEL_英特尔/ISSI/LATTICE_莱迪思/maplesemi_美浦森/MICROCHIP_微芯/MS_瑞盟/NATION_国民技术/NEXPERIA_安世半导体/NXP_恩智浦/Panasonic_松下电器/RENESAS_瑞莎/SAMSUNG_三星/ST_意法半导体/TD_TECHCODE美国泰德半导体/TI_德州仪器/VISHAY_威世/XILINX_赛灵思/芯唐微电子等等
免责声明:部分图文来源网络,文章内容仅供参考,不构成投资建议,若内容有误或涉及侵权可联系删除。
Copyright © 2002-2023 深圳市安芯科创科技有限公司 版权所有 备案号:粤ICP备2023092210号-1