特征
输入电压范围宽:3V至60V
低静态电流:6mA
内部5A开关(LT1171为2.5A,LT1172为1.25A)
停机模式仅消耗50μA电源电流
很少需要外部零件
过载自我保护
在几乎所有的开关拓扑中工作
反激调节模式具有全浮动输出
标准5针包装
LT1172提供8针微型DIP和表面安装
包装
可外部同步
应用
逻辑电源5V,10A
5V逻辑至±15V运算放大器电源
电池上变频器
电源逆变器(+至-)或(–至+)
全浮动多输出
说明
LT®1170/LT1171/LT1172为单片大功率开关调节器。它们可以按所有标准操作切换配置包括buck,boost,flyback,正向,逆变和“Cuk”。一个高电流,高效率的开关,连同所有的振荡器,控制和保护电路。综合所有功能允许内置LT1170/LT1171/LT1172标准的5针TO-3或TO-220电源包以及8针封装(LT1172)。这使得他们易于使用,并提供类似“防胸”操作用3针线性稳压器获得。LT1170/LT1171/LT1172在3V至60V的电源电压下工作,静态时仅消耗6mA电流电流。他们可以提供高达100W的负载功率而无需外部电源设备。通过使用电流模式开关技术,他们提供了优良的交流和直流负载和线路调节。LT1170/LT1171/LT1172具有许多独特的功能即使是在更难使用的低电源控制芯片目前可用。他们使用自适应防刮开关驱动,允许非常广泛的负载电流,而不损失效率。外部激活的关闭模式将总电源电流降低至50μA通常用于备用操作。
绝对轴比率 (Note 1)
电源电压
注释7271(LT722/1172)60伏
LT1170/71/72(注2)40伏
开关输出电压
LT1170/71/72HV75伏
LT1170/71/72 65伏
LT117278 60伏
反馈引脚电压(瞬态,1ms)±15伏
储存温度范围–65°C至150°C
铅温度(焊接,10秒)300摄氏度
工作结温度范围
LT1170/71/72 –55°C至150°C
LT1170/71/72HVC,
LT1170/71/72C(操作)0°C至100°C
LT1170/71/72HVC
LT1170/71/72C(外壳)0°C至125°C
LT1170/71/72HVI,
LT1170/71/72I(操作)–40°C至100°C
LT1170/71/72HVI,
LT1170/71/72I(外壳)–40°C至125°C
电气特性 表示适用于整个工作温度范围的规格,否则规格为TA=25°C。VIN=15V,VC=0.5V,VFB=VREF,输出引脚开路,除非另有说明。


注1:绝对最大额定值是指超过寿命的值可能会损坏设备。
注2:LT1170/71/72(电流)的最小有效开关“打开”时间仅限值)为≈0.6μs。这限制了在输出短路。降压模式和逆变模式输入电压输出短路条件限于:
R=电感器直流电阻
对于LT1170,IL=10A;对于LT1171,IL=5A;对于LT1172,IL=2.5A
Vf=IL时的输出捕捉二极管正向电压
t=0.6μs,f=100kHz开关频率
最大输入电压可以通过增加R或Vf来增加。外部电流限制,如AN19图39所示,将提供高达全电源额定电压的保护。图39中的C1应该降低到200pF。
变压器设计将承受更高的输入电压,因为漏感限制了开关中电流的上升率。这些设计必须单独评估,以确保电流限制良好控制到最大输入电压。升压模式的设计永远不会受到输出短路的保护,因为外部捕捉二极管和电感器连接输入输出。
注3:在hi夹具中用VC测量,VFB=0.8V。LT1170的ISW=4A,LT1171为2A,LT1172为1A。
注4:占空比(DC)在50%和80%之间时,最小值为LT1170的保证开关电流由ILIM=3.33(2–DC)给出,对于LT1171,ILIM=1.67(2–DC),对于LT1171,ILIM=0.833(2–DC)LT1172。
注5:隔离反激模式的最小输入电压为7V.VMAX=在完全隔离模式下,高压等级为55V,以避免开关击穿。
典型性能特征




务必将E1连接到MINIDIP、8针和16针表面安装封装上的接地针脚。E1和E2在TO-3和TO-220封装上内部接地。
操作
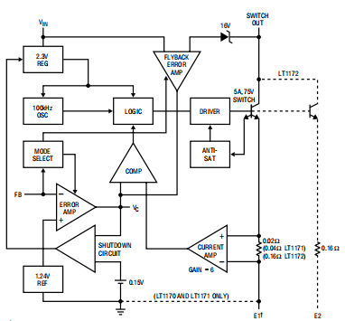
LT1170/LT1171/LT1172是电流模式切换器。这意味着该占空比开关直接控制开关电流而不是输出电压。指在方框图中,开关在每个振荡器周期。当切换电流时,它被关闭达到预定的水平。输出电压控制通过使用电压感应误差的输出获得设置电流跳闸电平的放大器。这种技术有几个优点。首先,它对输入电压变化,与普通开关不同众所周知,线路瞬态响应很差。第二,它减少了储能感应器。这大大简化了大范围输入下的闭环频率补偿电压或输出负载条件。最后,它允许简单提供最大开关的逐脉冲电流限制输出过载或短路情况下的保护。A2.3V内部降压电源LT1170/LT1171/LT1172上的所有内部电路。这个低压差设计允许输入电压从3V到60V,设备性能几乎没有变化。A100kHz振荡器是所有内部定时的基本时钟。它通过逻辑和驱动器打开输出开关电路。特殊的自适应抗卫星电路检测发病在电源开关和调整驱动器饱和瞬时电流限制开关饱和。这个最大限度地减少驱动器损耗,并提供快速关闭开关的功能。1.2V带隙基准会使误差放大器。负输入为输出电压感应。这个反馈管脚有一个功能;当用外部电阻器拉低时编程LT1170/LT1171/LT1172以断开主误差放大器输出并连接反激放大器到比较器输入端。LT1170/LT1171/LT1172将调节反激的值与电源电压有关的脉冲。*此反激脉冲与输出电压成正比传统的变压器耦合反激式拓扑调节器。通过调节反激脉冲的振幅输出电压可调节,无需直接连接在输入和输出之间。输出完全上浮到变压器绕组的击穿电压。多个浮动输出很容易获得额外的绕组。LT1170内部的特殊延迟网络/LT1171/LT1172忽略了反激脉冲的前沿提高了输出法规。
比较器输入端产生的误差信号为从外部带出来的。这个引脚(VC)有四个不同的功能。用于频率补偿,电流限位调整、软启动和总调节器关闭。在正常调节器操作期间,该销位于电压在0.9V(低输出电流)和2.0V(高)之间输出电流)。误差放大器是电流输出(gm)类型,因此此电压可以外部钳制限流调整。同样,电容耦合外部夹钳将提供软启动。开关占空比如果VC引脚通过二极管,将LT1170/LT1171/LT1172置于怠速模式。将VC引脚拉到0.15V以下会导致整个调节器停机,停机电源电流仅为50μA电路偏压。有关完整的应用程序详细信息,请参阅AN19。
MiniDIP和表面安装封装上的额外引脚LT1172的8针和16针版本具有功率晶体管的发射极分别引出从接地引脚。这消除了由于接地而引起的误差引脚电压下降,允许用户减少开关量通过断开第二个发射器(E2)的连接,电流限制为2:1。第一个发射器(E1)应始终连接接地针脚。注意,开关“on”电阻加倍当E2打开时,效率会受到一定影响当开关电流超过300mA时。另外,注意芯片在正常负载运行,即使电流耗散限制模式将减少。见“热注意事项”下一个。使用MiniDIP和软件包电源电流小,开关效率高LT1172允许在大多数情况下不使用散热器选择TO-220或TO-3软件包时的应用程序。这些包装的额定温度为50°C/W和35°C/W分别。然而,miniDIPs的额定温度为100°C/W陶瓷(J)和塑料(N)130°C/W。应注意miniDIP应用程序,以确保最坏情况下输入电压和负载电流条件不会导致模具温度过高。下列公式可作为粗略的计算指南LT1172功耗。更多细节,读者参考应用注释19(AN19),“效率计算”部分。平均供电电流(包括驱动器电流)为:IIN≈6mA+ISW(0.004+DC/40)
ISW=开关电流
DC=开关占空比
开关功耗由以下公式得出:
PSW=(ISW)2(RSW)(直流)
RSW=LT1172开关“接通”电阻(最大1Ω)
总功耗是电源电流时间的总和输入电压加开关电源:
PD(TOT)=(IIN)(车辆识别号)+PSW在一个典型的例子中,使用boost转换器来生成12V,0.12A,5V输入,占空比约为
60%,开关电流约0.65A,产生:
IIN=6mA+0.65(0.004+DC/40)=18mA
PSW=(0.65)2(1Ω)(0.6)=0.25W
PD(TOT)=(5V)(0.018A)+0.25=0.34W
塑料微浸液中的温升为130°C/W乘以0.34W,或约44°C。最大室温将限制在100°C(商用温度限值)为-44°C或56°C。在大多数应用中,都是用满载电流来计算的模具温度。但是,如果过载条件必须另外,还有四种可能的方法。第一,如果在过载情况下可接受调节输出的损失条件下,LT1172的内部热极限将在大多数应用中,通过关闭开关来保护模具电流。但是,热极限不是测试参数,只应考虑非关键应用临时超载。第二种方法是使用更大的TO-220(T)或TO-3(K)包装,即使没有散热片,可能会将模具温度限制在过载情况。在紧急情况下,热沉这些包装是必需的;尤其是在必须长期忍受过载情况的情况下。低电流应用的第三种方法是保持第二个开关发射器(仅限miniDIP)打开。这个开关“开”电阻增加2:1,但降低开关电流限制也为2:1,导致净电流为2:1电流限制下降低I2R开关损耗条件。第四种方法是将VC管脚夹在一个电压较低的位置其内部钳位电平为2V。LT1172开关在大约1V时,VC引脚上的电流限制为零,并且VC引脚上的2V电压下为2A。峰值开关电流可以外部夹持在这两个电平之间的二极管。详见AN19。
LT1170/LT1171/LT1172同步
LT1170/LT1171/LT1172可在120kHz至160kHz的频率范围内进行外部同步。这是如附图所示。当VC引脚被拉到地上时发生同步有一个外部晶体管。以避免干扰直流电内部误差放大器的特性同步脉冲应小于0.3μs。C2组在≅0.2μs时的脉冲宽度。同步效应LT1170/LT1171/LT1172放大器偏移can上的脉冲计算公式:

tS=脉冲宽度
fS=脉冲频率
IC=VC源电流(≈200μA)
VC=工作电压(1V至2V)
R3=用于设置中频“零”的电阻器频率补偿网络。
tS=0.2μs,fS=150kHz,VC=1.5V,R3=2k,偏移量电压漂移≈3.8mV。这并不是特别麻烦,但请注意,如果R3降低到一个非常低的值。同时,同步晶体管的漏电流R3必须较高,因此,可能必须使用更大的驱动器。晶体管必须能够将VC引脚拉到离地200mV以内以确保同步。


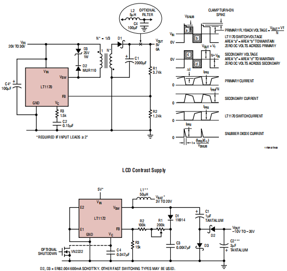
D2,D3=ER82.004 600mA肖特基。可使用其他快速切换类型。车辆识别号(VIN)和蓄电池可能连接在一起。VBAT的最大值等于负输出+1V电池电压,从5V运行LT1172 VIN引脚可获得最高效率。关闭5V电源将自动关闭LT1172。在IOUT=25mA时,效率约为80%。R1,R2,R3变大以尽量减少关机时的电池消耗,约为VBAT/(R1+R2+R3)。为了提高效率,L1应制作在铁素体或钼合金磁芯上。峰值电感器电流大约输出电压为600毫安=0.7Ω。电感串联电阻应小于0.4Ω,以提高效率。在C2=2μF钽的情况下,输出纹波约为200mVP-P至400mVP-P。如果需要较低的纹波,增加C2,或增加10Ω,1μF钽输出滤波器。
典型应用(注意,LT1171的最大输出电流除以2,LT1172的最大输出电流除以4。)

安芯科创是一家国内芯片代理和国外品牌分销的综合服务商,公司提供芯片ic选型、蓝牙WIFI模组、进口芯片替换国产降成本等解决方案,可承接项目开发,以及元器件一站式采购服务,类型有运放芯片、电源芯片、MO芯片、蓝牙芯片、MCU芯片、二极管、三极管、电阻、电容、连接器、电感、继电器、晶振、蓝牙模组、WI模组及各类模组等电子元器件销售。(关于元器件价格请咨询在线客服黄经理:15382911663)
代理分销品牌有:ADI_亚德诺半导体/ALTBRA_阿尔特拉/BARROT_百瑞互联/BORN_伯恩半导体/BROADCHIP_广芯电子/COREBAI_芯佰微/DK_东科半导体/HDSC_华大半导体/holychip_芯圣/HUATECH_华泰/INFINEON_英飞凌/INTEL_英特尔/ISSI/LATTICE_莱迪思/maplesemi_美浦森/MICROCHIP_微芯/MS_瑞盟/NATION_国民技术/NEXPERIA_安世半导体/NXP_恩智浦/Panasonic_松下电器/RENESAS_瑞莎/SAMSUNG_三星/ST_意法半导体/TD_TECHCODE美国泰德半导体/TI_德州仪器/VISHAY_威世/XILINX_赛灵思/芯唐微电子等等
免责声明:部分图文来源网络,文章内容仅供参考,不构成投资建议,若内容有误或涉及侵权可联系删除。
Copyright © 2002-2023 深圳市安芯科创科技有限公司 版权所有 备案号:粤ICP备2023092210号-1