功能
宽输入范围:高达30伏
高压输入应用
额定输出电流100毫安
电源
低压差:100 mA时为380 mV(典型值)
低静态电流:75μA(典型值)
LP2950和LP2951设备是双极的,低-
紧线调节:0.03%(典型值)压降电压调节器,可适应a
紧负载调节:0.04%(典型值)宽输入电源电压范围,高达30 V
高V易于使用,3针LP2950可用于固定输出O精度
电压为5 V、3.3 V和3 V。但是,8针–25°C时为1.4%LP2951能够输出固定或可调的–来自同一设备的2%超温输出。通过捆绑输出可作为调节器或参考和感测管脚一起使用,反馈和VTAP引脚在一起,LP2951输出一个固定的5V,稳定的低ESR(>12 mΩ)电容器3.3伏或3伏(取决于型号)。
电流限制和热限制功能,通过离开SENSE和VTAP引脚
仅限LP2950(3针封装)打开并将反馈连接到外部–5V、3.3V和3V电阻分压器的固定输出电压,输出可设置为任何值在1.235伏到30伏之间。仅限LP2951(8针封装)–固定或可调输出电压
电气特性
VIN=VOUT(标称)+1 V,IL=100μA,CL=1μF(5-V版本)或CL=2.2μF(3-V和3.3-V版本),
8针版本:反馈连接至VTAP,输出连接至SENSE,VSHUTDOWN≤0.7 V

(1) 输出或参考电压温度系数定义为最坏情况下的电压变化除以总温度范围。
(2) 调节是在恒定的结温下,使用低占空比的脉冲测试来测量的。由于热调节规范涵盖了热效应。
(3) 压降定义为输入输出差分,在该差分下,输出电压下降100毫伏,低于1伏时的测量值
有差别的。必须遵守最小输入电源电压2 V(超过温度2.3 V)。
(4) 热调节是指在功率消耗发生变化后,输出电压(T)的变化,不包括负载或线路调节效应。技术规格适用于VIN=30 V、VOUT=5 V(1.25-W脉冲)且t=10 ms时的50 mA负载脉冲。
电气特性(续)
VIN=VOUT(标称)+1 V,IL=100μA,CL=1μF(5-V版本)或CL=2.2μF(3-V和3.3-V版本),
8针版本:反馈连接至VTAP,输出连接至SENSE,VSHUTDOWN≤0.7 V

(5) 比较器阈值用等于标称参考电压(在VIN–VOUT=1 V)减去反馈端电压。用输出电压变化表示这些阈值,乘以误差放大器增益=VOUT/VREF=(R1+R2)/R2。例如,在编程输出电压为5 V时,错误输出被指定为当输出下降95 mV×5 V/1.235 V=384 mV时变低。阈值作为VOUT的百分比保持不变(就像VOUT一样变化),低输出警告在低于标称值(典型值)6%和7.7%(最大值)时出现。



详细说明
概述
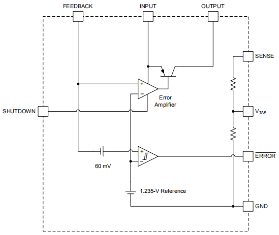
LP2950和LP2951器件是双极性的,低压差稳压器,可以适应广泛的输入电源电压范围高达30伏。易于使用,3针LP2950可用于5伏的固定输出电压,3.3 V和3 V。但是,8针LP2951设备能够从相同的设备。通过将输出和感测引脚连接在一起,以及反馈和VTAP引脚连接在一起,则LP2951设备输出固定的5V、3.3V或3V(取决于版本)。另一种选择是,离开理智和VTAP引脚断开并连接反馈到外部电阻分压器,输出可以设置为任意值在1.235 V到30 V之间。另外,lp2958还提供了额外的功能,特别适合于LP2951应用。例如,逻辑兼容关闭功能允许调节器处于待机模式为了省电。此外,还有一个内置的管理器复位功能,其中错误输出变低由于车辆识别号(VIN)、电流限制或热关机。LP2950和LP2951器件的设计目的是尽量减少对输出电压的所有误差。用一个严格的输出公差(25°C时为0.5%),极低的输出电压温度系数(典型值为20 ppm),非常好的线路和负载调节(0.3%和0.4%典型值),以及遥感能力,零件可以用作低功率电压基准或100毫安稳压器。


功能描述
错误功能(仅限LP2951)
LP2951设备有一个低压检测比较器,当输出电压为从标称值下降≈6%,当VOUT达到标称值的≈95%时,输出逻辑高价值观。通过将≈60 mV的内置偏移除以1.235-V带隙,可获得标称值的95%参考,并保持独立于编程输出电压。例如,触发点阈值(错误输出变高)5伏输出通常为4.75伏,12伏输出为11.4伏。通常,有一个高、低误差输出阈值之间的滞后15 mV。图31显示了错误与VOUT(5V)的时序图,VIN上下倾斜。错误当VIN≈1.3 V时变为有效(低)。当VIN≈5 V时,VOUT=4.75 V,导致误差增大。因为电压跌落取决于负载,在不同的VIN值下达到输出触发点阈值,具体取决于负载电流。例如,在较高的负载电流下,稍高一点的VIN值时,误差会增大,并且对于较低的负载电流,反之亦然。无论负载如何,输出电压触发点保持在~4.75 V。注意当VIN≤1.3v时,误差比较器输出关闭并拉高到其上拉电压。如果你是用作上拉电压,而不是外部5V电源,误差通常为~1.2V。在这种情况下,一个分压器的有效分压器(10Ω)适用于低分压逻辑在任何故障情况下,在正常运行期间仍然启用逻辑高电平。

因为误差比较器有开路集电极输出,所以需要一个外部上拉电阻器来拉动输出高达VOUT或其他电源电压(高达30 V)。比较器的输出额定下降到400μA。上拉电阻器的合适值范围为100 kΩ至1 MΩ。如果不使用错误,它可以保持开放
编程输出电压(仅限LP2951)
LP2951器件的一个独特之处在于它能够输出固定电压或可调电压,取决于外部引脚连接。要输出内部编程的固定电压,请系上感应引脚至输出引脚,反馈引脚至VTAP引脚。或者,用户可编程电压范围从内部1.235-V参考电压到30-V最大值可通过使用外部电阻分压器对进行设置。这个电阻分压器与VOUT相连,分压后的电压直接与反馈相连,以便与内部1.235伏参考电压。为了满足两个输入相等的稳态条件,误差放大器驱动输出等于等式1:

VREF=1.235 V施加在R2上(见图32),如果B=反馈偏置电流,通常为20 nA必须保持1μA的最小调节器输出电流。因此,在在预期条件下(例如,CMOS电路处于待机状态),该1-μA最小电流必须由电阻对,有效施加最大值R2=1.2 MΩ(1.235 V/1.2 MΩ≉1μa)。如果b=20 nA,则在VOUT中引入≉0.02%的误差。这可以通过修剪R1来抵消。或者,增加分频器电流使IFB的重要性降低,从而减少其误差贡献。例如,使用R2=100 kΩ通过将分频器电流增加到≉12μA,将IFB的误差贡献降低到0.17%与LP2951的600μA典型静态电流相比,分压器电流的增加仍然很小空载。

关机模式
这些设备可以置于关机模式,关机引脚的逻辑高。返回逻辑电平如果未使用该功能,则低至恢复操作或将停机连接至接地。
电容值
对于VOUT≥5 V,至少需要1μF。对于较低的VOUT,调节器的环路增益更接近于统一因此,具有较低的相位裕度。因此,需要更大的电容来保持稳定性。对于VOUT=3 V或3.3 V,建议最小值为2.2μF。最坏情况下,VOUT=1.23 V(使用ADJ版本),建议至少3.3μF。可以无限增加,只会提高调节器稳定性和瞬态响应。不管它的值是多少,输出电容器都应该有一个谐振频率大于500 kHz。以上给出的最小电容值适用于最大负载电流100毫安。如果最大值预期负载电流小于100毫安,则可使用较低值的COUT。例如,如果IOUT<10毫安,那么COUT只需要0.33μF。对于IOUT<1 mA,0.1μF足以满足稳定性要求。因此,对于100 mA负载和VOUT=VREF=1.235 V的最坏情况(代表最高负载电流和建议最小回路增益为3.3μF)。对于LP2950/51,无负载稳定性是设计中固有的,这是CMOS电路中理想的特性处于待机状态(例如RAM keep alive应用程序)。如果LP2951与外部电阻器一起使用以设置输出电压,建议通过电阻分压器的最小负载电流为1μa。
电容器类型
大多数钽或铝电解质适合在输入端使用。薄膜电容器也可以工作,但成本更高。在低温下操作时,应小心使用铝电解槽电解质通常在-30°C下冻结。因此,固体钽电容器应在温度下使用低于-25°C。可以使用陶瓷电容器,但由于其低ESR(低至5 mΩ至10 mΩ),它们可能不符合先前讨论的最低ESR要求。如果使用陶瓷电容器,则在必须添加0.1Ω至2Ω,以满足最低ESR要求。此外,陶瓷电容器有一个必须考虑到明显的缺点-温度系数差,电容随温度变化很大。例如,一个大容量的陶瓷电容器(≥2.2μF)会损失更多当温度从25°C上升到85°C时,电容器的一半以上。因此,25°C下的2.2-μF电容器下降得很好低于环境温度升高时稳定性所需的最小值。因此,请选择一个输出在整个工作温度范围内保持稳定所需的最低2.2μF的电容器。
CBYPASS:噪音和稳定性改善
在LP2951设备中,一个直接连接到误差放大器的外部反馈管脚可以不转换输入允许杂散电容引起不稳定,通过分流误差放大器反馈到GND,特别是在高频率。如果使用高值外部电阻器来设置输出电压,则会恶化,因为电阻允许杂散电容发挥更重要的作用,即引入更大的RC延时误差放大器的输出与其反馈输入之间存在较大的相位差,从而导致相位差较大而相位较低保证金。一种解决方案是在输出和反馈之间增加一个100pF的旁路电容器(CBYPASS);因为CBYPASS与R1并联,它实际上降低了高频反馈时的阻抗通过在更高频率下提供更多反馈来抵消寄生电容的影响。更多因此,在一个最小的误差下,反馈放大器的增益应该增加一个3.3μF以提高调节器的相位裕度。CBYPASS还可以用于降低LP2951设备中的输出噪声。这个旁路电容器降低了误差放大器在高频时的闭环增益,因此噪声不再随输出电压而变化。这种改进在输出电压更高的情况下更为明显,其中环路增益降低最大。A适当的CBYPASS计算如等式2所示:

在3针LP2950设备上,可以通过增加输出电容来实现降噪,这将导致调节器的带宽要减小,从而消除高频噪声。但是,这种方法相对来说效率低下,因为将COUT从1μF增加到220μF只会降低调节器的输出噪声430μV至160μV(超过100 kHz带宽)。
ESR范围
调节器控制回路依靠输出电容器的ESR来提供零点以增加足够的相位保证无条件调节器稳定的裕度;这要求闭环增益与开环相交在开环增益以20分贝/十进位的速度衰减的区域中的响应。这样可以确保相位始终单位增益时小于180°(相位裕度大于0°)。因此,ESR的最小最大范围必须被观察。这个ESR范围的上限是由ESR过高可能导致零这一事实确定的发生得太快,导致收益下降得太慢。这反过来又允许第三极出现在统一之前并引入足够的相移来引起不稳定性。这通常将最大ESR限制为约5Ω。相反,ESR范围的下限与ESR太低将零点偏移太远这一事实联系在一起过去的单位增益,允许增益在单位增益时以40分贝/十进位的速度滚降,导致相位偏移大于180°。通常,这将最小ESR限制在大约20 mΩ到30 mΩ之间。有关特定的ESR要求,请参阅典型特征。

电源建议
最大输入电压应限制在30伏,以便正常工作。将输入和输出电容器放在靠近的位置使器件尽可能利用其高频噪声滤波特性。
布局指南
确保设备输入和输出的轨迹足够宽,以处理所需电流。对于这个设备,输出轨迹需要更大,以适应更大的可用电流。将输入和输出电容器尽可能靠近设备,以利用其高频特性噪声过滤特性。

安芯科创是一家国内芯片代理和国外品牌分销的综合服务商,公司提供芯片ic选型、蓝牙WIFI模组、进口芯片替换国产降成本等解决方案,可承接项目开发,以及元器件一站式采购服务,类型有运放芯片、电源芯片、MO芯片、蓝牙芯片、MCU芯片、二极管、三极管、电阻、电容、连接器、电感、继电器、晶振、蓝牙模组、WI模组及各类模组等电子元器件销售。(关于元器件价格请咨询在线客服黄经理:15382911663)
代理分销品牌有:ADI_亚德诺半导体/ALTBRA_阿尔特拉/BARROT_百瑞互联/BORN_伯恩半导体/BROADCHIP_广芯电子/COREBAI_芯佰微/DK_东科半导体/HDSC_华大半导体/holychip_芯圣/HUATECH_华泰/INFINEON_英飞凌/INTEL_英特尔/ISSI/LATTICE_莱迪思/maplesemi_美浦森/MICROCHIP_微芯/MS_瑞盟/NATION_国民技术/NEXPERIA_安世半导体/NXP_恩智浦/Panasonic_松下电器/RENESAS_瑞莎/SAMSUNG_三星/ST_意法半导体/TD_TECHCODE美国泰德半导体/TI_德州仪器/VISHAY_威世/XILINX_赛灵思/芯唐微电子等等
免责声明:部分图文来源网络,文章内容仅供参考,不构成投资建议,若内容有误或涉及侵权可联系删除。
Copyright © 2002-2023 深圳市安芯科创科技有限公司 版权所有 备案号:粤ICP备2023092210号-1