您现在所在位置: 主页 > 新闻中心 > 元器件百科

OPA681是宽带,电流反馈带禁用功能的运算放大器

发布日期:2024-01-29 10:47 浏览次数:

特征

●宽带+5V工作:225MHz(G=+2)

●单位增益稳定:280MHz(G=1)

●高输出电流:150mA

●输出电压摆幅:±4.0V

●高转换率:2100V/μs

●低dG/dφ:.001%/.01°

●低供电电流:6mA

●低失能电流:320μA

应用

●xDSL线路驱动器

●宽带视频缓冲器

●高速成像通道

●便携式仪器

●ADC缓冲器

●有源滤波器

●宽带逆变和

●高SFDR中频放大器

说明

OPA681为宽带电流反馈运算放大器设定了一个新的性能水平。在非常低的6mA电源电流下运行,OPA681提供了一个转换率和输出功率,通常与更高的供电电流相关。一个新的输出级结构提供了一个高输出电流最小的电压净空和交叉失真。这提供了特殊的单一供应操作。使用单+5V电源,OPA681可以提供1V到4V的输出摆幅,驱动电流超过100mA,带宽为150MHz。这种功能组合使OPA681成为理想的RGB线路驱动器或单电源ADC输入驱动器。

OPA681的低6mA电源电流在25°C下精确调整。这种微调以及低温度漂移,保证了比竞争产品更低的保证最大供电电流。可通过使用可选的禁用控制引脚进一步降低系统功率。保持此禁用引脚处于打开状态,或保持在高位,即可正常工作。如果拉低,OPA681的电源电流将下降到320μA以下,同时输出进入高阻抗状态。此功能可用于节能或视频多路复用应用。

OPA681相关产品

200MHz射频求和放大器

典型性能曲线:VS=±5V

G=+2,RF=402Ω,RL=100Ω,除非另有说明(见图1)。

G=+2,RF=499Ω,RL=100Ω至+2.5V,除非另有说明(见图2)。

应用程序信息

宽带电流反馈操作

OPA681提供了宽带电流反馈运算放大器的卓越交流性能,具有高度线性、高功率输出级。只需要6mA的静态电流,OPA681将摆动至任一供电轨的1V范围内,并在室温下保证提供超过135mA的电流。这种低输出净空要求,加上独立于电源电压的偏压,提供了显著的单(+5V)电源操作。OPA681将提供大于200MHz的带宽,在单个+5V电源上驱动2Vp-p输出到100Ω。以前的增强输出级放大器通常由于输出电流过零而遭受非常差的交叉失真。OPA681实现了一个相当的功率增益和更好的线性度。电流反馈运放比电压反馈运放的主要优点是交流性能(带宽和失真)与信号增益相对独立。对于低增益下类似的交流性能,在提高直流精度的情况下,考虑高转换率、单位增益稳定、电压反馈OPA680。

图1显示了作为±5V规格和典型性能曲线基础的直流耦合+2增益双电源电路配置。出于测试目的,使用接地电阻将输入阻抗设置为50Ω,使用串联输出电阻将输出阻抗设置为50Ω。规范中报告的电压波动直接在输入和输出引脚处获得,而负载功率(dBm)则在匹配的50Ω负载下定义。对于图1中的电路,总有效负载为100Ω||804Ω=89Ω。禁用控制线(DIS)通常保持打开,以保证放大器正常工作。图1中包含一个可选组件。除了通常的电源对地解耦合电容器外,两个电源引脚之间还包括一个0.1μF电容器。在实际的PC板布局中,这种可选的附加电容器通常会将2次谐波失真性能提高3分贝至6分贝。

图2显示了交流耦合,+2增益,单电源电路配置,用作+5V规格和典型性能曲线的基础。虽然不是“railto-rail”设计,但与其他非常宽频带电流反馈运算放大器相比,OPA681需要最小的输入和输出电压余量。它将提供一个3Vp-p输出摆幅单+5V的带宽大于150MHz。宽带单电源运行的关键要求是保持输入和输出信号在输入和输出的可用电压范围内摆动。图2的电路使用来自+5V电源(两个806Ω电阻器)的简单电阻分压器建立输入中点偏置。然后输入信号被交流耦合到这个中点电压偏置中。输入电压可以在任何一个电源引脚的1.5V范围内摆动,在电源引脚之间提供一个2Vp-p输入信号范围。调整用于测试的输入阻抗匹配电阻器(57.6Ω),以在包括偏置分配器网络的并联组合时提供50Ω的输入匹配。增益电阻(RG)是交流耦合的,给电路一个+1的直流增益,这也将输入直流偏置电压(2.5V)施加在输出端。反馈电阻值已从双极供电条件进行调整,以便在+5V、增益为+2的情况下重新优化平坦频率响应(请参阅设置电阻值以优化带宽)。同样,在单个+5V电源上,输出电压可以在任何一个电源引脚的1V范围内摆动,同时提供超过80mA的输出电流。在这个特性化电路中使用了一个要求100Ω的负载到一个中点偏置。OPA681中使用的新的输出级可以以最小的交叉失真将大的双极输出电流传输到这个中点负载中,如+5V电源、三次谐波失真图所示。

单电源A/D转换器接口

大多数现代的高性能A/D转换器(如德州仪器公司的ADS8xx和ADS9xx系列)都是在一个+5V(或更低)的电源上工作的。对于单电源运算放大器来说,在信号频率超过5MHz的ADC输入端提供低失真输入信号是一个相当大的挑战。OPA681的高转换率、异常的输出摆幅和高线性度使其成为理想的单电源ADC驱动器。图3显示了一个非常高性能10位60MSPS CMOS转换器的输入接口示例。

图3电路中的OPA681提供了>180MHz带宽,信号增益为+4,输出摆幅为2Vp-p。OPA681中使用的电流反馈内部结构的主要优点之一是,随着信号增益的增加,可以保持高带宽。通过划分内部ADC参考梯形图的顶部和底部,非反相输入偏置电压参考ADC信号范围的中点。在增益电阻(RG)交流耦合的情况下,该偏压对输出的增益为+1,同时也使输出电压摆幅居中。在20MHz模拟输入频率和60MSPS时钟频率下测试的性能给出>58dBc的SFDR。

宽带逆变和放大器

由于电流反馈运算放大器的信号带宽可以独立于噪声增益(NG,其通常与非反相信号增益相同)来控制,因此可以使用OPA681来实现非常宽带的反相求和级。本数据表首页的电路显示了一个反向求和放大器的例子,其中电阻值已调整以保持最大带宽和输入阻抗匹配。如果假设每个射频信号由50Ω源驱动,则该电路的NG将为(1+100Ω/(100Ω/5))=6。总反馈阻抗(从VO到逆变误差电流)是RF+(RI x NG)的总和,其中RI是从求和结看逆变输入的阻抗(参见设置电阻值以优化性能部分)。使用100Ω反馈(从每个输入到输出引脚的信号增益为–2)需要一个额外的20Ω与逆变输入串联,以增加反馈阻抗。将此电阻器添加到典型的内部RI=41Ω时,总反馈阻抗为100Ω+(65Ωx 6)=490Ω,等于在NG=6时获得最大带宽平坦频率响应所需的值。测试的性能显示,在匹配的50Ω负载下,通过100MHz,小信号带宽超过200MHz,压缩15dBm–1dBm。

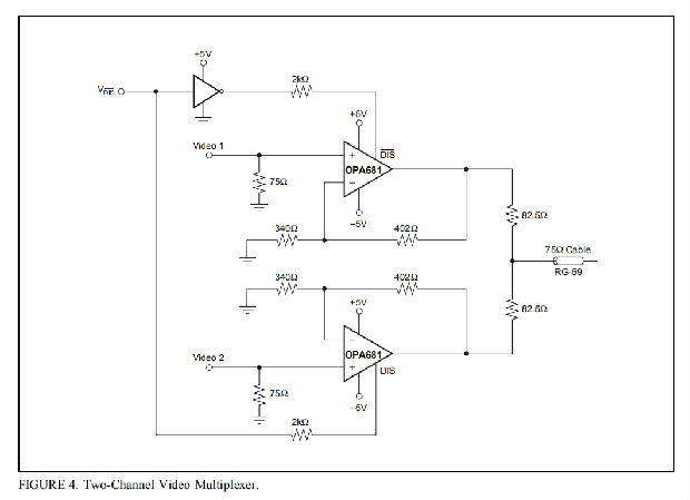
宽带视频多路复用

视频速度放大器(包括禁用管脚)的一个常见应用是将多个放大器输出连接在一起,然后从几个可能的视频输入中选择哪一个输入到一条线路上。这个简单的“有线或视频多路复用器”可以很容易地使用OPA681实现,如图4所示。

通常,在视频信号中的同步或回溯时间执行信道切换。此时两个输入大约相等。OPA681的“先通后断”的禁用特性确保了在使用如图4所示的有线或电路时,始终有一个放大器控制线路。由于两个输入在通道之间的转换过程中可能短时间处于接通状态,因此输出通过输出阻抗匹配电阻器(在本例中为82.5Ω)进行组合。当一个通道被禁用时,它的反馈网络形成了输出阻抗的一部分,并在输出到电缆上时轻微地衰减信号。增益和输出匹配电阻略有增加,以在匹配负载下获得+1的信号增益,并为电缆提供75Ω的输出阻抗。视频多路复用器连接(图4)还可确保未选定信道输入端的最大差动电压不超过标准视频信号电平的额定±1.2V最大值。

禁用操作部分显示了使用单通道接地输入的开启和关闭开关故障通常小于±50mV。当两个输出被切换时(如图6所示),由于“先通后断”的禁用定时,输出线始终由一个或另一个放大器控制。在这种情况下,两个0V输入的开关故障降至<20mV。

单电源中频放大器

OPA681提供的高带宽,同时运行在一个单一的+5V电源本身很适合中频放大器的应用。使用像OPA681这样的运算放大器作为中频放大器的一个优点是,与静态功耗相比,可以实现精确的信号增益以及更低的三阶互调。此外,OPA681在SOT23-6封装中提供了一个非常小的封装,具有电源关闭功能,适用于便携式应用。在中频放大器中使用运算放大器的一个问题是它们的噪声系数相对较高。有时有人建议,最佳源电阻可以用来最小化运算放大器的噪声系数。增加一个电阻来达到这个最佳值可以提高噪声系数,但实际上会降低信噪比。一种更有效的方法是通过输入变压器将信号引入。图5显示了一个对OPA681特别有用的示例。

通过升压变压器将信号引入逆变输入增益电阻器对OPA681有几个优点。首先,非逆变输入端的去耦电容消除了非逆变输入电流噪声对输出噪声的贡献。其次,如果运算放大器的输入噪声电压被反射到RG的输入侧,它实际上被衰减了。使用1:2(匝数比)的升压变压器将一次侧至二次侧的50Ω源阻抗作为200Ω源阻抗(200ΩRG电阻通过变压器一次侧作为50Ω输入匹配阻抗反射)。放大器输出的噪声增益(NG)为1+600/400=2.5V/V。将运算放大器的2.2nV/√Hz输入电压噪声乘以输出的噪声增益,然后将该噪声项反射到RG电阻器的输入侧,除以3。当反射到运算放大器电路的输入点时,非反相输入电压噪声的净增益为0.833。当回到变压器一次侧时,这将进一步降低。

图5中相对较低的增益中频放大器电路在变压器的输入端给出了12dB的噪声系数。将RF电阻增加到600Ω(一旦RG设置为200Ω以进行输入阻抗匹配),将略微降低带宽。测量结果表明,图5电路的小信号带宽为150MHz,通过30MHz的平坦度非常高。尽管OPA681在2音、3阶互调失真方面没有表现出截获特性,但它通过高输出功率和高频率保持了非常高的无杂散动态范围。图5中单电源电路匹配负载下的最大单音功率为1dBm(这要求2音包络在OPA681的输出引脚处有2.8Vp-p的摆动)。图5电路在该最大负载功率下测得的2音SFDR在频率至30MHz时超过55dBc。

设计工具

示范板

在使用OPA681的三种封装风格下,有几个PC板可用于辅助电路性能的初步评估。所有这些都是免费的,作为一个不受欢迎的个人电脑板提供说明文件。下表显示了这些板的摘要信息。

请联系TI应用支持热线以请求任何这些板。

宏模型和应用程序支持

在分析模拟电路和系统的性能时,使用SPICE对电路性能进行计算机模拟是非常有用的。这对于视频和射频放大器电路尤其如此,因为寄生电容和电感会对电路性能产生重大影响。OPA681的SPICE模型可以通过TI网站获得或作为TI应用部门的磁盘上的一个型号(1-800-548-6132)。应用部门也可以通过此号码获得设计帮助。这些模型可以很好地预测各种运行条件下的小信号交流和瞬态性能。它们在预测谐波失真或dG/dφ方面的效果并不理想特征。这些型号不试图区分封装类型在其小信号交流性能。

操作建议

设置电阻值以优化带宽

像OPA681这样的电流反馈运算放大器可以通过适当调整外部电阻值来保持几乎恒定的信号增益带宽。典型的性能曲线显示了这一点;随着增益的增加,小信号带宽仅略有下降。这些曲线还表明,反馈电阻已经改变了每个增益设置。电流反馈运放电路逆变侧的电阻“值”可被视为频率响应补偿元件,而它们的“比值”设置信号增益。图6显示了OPA681的小信号频率响应分析电路。

这种电流反馈运放模型的关键元素是:

α→从非反相输入到反相输入的缓冲增益

RI→缓冲器输出阻抗

iERR→反馈错误电流信号

Z(s)→从iERR到VO的频率相关开环跨阻增益

缓冲器增益通常非常接近1.00,并且通常从信号增益考虑中被忽略。但是,它将为单个运放差分放大器配置设置CMRR。对于缓冲器增益α<1.0,CMRR=–20 x log(1–α)dB。

缓冲区输出阻抗RI是带宽控制方程的一个关键部分。OPA681通常约为41Ω。

电流反馈运算放大器感测逆变节点中的误差电流(与电压反馈运算放大器的差分输入误差电压相反),并通过内部频率相关的跨阻增益将其传递到输出端。典型的性能曲线显示了这种开环跨阻响应。这类似于电压反馈运放的开环电压增益曲线。发展图6电路的传递函数得出方程式1:

这是以回路增益分析格式编写的,其中非无限开环增益引起的误差以分母表示。如果Z(s)在所有频率上都是无穷大的,方程1的分母将减小为1,分子中显示的理想期望信号增益将得到。方程式1分母中的分数决定了频率响应。方程2显示为回路增益方程:

如果在开环跨阻图的顶部绘制20x对数(RF+ngx RI),两者之间的差就是给定频率下的环路增益。最终,Z(s)滚减到等于方程2的分母,此时环路增益减小到1(曲线相交)。等式1给出的放大器的闭环频率响应开始衰减,与电压反馈运算放大器的噪声增益等于开环电压增益的频率完全相似。这里的区别在于,等式2分母中的总阻抗可以与期望的信号增益(或NG)稍微分开控制。

OPA681经过内部补偿,在±5V电源的NG=2时,RF=402Ω的频率响应最大平坦。计算方程2的分母(即反馈跨导)得到了484Ω的最佳目标。随着信号增益的变化,ngx-RI项在反馈互阻抗中的贡献也会发生变化,但通过调整RF可以使其保持不变。方程3给出了最佳射频过信号增益的近似方程:

随着期望信号增益的增加,这个方程最终将预测一个负的射频。也可以通过将RG保持在20Ω的最小值来设置此调整的主观限制。较低的值将在输入级和输出级加载缓冲级,如果RF太低,实际上会降低带宽。图7显示了±5V和单个+5V操作的推荐RF与NG。此处显示的RF与gain的值大约等于用于生成典型性能曲线的值。它们的不同之处在于,典型性能曲线中使用的优化值也对简化分析中未考虑到的板寄生进行了校正,从而得出方程3。图7中显示的值为需要带宽优化的设计提供了一个良好的起点。

进入逆变输入的总阻抗可用于调整闭环信号带宽。在逆变输入和求和结之间插入一个串联电阻将增加反馈阻抗(方程式2的分母),从而降低带宽。这种带宽控制方法用于首页的逆变求和电路。OPA681的内部缓冲器输出阻抗受从非反相输入端子向外看的源阻抗的影响很小。高源电阻会增加RI,降低带宽。对于那些通过高值电阻在非反相输入处产生中点偏置的单电源应用,去耦电容器对于电源噪声抑制、非反相输入噪声电流分流以及最小化图6中RI的高频值至关重要。

反转放大器操作

由于OPA681是一种通用的宽带电流反馈运算放大器,所以大多数常见的运算放大器应用电路都可供设计者使用。由于反馈电阻是电流反馈运算放大器的补偿元件,因此需要反馈元件(例如积分器、跨阻、一些滤波器)具有相当灵活性的应用应考虑单位增益稳定电压反馈OPA680。宽带逆变操作(尤其是求和)特别适用于OPA681。图8显示了一个典型的逆变配置,图1中的输入/输出阻抗和信号增益保留在逆变电路配置中。

在反向配置中,必须注意两个关键的设计考虑因素。首先,增益电阻(RG)成为信号通道输入阻抗的一部分。如果需要输入阻抗匹配(每当信号通过电缆、双绞线、长PC板迹线或其他传输线导体耦合时,这是有益的),则通常需要在地上添加一个额外的匹配电阻器。RG本身通常不会设置为所需的输入阻抗,因为它的值以及所需的增益将决定从频率响应角度来看可能是非最佳的RF。电源的总输入阻抗变成RG和RM的并联组合。

第二个主要考虑因素,在上一段中提到,是信号源阻抗成为噪声增益方程的一部分,并将通过方程1对带宽产生轻微影响。图8中所示的值通过略微降低RF(图1)来重新优化图8(NG=2.74)噪声增益的带宽来解释这一点。在图8的示例中,RM值与外部50Ω源阻抗并联组合,产生50Ω| | 68Ω=28.8Ω的有效驱动阻抗。该阻抗与RG串联,用于计算噪声增益,即NG=2.74。将该值连同图8中的RF和41Ω的反向输入阻抗一起插入方程3中,以获得几乎等于484Ω最佳值的反馈跨阻抗。

注意,在这个双极性电源逆变应用中,非逆变输入直接接地。通常建议在非逆变输入端接地附加一个电阻,以实现输出端的偏置电流误差消除。电流反馈运算放大器的输入偏置电流通常在幅值或极性上都不匹配。在图8电路中,将电阻连接到OPA681的非反相输入端,实际上将为该输入端的偏置电流和噪声电流提供额外的增益,但由于输入偏置电流不匹配,因此不会减小输出直流误差。

输出电流和电压

OPA681提供的输出电压和电流能力是无与伦比的低成本单片运算放大器。在25°C的空载条件下,输出电压通常比任何一条供电轨的电压波动更接近1V;保证的摆动限制在任何一条供电轨的1.2V范围内。在15Ω负载(最小测试负载)中,保证输出超过±135mA。

上述规范虽然在行业中很熟悉,但分别考虑了电压和电流限制。在许多应用中,它是电压x电流,或V-I乘积,它与电路运行更相关。参考典型性能曲线中的“输出电压和电流限制”图。此图的X轴和Y轴分别显示零电压输出电流限制和零电流输出电压限制。这四个象限给出了OPA681输出驱动能力的更详细的视图,并指出该图以1W最大内部功耗的“安全操作区域”为界。将电阻负载线叠加到图上表明,OPA681可以在不超过输出能力或1W功耗限制的情况下,将±2.5V驱动到25Ω或±3.5V到50Ω。100Ω负载线(标准测试电路负载)显示完全±3.9V输出摆动能力,如典型技术规格所示。

最小规定的输出电压和电流过温是通过最坏情况模拟在极端低温下设定的。只有在冷启动时,输出电流和电压才会降低到保证表中所示的数值。当输出晶体管提供功率时,它们的结温会升高,降低它们的VBE(增加可用输出电压摆幅)和增加电流增益(增加可用输出电流)。在稳态运行中,由于输出级结温将高于规定的最低工作环境温度,因此可用输出电压和电流将始终大于超温规范中所示的值。

为保持最大输出级线性度,不提供输出短路保护。这通常不会是一个问题,因为大多数应用程序在输出端包括一个串联匹配电阻器,如果该电阻器的输出端对地短路,它将限制内部功耗。然而,在大多数情况下,将输出引脚直接短接到相邻的正极电源引脚(8引脚封装)上会损坏放大器。如果需要额外的短路保护,考虑电源线中的小串联电阻器。这将在重输出负载下,减小可用输出电压摆动。每个电源线中的5Ω串联电阻器将限制输出短路时的内部功耗小于1W,同时将可用输出电压摆幅降低到0.5V,以达到100mA的所需负载电流。始终将0.1μF电源去耦电容器直接放置在电源引脚上的这些电源限流电阻器之后。

驱动电容性负载

对运算放大器来说,最苛刻也是最常见的负载条件之一就是电容负载。通常,电容性负载是A/D转换器的输入端,包括额外的外部电容,这可能是为了改善A/D线性度而建议的。当电容性负载直接施加在输出引脚上时,像OPA681这样的高速、高开环增益放大器很容易受到稳定性下降和闭环响应峰值的影响。当考虑放大器的开环输出电阻时,这种电容性负载会在信号通路中增加一个极点,从而降低相位裕度。有人提出了解决这个问题的几种外部解决办法。当主要考虑频率响应平坦度、脉冲响应保真度和/或失真时,最简单和最有效的解决方案是通过在放大器输出和电容性负载之间插入一个串联的隔离电阻,将电容性负载与反馈回路隔离。这并没有从环路响应中消除极点,而是将其移位,并在更高频率下添加零。附加零位的作用是消除电容性负载极的相位滞后,从而增加相位裕度,提高稳定性。

典型性能曲线显示了推荐的RS与电容性负载以及负载下产生的频率响应。大于2pF的寄生电容性负载会开始降低OPA681的性能。很容易造成多个设备线路板的超长连接,从而造成线路板的超长。始终仔细考虑这种影响,并尽可能靠近OPA681输出引脚添加推荐的串联电阻器(见电路板布局指南)。

失真性能

OPA681在±5V电源的100Ω负载下提供了良好的失真性能。与其他解决方案相比,它在较轻负载和/或在单个+5V电源上运行提供了优异的性能。第二次谐波或第三次谐波通常会占主导地位,直到第三次谐波信号达到可以忽略不计的水平。然后聚焦于二次谐波,增加负载阻抗直接改善失真。记住,在图1中,RF是反向配置中的总负载。此外,在电源引脚之间提供额外的电源去耦合电容器(0.1μF)(用于双极性操作)略微改善二阶失真(3dB至6dB)。

在大多数运算放大器中,增加输出电压摆幅会直接增加谐波失真。典型的性能曲线显示,2次谐波的增长率略低于预期的2倍速率,而3次谐波的增长率略低于预期的3倍速率。当测试功率加倍时,其与第二谐波之间的差值减小小于预期的6dB,而其与第三谐波之间的差值减小的程度小于预期的12dB。这也显示在2音调,3阶互调杂散(IM3)响应曲线。三阶杂散电平在低输出功率电平下极低。即使在基本功率达到非常高的水平时,输出级仍将其保持在较低水平。典型的性能曲线表明,杂散互调功率并不像传统截获模型所预测的那样增加。随着基本功率水平的增加,动态范围并没有明显减小。对于以20MHz为中心的两个音调,在匹配的50Ω负载中为10dBm/音调(即负载下每个音调为2Vp-p,这要求输出引脚处的整个2音调包络为8Vp-p),典型性能曲线显示测试音调功率和三阶互调杂散电平之间的62dBc差异。当在较低频率下工作时,这种卓越的性能会进一步提高。

噪声性能

宽带电流反馈运算放大器通常比电压反馈运算放大器具有更高的输出噪声安培。那个OPA681在电压和电流噪声项之间提供了极好的平衡,以实现低输出噪声。逆变电流噪声(15pA/√Hz)明显低于以前的解决方案,而输入电压噪声(2.2nV/√Hz)低于大多数单位增益稳定、宽带、电压反馈运算放大器。这种低输入电压噪声是以较高的非逆变输入电流噪声(12pA/√Hz)为代价实现的。只要从非逆变节点向外看的交流源阻抗小于100Ω,该电流噪声对总输出噪声的贡献就不会很大。运算放大器的输入电压噪声和两个输入电流噪声项结合在一起,可在各种工作条件下提供低输出噪声。图9显示了包含所有噪声项的运算放大器噪声分析模型。在这个模型中,所有的噪声项都被认为是噪声电压或电流密度项,单位为nV/√Hz或pA/√Hz。

总输出斑点噪声电压可以计算为所有平方输出噪声电压贡献者和的平方根。方程4显示了输出噪声电压的一般形式,如图9所示。

将该表达式除以噪声增益(NG=(1+RF/RG))将得到非逆变输入下的等效输入参考点噪声电压,如等式5所示。

对图1中所示的OPA681电路和元件值的这两个方程进行评估,将得到8.4nV/√Hz的总输出点噪声电压和4.2nV/√Hz的总等效输入点噪声电压。该总输入参考点噪声电压高于仅针对运算放大器电压噪声的2.2nV/√Hz规范。这反映了由反向电流噪声乘以反馈电阻而增加到输出的噪声。如果反馈电阻在高增益配置中减小(如前所述),则由方程式5给出的输入参考电压噪声将仅接近运算放大器本身的2.2nV/√Hz。例如,使用RF=180Ω将增益设为+10,则总输入参考噪声为2.4nV/√Hz。

直流精度和偏移控制

像OPA681这样的电流反馈运算放大器在高增益下提供了卓越的带宽,提供了快速的脉冲稳定,但只有中等的直流精度。典型的规格显示了一个输入偏置电压可与高速电压反馈放大器相媲美。然而,两个输入偏置电流有点高,是不匹配的。虽然偏置电流抵消技术对大多数电压反馈运算放大器非常有效,但它们通常不会降低宽带电流反馈运算放大器的输出直流偏移。由于两个输入偏置电流的大小和极性都是不相关的,匹配每个输入端的源阻抗以减少它们对输出端的误差贡献是无效的。使用最坏情况下+25°C输入偏移电压和两个输入偏置电流评估图1的配置,得出worstcase输出偏移范围等于:

式中,NG=非反相信号增益:

有时需要微调输出偏移零点或直流工作点调整。在直流偏置控制电路中引入了许多放大器技术。大多数简单的调整技术都不能校正温度漂移。可以将较低速度、精度的运算放大器与OPA681结合,以获得精度运算放大器的直流精度和OPA681的信号带宽。图10显示了一个非逆变的G=+10电路,该电路在大于150MHz信号带宽的温度下保持输出偏移电压小于±7.5mV。

这种直流耦合电路使用OPA681提供非常高的信号带宽。在较低频率下,输出电压通过信号增益衰减,并与OPA237输入处的原始输入电压进行比较(这是一种低成本、精确的电压反馈运算放大器,增益带宽积为1.5MHz)。如果这两个不一致(由于OPA681引入的直流偏移),OPA237通过2.86kΩ反向求和路径求和校正电流。几个设计考虑因素将使该电路得到优化。首先,对OPA237非反相输入的反馈必须与高速信号增益精确匹配。使2kΩ电阻器接地可调电阻器将允许低频和高频增益精确匹配。其次,OPA237将控制权传递给OPA681的交叉频率区域必须具有异常的相位线性度。这两个问题归结为在整个传递函数中设计极点/零对消。使用2.86kΩ电阻器名义上可以满足图10中电路的这一要求。完全取消过程和温度是不可能的。然而,这种初始电阻设置和精确的增益匹配将最大限度地减少长期脉冲沉降尾。

禁用操作

OPA681提供了一个可选的禁用特性,可用于降低系统功率或实现简单的信道复用操作。如果DIS控制引脚未连接,OPA681将正常工作。要禁用,控制引脚必须断言为低。图11显示了禁用控制的简化内部电路特色。

在正常运行中,通过110kΩ电阻器向Q1提供基极电流,而通过15kΩ电阻器的发射极电流会产生一个不足以打开Q1发射极中的两个二极管的电压降。作为VDIS当电流拉低时,通过15kΩ电阻器的额外电流最终接通这两个二极管(≈100μA)。在这一点上,任何进一步的电流从VDIS中抽出通过那些二极管保持发射极基极电压Q1大约为零伏。这会切断Q1的集电极电流,从而关闭放大器。禁用模式下的电源电流仅为操作图11所示电路所需的电流。附加电路确保开启时间比关闭时间更快(先通后断)。

禁用时,输出和输入节点将进入高阻抗状态。如果OPA681在+1的增益下工作,则在输出端将显示非常高的阻抗(4pF | | 1MΩ),并具有异常的信号隔离。如果在大于+1的增益下工作,总反馈网络电阻(RF+RG)将显示为回望输出的阻抗,但电路仍将显示非常高的正向和反向隔离。如果配置为逆变放大器,输入和输出将通过反馈网络电阻(RF+RG)连接,从而提供相对较差的输入输出隔离。

禁用操作中的一个关键参数是切换到禁用模式时的输出故障。图12显示了图1中输入信号设置为零伏时的这些故障。输出引脚处的故障波形与DIS引脚电压一起绘制。

DIS控制线的过渡边速率(dV/dT)将影响该故障。对于图12的曲线图,边缘速率降低,直到观察到故障幅度没有进一步减小。这个大约1V/ns的最大转换速率可以通过在VDIS引脚中添加一个简单的RC滤波器来实现。如果使用极快转换逻辑,则逻辑门和DIS输入引脚之间的2kΩ串联电阻器将仅使用DIS引脚上的寄生输入电容提供足够的带宽限制,同时仍然确保足够的逻辑电平摆动。

热分析

由于OPA681的高输出功率能力,在极端工作条件下可能需要散热或强制气流。最大期望结温将设置如下所述的最大允许内部功耗。在任何情况下,最高结温不得超过175℃。

工作结温度(TJ)由TA+PD xθJA给出。总内部功耗(PD)是静态功率(PDQ)和输出级(PDL)消耗的附加功率之和。静态功率就是指定的空载供电电流乘以整个部件的总供电电压。PDL将取决于所需的输出信号和负载,但对于接地电阻负载,当输出固定在等于1/2电源电压的电压时(对于相等的双极电源),PDL将处于最大值。在这种情况下,PDL=VS2/(4 x RL),其中RL包括反馈网络负载。

注意,决定内部功耗的是输出级的功率,而不是负载中的功率。

作为最坏情况的例子,使用图1电路中的OPA681N(SOT23-6封装)计算最大TJ,该电路在最高规定环境温度+85°C下运行,并驱动接地20Ω负载至+2.5V DC:

尽管这仍远低于规定的最高结温,但出于系统可靠性考虑,可能需要较低的保证结温。记住,这是一个最坏的内部功耗使用您的实际信号和负载来计算PDL。如果负载要求电流被强制输入正输出电压的输出端或来自负输出端的电流,则可能出现最高的内部损耗。这使得高电流通过输出晶体管中的一个大的内部电压降。典型性能曲线中显示的输出电压和电流限制曲线包括在这些条件下1W最大内部功耗的边界。

电路板布局指南

要获得最佳的性能与高频放大器,如OPA681需要仔细注意板布局寄生和外部元件类型。优化性能的建议包括:

a) 寄生电容最小化所有信号输入/输出引脚的任何交流接地。输出端和反向输入端上的寄生电容会导致不稳定:在非换向输入端,它会与源阻抗发生反应,导致无意的带宽限制。为了减少不必要的电容,信号I/O引脚周围的所有地面和电源平面上都应该打开一个窗口。否则,地面和动力飞机应该在其他地方保持完整。

b) 缩短距离(<0.25”)从电源引脚到高频0.1μF去耦电容器。在设备引脚处,接地和电源平面布局不应靠近信号输入/输出引脚。避免狭窄的电源和接地痕迹,以尽量减少引脚和去耦电容器之间的电感。电源连接(插脚4和7)应始终与这些电容器断开连接。两个电源之间的可选电源去耦电容器(用于双极操作)将改善二次谐波失真性能。主电源引脚上还应使用较大的(2.2μF至6.8μF)去耦电容器,在较低频率下有效。这些可以放置在离设备稍远的地方,并且可以在PC板的相同区域中的多个设备之间共享。

c) 仔细选择和放置外部组件将保持OPA681的高频性能。电阻器应为非常低的电抗类型。表面贴装电阻工作最好,并允许更紧凑的整体布局。金属膜和碳组成,轴向引线电阻也能提供良好的高频性能。同样,保持他们的导线和PC板跟踪长度尽可能短。切勿在高频应用中使用线绕式电阻器。由于输出引脚和逆变输入引脚对寄生电容最为敏感,因此始终将反馈和串联输出电阻器(如有)尽可能靠近输出引脚。其他网络元件,如非反向输入端接电阻器,也应放置在靠近封装的地方。如果允许双面元件安装,将反馈电阻器直接放置在电路板另一侧的封装下方,位于输出和反向输入引脚之间。如前所述,频率响应主要由反馈电阻值决定。增加它的值将减少带宽,而减小它将产生更峰值的频率响应。典型性能规格中使用的402Ω反馈电阻器在±5V电源上增益为+2时是一个很好的设计起点。注意,对于单位增益跟随器应用,建议使用453Ω反馈电阻器,而不是直接短路。一个电流反馈运算放大器需要一个反馈电阻,即使在单位增益跟随器配置,以控制稳定性。

d) 与其他宽带设备的连接板上可采用短的直接迹线或通过板上传输线。对于短连接,将跟踪和到下一个设备的输入视为集中电容负载。应使用相对较宽的迹线(50至100 mils),最好在其周围打开地面和动力飞机。估计总电容性负载,并根据推荐的RS与电容性负载的曲线设置RS。低寄生电容性负载(<5pF)可能不需要RS,因为OPA681名义上是补偿的,可以在2pF寄生负载下工作。如果需要较长的记录道,并且双端接传输线固有的6dB信号损耗是可接受的,则使用微带线或带状线技术实现匹配阻抗传输线(请参阅有关微带和带状线布局技术的ECL设计手册)。50Ω的环境通常不需要在船上,事实上,更高的阻抗环境将改善失真,如失真与负载图所示。根据电路板材料和迹线尺寸定义的特性板迹线阻抗,在目标器件输入端使用匹配的串联电阻,从OPA681的输出端进入跟踪。还要记住,终端阻抗将是并联电阻和目标设备输入阻抗的并联组合:这个总有效阻抗应设置为与跟踪阻抗匹配。OPA681的高输出电压和电流能力使得多个目的地设备可以作为独立的传输线来处理,每一个都有自己的串联和并联终端。如果双端接传输线的6dB衰减不可接受,则长记录道只能在源端串联端接。在这种情况下,将轨迹视为电容性负载,并设置串联电阻值,如RS与电容性负载的关系图所示。这将无法保持信号完整性以及双端接线路。如果目的设备的输入阻抗较低,则由于串联输出形成的分压器进入终端阻抗,会有一些信号衰减。

e) 不建议将OPA681这样的高速零件套入。插座引入的额外引线长度和管脚间电容会产生非常麻烦的寄生网络,几乎不可能实现平滑、稳定的频率响应。将OPA681焊接到电路板上可获得最佳效果。如果需要DIP封装的插座,高频埋入式插销(如McKenzie Technology#710C)可以产生良好的效果。

输入和ESD保护

OPA681是建立在一个非常高速互补双极工艺。对于这些非常小的几何器件,内部结击穿电压相对较低。这些细分反映在绝对最大评级表中。如图13所示,所有设备引脚都有有限的ESD保护,使用内部二极管供电。

这些二极管提供适度的保护,以输入高于电源的过驱动电压。保护二极管通常可支持30mA连续电流。如果可能有更高的电流(例如,在带有±15V电源部件驱动至OPA681的系统中),应在两个输入端添加限流串联电阻器。保持这些电阻值尽可能低,因为高值会降低噪声性能和频率响应。


  安芯科创是一家国内芯片代理和国外品牌分销的综合服务商,公司提供芯片ic选型、蓝牙WIFI模组、进口芯片替换国产降成本等解决方案,可承接项目开发,以及元器件一站式采购服务,类型有运放芯片、电源芯片、MO芯片、蓝牙芯片、MCU芯片、二极管、三极管、电阻、电容、连接器、电感、继电器、晶振、蓝牙模组、WI模组及各类模组等电子元器件销售。(关于元器件价格请咨询在线客服黄经理:15382911663

  代理分销品牌有:ADI_亚德诺半导体/ALTBRA_阿尔特拉/BARROT_百瑞互联/BORN_伯恩半导体/BROADCHIP_广芯电子/COREBAI_芯佰微/DK_东科半导体/HDSC_华大半导体/holychip_芯圣/HUATECH_华泰/INFINEON_英飞凌/INTEL_英特尔/ISSI/LATTICE_莱迪思/maplesemi_美浦森/MICROCHIP_微芯/MS_瑞盟/NATION_国民技术/NEXPERIA_安世半导体/NXP_恩智浦/Panasonic_松下电器/RENESAS_瑞莎/SAMSUNG_三星/ST_意法半导体/TD_TECHCODE美国泰德半导体/TI_德州仪器/VISHAY_威世/XILINX_赛灵思/芯唐微电子等等


免责声明:部分图文来源网络,文章内容仅供参考,不构成投资建议,若内容有误或涉及侵权可联系删除。

15382911663