功能 温度精度
23–0°C至70°C±1°C(最大)小型SOT-23包装节省空间
–−40°C至150°C±2°C(最大)停机模式可在
温度读数
温度分辨率0.03125°C
在−40°C至+150°C的整个范围内工作
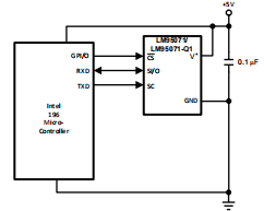
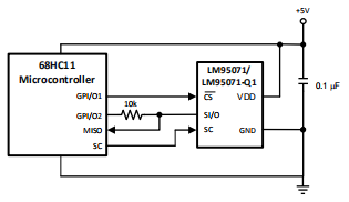
SPI和微线总线接口说明
LM95071/LM95071-Q1是一款低功耗、高功耗的产品-
–运行280μA(典型)
–停机6μA(典型)
LM95071-Q1是AEC-Q100 0级合格分辨率数字温度传感器,具有SPI,在汽车级微丝兼容接口上制造,可在5-流针SOT-23中使用。主机可以查询LM95071/LM95071-Q1可随时读取应用温度。它的低工作电流在
低功耗至关重要的系统。
汽车
系统热管理LM95071/LM95071-Q1有13位加号
温度分辨率(每LSB 0.03125°C),同时
便携式电子设备在−40°C至
个人电脑+150°C。
磁盘驱动LM95071/LM95071-Q1的2.4V至5.5V电源
办公电子电压范围,快速转换率,低电源
电子测试设备电流和简单的SPI接口使其成为
广泛的应用。
主要规格
电源电压2.4V至5.5V
电源电流
温度-数字转换器特性
除非另有说明,否则这些规范适用于VDD=3.3V。粗体限制适用于TA=TJ=TMIN到TMAX;全部其他限值TA=TJ=+25°C,除非另有说明。

数字直流特性
除非另有说明,否则这些规范适用于VDD=2.4至5.5V(1). 黑体限制适用于TA=TJ=TMIN至TMAX;所有其他限值TA=TJ=+25°C,除非另有说明。

(1) LM95071/LM95071-Q1将在2.4V至5.5V的VDD电源电压范围内正常工作。
(2) 典型值为TA=25°C,代表最有可能的参数规范。
(3) 限值保证为TI的AOQL(平均出货质量水平)。
串行总线数字开关特性
除非另有说明,这些规范适用于VDD=2.4V至5.5V(1);第输出线上的(负载电容)=100 pF除非另有规定。黑体限制适用于TA=TJ=TMIN至TMAX;所有其他限值TA=TJ=+25°C,除非另有说明。

(1) LM95071/LM95071-Q1将在2.4V至5.5V的VDD电源电压范围内正常工作。
(2) 典型值为TA=25°C,代表最有可能的参数规范。
(3) 限值保证为TI的AOQL(平均出货质量水平)。



功能描述
LM95071/LM95071-Q1温度传感器包含一个温度传感器和13位加号Δ∑ADC(Delta-Sigma模数转换器)。LM95071/LM95071-Q1三线系列的兼容性与SPI和MICROWIRE的接口允许与普通微控制器和处理器。关机模式可用于优化不同应用的电流消耗。A制造商/设备ID寄存器将LM95071/LM95071-Q1标识为德州仪器产品。通电和断电LM95071/LM95071-Q1始终在已知状态和连续转换模式下通电。通电后,LM95071/LM95071-Q1将立即输出错误代码,直到第一个温度转换已完成。当电源电压低于约1.6V(典型值)时,LM95071/LM95071-Q1被视为通电趴下。当电源电压升至标称1.6V通电阈值以上时,内部寄存器复位为上述加电默认状态。
串行总线接口
LM95071/LM95071-Q1作为从机运行,并与SPI或微线总线规范兼容。数据在串行时钟(SC)的下降沿上时钟,而数据在串行时钟的上升沿上时钟。一个完整的通信是由下降和上升的芯片选择(CS)信号构成的。应保持CS信号通信之间至少有一个时钟周期(最小160纳秒)为高。仅传输的通信(寄存器读取)由16个时钟周期组成。完整的发送/接收通信将由32个串行时钟(见串行总线时序图)。前16个时钟包括通信,而第二个16个时钟是接收相位。当CS较高时,SI/O处于三态。通信应通过降低芯片选择(CS)启动。当SC从低状态变为高状态时,不应这样做。一旦CS低,串行I/O引脚(SI/O)将传输第一位数据。然后,主机可以用SC的上升沿读取该位数据将由SC的下降沿定时。在传输过程中,CS可以在任何时候取高阶段。如果转换过程中CS变低,LM95071/LM95071-Q1将完成转换输出移位寄存器将在CS恢复高电平后更新。通信的接收阶段在16个SC周期之后开始。CS可在32个SC周期内保持低水平。这个LM95071/LM95071-Q1将读取串行时钟上升沿上SI/O线上的可用数据。输入数据传输到8位移位寄存器。该部件将检测最后八位移入寄存器。接收阶段最多可维持16个SC周期。所有这些都必须移动,以便将部件置于停机状态。所有零必须是移动以将LM95071/LM95071-Q1置于连续转换模式。只有以下代码应发送至LM95071/LM95071-Q1:
00 hex用于连续转换
关闭FF hex另一个代码可能会将部件置于测试模式。德州仪器公司使用测试模式进行彻底测试LM95071/LM95071-Q1在生产测试期间的功能。上面只定义了8位因为在CS取高之前,LM95071/LM95071-Q1只检测到最后八个传输的信号。以下通信可用于确定制造商/设备ID,然后立即放置部件进入连续转换模式。CS持续低:
读取16位温度数据
写入16位数据命令关闭
读取16位制造商/设备ID数据
写入8至16位数据命令转换模式
把CS调高。
注意,在实际使用LM95071/LM95071-Q1之前,转换必须通过228毫秒(最大值)传输温度数据。
温度数据格式
温度数据由一个14位表示,两个补码的LSB(最低有效位)等于0.03125摄氏度:

第一个数据字节是最高有效位在前的最有效字节,只允许需要读取以确定温度条件。例如,如果温度的前4位主机可以立即采取措施纠正温度过高的情况温度过高。
关机模式/制造商ID
主控制器可启用关机模式以降低功耗或正在读取制造商/设备ID信息。通过将XX FF hex写入LM95071/LM95071-Q1,如图13c所示。当LM95071/LM95071-Q1停机时。在停机模式下,LM95071/LM95071-Q1始终将输出1000 0000 0000 1111。这个是制造商/设备ID信息。字段的前5位(1000 0XXX)为制造商ID。
内部寄存器结构
LM95071/LM95071-Q1有三个寄存器:温度寄存器、配置寄存器和制造商/设备识别登记簿。温度和制造商/设备识别寄存器为只读。配置寄存器是只写的。
配置寄存器
(选择关机或连续转换模式):
D0–D15设为XX FF hex启用关机模式。
D0–D15设置为XX 00 hex设置为连续转换模式。
注:将D0-D15设置为任何其他值可能会使LM95071/LM95071-Q1进入制造商的测试模式,在此情况下,LM95071/LM95071-Q1将停止响应,如所述。这些测试模式将用于仅限德州仪器生产测试。有关完整的串行接口,请参见串行总线的讨论。

D0–D1:逻辑1将在SI/0上输出。
D2–D15:温度数据。一个LSB=0.03125°C。两个补码格式。

D0–D1:逻辑1将在SI/0上输出。
D2–D15:制造商/设备ID数据。每当LM95071/LM95071-Q1处于关机模式。

热路径注意事项
用集成电路温度传感器如LM95071/LM95071-Q1,了解传感器测量其自身模具温度是很重要的。对于LM95071/LM95071-Q1,模具与外界之间的最佳热路径是通过LM95071/LM95071-Q1的引脚。在SOT-23封装中,LM95071/LM95071-Q1上的所有引脚都将具有对模具温度的影响相等。因为这些引脚代表了通向LM95071/LM95071的良好热通道-Q1模具,LM95071/LM95071-Q1将提供印刷电路温度的精确测量它安装在上面。在塑料包装和LM95071/LM95071-Q1模具。如果环境空气温度与印刷电路板明显不同温度,它会对测量的温度产生很小的影响。
输出考虑:精度高,分辨率好,噪音低LM95071/LM95071-Q1非常适合于要求严格温度测量精度的应用。在许多应用中,从过程控制到暖通空调,低温误差意味着更好的系统性能和,通过消除系统校准步骤,降低生产成本。LM95071/LM95071-Q1具有良好的数字分辨率,能够感知并报告其内部的微小变化温度,使其成为温度敏感度很重要的应用的理想选择。例如LM95071/LM95071-Q1使系统能够快速识别温度变化的方向,使处理器在系统达到临界温度之前采取补偿措施。LM95071/LM95071-Q1具有非常低的输出噪声(参见典型性能部分中的图9),这使其成为优先考虑稳定热补偿的应用的理想选择。例如,在温度补偿振荡器应用中,连续温度读数中的微小偏差转化为振荡器的稳定频率输出。


安芯科创是一家国内芯片代理和国外品牌分销的综合服务商,公司提供芯片ic选型、蓝牙WIFI模组、进口芯片替换国产降成本等解决方案,可承接项目开发,以及元器件一站式采购服务,类型有运放芯片、电源芯片、MO芯片、蓝牙芯片、MCU芯片、二极管、三极管、电阻、电容、连接器、电感、继电器、晶振、蓝牙模组、WI模组及各类模组等电子元器件销售。(关于元器件价格请咨询在线客服黄经理:15382911663)
代理分销品牌有:ADI_亚德诺半导体/ALTBRA_阿尔特拉/BARROT_百瑞互联/BORN_伯恩半导体/BROADCHIP_广芯电子/COREBAI_芯佰微/DK_东科半导体/HDSC_华大半导体/holychip_芯圣/HUATECH_华泰/INFINEON_英飞凌/INTEL_英特尔/ISSI/LATTICE_莱迪思/maplesemi_美浦森/MICROCHIP_微芯/MS_瑞盟/NATION_国民技术/NEXPERIA_安世半导体/NXP_恩智浦/Panasonic_松下电器/RENESAS_瑞莎/SAMSUNG_三星/ST_意法半导体/TD_TECHCODE美国泰德半导体/TI_德州仪器/VISHAY_威世/XILINX_赛灵思/芯唐微电子等等
免责声明:部分图文来源网络,文章内容仅供参考,不构成投资建议,若内容有误或涉及侵权可联系删除。
Copyright © 2002-2023 深圳市安芯科创科技有限公司 版权所有 备案号:粤ICP备2023092210号-1