您现在所在位置: 主页 > 新闻中心 > 元器件百科

OPA604是FET输入,低失真运算放大器

发布日期:2024-01-29 11:11 浏览次数:

特征

●低失真:1kHz时为0.0003%

●低噪声:10nV/√Hz

●高转换率:25V/μs

●宽增益带宽:20MHz

●单位增益稳定

●供电范围广:VS=±4.5至±24V

●驱动600Ω负载

●提供双版本(OPA2604)

应用

●专业音频设备

●PCM DAC I/V转换器

●光谱分析设备

●有源滤波器

●传感器放大器

●数据采集

说明

OPA604是一个FET输入运算放大器,用于增强交流性能。极低失真、低噪声和宽频带在高质量音频和其他需要卓越动态性能的应用中提供了优异的性能。

新的电路技术和特殊的激光微调动态电路性能产生非常低的谐波失真。结果是一个音质卓越的运算放大器。OPA604的低噪声FET输入提供了宽动态范围,甚至高源阻抗。偏置电压是激光微调,以减少级间耦合电容的需要。

表面温度范围为-25°C至-8°C,适用于OPA-8的最小温度范围。

引脚配置

典型特征

TA=+25°C,VS=±15V,除非另有说明。

应用程序信息

偏移电压调整

OPA604偏置电压是激光微调的,在大多数应用中不需要进一步微调。与大多数放大器一样,对于每100μV的调整偏移,外部微调剩余偏移可使漂移性能改变约0.3μV/°C。OPA604可以通过不连接外部零位电路来取代许多其他放大器。

OPA604是单位增益稳定,使它易于在广泛的电路使用。对于噪声或高阻抗电源线的应用,可能需要在器件引脚附近使用去耦电容器。在大多数情况下,在每个电源引脚上安装1μF钽电容器就足够了。

畸变测量

OPA604产生的失真低于几乎所有商用设备的测量限值。然而,一个特殊的测试电路可以用来扩展测量能力。

运算放大器失真可以看作是一个内部误差源,可以参考输入。图2显示了一个导致运算放大器失真比运算放大器正常产生的失真大101倍的电路。在其他标准的非互易放大器配置中加入R3会改变电路的反馈系数或噪声增益。闭环增益不变,但可用于纠错的反馈减少了101倍。这将测量限值(包括信号源纯度的影响)扩大了101倍。注意,应用到运算放大器的输入信号和负载与没有R3的传统反馈相同。

该技术的有效性可通过在高增益和/或高频下重复测量来验证,其中失真在测试设备的测量能力范围内。此数据表的测量是用音频精密系统1进行的,这大大简化了重复测量。然而,测量技术可以用手动畸变测量仪器来执行。

电容性负载

OPA604的动态特性已针对常见增益、负载和工作条件进行了优化。低闭环增益和电容性负载的结合会降低相位裕度,并可能导致增益峰值或振荡。负载电容与运算放大器的开环输出电阻反应,在反馈回路中形成一个额外的极点。图3显示了在电容性负载下保持相位裕度的各种电路。

对于单位增益缓冲器,如图3a所示,通过添加相位超前网络RC和CC来保持稳定性。跨过RC的电压降将减少重负载时的输出电压摆幅。图3b所示的备用电路不限制低负载阻抗的输出。它提供少量的正反馈,以降低净反馈系数。由于运算放大器增益衰减减少了补偿网络上的自举作用,该电路的输入阻抗在高频下下降。

图3c和3d显示了非转换放大器的补偿技术。与跟随器电路一样,图3d中的电路消除了由于负载电流引起的电压降,但代价是高频输入阻抗有所降低。

图3e和3f显示了用于逆变和差分放大器配置的输入引线补偿网络。

噪声性能

运算放大器的噪声由噪声电压和噪声电流两个参数描述。电压噪声决定了低源阻抗下的噪声性能。低噪声双极输入运算放大器,如OPA27和OPA37提供非常低的电压噪声。但如果源阻抗大于几千欧姆,则双极输入运算放大器的电流噪声会与源阻抗发生反应并占主导地位。在几千欧姆及以上的源阻抗下,OPA604通常提供较低的噪声。

功率损耗

OPA604能够驱动600Ω负载,电源电压高达±24V。在高电源电压下工作时,内部功耗增加。典型的特性曲线,功率损耗与电源电压,显示静态耗散(无信号或无负载)以及最坏情况下的连续正弦波耗散。连续的高电平音乐信号通常产生的耗散比最坏情况下的正弦波要小得多。

与传统塑料封装相比,OPA604中使用的铜引线框架结构提高了散热性。为了达到最佳散热效果,将设备直接焊接到电路板上,并使用宽电路板痕迹。

输出电流限制

输出电流被内部电路限制在25°C时约为±40毫安。如典型曲线所示,极限电流随温度升高而降低。

注:设计公式和组件值为近似值。需要用户调整以获得最佳性能。

音质

面的讨论是提供的,认识到并不是所有被测量的性能行为都能解释或与音频专家的听力测试相关。OPA604的设计既考虑了客观的性能测量,也考虑了对以往运放设计成功与失败的广泛理论的认识。

音质

运算放大器的音质通常是关键的选择标准,即使数据表声称其具有异常的失真性能。就其性质而言,音质是主观的。此外,听力测试的结果可能因应用和电路配置而异。即使是有经验的听众在控制测试中也常常得出不同的结论。

许多音频专家认为高性能FET运算放大器的音质优于双极运算放大器。其中一个可能的原因是双极性设计比fet产生更大的奇次谐波。对于人类的耳朵来说,奇数次谐波一直被认为比偶数次谐波听起来更令人不快。fet和真空管一样,具有平方律的I-V传递函数,比双极晶体管的指数传递函数更线性。作为平方律特性的直接结果,fet主要产生偶数次谐波。图10显示了双极晶体管和场效应晶体管的传递函数。两个传递函数的傅里叶变换揭示了场效应晶体管放大器级的低奇次谐波。

OPA604设计

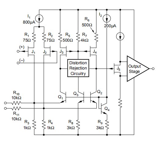
OPA604在整个信号通路中使用fet,包括输入级、输入级负载和输出级的重要分相部分。双极晶体管用于其特性(如电流能力)很重要,且其传输特性影响最小的地方。

该拓扑由一个折叠的共源共栅增益级和单位增益输出级组成。差分输入晶体管J1和J2是一种特殊的大尺寸P沟道JFET。输入级电流为相对较高的800μa,提供高跨导和降低电压噪声。级电流的激光微调和对对称性的仔细注意产生了±25V/μs的近乎对称的转换速率。

JFET输入级将输入偏置电流保持在大约50pA或比普通双极输入音频运算放大器低大约3000倍。这大大降低了高阻抗电路的噪声。

J1和J2的漏极由Q1和Q2级联,驱动输入级负载fetj3和J4。失真抑制电路(专利)线性化开环响应和增加电压增益。OPA604的20MHz带宽通过用户连接的反馈回路进一步减少失真。

输出级包括一个JFET分相器加载到高速全NPN输出驱动器。输出晶体管由一个特殊的电路偏置,以防止切断,即使输出摆幅达到600Ω负载。


  安芯科创是一家国内芯片代理和国外品牌分销的综合服务商,公司提供芯片ic选型、蓝牙WIFI模组、进口芯片替换国产降成本等解决方案,可承接项目开发,以及元器件一站式采购服务,类型有运放芯片、电源芯片、MO芯片、蓝牙芯片、MCU芯片、二极管、三极管、电阻、电容、连接器、电感、继电器、晶振、蓝牙模组、WI模组及各类模组等电子元器件销售。(关于元器件价格请咨询在线客服黄经理:15382911663

  代理分销品牌有:ADI_亚德诺半导体/ALTBRA_阿尔特拉/BARROT_百瑞互联/BORN_伯恩半导体/BROADCHIP_广芯电子/COREBAI_芯佰微/DK_东科半导体/HDSC_华大半导体/holychip_芯圣/HUATECH_华泰/INFINEON_英飞凌/INTEL_英特尔/ISSI/LATTICE_莱迪思/maplesemi_美浦森/MICROCHIP_微芯/MS_瑞盟/NATION_国民技术/NEXPERIA_安世半导体/NXP_恩智浦/Panasonic_松下电器/RENESAS_瑞莎/SAMSUNG_三星/ST_意法半导体/TD_TECHCODE美国泰德半导体/TI_德州仪器/VISHAY_威世/XILINX_赛灵思/芯唐微电子等等


免责声明:部分图文来源网络,文章内容仅供参考,不构成投资建议,若内容有误或涉及侵权可联系删除。

15382911663