自举防放电系统
这种内置系统避免了自举电容器上的电压低于3.3V。内部比较器感测外部自举电容器上的电压保持充电,最终打开低侧MOSFET约200ns。如果自举电容充电不足,高压侧MOSFET不能有效地导通,它将呈现更高的RDSON。在某些情况下,OCP也可能被触发。这个软启动时间较长时,自举电容器可在软启动时放电以及轻载。也可以提到一个应用条件,在此期间自举电容器可以放电:
风机电源
在许多应用中,风扇是由电压模式DC/DC转换器驱动的直流电机。通常只有电机的速度是通过改变施加在输入端的电压来控制的因为电流不是直接控制的,所以不能控制转矩。在为了改变电机转速,必须改变变频器的输出电压。L6732有一个名为EAREF的专用pin(请参阅相关部分),它允许提供外部参考误差放大器的非反相输入。在这些应用中,占空比取决于电机的速度,有时100%的设定为以最大速度行驶。不幸的是在这种情况下电容器不能充电,系统不能正常工作。一些PWM控制器将最大占空比限制为80-90%,以保持引导带帽充电,但这一点使负载瞬态期间的性能变差。由于采用了“自举防放电系统”,L6732可以100%工作而没有任何问题。下图显示了当输入电压为5V且100%由外部设置时的设备行为参考。

应用程序详细信息
电感器设计
电感值由瞬态响应时间和效率、成本和规模。必须计算电感器以维持输出和输入电压变化,以将纹波电流(∆IL)保持在最大输出电流。电感值可以用以下公式计算关系:

其中FSW是开关频率,VIN是输入电压,VOUT是输出电压。图17。显示了不同电感值下的纹波电流与输出电压的关系,在开关频率为500KHz时,VIN=5V,VIN=12V。

增加电感值会降低纹波电流,但同时,增加转换器对负载瞬态的响应时间。如果补偿网络良好设计上,在负载瞬态期间,装置能够将占空比设置为100%或0%。当达到其中一个条件时,响应时间受改变感应器电流。在此期间,输出电流由输出端提供电容器。最小化响应时间可以最小化输出电容器的尺寸。
输出电容器
输出电容器是电源快速瞬态响应的基本元件。它们取决于输出电压纹波要求以及任何输出电压偏差负载瞬态期间的要求。在负载瞬态期间,输出电容器向电流传输到负载或吸收存储在电感器中的电流,直到转换器发生反应。事实上,即使控制器立即识别负载瞬态并将占空比设置为100%或0%,电流斜率受电感值的限制。输出电压第一次下降电容器内部的电流变化(忽略ESL的影响):
∆VoutESR=∆Iout⋅ESR
此外,由于有效的电容器放电或充电,还有一个额外的下降由以下公式得出:

公式(8)适用于正荷载瞬态,公式(9)适用于负负载瞬态。DMAX是L6732中100%的最大占空比值。为了给定电感值、最小输入电压、输出电压和最大负载瞬态,a可以设置最大ESR和最小COUT值。ESR和COUT值也会影响静态输出电压纹波。在最坏的情况下,可以计算出输出电压纹波采用以下公式:
通常由于ESR引起的电压降是最大的,而电容引起的电压降是最大的放电几乎可以忽略不计。
输入电容器
输入电容器必须维持流经它们的均方根电流,即:
其中D是占空比。方程达到最大值IOUT/2,D=0.5。这个最坏情况下的损失是:

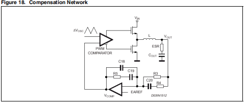
补偿网络
该回路基于电压模式控制(图18)。输出电压调节为内部/外部参考电压,并通过外部电阻分压器进行缩放。错误然后用vc2omp调制脉冲宽度(vc2omp)与脉冲宽度调制(vc)节点相比较。此波形被过滤通过输出滤波器。调制器传递函数是VOUT/VCOMP的小信号传递函数。该函数在频率FLC处有一个双极,取决于L-COUT共振根据输出电容的ESR,FESR为零。调制器的直流增益为简单地说,输入电压VIN除以峰值到峰值振荡器电压:VOSC

补偿网络由内部误差放大器、阻抗网络ZIN组成(R3、R4和C20)和ZFB(R5、C18和C19)。补偿网络必须提供具有最高0dB交叉频率的闭环传递函数,具有最快的瞬态响应(但始终低于fsw/10)和直流条件下的最高增益,以最小化负载调节错误。稳定的控制回路在0dB轴上的增益为-20dB/decade坡度大于45度。补偿极点和零点的定位网络,可以使用以下建议:
调制器奇异频率:
补偿网络设计:
–设置增益R5/R3以获得所需的转换器带宽

–将ωZ1置于输出滤波器谐振ωLC之前
–将ωZ2置于输出滤波器谐振ωLC处
–将ωP1放在输出电容ESR为0ωESR处
–将ωP2置于开关频率的一半
–考虑误差放大器开环增益,检查环路增益。

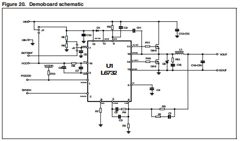
L6732演示板
PCB布局和PCB板说明
l673220a演示板在四层PCB上实现了一个降压DC/DC变换器设备在通用应用中的操作。输入电压的范围为4.5V至14V,输出电压为3.3V。模块可在超过20A。开关频率设置为250KHz(控制器自由运行Fsw),但可设置为500KHz,作用于EAREF引脚。



5A板说明和PCB布局
L6732 5A demoboard在两层PCB上实现了一个降压DC/DC变换器,并给出了它的实现方法设备在通用应用中的操作。输入电压范围为4.5V至14V,输出电压为3.3V。模块可提供高达5A的输出电流。开关频率设置为250KHz(控制器自由运行FSW),但可以设置为作用在耳环销上的500KHz。与20A版本相比,唯一的区别是与第一块相比,板上有一个双mosfet芯片,用于高端和低侧mosfet;除此之外,在高侧mosfet栅极和相位之间插入了R15引脚;R14插入低侧mosfet栅极和Pgnd引脚之间。



安芯科创是一家国内芯片代理和国外品牌分销的综合服务商,公司提供芯片ic选型、蓝牙WIFI模组、进口芯片替换国产降成本等解决方案,可承接项目开发,以及元器件一站式采购服务,类型有运放芯片、电源芯片、MO芯片、蓝牙芯片、MCU芯片、二极管、三极管、电阻、电容、连接器、电感、继电器、晶振、蓝牙模组、WI模组及各类模组等电子元器件销售。(关于元器件价格请咨询在线客服黄经理:15382911663)
代理分销品牌有:ADI_亚德诺半导体/ALTBRA_阿尔特拉/BARROT_百瑞互联/BORN_伯恩半导体/BROADCHIP_广芯电子/COREBAI_芯佰微/DK_东科半导体/HDSC_华大半导体/holychip_芯圣/HUATECH_华泰/INFINEON_英飞凌/INTEL_英特尔/ISSI/LATTICE_莱迪思/maplesemi_美浦森/MICROCHIP_微芯/MS_瑞盟/NATION_国民技术/NEXPERIA_安世半导体/NXP_恩智浦/Panasonic_松下电器/RENESAS_瑞莎/SAMSUNG_三星/ST_意法半导体/TD_TECHCODE美国泰德半导体/TI_德州仪器/VISHAY_威世/XILINX_赛灵思/芯唐微电子等等
免责声明:部分图文来源网络,文章内容仅供参考,不构成投资建议,若内容有误或涉及侵权可联系删除。
Copyright © 2002-2023 深圳市安芯科创科技有限公司 版权所有 备案号:粤ICP备2023092210号-1