您现在所在位置: 主页 > 新闻中心 > 元器件百科

OPA622是宽带运算放大器

发布日期:2024-01-29 11:23 浏览次数:

特征

●大信号带宽:150MHz(AP),200MHz(AU)(电压反馈)

●高输出电流:±70mA

●转换速率:1500V/μs(AP),1700V/μs(AU)

●差分增益:0.15%

●差相:0.08°

●卓越的带宽/电源电流比:200MHz/5mA

●低输入偏置电流:–1.2μA

应用

●广播/高清电视设备

●通信

●脉冲/射频放大器

●有源滤波器

●高速模拟信号处理

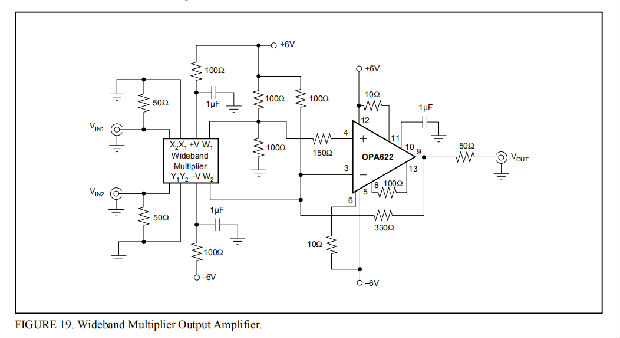
●倍增器输出放大器

●数字视频信号的微分器

说明

OPA622是一个单片放大器组件,设计用于精密宽带系统,包括高分辨率视频、射频和中频电路以及通信设备。它包括单片集成电流反馈运算放大器块和电压缓冲块,两者组合后形成电压反馈运算放大器。

当作为电流反馈放大器组合时,它在±2.5V输出电平下提供280MHz的大信号带宽和1700V/μs的转换速率。输出缓冲级可输出±70mA的输出电流。高输出电流能力允许OPA622以±3V的输出摆幅驱动两条50Ω或75Ω线路,使其具有射频、中频和视频应用的低差分增益/相位误差的理想选择。

反馈缓冲级提供700MHz带宽、极高的转换率和非常短的信号延迟时间。它主要用于级间缓冲,而不是驱动长电缆。当与电流反馈放大器部分结合时,OPA622可作为具有两个相同高阻抗的电压反馈放大器互连输入。输入这种配置具有低共模增益、低输入偏移,并且由于附加反馈缓冲器的延迟时间,与当前反馈配置相比,带宽的减少。与“经典”运算放大器不同,OPA622在较宽的增益和输出电压范围内实现了几乎恒定的带宽。ROG的开环增益外部设置避免了一个大的补偿电容,提高了转换率,并允许频率响应适应各种增益和负载条件。

骰子信息

典型性能曲线

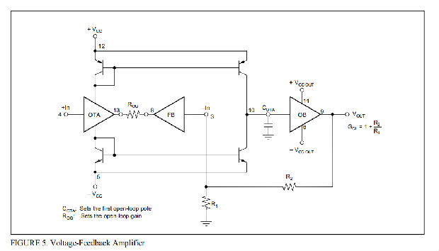
电压反馈放大器(图5)

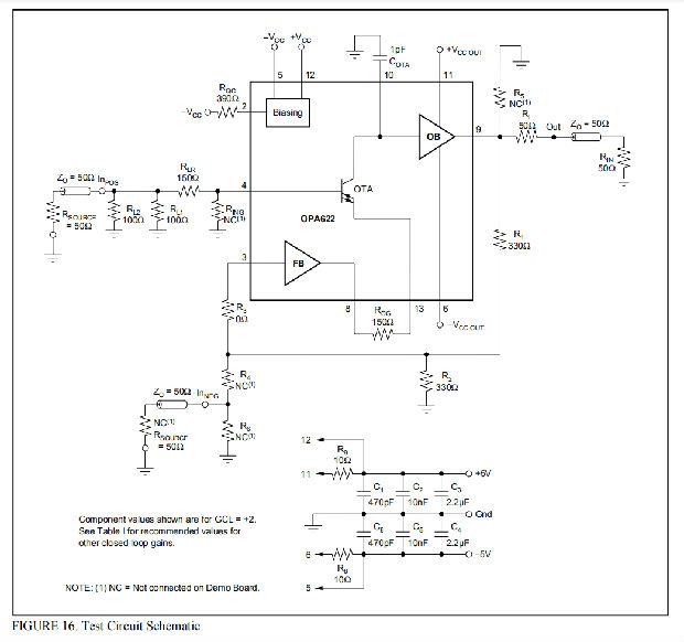
VCC=±5V,IQ=±5mA,GCL=+2V/V,RLOAD=100Ω,RSOURCE=50Ω,RQ=430Ω,ROG=150Ω,TA=+25°C,除非另有规定。

输入保护

对于MOSFET器件来说,防止静电损伤的必要性早已得到公认,但是所有的半导体器件都应该受到这种潜在的破坏源的保护。OPA622集成了片内ESD保护二极管,如图1所示。这些二极管不需要外部保护二极管,这会增加电容并降低交流性能。

如图所示,OPA622的所有输入管脚都通过一对背靠背的反向偏置二极管对任一电源进行内部ESD保护。当输入电压超过任一电源约0.7V时,这些二极管开始导通。当信号源仍然存在时,放大器失去电源时,就会发生这种情况。二极管通常可以承受30mA的连续电流而不会损坏。然而,为了确保长期可靠性,二极管电流应尽可能从外部限制在10mA左右。

内部保护二极管的设计可承受2.5kV(使用人体模型),并将为大多数正常操作过程提供足够的ESD保护。然而,静态损坏可能会导致放大器输入特性的细微变化,而不一定会损坏设备。在精密放大器中,这种变化会显著降低偏移和漂移。因此,在处理OPA622时,强烈建议采取防静电措施。

性能讨论

OPA622提供了以前在单片设备中无法实现的全功率带宽。此外,放大器的工作静态减少。OPA622设计的灵活性提供了电流反馈放大器的速度优势或电压反馈放大器的精度优势。可编程静态电流特性也有助于使放大器适应特定的设计要求。

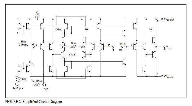
图2显示了OPA622的简化电路图。它包含四个主要部分:偏置电路、OTA、输出缓冲器和反馈缓冲器。

偏压电路

偏置电路控制信号处理级的静态电流,允许使用从引脚2连接到–VCC的电阻RQ设置外部静态电流,设置放大器的跨导,并利用其温度特性,在温度范围内保持恒定的跨导。静态电流控制小信号带宽和交流行为。OPA622规定的静态电流为±5mA,RQ=430Ω。建议范围为±3毫安至±8毫安。

应用电路通常不显示电阻RQ,但它是正常工作所必需的。

在固定的RQ下,静态电流随温度增加(见典型的性能曲线)。静态电流随温度的变化使带宽和交流行为与温度相对恒定。也可以通过外部控制信号或电路改变静态电流。图3显示了使用TTL兼容逻辑电平禁用OPA622的电路。0V/5V逻辑电平转换成1mA/0mA电流连接到引脚2。流入RQ的电流将引脚2处的电压增加至–VCC轨上方约1V,从而将IQ降至接近零,并禁用OPA622。

OTA和输出缓冲区部分

运算跨导放大器(OTA)和输出缓冲器是电流反馈放大器的基本组成部分。OPA622的电流反馈配置如图4所示。OTA由互补发射极跟随器和后续的互补电流镜组成。高阻抗+In端子处的电压以低阻抗传输到BUF+输入/输出端子。如果电流流入或流出BUF+终端,互补镜将电流反射到OTA终端。高阻抗OTA终端的电流由+In和BUF+端子之间的电压与跨导的乘积决定。输出缓冲区部分是由互补发射极跟随器组成的开环缓冲器。它设计用于驱动电缆或低阻抗负载。缓冲器输出不受电流限制或保护。如图4所示,电流反馈放大器的反馈网络应用于VOUT和BUF+端子之间。图8说明了电流反馈配置的各种输出电压的带宽。

反馈缓冲区

OPA622的这一部分是与OTA部分的输入缓冲器相同的互补发射极跟随器。它设计用于级间缓冲,而不是驱动长电缆或低阻抗负载。将反馈缓冲器用作独立设备时,建议最小负载电阻为500Ω。反馈缓冲器输出不受电流限制或保护。反馈缓冲区的带宽如图7所示。

配置

电压反馈放大器

OPA622的内部设计不同于“经典”运算放大器结构,但它仍然可以用于所有传统的运算放大器应用。与传统运算放大器一样,与反向输入相连的反馈网络控制闭环增益(GCL)。但在OPA622中,电阻ROG同时适应闭环增益,优化了频率响应和稳定性。

“经典”差分输入级由两个相同的晶体管和一个发射极退化电阻器、两个电流源和一个有源负载二极管组成。然而,经典的配置限制了通过增益晶体管的电流,以电流源提供的电流为准。

在新的设计中,一个互补的推挽缓冲器(射极跟随器)取代了差分级的一侧,而没有0.7V的偏移。反馈缓冲器作为第二个互补发射极跟随器,在输出端之间连接开环增益电阻ROG,再现了差分级,没有经典设计的缺点。对增益晶体管底部寄生电容充电的电流不再局限于电流源的固定电流,而是与输入信号成正比。这种改进的结果是大约10倍更好的转换率。

通过其中一个缓冲器的增益晶体管的放大电流被镜像成输出电流。OTA的高阻抗输出现在由高电流输出级缓冲,该级设计用于在满功率下驱动长电缆或低阻抗负载。

相同的输入缓冲器将输入偏移减小到通常小于±7μV。闭环输出偏移通常是由于OTA镜像中的NPN和PNP晶体管在输出偏置电流被修整后不匹配而引起的。

图5说明了互补电路设计中电压反馈运算放大器的电路结构。反馈缓冲器和OTA输入缓冲器构成差分输入。插入反馈缓冲区将图4所示的电流反馈转换为图5所示的电压反馈。

电阻ROG设置开环增益,并对应于经典差分级中的发射极退化电阻器。由于ROG电阻可以在外部变化,因此可以在广泛的应用范围内实现平坦的频率响应,而无需使用电容器对放大器进行补偿。与电流反馈放大器相比,可以使用反馈电阻调整闭环增益,并使用ROG独立地调整开环增益以优化频率响应。

与“经典”运算放大器结构不同的是,OPA622的结构使其能够获得几乎恒定的带宽,以实现不同的闭环增益,以及改进的频率响应和大信号行为。此外,与电流反馈运算放大器不同的是,它提供了两个相同的高阻抗输入,较低的输入偏移值,以及改进的共模抑制比。

电流反馈放大器

图4显示了当前的反馈配置。反馈回路从输出到OTA段的BUF+终端闭合。没有反馈缓冲区的较短反馈回路产生了更宽的当前反馈概念带宽。通过反馈缓冲器的附加信号延迟时间决定了电压和电流反馈之间交流性能的差异。

偏移电压、坐标测量机和稳定时间的规格是更高速度的折衷。

电流反馈放大器的开环增益直接随闭环增益变化,并且可以通过改变R2 | | R1的大小来调整。对于小于10V/V的增益,可以调整开环增益以获得与增益无关的带宽,但是当二阶效应开始占主导地位时,这种调整的效果就会受到限制。

图6给出了OPA622逆变和非逆变放大器配置的概述,并显示了闭环增益的方程式。

最佳频率响应调整

传统的电压反馈运算放大器使用一个补偿电容器来稳定单位增益操作。在转换过程中,静态电流对电容器进行充电和放电,两个参数根据以下条件确定转换率:

这种方法不适用于宽带运算放大器。根据增益带宽积,转换速率和大信号行为显著降低,带宽随着闭合环路增益的增加而减小。

带有外部补偿电容的放大器允许相对于闭环增益进行最佳频率调整,但并不能显著改善大信号行为。最有效的解决方案是使开环增益(GOL)在外部可调。

广泛使用的电流反馈运算放大器采用实互补电路技术设计,克服了内部补偿电容,允许反馈网络设定开环增益。反馈电阻的比值决定了低频闭环增益,并联阻抗决定了放大器稳定工作和平坦频率响应的开环增益。一个几乎恒定的带宽可以在很宽的闭环增益范围内实现。然而,电流反馈运算放大器存在输入不一致、输入偏移和共模抑制比差等问题。电压反馈运算放大器OPA622的互补拓扑具有两个相同的高阻抗输入、较低的输入偏移值和改进的CMRR。反馈电阻的比率决定了低频闭环增益,外部电阻ROG设置了开环增益,以在较宽的闭环增益范围内实现平坦的频率响应。由于可以选择ROG,因此即使负载电容更大,优化的脉冲响应也是可能的。OPA622将互补放大器设计的转换速率增强功能与电压反馈系统的精度结合起来。

图9所示的混合模型描述了非补偿宽带差分运算放大器的交流特性。图10所示的各种ROG值的开环频率响应由两个时间常数确定。电流源输出和输出缓冲器之间的元件R和COTA构成第一个开环极点TC。在输出缓冲器中模拟的信号延迟时间TD结合了几个小的相移时间常数和延迟时间。它们分布在整个放大器中,也存在于反馈回路中。如图10所示,增加ROG会导致开环增益减小。开环频率响应的两个时间常数TC和TD的比值也决定了最佳闭环频率响应的乘积GOL•GCL。

TC和TD由运算放大器设计固定。ROG现在的目的是改变GOL与GCL,以保持产品GOL•GCL恒定,这是获得最佳和增益独立频率响应的理论条件。图11总结了一些最佳的平面闭环响应,并指出了ROG值。需要注意的是,带宽保持相对恒定,并且ROG在低闭环增益时具有最高值(低开环增益)。随着开环增益的增加,谐波失真也得到改善。图12显示了OPA622在GCL=+2V/V和可变ROG下的频率响应,以证明其对平坦频率响应的影响。ROG的微小变化可能需要补偿负载电容。在负载电容的大范围内实现最佳脉冲响应是可能的,而不会出现过冲和振铃。例如,图13显示了最佳ROG值与+2V/V增益(GCLO)下负载电容的选择曲线。

热因素

OPA622在大多数环境下都不需要散热器。不过,散热片会降低内部热升,从而使其工作更凉爽、更可靠。在极端温度和满载条件下,散热器是必要的。内部功耗由公式PD=PDQ+PDL给出,(PDQ是静态功耗,PDL是输出级因负载而产生的功耗)。尽管PDQ非常低(VCC=±5V时为50mW),但应小心当信号被应用时。对于高速运算放大器,确定功耗的更精确方法是测量几种典型负载条件下的平均总静态电流。OPA622的功耗受信号类型和频率、输出电压和负载电阻以及信号转换的重复率的影响。图14显示了不同输出电压下总平均电源电流与施加正弦波频率的关系。图15显示了总静态电流与应用方波信号重复频率的关系。

电路布局

印刷电路板的物理布局会极大地影响OPA622的高频性能。以下是绝对的建议。这些都是典型的高带宽、低带宽、低带宽的问题。

•旁路电源非常靠近设备引脚。使用钽片式电容器(约2.2μF)和并联470pF陶瓷片式电容器。建议使用表面贴装式,因为它们的引线电感较低。

•电源线的PC板痕迹应较宽,以减少踏板。

•制作短、低电感轨迹。整个生理循环应尽可能小。

•在部件侧使用低阻抗接地板,以确保整个布局中都有低阻抗接地。

•将ROG电阻器尽可能靠近包装,并使用尽可能短的迹线长度。

•不要将接地层延伸到对杂散电容敏感的高阻抗节点上,如放大器的输入和ROG端子。

•不建议使用插座,因为它们会增加显著的电感和寄生电容。如果需要插座,请使用零剖面无焊插座。

•使用低电感、表面安装组件,以防交流性能。

•严格建议使用电阻(50Ω至330Ω)与高阻抗输入串联,以确保稳定运行。

•插入式原型板和绕线板将无法正常工作。一个干净的布局使用射频技术是必不可少的。

推荐组件值

表一总结了最佳平坦频率响应的建议分量值。使用100Ω负载电阻和2pF负载电容确定建议值。可能需要对电路值进行一些调整,尤其是在负载电容较高的情况下。根据图12所示的行为,当ROG减小时,频率响应将出现峰值,当ROG增加时,频率响应将逐渐衰减。COTA电容器负责第一个开环极点,需要一个小的外部电容器来获得+1V/V和+2V/V的增益,以保证稳定运行。封装引脚、内部引线框架和连接线构成谐振电路。在150Ω到390Ω范围内的电阻器与所有高阻抗输入串联将阻尼与封装相关的谐振电路。此外,反馈电阻器R1与逆变高阻抗输入串联。DIP封装建议R1≥330Ω,SO封装建议R1≥150Ω。

  安芯科创是一家国内芯片代理和国外品牌分销的综合服务商,公司提供芯片ic选型、蓝牙WIFI模组、进口芯片替换国产降成本等解决方案,可承接项目开发,以及元器件一站式采购服务,类型有运放芯片、电源芯片、MO芯片、蓝牙芯片、MCU芯片、二极管、三极管、电阻、电容、连接器、电感、继电器、晶振、蓝牙模组、WI模组及各类模组等电子元器件销售。(关于元器件价格请咨询在线客服黄经理:15382911663

  代理分销品牌有:ADI_亚德诺半导体/ALTBRA_阿尔特拉/BARROT_百瑞互联/BORN_伯恩半导体/BROADCHIP_广芯电子/COREBAI_芯佰微/DK_东科半导体/HDSC_华大半导体/holychip_芯圣/HUATECH_华泰/INFINEON_英飞凌/INTEL_英特尔/ISSI/LATTICE_莱迪思/maplesemi_美浦森/MICROCHIP_微芯/MS_瑞盟/NATION_国民技术/NEXPERIA_安世半导体/NXP_恩智浦/Panasonic_松下电器/RENESAS_瑞莎/SAMSUNG_三星/ST_意法半导体/TD_TECHCODE美国泰德半导体/TI_德州仪器/VISHAY_威世/XILINX_赛灵思/芯唐微电子等等


免责声明:部分图文来源网络,文章内容仅供参考,不构成投资建议,若内容有误或涉及侵权可联系删除。

15382911663