特征
跟踪增强功能
快速“双向”输入电压前馈(1/V2修正)
级联变频器接口
控制器
远程开/关控制
精确可调输出过电压
保护
反馈回路保护
断开(闭锁关闭)
电感器饱和保护
启动电流低(≤100μA)
6 mA最大工作偏置电流
1%(@TJ=25°C)内部参考电压
-600/+800 mA图腾杆式闸门驱动器
UVLO期间主动下拉
SO14包
应用
PFC预调节器:
高端AC-DC适配器/充电器
台式电脑、服务器、网络服务器
符合IEC61000-3-2或JEITA-MITI标准的SMPS,超过400瓦

设备说明
L6563S是一种在过渡模式(TM)下工作的电流模式PFC控制器。来了与前代L6563相同的引脚,它提供了更好的性能和附加功能。高度线性的乘法器,以及一个特殊的校正电路,可以减少交叉电源电流失真,允许在极低的即使在大负载范围内。输出电压由电压模式误差放大器和(1%@TJ=25°C)内部参考电压。通过电压前馈优化回路的稳定性功能(1/V2校正),在这个集成电路中使用了一种专有技术,大大改善了线路电源电压下降和浪涌时的瞬态响应(“双向”)。此外,IC提供跟踪升压操作的选项,即输出电压为改变了跟踪电源电压。该装置包括适用于系统中远程开/关控制的禁用功能PFC预调节器作为主控调节器工作,而PFC预调节器作为从属调节器工作。在增加了一个过电压保护装置,能够在瞬态条件下,集成电路还提供了反馈回路故障保护或者设置错误。其他车载保护功能允许出现断电情况升压电感饱和可以安全处理。提供了与PFC预调节器提供的DC-DC转换器PWM控制器的接口:目的是在发生以下情况时停止转换器的运行PFC级的异常情况(反馈回路故障,升压电感器的铁心饱和等),并在DC-DC转换器的轻负载情况下禁用PFC级,以便更容易遵守节能规范(Blue Angel,EnergyStar,能量2000等)。图腾极输出级,可承受600毫安源电流和800毫安汇电流,是合适的用于大型MOSFET或IGBT驱动。结合其他功能和可能性操作与ST的专有固定关闭时间控制,使设备成为一个优秀的解决方案对于需要符合EN61000-3-2和JEITA-MITI的高达400W的SMP标准。
电气特性
TJ=-25至125°C,VCC=12 V,插脚GD和GND之间的CO=1 nF,CFF=1μF和RFF=引脚VFF和GND之间的1 MΩ;除非另有规定。


1.参数相互跟踪
2.乘数输出由以下公式得出:
3.参数相互跟踪
典型电气性能



申请信息
过电压保护
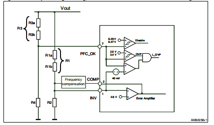
通常,电压控制回路保持PFC预调节器的输出电压Vo接近其标称值,由输出分配器的电阻器R1和R2的比值设置。A该装置的引脚(PFC_OK)被专门用来监测输出电压分离电阻分压器(R3高,R4低,见图35)。选择此分隔符是为了通常,如果输出电压超过预设值,则针脚处的电压将达到2.5 V大于预期的最大Vo。示例:VO=400V,VOX=434V,选择:R3=8.8MΩ;则:R4=8.8MΩ·2.5/(434-2.5)=51千欧。当触发此功能时,闸门驱动活动立即停止,直到引脚PFC_OK上的电压降至2.4 V以下。请注意,R1、R2、R3和R4可以没有任何约束的选择。唯一的标准是两个分隔器都必须下沉来自输出总线的电流需要显著高于INV和PFC U OK引脚。

反馈故障保护(FFP)
上述OVP功能处理“正常”过电压条件,即由于负载/线路突然变化或在启动时发生。如果过电压由反馈断开产生,例如当输出的上电阻分压器(R1)无法断开,引脚PFC U OK后面的附加电路检测到电压相对于pin INV的间隙。如果电压间隙大于40 mV且OVP激活,触发FFP,门驱动活动立即停止,设备关闭,它的静态消耗降低到180μA以下,并且只要IC的电源电压高于UVLO阈值。同时别针脉宽调制锁存被断言为高电平。脉宽调制锁存器是一种能够提供2.8伏电压的开源输出最小负载为0.25 mA,用于跳闸PWM的闭锁关闭功能控制器集成在级联式dc-dc变换器中,使整个单元处于闭锁状态。重新启动系统有必要回收输入电源,使Vcc的电压L6563S低于6V,其中一个PWM控制器低于其UVLO阈值。引脚PFC_OK将其作为非锁存IC禁用的功能加倍:低于0.23V的电压将关闭IC,将其消耗降低到2毫安以下。在这种情况下,PWM_停止和PWM锁存器保持高阻抗状态。要重新启动集成电路,只需让电压针脚高于0.27 V。请注意,这些功能不仅提供反馈回路故障的完整保护或者设置错误,也可以防止自身的保护失效。的任一电阻器PFC U OK分配器故障短路或断开或PFC_OK引脚浮动将导致关闭IC和停止预调节器。
电压前馈
功率因数校正预调节器的功率级增益随输入均方根的平方而变化电压。整个开环增益的交叉频率fc也是,因为增益具有单极特性。这导致了设计中的大量权衡。例如,将误差放大器的增益设置为fc=20 Hz@264 Vac意味着在88伏交流电压下具有fc 4赫兹,导致控制动态迟缓。另外,缓慢的控制回路在线路或负载快速变化时会引起大的瞬态电流受乘法器输出动态的限制。在选择感测电阻器,使满载功率在最小线路电压条件下通过,且一定的裕度。但是固定的电流限制允许在高压线输入过多的功率,而固定功率限制要求电流限制与线路电压成反比。电压前馈可以补偿增益随线电压的变化,并允许尽量减少上述所有问题。它包括导出一个与输入均方根电压,将该电压输入平方/除法器电路(1/V2校正器)和为产生的信号提供电流的乘法器内部电流控制回路(见图36)

电压的变化是成反比的
倍增器输出处的半正弦振幅(如果线电压使乘法器输出将减半,反之亦然),以使电流基准适应新的操作条件(理想情况下)不需要调用误差放大器。此外,环路增益将在整个输入电压中保持恒定范围,这大大改善了低线的动态性能,并简化了环路设计。实际上,推导出与均方根线电压成比例的电压意味着一种积分形式,它有自己的时间常数。如果电压太小,产生的电压将受到相当数量的纹波在两倍的电源频率,将导致失真电流基准(导致高THD和低功率因数);如果它太大,将有一个在设置正确的前馈量方面存在相当大的延迟,导致过度预调节器输出电压对大线响应的过冲和欠冲电压变化。显然,这是需要权衡的。
L6563S采用一种利用只有两个外部部件,极大地减少了这个时间常数的权衡问题电源电压发生变化,既有浪涌也有下降。一个电容CFF和一个电阻器RFF均从引脚VFF(#5)接地,完成内部峰值保持提供等于施加在引脚上的整流正弦波峰值的直流电压的电路MULT(#3)。在这种情况下,CFF的电压会迅速上升通过内部二极管的低阻抗;如果线路电压下降,内部“电源电压下降”探测器启动一个低阻抗开关,该开关会突然放电CFF在达到新的电压水平之前避免长时间的稳定。因此,一个可接受的低稳态纹波和低电流失真可以实现没有任何在预调节器的输出上有相当大的欠冲或过冲,就像在没有前馈补偿。出现在CFF上的两倍电源频率(2•fL)纹波是三角形的,具有峰-峰振幅,近似值如下:

其中fL是线路频率。由此产生的三次谐波失真量与2fL分量振幅相关的纹波为:

图37显示了一个图表,它可以帮助选择基于最大期望三次谐波失真量。始终将RFF和CFF连接到如果引脚保持浮动或直接连接到,则IC将无法正常工作接地。

电压前馈输入(即乘法器的输出)的动态特性是有限的以0.8 V的电压向下(见图36),因此如果VFF引脚低于0.8 V。这有助于在线路电压为低于最小规定值。
THD优化器电路
L6563S配备有一个特殊电路,可减小传导死角在线路电压的零交叉点附近发生交流输入电流(交叉变形)。这样,电流的THD(总谐波失真)相当大减少。造成这种失真的一个主要原因是系统无法有效地传递能量当瞬时线电压很低时。这种效应被放置在桥式整流器后面的高频滤波电容器放大,它保留了一些残余导致桥式整流器二极管反向偏压和输入的电压电流暂时停止。为了克服这个问题,该装置迫使PFC预调节器处理更多的能量在线路电压过零点附近,与控制回路的指令相比。这将使能量传递不足的时间间隔最小化,并且将高频滤波电容器放电桥后。图38显示了THD优化器电路的内部框图。

安芯科创是一家国内芯片代理和国外品牌分销的综合服务商,公司提供芯片ic选型、蓝牙WIFI模组、进口芯片替换国产降成本等解决方案,可承接项目开发,以及元器件一站式采购服务,类型有运放芯片、电源芯片、MO芯片、蓝牙芯片、MCU芯片、二极管、三极管、电阻、电容、连接器、电感、继电器、晶振、蓝牙模组、WI模组及各类模组等电子元器件销售。(关于元器件价格请咨询在线客服黄经理:15382911663)
代理分销品牌有:ADI_亚德诺半导体/ALTBRA_阿尔特拉/BARROT_百瑞互联/BORN_伯恩半导体/BROADCHIP_广芯电子/COREBAI_芯佰微/DK_东科半导体/HDSC_华大半导体/holychip_芯圣/HUATECH_华泰/INFINEON_英飞凌/INTEL_英特尔/ISSI/LATTICE_莱迪思/maplesemi_美浦森/MICROCHIP_微芯/MS_瑞盟/NATION_国民技术/NEXPERIA_安世半导体/NXP_恩智浦/Panasonic_松下电器/RENESAS_瑞莎/SAMSUNG_三星/ST_意法半导体/TD_TECHCODE美国泰德半导体/TI_德州仪器/VISHAY_威世/XILINX_赛灵思/芯唐微电子等等
免责声明:部分图文来源网络,文章内容仅供参考,不构成投资建议,若内容有误或涉及侵权可联系删除。
Copyright © 2002-2023 深圳市安芯科创科技有限公司 版权所有 备案号:粤ICP备2023092210号-1