您现在所在位置: 主页 > 新闻中心 > 元器件百科

OPA55x 高压、高电流运算放大器—OPA551, OPA552

发布日期:2024-01-30 11:31 浏览次数:

特征

•宽电源范围:±4 V至±30 V

•高输出电流:200毫安连续

•低噪声:14 nV/√Hz

•完全保护:

–热关机

–输出电流受限

•热关机指示灯

•宽输出摆幅:距轨道2 V

•快速转换率:

–OPA551:15伏/微秒

–OPA552:24伏/微秒

•宽带:

–OPA551:3兆赫

–OPA552:12兆赫

•包装:PDIP-8、SOIC-8或DDPAK/TO-263-7

应用

•电话

•测试设备

•音频放大器

•传感器励磁

•伺服驱动器

说明

OPA551x器件是低成本运算放大器,具有高电压(60-V)和大电流(200毫安)能力。

OPA551是单位增益稳定的,具有高转换率(15v/μs)和宽带宽(3mhz)。OPA552的优化增益为5或更高,并提供更高的速度,转换率为24v/μ带宽为12mhz。适用于音频和伺服设备的测试。

这些激光微调,单片集成电路提供了优良的低电平精度与高输出摆幅。当放大器摆动到规定的极限时,仍能保持高性能。

OPA55x设备具有内部保护,可防止过热条件和电流超负荷热关机指示标志提供电流输出,在发生热关机时提醒用户。

OPA55x设备有PDIP-8和SOIC-8封装,以及DDPAK-7/TO-263表面贴装塑料电源包。它们适用于在扩展工业温度范围(-40°C至+125°C)范围内运行。

设备信息

(1)、有关所有可用的软件包,请参阅数据表末尾的订购附录。

简化功能图

典型特征

TJ=25°C时,VS=±30 V,RL=3 kΩ,除非另有说明。

详细说明

概述

OPA55x器件是一种低成本、激光微调的运算放大器,具有突出的低电平精度和高输出摆幅的特点。在广泛的应用中,当这些放大器摆动到指定的器件极限时,仍能保持较高的器件性能。OPA551是单位增益稳定,而OPA552是优化增益为5或更大。

功能框图

特性描述

热关机

内部热关机电路在模具温度达到大约160°C时关闭输出,当模具冷却到140°C时复位。可以监控标志引脚,以确定是否发生了关机。在正常工作期间,来自标志引脚的电流源小于50毫安。停机期间,标志引脚的电源为120μA(典型)。

电流限制

OPA55x器件设计有内部限流电路,将输出电流限制在大约380毫安。电流限制随结温的增加而变化,如图11所示。此功能与热保护电路结合,可提供多种过载保护,包括对地短路。

输入保护

OPA55x采用内部箝位二极管,当电压超过电源轨时保护输入。但是,输入电流必须限制在5毫安。在某些情况下,可能需要外部串联电阻器。许多输入信号固有电流限制;因此,可能不需要限制电阻器。考虑到一个大的串联电阻,加上输入电容,会影响稳定性。

热保护

OPA55x具有热关机电路,可保护放大器免受过载情况造成的损坏。当结温达到约160°C时,热保护电路将禁用输出,使设备冷却。当结温冷却到大约140°C时,输出电路将自动重新启用。

热关机功能不是用来代替适当的散热。热关机电路的激活表明功耗过大或散热片不足。连续运行放大器进入热关机状态会降低可靠性。

可监控热关机指示灯(标志)引脚,以确定是否发生停机。在正常操作期间,标志引脚的电流输出通常为50毫安。在停机期间,来自标志引脚的电流输出增加到120μA(典型值)。这种电流输出允许与外部逻辑连接。关于实现此功能的两个示例,请参阅图25和图26。

HCT逻辑具有较好的逻辑控制水平。一个正确选择的电阻值可以确保在整个标志输出电流范围内的逻辑高电平。

通过选择电阻值与几乎任何CMOS逻辑门接口,该电阻值提供了保证的逻辑高电压和最小(80μa)标志电流。逻辑电源电压的二极管钳位确保CMOS不会因过驱动而损坏。

设备功能模式

OPA551和OPA552具有单一功能模式。当电源电压高于8V且结温低于160°C时,该装置可工作。

应用与实施

注意:以下应用章节中的信息不是TI组件规范的一部分,TI不保证其准确性或完整性。TI的客户负责确定组件的适用性。客户应验证和测试其设计实现,以确认系统功能。

申请信息

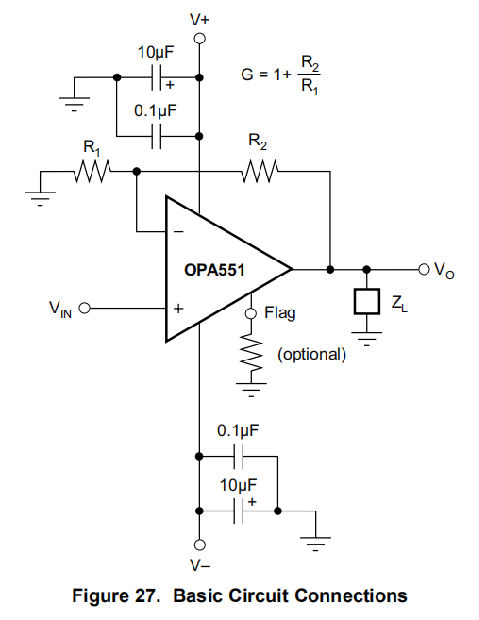
图27显示了OPA551作为基本的非转换放大器连接。OPA551可用于几乎任何运算放大器配置。OPA552设计用于增益大于等于5的配置。电源端子必须在电源插脚附近用0.1-μF或更大的电容器绕过。确保电容器的额定值与所用电源电压相匹配。OPA55x可提供高达200毫安的输出电流,性能优异。

典型应用

设计要求

•在±15 V至±30 V的电源下运行

•驱动高达1A的被动和无功负载

•驱动大型电容性负载

•工作温度高达125°C

详细设计程序

电容性负载

OPA55x的动态特性已经针对常见的增益、负载和操作条件进行了优化。低闭环增益和电容性负载的结合降低了相位裕度,并可能导致增益峰值或振荡。图28显示了一个在10nF电容负载下保持相位裕度的电路。图33显示了图28中电路的小信号阶跃响应。有关更多信息,请咨询SBOA015。

增加输出电流

在那些200毫安的输出电流不足以驱动所需负载的应用中,输出电流可以通过并联连接两个或多个OPA551或OPA552s来增加,如图29所示。放大器A1是主放大器,实际上可以配置在运算放大器电路中。从放大器A2被配置为单位增益缓冲器。或者,可以使用外部输出晶体管来提高输出电流。图30中的电路能够提供高达1A的输出电流。或者,考虑用于高输出电流驱动的OPA547、OPA548和OPA549系列功率运算放大器,以及可编程电流限制和输出禁用功能。

在低增益中使用OPA552

OPA552系列用于信号增益为5或更高的应用,但是可以在逆变配置中使用外部补偿技术来利用低增益中的高转换率。这种技术保持了OPA552体系结构在低频下的低噪声特性。根据应用情况,可能会导致高频噪声的小幅度增加。这项技术塑造了回路增益,以获得良好的稳定性,同时提供易于控制的二阶低通频率响应。

仅考虑图31电路的噪声增益(非反转信号增益),低频噪声增益(NG1)由电阻比设定,而高频噪声增益(NG2)由电容器比率设定。电容值设置了过渡频率和高频噪声增益。如果由NG2=1+CS/CF确定的噪声增益被设置为大于运算放大器的建议最小稳定增益的值,并且由1/RFCF设置的噪声增益极被正确放置,则会产生一个非常好控制的二阶低通频率响应。

要同时选择CS和CF的值,必须求解两个参数和三个方程。首先,高频噪声增益(NG2)的目标必须大于OPA552的最小稳定增益。在图31所示的电路中,目标NG2为10。其次,图31所示的信号增益-1将低频噪声增益设置为NG1=1+RF/RG(=本例中为2)。利用这两个增益,知道OPA552(12mhz)的增益带宽积(GBP),并以最大平坦的二阶低通巴特沃斯频率响应(Q=0.707)为目标,可以找到补偿中的关键频率。

对于图31所示的值,f–3dB约为956 kHz。这个频率比简单地用英镑除以NG1所预测的频率要小。补偿网络将带宽控制在一个较低的值,同时在输出端提供全转换率,并且由于在NG1×Z0以下的频率下增加了环路增益,因此具有优异的失真性能。图31中所示的电容值是针对NG1=2和NG2=10计算的,无需对寄生进行调整。

通过检查实际负载条件下的小信号阶跃响应,优化实际电路值。图32显示了该OPA552,G=-1电路在500 pF负载下的小信号阶跃响应。它很健康,没有振荡的趋势。如果移除CS和CF,电路将变得不稳定。

偏移电压误差计算

OPA51和OPA552的偏移电压(VOS)由±30 V电源和电源之间的共模电压(VS/2=0 V)规定。提供了电源抑制和共模抑制的附加规范,以允许用户在给定应用条件下轻松计算最坏情况除外偏移。

电源抑制比(PSRR)以μV/V表示。对于OPA55x,最坏情况下的PSRR为30μV/V,这意味着对于总电源电压的每一伏变化,偏移量最多可偏移30μV/V。共模抑制比(CMRR)以dB为单位,可使用方程式1将其转换为μV/V:

(1)

对于OPA55x,在整个共模范围内±30 mV电源条件下,最坏情况下的CMRR为96 dB,或约为15.8μV/V。这一结果意味着共模中每改变一伏电压,偏移量最多可偏移15.8μV。这些数字可用于计算不同应用条件下指定偏移电压的偏移量。例如,一个常见的应用程序可能会将放大器配置为-48伏单电源,以及-6伏共模电源。此配置表示电源的12伏变化:偏移规格中为±30伏或60伏,而在应用中为48伏。此外,此配置的共模电压变化为18伏:VS/2=–24伏是这些电源的规格,但在应用中共模电压为–6伏。

本例中最坏情况下预期偏移量的计算由公式2和公式3计算。

应用曲线

图33显示了图28中电路的小信号阶跃响应。更多信息,请咨询AB-028。

电源建议

电源

OPA55x可在±4 V至±30 V或总电压为60 V的电源下工作,并具有良好的性能。在整个工作电压范围内,大多数特性保持不变。中显示了随工作电压显著变化的参数典型特征。

对于不需要对称输出电压摆幅的应用,电源电压不需要相等。OPA55x可在电源之间的电压低至8伏或电源之间的电压高达60伏的情况下工作。例如,正电源可以设置为50 V,负极电源设置为–10 V,反之亦然。

SOIC-8封装外形显示三个负电源(V-)引脚。这些引脚内部连接,以提高热性能。

注意

针脚4必须用作负极电源的主载流器。建议不要将针脚1和5直接连接到V–。相反,将针脚1和5连接到热质量上。不要将印刷电路板(PCB)布置为使用引脚1和5作为负极电源的引线。这样的配置会导致性能降低。

DDPAK/TO-263封装的凸耳与负极电源(V-)电连接。但是,此连接不得用于载流。为了获得最佳的热性能,请将凸耳直接焊接到PCB铜区域(参见散热部分)。

布局

布局指南

电路板必须有尽可能多的接地板面积。电源和输出轨迹的大小必须能够处理所需的电流。尽可能使输入和输出端子分开。

布局示例

功耗

这些运算放大器的内部功耗可能相当大。OPA55x的许多规格都是针对特定的结温。如果器件不受内部自加热,则结温与环境温度相同。然而,在实际应用中,器件自发热,结温明显高于环境温度。在确定结温后,可以根据性能曲线确定随结温变化的性能参数。可以进行以下计算,以确定结温是环境温度和应用条件的函数。

在负载为600Ω,输出电压为15 V的电路配置中,考虑OPA551。电源电压为±30 V,环境温度(TA)为40°C。8针PDIP封装的θJA为100°C/W。

首先,运算放大器的内部加热如等式4所示:

(4)

输出电流(IO)可在方程式5中计算:

(5)

放大器输出晶体管中的功率耗散(PD)可在等式6和方程7中计算:

由此产生的结温可在式8和式9中计算:

式中:

•TJ=结温(°C)

•TA=环境温度(°C)

•θJA=接头到空气的热阻(°C/W)

对于DDPAK/TO-263封装,θJA为65°C/W,无散热,结温为92.5°C。

要估计完整设计(包括散热器)的安全余量,请提高环境温度,直到热保护激活。使用最坏情况下的负载和信号条件。为了获得良好的可靠性,热保护必须触发高于给定应用的最大预期环境条件35℃以上的温度。此限值可确保在最大预期环境条件下的最高结温为125°C。

如果OPA551或OPA552用于需要超过0.5w连续功耗的应用,TI建议使用DDPAK/to-263封装选项。DDPAK/TO-263具有优越的散热特性,更容易适应散热器。

单个电源(或不平衡电源)的操作可以产生更大的功耗,因为可以在导电输出晶体管上施加更大的电压。有关如何计算或测量功耗的更多信息,请咨询SBOA022。

通过使用尽可能低的电源电压,可以将功耗降到最低。例如,当负载为200毫安时,输出电压在电源轨的3.5伏以内。将电源设置为不超过应用程序所需的最大输出电压摆幅3.5 V,以将功耗降至最低。

安全操作区

安全操作区(SOA)曲线图35、图36和图37显示了电压和电流的允许范围。这些曲线显示的是焊接到没有散热片的电路板上的器件。当输出晶体管上的电压(VS–VO)增加时,安全输出电流减小。有关SOA的更多信息,请咨询AB-039。

输出短路对SOA来说是一个非常苛刻的情况。对地短路迫使整个电源电压(V+或V-)穿过导电晶体管,并产生380毫安的典型输出电流。对于±30-V电源,此配置可产生11.4 W的内部功耗。此功耗远远超过最大额定值,不建议使用。如果必须在该区域操作,请使用带散热片的DDPAK/TO-263包装。

散热

OPA551或OPA552中消耗的功率导致结温升高。为确保可靠运行,将结温限制在125°C。许多应用需要散热器,以确保不会超过最高工作结温度。所需的散热片取决于功耗和环境条件。

为了散热,DDPAK/TO-263的凸耳通常直接焊接到PCB铜区。增加铜面积可以改善散热。图38显示了从接头到周围环境的典型热阻与铜面积的关系。

可能需要额外的下沉条件。Aavid Thermal Products Inc.制造表面贴装式散热器,专门用于DDPAK/TO-263封装。

要估计完整设计(包括散热器)的安全余量,请提高环境温度,直到热保护激活。使用最坏情况下的负载和信号条件。为了获得良好的可靠性,热保护必须触发高于应用的最大预期环境条件25°C以上的温度。在最大预期环境条件下,该水平产生125°C的结温。

机械、包装和可订购信息

以下页面包括机械、包装和可订购信息。此信息是指定设备可用的最新数据。本数据如有变更,恕不另行通知,也不作修改。有关本数据表基于浏览器的版本,请参阅左侧导航。

  安芯科创是一家国内芯片代理和国外品牌分销的综合服务商,公司提供芯片ic选型、蓝牙WIFI模组、进口芯片替换国产降成本等解决方案,可承接项目开发,以及元器件一站式采购服务,类型有运放芯片、电源芯片、MO芯片、蓝牙芯片、MCU芯片、二极管、三极管、电阻、电容、连接器、电感、继电器、晶振、蓝牙模组、WI模组及各类模组等电子元器件销售。(关于元器件价格请咨询在线客服黄经理:15382911663

  代理分销品牌有:ADI_亚德诺半导体/ALTBRA_阿尔特拉/BARROT_百瑞互联/BORN_伯恩半导体/BROADCHIP_广芯电子/COREBAI_芯佰微/DK_东科半导体/HDSC_华大半导体/holychip_芯圣/HUATECH_华泰/INFINEON_英飞凌/INTEL_英特尔/ISSI/LATTICE_莱迪思/maplesemi_美浦森/MICROCHIP_微芯/MS_瑞盟/NATION_国民技术/NEXPERIA_安世半导体/NXP_恩智浦/Panasonic_松下电器/RENESAS_瑞莎/SAMSUNG_三星/ST_意法半导体/TD_TECHCODE美国泰德半导体/TI_德州仪器/VISHAY_威世/XILINX_赛灵思/芯唐微电子等等


免责声明:部分图文来源网络,文章内容仅供参考,不构成投资建议,若内容有误或涉及侵权可联系删除。

15382911663