特征
2.7-V和5-V性能LMV321、LMV358、LMV324和LMV324S设备有单、双和四路低压这些设备是最昂贵的-无交叉失真有效解决方案,适用于低压应用操作方便,节省空间,成本低。
低电源电流这些放大器专为低-
–40°C至125°C工作(2.7 V至5.5 V)带轨对轨运算放大器
低功率关机模式(LMV324S)输出摆动。
–LMV321:130μA典型电压(2.7 V至5 V)运行,具有性能
–LMV358:210μA典型规格符合或超过LM358和
LM324设备,工作电压从5 V到30 V。使用–LMV324:410μA典型封装尺寸小于
–LMV324S:410μA典型DBV(SOT-23)封装,可使用这些器件
各种应用的轨对轨输出摆动。
ESD保护超过JESD 22
–2000-V人体模型
–1000-V充电设备型号
应用程序
台式电脑
暖通空调:暖通空调
电机控制:交流感应
笔电
便携式媒体播放器
电源:电信DC/DC模块:数字
专业音频混音器
冰箱
洗衣机:高端和低端
绝对最大额定值
超出工作自由空气温度范围(除非另有说明)(1)

(1) 超过绝对最大额定值的应力可能会对设备造成永久性损坏。这些是压力等级在这些条件或任何其他条件下,设备的功能性操作超出了推荐操作的条件条件不是隐含的。长时间暴露在绝对最大额定条件下可能会影响设备的可靠性。
(2) 所有电压值(除为测量IOS而规定的差分电压和VCC)均与网络GND有关。
(3) 差分电压为IN+相对于IN-。
(4) 从输出到VCC的短路可能导致过热并最终导致损坏。
电气特性:VCC+=2.7 V VCC+=2.7 V,TA=25°C(除非另有说明)

(1) 典型值表示表征时确定的可能参数标称值。典型值取决于应用程序和配置,可能会随时间而变化。生产材料的典型值不能得到保证。
电气特性:在规定的自由空气温度下,VCC+=5 V VCC+=5 V(除非另有说明)

(1) 对于I温度(LMV321、LMV358、LMV324、LMV321IDCK),全量程TA=–40°C至125°C,(LMV324S)为-40°C至85°C,以及-40°CQ温度为125°C。
(2) 典型值表示表征时确定的可能参数标称值。典型值取决于应用程序和配置,可能会随时间而变化。生产材料的典型值不能得到保证。
典型特征



详细说明
概述
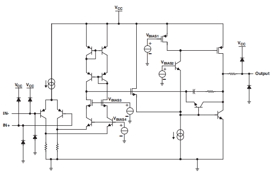
LMV321、LMV358、LMV324和LMV324S设备为单、双和四路低压(2.7伏至5.5伏)具有轨对轨输出摆动的运算放大器。LMV324S设备,它是标准的变体LMV324设备,包括一个省电关机功能,当放大器不需要。通道1和通道2一起关闭,通道3和通道4也关闭。在停机时输出被拉低。LMV321、LMV358、LMV324和LMV324S设备是最具成本效益的应用解决方案在需要低电压运行、节省空间和低成本的地方。这些放大器是专门设计的适用于低压(2.7 V至5 V)操作,性能规格满足或超过LM358和LM324在5V到30V之间工作的器件。LMV3xx器件的附加特性是共模输入电压范围,包括接地、1-MHz单位增益带宽和1-V/μs转换率。LMV321设备有超小型封装,大约是DBV大小的一半(SOT-23)包装。这种封装节省了印刷电路板的空间,并使小型便携式设计成为可能电子设备。它还允许设计者将设备放置在离信号源较近的地方,以减少噪声拾取并提高信号完整性。

功能描述
工作电压
LMV321、LMV358、LMV324、LMV324S设备已完全指定并确保可从2.7 V至5 V。此外,许多规格适用于-40°C至125°C。参数随工作电压或温度如典型特性图所示。
单位增益带宽
单位增益带宽是具有单位增益的放大器可以在没有单位增益的情况下工作的频率使信号严重失真。LMV321、LMV358、LMV324、LMV324S设备具有1兆赫单位增益带宽。
转换速率
转换速率是指运算放大器在输入。LMV321、LMV358、LMV324、LMV324S器件的转换速率为1 V/μs。
设备功能模式
当电源连接时,LMV321、LMV358、LMV324、LMV324S设备通电。这个LMV324S设备是标准LMV324设备的变体,包括省电关机功能当不需要放大器时,可将每个通道的电源电流最大降低到5μa。每个这些设备可以作为单电源运算放大器或双电源放大器运行,具体取决于应用程序。
典型应用
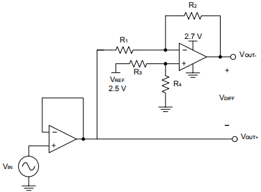
有些应用需要差分信号。图46显示了一个转换单端输入的简单电路在单个2.7 V电源上,0.5至2 V的差分输出为±1.5 V。输出范围有意限制为最大化线性。电路由两个放大器组成。一个放大器充当一个缓冲区,产生一个电压,VOUT+。第二个放大器反转输入,并添加一个参考电压来生成VOUT–。两者兼而有之VOUT+和VOUT-范围从0.5到2 V。差值VDIFF是VOUT+和VOUT-。这个LMV358被用来构建这个电路。

典型应用(续)
设计要求
设计要求如下:
电源电压:2.7 V参考电压:2.5 V输入:0.5至2 V输出差:±1.5 V
详细设计程序
图46中的电路采用单端输入信号VIN,并生成两个输出信号VOUT+和VOUT–使用两个放大器和一个参考电压VREF。VOUT+是第一个放大器的输出,是输入信号的缓冲版本,VIN(见方程式1)。沃特-是使用的第二个放大器的输出VREF向车辆识别号(VIN)添加偏置电压,并反馈以增加逆变增益。VOUT的传递函数-是方程式2。VOUT+=车辆识别号

差分输出信号VDIFF是两个单端输出信号VOUT+和之间的差值VOUT–。方程3显示了VDIFF的传递函数。通过应用R1=R2和R3=R4的条件传递函数简化为方程6。使用此配置,最大输入信号等于参考电压和每个放大器的最大输出等于VREF。差分输出范围为2×VREF。此外,共模电压为VREF的一半(见方程式7)。

放大器选择
输入范围内的线性度是良好直流精度的关键。共模输入范围和输出摆幅限制决定了线性。一般来说,需要一个具有轨对轨输入和输出摆动的放大器。带宽是这个设计的一个关键问题。因为LMV358的带宽是1兆赫,所以这个电路只能能够处理频率小于1MHz的信号。
无源元件选择
因为VOUT的传递函数-严重依赖于电阻器(R1、R2、R3和R4),使用低电阻最大限度地提高性能和减少误差的公差。这种设计使用电阻值为36 kΩ,测量公差在2%以内。如果系统的噪声是一个关键参数,用户可以选择较小的电阻值(6 kΩ或更低),以保持整个系统的低噪声。这样可以确保噪音来自电阻器的噪声低于放大器的噪声。
布局
布局指南
为获得设备的最佳操作性能,请使用良好的PCB布局实践,包括:
噪声可以通过整个电路的电源引脚传播到模拟电路中,以及运算放大器。旁路电容器通过提供低阻抗来降低耦合噪声模拟电路的本地电源。
–将低ESR、0.1-μF陶瓷旁路电容器连接在每个电源引脚和接地之间,放置为尽可能靠近设备。从V+到地的单个旁路电容器适用于单个
供应应用程序。
电路模拟和数字部分的单独接地是最简单和最有效的方法之一噪声抑制方法。多层印刷电路板上的一层或多层通常用于接地层。接地板有助于分配热量并减少电磁干扰噪音。确保在物理上分离数字并模拟接地,注意接地电流的流动。有关详细信息,请参阅
电路板布局技术(SLOA089)。
为了减少寄生耦合,输入轨迹应尽可能远离电源或输出轨迹。如果不可能使它们分开,最好垂直于与嘈杂的轨迹平行。
将外部组件尽可能靠近设备。保持RF和RG接近反转输入最小化寄生电容,如布局示例所示。
输入记录道的长度应尽可能短。始终记住,输入轨迹是电路的敏感部分。
考虑在关键线路周围设置一个驱动的低阻抗保护环。护环可以显著降低附近不同电位的漏电电流。


安芯科创是一家国内芯片代理和国外品牌分销的综合服务商,公司提供芯片ic选型、蓝牙WIFI模组、进口芯片替换国产降成本等解决方案,可承接项目开发,以及元器件一站式采购服务,类型有运放芯片、电源芯片、MO芯片、蓝牙芯片、MCU芯片、二极管、三极管、电阻、电容、连接器、电感、继电器、晶振、蓝牙模组、WI模组及各类模组等电子元器件销售。(关于元器件价格请咨询在线客服黄经理:15382911663)
代理分销品牌有:ADI_亚德诺半导体/ALTBRA_阿尔特拉/BARROT_百瑞互联/BORN_伯恩半导体/BROADCHIP_广芯电子/COREBAI_芯佰微/DK_东科半导体/HDSC_华大半导体/holychip_芯圣/HUATECH_华泰/INFINEON_英飞凌/INTEL_英特尔/ISSI/LATTICE_莱迪思/maplesemi_美浦森/MICROCHIP_微芯/MS_瑞盟/NATION_国民技术/NEXPERIA_安世半导体/NXP_恩智浦/Panasonic_松下电器/RENESAS_瑞莎/SAMSUNG_三星/ST_意法半导体/TD_TECHCODE美国泰德半导体/TI_德州仪器/VISHAY_威世/XILINX_赛灵思/芯唐微电子等等
免责声明:部分图文来源网络,文章内容仅供参考,不构成投资建议,若内容有误或涉及侵权可联系删除。
Copyright © 2002-2023 深圳市安芯科创科技有限公司 版权所有 备案号:粤ICP备2023092210号-1