功能描述
LMH0046 HD/SD SDI重新锁定器重定时序列支撑SMPTE 292M和SMPTE 259M(A&C)串行数字视频标准符合SMPTE 292M的数字视频数据以及SMPTE 259M(A&C)标准。LMH0046支持143 Mbps、270 Mbps、1.483 Gbps,以143 Mbps、270 Mbps的串行数据速率运行,以及1.485 Gbps串行数据速率操作1.483 Gbps和1.485 Gbps。LMH0046支持支持270 Mbps的DVB-ASI,以270 Mbps的速度支持DVB-ASI操作。单个3.3V电源操作LMH0046自动检测输入330兆瓦典型功耗数据速率,并自行调整以重新定时输入抑制累积抖动的数据。LMH0046•两个差分、重锁输出恢复串行数据速率时钟选择第二个重锁输出或低-将其作为输出。LMH0046有两个抖动,差分,数据速率时钟输出差分串行数据输出;第二个输出可以选择单个27 MHz外部晶体或基准作为低抖动、数据速率时钟输出。时钟输入控件和指示灯有:串行时钟或秒串行数据输出选择,手动速率选择输入,手动速率选择输入SD/HD速率指示器输出,锁定检测输出,SD/HD工作速率指示器输出自动/手动数据旁路和输出静音。序列号锁定检测指示器输出数据输入、输出和串行数据速率时钟输出与差分LVPECL兼容。慢性粒细胞白血病
数据和时钟的输出静音功能串行数据和串行数据速率时钟输出
适用于驱动100Ω差动端接的自动/手动重合闸旁路
兼容串行数据PECL。控制逻辑输入和输出是LVCMOS兼容。输入和输出
LVCMOS控制输入和指示器输出LMH0046由单个3.3V电源供电。
功耗通常为330兆瓦。该设备为20针HTSSOP封装
封装在20针HTSSOP封装中。
工业温度范围:-40°C至+85°C
应用
SDTV/HDTV串行数字视频接口:
–数字视频路由器和交换机
–数字视频处理和编辑设备
–DVB-ASI设备
–视频标准和格式转换器
交流电气特性
电源电压和工作温度范围过大,除非另有规定。(1)

(1) 典型值为:VCC=+3.3V,TA=+25°C。
(2) 根据SMPTE RP 184-1996第4.1.段的正弦调制峰峰值振幅。测试数据信号应为色条。
(3) 参考SMPTE RP 184-1996图1中的“A1”。
(4) 以SDI测试设备的局限性为特点。
(5) 这个参数是通过描述电压和温度极限来确定的。
(6) 参考SMPTE RP 184-1996图1中的“A2”。
(7) 串行数据输出抖动是0.2uip-P输入抖动的总输出抖动。
交流电气特性(续)
电源电压和工作温度范围过大,除非另有规定。(1)

(8) 规格由设计保证。
(9) 从第一次SDI转换开始测量,直到锁定检测(LD)输出变高(真)。
(10) RL=100Ω差分。
设备说明
LMH0046 HD/SD-SDI重锁器用于多种数字视频信号处理设备。支持的串行数字视频标准是SMPTE259M(A&C)和SMPTE 292M。相应的串行数据速率分别为143 Mbps、270 Mbps、1.483 Gbps和1.485 Gbps。270 Mbps的DVB-ASI数据也可以重定时。LMH0046重定时串行数据流以抑制累积抖动。它提供两个低抖动,差分,串行数据输出。可以选择第二输出以输出串行数据或低抖动串行数据速率时钟。控制和指示灯有:串行数据速率时钟或第二串行数据输出选择,手动速率选择输入、SD/HD速率输出、锁定检测输出、自动/手动数据旁路和输出静音。串行数据输入与CML和LVPECL兼容。串行数据和数据速率时钟输出是差分CML并产生LVPECL兼容水平。输出缓冲器设计可驱动交流或直流耦合,端接100Ω差动负载。在100Ω交流或直流耦合差分负载中,差分输出电平为800 mVP-P±10%。逻辑输入和输出与LVCMOS兼容。该设备包是一个20针HTSSOP与暴露的模具连接垫。外露的模具连接垫电气连接至设备接地(VEE),是设备的负极电气端子。这个终端必须连接到负极电源或电路接地。串行数据输入、串行数据和时钟输出串行数据输入和输出差分串行数据输入SDI以表2中指定的速率接收串行数字视频数据。序列号数据输入与差分LVPECL兼容。该输入旨在与诸如LMH0034自适应电缆均衡器。输入没有内部终止或偏置。如果提供适当的输入偏置电压,则输入可以是交流耦合的。图4显示了SDI和SDI的等效输入电路。LMH0046有两个重定时差分串行数据输出SDO和SCO/SDO2。这些输出提供低抖动,差分,重定时数据到设备,如LMH0002电缆驱动器或LMH0031反序列化。输出SCO/SDO2被多路复用,可以提供第二串行数据输出或串行数据速率时钟输出。图5显示了SDO、SDI、SCO/SDO2和SCO/SDO2的等效输出电路。SCO_EN输入控制SCO/SDO2输出的工作模式。当SCO_EN输入高时SCO/SDO2输出提供串行数据速率时钟。当SCO_EN较低时,SCO/SDO2输出提供重定时串行数据。当静音输入为逻辑低电平时,两个差分串行数据输出SDO和SCO/SDO2被静音。当此输出作为串行时钟运行时,当旁路模式激活时,SCO/SDO2也会静音输出。当静音时,SDO和SDO(或SDO和SDO)将采用相反的差分输出电平。这个CML串行数据输出与差分LVPECL兼容。这些输出具有内部50Ω上拉,并且适用于驱动交流或直流耦合,100Ω中心抽头,交流接地或100Ω非中心抽头,差分终止网络。

操作串行数据速率
该设备以143 Mbps、270 Mbps、1483 Mbps和1485 Mbps的串行数据速率工作。这个设备可以不能锁定这些速率的谐波。该装置不会锁定并自动进入重合闸旁路以下数据速率的模式:177 Mbps、360 Mbps和540 Mbps。串行数据时钟/串行数据2输出串行数据时钟/串行数据2输出由SCO帴EN输入控制,并提供一秒重定时串行数据输出或适合串行数据速率的低抖动差分时钟输出处理。当作为串行时钟输出运行时,时钟的上升沿将位于数据间隔中心10%内的相应串行数据位间隔。当SCO_EN输入为逻辑低时,差分输出SCO/SDO2用作第二个串行数据输出水平。当SCO_EN输入为逻辑高电平时,该输出用作串行数据速率时钟输出。这个SCO iu EN input有一个内部下拉设备,SCO峎EN的默认状态是low(串行数据输出2已启用)。当静音输入为逻辑低电平时,SCO/SDO2被静音。当旁路模式激活时而这个输出作为一个串行时钟输出,输出也将被静音。
串行数据速率选择器
串行数据速率选择器(速率[1:0])允许用户固定操作串行数据速率。别针有保持逻辑低输入状态的内部下拉菜单,除非外部驱动到逻辑高状态。此输入还用于将设备置于测试模式。表2中显示的代码选择所需的操作串行数据速率。LMH0046随后进入自动速率检测模式或单个工作速率。在重新锁定DVB-ASI数据时,也可以选择270 Mbps速率模式。DVB-ASI数据为MPEG2以8B10B编码传输的编码数据。该装置将重新锁定该数据,而无需谐波锁定。自动速率检测模式可用于任何支持的数据速率,包括DVB-ASI。

锁定检测
锁定检测(LD)输出高时,表示正在接收数据,PLL已锁定。LD可能是连接到静音输入,在没有接收到数据信号时使数据和时钟输出静音。看到了吗表3。
静音
静音输入,当低,静音串行数据和时钟输出静音。它可以连接到锁检测或外部驱动使输出静音或取消静音。如果静音连接到LD,则数据和时钟输出当PLL未锁定时被静音。此功能覆盖旁路功能:见表3。静音有一个默认情况下启用输出的内部上拉设备。
旁路/自动旁路
旁路/自动旁路输入高时,强制设备输出数据而不重新锁定。什么时候输入低,当装置处于解锁状态时,装置自动绕过重合闸功能条件或检测到的数据速率是设备不支持的速率。见表3。旁路/自动旁路有一个内部下拉装置。

SD/高清
SD/HD输出指示LMH0046是在处理SD还是HD数据速率。它可以用来控制另一种设备,如LMH0002电缆驱动器。当该输出为高时,表示数据速率为270Mbps(或143 Mbps)。低时,指示的数据速率为1483或1485 Mbps。SD/HD输出是一个注册的功能和仅在锁相环锁定且锁定检测输出高时有效。当PLL未锁定时(锁定检测输出低),SD/HD输出默认为HD(低)。的SD/HD输出未定义由于SDI上的数据速率更改,锁定检测断言或取消断言后的短时间。时间安排见图6显示SDI、锁检测和SD/HD之间关系的图表。

TACQ=采集时间,在交流电气特性表中定义
T1=从锁检测断言或取消断言到SD/HD输出有效的时间,通常为37纳秒(一个27兆赫的时钟周期)
T2=从SDI输入更改到锁定检测取消断言的时间,最长1毫秒。SD/HD输出在此期间无效。
输入SCO_EN使SCO/SDO2差分输出可以作为串行数据速率时钟或秒串行数据输出。SCO/SDO2在SCO峎EN较高时起串行数据速率时钟的作用。这个别针有一个内部下拉装置。默认状态(低)启用SCO/SDO2输出作为第二个串行数据输出。
晶体或外部时钟基准
LMH0046使用27 MHz晶体或外部时钟信号作为定时参考输入。27MHz并行谐振晶体和负载网络可连接至XTAL IN/EXT CLK和XTAL OUT引脚。或者,可以将27mhz LVCMOS兼容时钟信号输入到XTAL IN/EXT CLK。a的参数表4给出了合适的晶体。

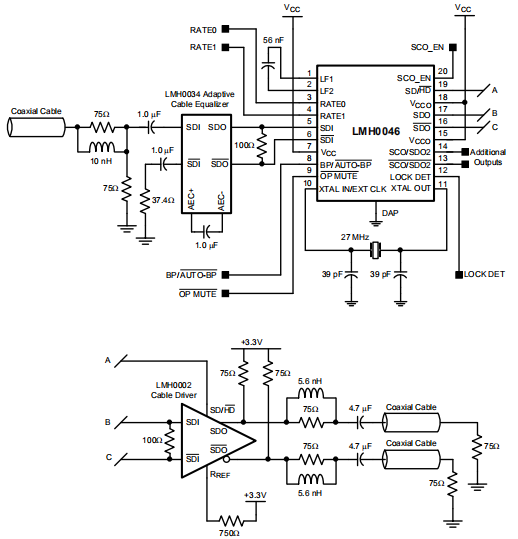
图7显示了LMH0046和LMH0034 SMPTE 292M/259M自适应电路电缆均衡器和LMH0002 SMPTE 292M/259M电缆驱动器。

安芯科创是一家国内芯片代理和国外品牌分销的综合服务商,公司提供芯片ic选型、蓝牙WIFI模组、进口芯片替换国产降成本等解决方案,可承接项目开发,以及元器件一站式采购服务,类型有运放芯片、电源芯片、MO芯片、蓝牙芯片、MCU芯片、二极管、三极管、电阻、电容、连接器、电感、继电器、晶振、蓝牙模组、WI模组及各类模组等电子元器件销售。(关于元器件价格请咨询在线客服黄经理:15382911663)
代理分销品牌有:ADI_亚德诺半导体/ALTBRA_阿尔特拉/BARROT_百瑞互联/BORN_伯恩半导体/BROADCHIP_广芯电子/COREBAI_芯佰微/DK_东科半导体/HDSC_华大半导体/holychip_芯圣/HUATECH_华泰/INFINEON_英飞凌/INTEL_英特尔/ISSI/LATTICE_莱迪思/maplesemi_美浦森/MICROCHIP_微芯/MS_瑞盟/NATION_国民技术/NEXPERIA_安世半导体/NXP_恩智浦/Panasonic_松下电器/RENESAS_瑞莎/SAMSUNG_三星/ST_意法半导体/TD_TECHCODE美国泰德半导体/TI_德州仪器/VISHAY_威世/XILINX_赛灵思/芯唐微电子等等
免责声明:部分图文来源网络,文章内容仅供参考,不构成投资建议,若内容有误或涉及侵权可联系删除。
Copyright © 2002-2023 深圳市安芯科创科技有限公司 版权所有 备案号:粤ICP备2023092210号-1