特征、描述
这些装置由两个独立的电压组成比较器设计为在宽范围电源电压下工作单个电源在宽电压范围内工作。,只要电流消耗是且VCC至少比
独立于电源电压的低电源电流消耗。输出可以实现有线和人际关系。
电压:每个比较器0.4 mA(典型值)连接到其他集电极开路输出
单电源或双电源
–最大额定值:2 V至36 V双电源操作
–测试电压为30 V:非V设备,因为两个电源之间的电压差为2 V至36 V,
–在32 V:V后缀设备输入共模电压下进行测试。
低输入偏置电流:25 nA(典型)
低输入偏移电流:3 nA(典型)(LM139)LM193装置的特点是
低输入偏移电压:2 mV(典型)−55°C至125°C。LM293和LM293A设备在-25°C至85°C的温度下工作。
共模输入电压范围LM393和LM393A设备的特点包括0°C到70°C的工作接地。LM2903设备
低输出饱和电压
输出兼容TTL、MOS和CMOS
对于符合MIL-PRF-38535的产品,除非另有规定,否则所有参数都要进行测试
绝对最大额定值
超出工作自由空气温度范围(除非另有说明)(1)

(1) 超过绝对最大额定值的应力可能会对设备造成永久性损坏。这些是压力等级在这些条件或任何其他条件下,设备的功能性操作超出了推荐操作的条件条件不是隐含的。长时间暴露在绝对最大额定条件下可能会影响设备的可靠性。
(2) 除差分电压外,所有电压值均与电网接地有关。
(3) 差分电压为IN+相对于IN-。
(4) 从输出到VCC的短路可能导致过热并最终导致损坏。
LMx93的电气特性
在规定的自由空气温度下,VCC=5 V(除非另有说明)

(1) LM193的全量程(最小或最大)为-55°C至125°C,LM293为25°C至85°C,LM393为0°C至70°C除非另有规定,否则在零共模输入电压下测量特性。
(2) 输入或共模电压的负值不得超过0.3V。对于逆变输入(–),共模电压范围的上限为VCC+–1.5V,非逆变输入(+)可以超过VCC电平;比较器提供正确的输出状态。任何一个或两个输入都可以达到30 V而不会损坏。
LM2903和LM2903A的电气特性
在规定的自由空气温度下,VCC=5 V(除非另有说明)

(1) LM2903的全量程(最小或最大)为-40°C至125°C。所有特性均采用零共模输入进行测量电压,除非另有规定。
(2) VCC MAX=30 V(非V型设备)和32 V(V型后缀型设备)。
(3) 输入或共模电压的负值不应超过0.3 V。共模电压范围的上限为VCC+–1.5 V,但任何一个或两个输入都可以达到30 V(对于V后缀设备,为32 V)而不会损坏。
典型特征

概述
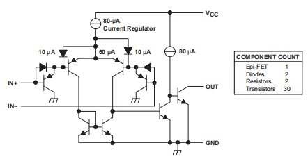
LM2903是一个双比较器,能够在电源引脚上运行高达36伏的电压。这个标准装置已经证明在广泛的应用程序中无处不在和多功能性。这是由于非常宽的电源电压范围(2伏到36伏),低智商和快速反应的设备。开路漏极输出允许用户配置输出的逻辑低电压(VOL),并可用于启用用于比较器和。

功能描述
LM2903由一个PNP达林顿对输入组成,允许设备以非常高的增益和快速运行最小输入偏置电流响应。输入达林顿对对对输入共模产生了限制电压能力,允许LM2903从地面到VCC精确工作–1.5V差分输入。这是为3.3V和5V的现代电源提供了很大的空间。输出包括一个开漏NPN(下拉或低压侧)晶体管。输出的NPN会吸收电流当正输入电压高于负输入电压和偏移电压时。音量是电阻,并将根据输出电流缩放。关于输出电流的VOL值,参见图3。
设备功能模式
电压比较
LM2903仅作为电压比较器工作,比较正极之间的差分电压负引脚,并根据输入输出低阻抗或高阻抗逻辑(带上拉逻辑高)极性差。
申请信息
LM2903通常用于将单个信号与参考信号或两个信号相互比较。很多用户利用漏极开路输出驱动比较逻辑输出到逻辑电压电平MCU或逻辑设备。宽电源范围和高电压能力使LM2903最适合电平转换更高或更低的电压。

详细设计程序
在一般比较仪应用中使用LM2903时,确定以下各项:
输入电压范围
最小过电压
输出和驱动电流
响应时间
输入电压范围
当选择输入电压范围时,输入共模电压范围(VICR)必须考虑到帐户。如果温度操作高于或低于25°C,VICR的范围为0 V至VCC–2.0 V。此限值输入电压范围高达VCC–2.0 V,低至0 V。超出此范围的操作可产生不正确的比较。以下是输入电压情况及其结果的列表:
1.当IN-和IN+都在共模范围内时:(a) 如果IN-高于IN+和偏置电压,则输出低,输出晶体管下沉现在的(b) 如果IN-低于IN+和偏置电压,则输出为高阻抗,而输出晶体管为不导电
2.当IN-高于共模且IN+在共模内时,输出低且输出晶体管正在下沉电流
3.当IN+高于共模且IN-在共模内时,输出为高阻抗且输出晶体管不导通
4.当IN-和IN+都高于共模时,输出很低,输出晶体管正在下沉现在的
最小过电压
过驱动电压是比较器正负输入之间产生的差分电压过偏移电压(VIO)。为了准确比较VOD(超速档)的电压高于输入偏移电压(VIO)。过驱动电压还可以决定比较器,响应时间随过驱动增加而减小。图8和图9显示正值以及对过驱动电压的负响应时间。
输出和驱动电流
输出电流由负载/上拉电阻和逻辑/上拉电压决定。输出电流将从比较器产生输出低电压(VOL)。其中VOL与输出电流成正比。使用根据输出电流确定VOL的典型特性。输出电流也会影响瞬态响应。有关详细信息,请参阅响应时间。
响应时间
瞬态响应可由负载电容(CL)确定),负载/上拉阻力(RPULLUP)和等效集电极发射极电阻(RCE)。
正响应时间(τp)约为τp~RPULLUP×CL。负响应时间(τN)约为τN~RCE×CL–RCE可通过取其线性区域中所需典型特性的斜率来确定温度,或者用体积除以Iout
应用曲线
以下曲线是在VCC和VLogic上,RPULLUP=5.1 kΩ,50 pF示波器探头下生成的。

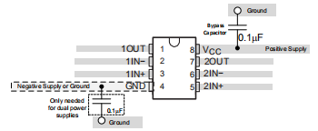
电源建议
对于具有噪声或交流输入的快速响应和比较应用,TI建议使用旁路电源引脚上的电容器,用于抑制电源电压的任何变化。这种变化会影响输入比较器的共模范围并产生不准确的比较。
布局
布局指南
对于精确的比较器应用没有迟滞,重要的是保持稳定的电源最小化噪声和小故障,这可能会影响高电平输入共模电压范围。为了为此,最好在电源电压和接地之间加一个旁路电容器。这应该是在正电源和负电源上执行(如果有)。如果负电源使用时,不要在IC的GND引脚和系统接地之间放置电容器。

安芯科创是一家国内芯片代理和国外品牌分销的综合服务商,公司提供芯片ic选型、蓝牙WIFI模组、进口芯片替换国产降成本等解决方案,可承接项目开发,以及元器件一站式采购服务,类型有运放芯片、电源芯片、MO芯片、蓝牙芯片、MCU芯片、二极管、三极管、电阻、电容、连接器、电感、继电器、晶振、蓝牙模组、WI模组及各类模组等电子元器件销售。(关于元器件价格请咨询在线客服黄经理:15382911663)
代理分销品牌有:ADI_亚德诺半导体/ALTBRA_阿尔特拉/BARROT_百瑞互联/BORN_伯恩半导体/BROADCHIP_广芯电子/COREBAI_芯佰微/DK_东科半导体/HDSC_华大半导体/holychip_芯圣/HUATECH_华泰/INFINEON_英飞凌/INTEL_英特尔/ISSI/LATTICE_莱迪思/maplesemi_美浦森/MICROCHIP_微芯/MS_瑞盟/NATION_国民技术/NEXPERIA_安世半导体/NXP_恩智浦/Panasonic_松下电器/RENESAS_瑞莎/SAMSUNG_三星/ST_意法半导体/TD_TECHCODE美国泰德半导体/TI_德州仪器/VISHAY_威世/XILINX_赛灵思/芯唐微电子等等
免责声明:部分图文来源网络,文章内容仅供参考,不构成投资建议,若内容有误或涉及侵权可联系删除。
Copyright © 2002-2023 深圳市安芯科创科技有限公司 版权所有 备案号:粤ICP备2023092210号-1