特征
●增益带宽:50MHz
●零交叉失真拓扑:
−优良THD+N:0.0004%
−CMRR:100dB(最小)
−轨间输入和输出
−电源轨外输入100mV
●低噪声:100kHz时为4.5nV/ Hz
●转换速率:25V/μs
●快速沉降:0.3μs至0.01%
●精度:
−低偏移:100μV
−低输入偏置电流:0.2pA
●2.2V至5.5V操作
应用
●调节信号
●数据采集
●过程控制
●有源滤波器
●测试设备
●音频
●宽带放大器
说明
OPAx365 zer∅-交叉系列,轨对轨,高性能,CMOS运算放大器优化为非常低电压,单电源应用。轨对轨输入/输出、低噪声(4.5nV/)和高速运行(50MHz增益带宽)使这些设备成为驱动采样模数转换器(ADC)的理想选择。应用包括音频、信号调节和传感器放大。OPA365系列运算放大器也非常适合手机功率放大器控制回路。
其特点包括良好的共模抑制比(CMRR),无输入级交叉失真,高输入阻抗,以及轨对轨输入和输出摆幅。输入共模范围包括负极和正极电源。输出电压摆幅在钢轨10mV范围内。
OPA365(单一版本)提供微型SOT23-5和SO-8软件包。OPA2365(双版本)在SO-8软件包中提供。所有型号均规定在−40°C至+125°C的温度下运行。单版本和双版本具有相同的规格,以实现最大的设计灵活性。

订购信息

(1)、有关最新的软件包和订购信息,请参阅本文档末尾的软件包选项附录。
引脚配置—俯视图

(1)、NC表示没有内部连接。
典型特征
除非另有说明,否则在TA=+25°C,VS=+5V,CL=0pF时。







应用程序信息
工作特性
OPA365放大器参数完全规定为+2.2V至+5.5V。许多规格适用于−40°C至+125°C。在典型特性中,可显示与工作电压或温度相关的显著变化的参数。
总平面布置指南
OPA365是一种宽带放大器。为了实现设备的全面运行性能,需要良好的高频印刷电路板(PCB)布局实践。低损耗0.1μF旁路电容器必须连接在每个电源引脚和尽可能靠近设备的接地之间。旁路电容器轨迹应设计为最小电感。
基本放大器配置
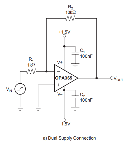
与其他单电源运算放大器一样,OPA365可以使用单电源或双电源操作。典型的双电源连接如图1所示,只有一个供应连接。那个OPA365配置为增益为−10V/V的基本逆变放大器。双电源连接的输出电压以零为中心,而单电源连接的输出电压以共模电压VCM为中心。对于所示电路,此电压为1.5V,但可能是共模输入电压范围内的任何值。OPA365 VCM的电压范围超过电源轨100毫伏。


图1:基本电路连接
图2显示了单电源驻极体麦克风应用,其中VCM由电阻分压器提供。分压器还为驻极体元件提供偏压。
输入和ESD保护
OPA365在所有引脚上都集成了内部静电放电(ESD)保护电路。对于输入和输出引脚,这种保护主要由连接在输入和电源引脚之间的电流控制二极管组成。这些ESD保护二极管还提供电路内、输入过驱动保护,前提是电流限制在绝对最大额定值中所述的10mA。图3显示了如何在驱动输入端添加一个串联输入电阻来限制输入电流。增加的电阻在放大器输入端产生热噪声,在对噪声敏感的应用中,其值应保持在最小值。
轨对轨输入
OPA365产品系列具有真正的轨对轨输入操作,电源电压低至±1.1V(2.2V)。独特的zer∅交叉输入拓扑消除了许多轨对轨互补级运算放大器的典型输入偏移过渡区。这种拓扑结构还允许OPA365在整个输入范围内提供优异的共模性能,在两个电源轨之外都扩展了100mV,如图4所示。在驱动ADC时,OPA365的高线性VCM范围确保运算放大器/ADC系统的线性性能不会受到影响。



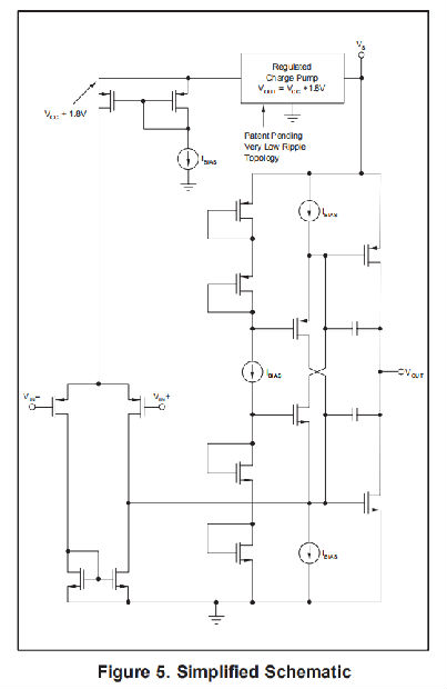
图5显示了一个简化的轨道到轨道输入电路示意图。
电容性负载
OPA365可用于需要驱动电容性负载的应用场合。与所有运算放大器一样,可能存在OPA365可能变得不稳定,导致振荡的具体实例。在确定放大器的增益布局时,要特别考虑放大器的输出结构是否稳定。单位增益(+1V/V)缓冲结构中的运算放大器驱动电容性负载比在较高噪声增益下工作的放大器表现出更大的不稳定趋势。电容性负载与运算放大器输出电阻一起,在反馈回路中产生一个极点,降低相位裕度。随着容性负载的增加,相位裕度的退化也随之增加。
在单位增益配置下工作时,OPA365保持稳定,纯电容负载高达约1nF。一些超大电容器(CL>1μF)的等效串联电阻(ESR)足以改变反馈回路中的相位特性,从而使放大器保持稳定。增加放大器的闭环增益允许放大器驱动越来越大的电容。当观察放大器在更高电压增益下的过冲响应时,这种能力的提高是显而易见的。见典型特征图,小信号超调与电容性负载。
提高单位增益放大器电容负载驱动能力的一种技术是在输出端串联一个小电阻,通常为10Ω到20Ω;见图6。该电阻器显著降低了与大电容性负载相关的过冲和响铃。这种技术的一个可能的问题是,一个分压器是由附加的串联电阻和任何与电容性负载并联的电阻构成的。分压器在输出端引入增益误差,从而减小输出摆幅。分压器引起的误差可能是微不足道的。例如,负载电阻RL=10kΩ,RS=20Ω,增益误差仅为0.2%。然而,当RL减小到600Ω(OPA365能够驱动)时,误差增加到7.5%。


达到零伏(0V)的输出电平
某些单电源应用要求运算放大器输出从0V摆幅到正满标度电压,并具有高精度。例如,用于驱动输入范围从0V到+5V的单电源ADC的运算放大器。输出负载非常轻的轨对轨输出放大器可以实现0 V毫伏(或高端+VS)的输出电平,但不是0V。此外,随着所需负载电流的增加,与0V的偏差才会变得更大。这种偏差的增加是由于CMOS输出级的限制。
当一个下拉电阻器从放大器输出端连接到负电压源时,OPA365可以达到0V的输出电平,甚至可以达到0V以下的几毫伏。低于这个极限,非线性和限制条件变得明显。图7说明了使用这种技术的电路。
当OPA365作为单位增益缓冲器连接时,需要大约500μA的下拉电流。实际终端电压(VNEG)为−5V,但也可以使用其他方便的负电压。下拉电阻器RL根据RL=[(VO−VNEG)/(500μA)]计算。使用0V的最小输出电压(VO),RL=[0V−(−5V)]/(500μa)]=10kΩ。请记住,较低的终端电压会导致较小的下拉电阻器,在正输出电压偏移期间加载输出。
请注意,此技术并不适用于所有运算放大器,而应仅适用于运算放大器,例如专门设计用于以这种方式工作的OPA365。此外,在0V下操作OPA365输出会改变输出级的工作条件,从而导致开环增益和带宽有所降低。当驱动电容性负载时,请记住这些注意事项,因为这些条件会影响电路的瞬态响应和稳定性。
有源滤波
OPA365非常适合于要求宽带宽、快速转换率、低噪声、单电源运算放大器的有源滤波器应用。图8显示了利用多反馈(MFB)拓扑的500kHz二阶低通滤波器。所选组件可提供最大平坦的巴特沃斯响应。在截止频率之外,滚降为−40dB/dec。巴特沃斯响应非常适合需要可预测增益特性的应用,例如在ADC之前使用的抗混叠滤波器。


在考虑MFB滤波器时,需要注意的一点是,相对于输入,输出是反转的。如果不需要或不需要这种反转,可以通过以下选项之一实现非反转输出:1)添加一个反相放大器;2)添加额外的二阶MFB级;或3)使用非转换滤波器拓扑,如Sallen键(如图9所示)。
使用TI的FilterPro程序,MFB和Sallen-Key、低通和高通滤波器合成可以快速完成。
驱动模数转换器
非常宽的共模输入范围、轨对轨输入和输出电压能力以及高速,使得OPA365成为现代adc的理想驱动器。另外,由于它不具有某些轨对轨CMOS运算放大器固有的输入偏移过渡特性,所以OPA365在整个输入电压摆幅范围内提供低THD和良好的线性度。
图10显示了OPA365驱动ADS8326,16位,250kSPS转换器。该放大器连接为单位增益,无转换缓冲器,输出摆幅为0V,使其直接兼容ADC减去全刻度输入电平。0V电平通过二极管正向压降产生的小负电压为OPA365 V−引脚供电来实现。小信号开关二极管或肖特基二极管提供−0.3至−0.7V的适当负电源电压。轨间供电等于V+,再加上小的负电压。


驱动ADC的一种方法是使用稍微压缩的ADC满标度输入范围(FSR),而不需要将输出摆幅降至0V。例如,16位ADS8361(如图11所示)在+5V电源和2.5V VREF供电时,其最大FSR为0V至5V。其想法是将ADC输入范围与运算放大器的全线性输出摆幅范围相匹配;例如,输出范围为+0.1至+4.9V。ADS8361 ADC的参考输出通过电阻分压器。然后,ADC FSR变为4.8VPP,以+2.5V的com mon模式电压为中心。来自ADS8361参考引脚的电流被限制在约±10μa。这里,使用5μa来偏置分频器。电阻器必须精确以保持ADC增益精度。这种方法的另一个好处是消除了负供电电压;它不需要额外的电源电流。
运算放大器和ADS8361之间包括一个由R1和C1组成的RC网络。它不仅提供了高频滤波功能,更重要的是作为一个电荷库对变换器内部保持电容进行充电。这种能力保证了运算放大器输出线性度在整个转换周期内随着ADC输入特性的变化而保持。根据具体应用和ADC,可能需要对R1和C1值进行一些优化,以获得最佳瞬态性能。

图12显示了在ADS1258桥接传感器电路中提供信号调节的OPA2365双运算放大器。它遵循ADS1258 16:1多路复用器,作为差分输入/差分输出放大器连接。此阶段的电压增益约为10V/V。以差分模式(而不是单端)驱动ADS1258内部ADC,充分利用了转换器的线性性能。为了获得最佳的共模抑制,两个R2电阻应紧密匹配。
请注意,在图12中,放大器、电桥、ADS1258和内部基准由同一个+5V电源供电。这种比率连接有助于消除励磁电压漂移效应和噪声。
为获得最佳性能,+5V电源应尽可能无噪声和瞬变。
当ADS1258的数据速率被设置为最大值并启用斩波功能时,该电路在50mV满标度输入下产生12位无噪声分辨率。
chop特性用于将ADS1258的偏移量和偏移量减小到非常低的水平。在ADC输入端需要一个2.2nF电容器来绕过采样电流。47Ω电阻器为OPA2365输出提供来自相对较大的2.2nF电容性负载的隔离。

安芯科创是一家国内芯片代理和国外品牌分销的综合服务商,公司提供芯片ic选型、蓝牙WIFI模组、进口芯片替换国产降成本等解决方案,可承接项目开发,以及元器件一站式采购服务,类型有运放芯片、电源芯片、MO芯片、蓝牙芯片、MCU芯片、二极管、三极管、电阻、电容、连接器、电感、继电器、晶振、蓝牙模组、WI模组及各类模组等电子元器件销售。(关于元器件价格请咨询在线客服黄经理:15382911663)
代理分销品牌有:ADI_亚德诺半导体/ALTBRA_阿尔特拉/BARROT_百瑞互联/BORN_伯恩半导体/BROADCHIP_广芯电子/COREBAI_芯佰微/DK_东科半导体/HDSC_华大半导体/holychip_芯圣/HUATECH_华泰/INFINEON_英飞凌/INTEL_英特尔/ISSI/LATTICE_莱迪思/maplesemi_美浦森/MICROCHIP_微芯/MS_瑞盟/NATION_国民技术/NEXPERIA_安世半导体/NXP_恩智浦/Panasonic_松下电器/RENESAS_瑞莎/SAMSUNG_三星/ST_意法半导体/TD_TECHCODE美国泰德半导体/TI_德州仪器/VISHAY_威世/XILINX_赛灵思/芯唐微电子等等
免责声明:部分图文来源网络,文章内容仅供参考,不构成投资建议,若内容有误或涉及侵权可联系删除。
Copyright © 2002-2023 深圳市安芯科创科技有限公司 版权所有 备案号:粤ICP备2023092210号-1