功能描述
LM5070电源接口端口和脉冲宽度完全兼容802.3af电源接口端口调制(PWM)控制器提供完整的80V,1Ω,400 mA内部MOSFET集成解决方案,适用于可编程浪涌电流限制接入以太网供电(PoE)系统。这个检测电阻断开功能LM5070集成了80V、400mA线路连接完全ieee802.3af的交换机和相关控制控制器之间的可编程滞后排序要求有两种选择。
具有全功能电流模式的可编程分类电流兼容接口
可编程欠压锁定,带脉宽调制器dc-dc转换器。所有动力
热关机保护接口和开关电源(SMPS)是集成到集成电路中。
电流模式脉冲宽度调制器提供80%最大占空比限制
支持带斜率补偿的隔离和非隔离装置(后缀为-80)或
应用50%最大占空比限制和无斜率(-50后缀)设备上的补偿。
误差放大器和非隔离基准
应用
封装
可编程振荡器频率
TSSOP-16
可编程软启动
WSON-16(5 mm x 5 mm)
80%最大占空比限制器,斜率
补偿(-80装置)
50%最大占空比限制器,无斜率
补偿(-50装置)
800毫安峰值门驱动器

电气特性(1)
在TJ型中,25°C以上的操作规范适用于全断面温度范围。除非另有规定:VIN=48V,VCC=10V,RT=30.3kΩ

(1) 最小和最大限值是在25°C下进行的100%生产试验。通过相关性规定了工作温度范围内的限值使用统计质量控制(SQC)方法。限制用于计算平均出货质量水平(AOQL)。
电气特性(1)(续)
在TJ型中,25°C以上的操作规范适用于全断面温度范围。除非另有规定:VIN=48V,VCC=10V,RT=30.3kΩ

(2) 设备热限制可能会限制可用范围。
(3) 规范适用于振荡器频率。LM5070-50设备的工作频率除以2。



详细操作说明
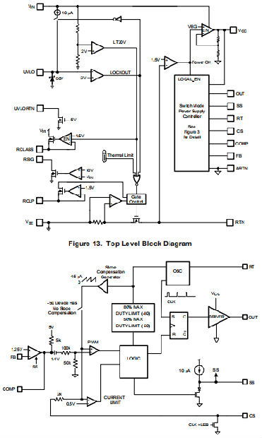
LM5070电源接口端口和脉宽调制(PWM)控制器提供了一个完整的集成连接到以太网供电(PoE)系统的供电设备(PD)解决方案。主要特点集成电路的PD接口部分包括检测、分类、可编程浪涌电流限制、热限制,可编程欠压锁定,电流限制监控。高电压范围开关稳压电源也包括高电压启动开关集成电路的控制部分包括功率良好感测、电压锁定VCC调节器、循环电流限制,误差放大器,斜坡补偿,软启动,和振荡器同步能力。这种高速BiCMOS集成电路总的传播延迟小于100ns,并且有一个1MHz的振荡器由一个外部设备编程电阻器。LM5070 PWM控制器为需要单驱动器输出,如反激和正向拓扑。LM5070 PWM使电流模式控制,包括线路前馈,循环电流限制和简化回路补偿。振荡器斜坡被内部缓冲并添加到PWM比较器输入斜坡以提供斜率占空比大于50%(仅限-80后缀)时,电流模式控制所需的补偿。
操作模式
LM5070 PD接口旨在提供完全兼容的IEEE 802.3af系统。因此,模式操作考虑到桶形整流器通常用于正确极化来自以太网的直流输入有线电视。表1显示了LM5070的工作模式和相关的输入电压范围。

当车辆识别号(VIN)超过1.8伏时,将外部特征电阻连接到VEE,启动检测模式。期间检测模式下,LM5070消耗的静态电流小于10uA。在10.0V和12.5V之间设备进入分类模式,特征电阻被禁用。分类的标称范围模式为11.5V至21.5V。一旦超过分级范围电压,分类电流将关闭,以减少功耗。在21.5V和UVLO释放之间,设备处于待机状态,等待输入电压以达到操作范围,以完成通电程序。一旦VIN电压升高高于上限UVLO阈值电压,内部功率MOSFET能够向对dc-dc变换器的输入电容器充电。当MOSFET Vds电压低于1.5V时,内部电源良好信号启用SMPS控制器。LM5070的输入电压为高达75V。当VIN下降到较低的UVLO时,SMPS控制器和内部MOSFET被禁用门槛。
检测
为了检测潜在供电设备,PSE将在输入端施加2.8V到10V的电压PD的端子。电压可以是任意一个极性,因此在两条线路上都需要一个二极管管网络确保这一能力。PSE将进行两次测量,至少间隔1V和2ms。这个测量点之间的电压斜坡不得超过0.1V/us。三角形电压/三角形电流计算然后执行;如果检测到的阻抗高于23.75kΩ,低于26.25kΩ,PSE将考虑PD。如果阻抗小于15kΩ或大于33kΩ,则认为不存在PD,并且不会得到能量。这些值之间的阻抗可能表示存在有效的局部放电,也可能不表示存在。LM5070将在控制器输入电压为1.5V时启用特征电阻,以考虑二极管电压下降。PSE可承受的偏移电压不超过1.9V(由外部二极管引起)或更高偏移电流(偏置电流)大于10uA。输入电容必须大于0.05uF且小于0.12华氏度。为了提高效率,一旦输入电压被LM5070控制器禁用,签名电阻就会被禁用高于检测范围(>11V)。
分类
为了对局部放电进行分类,PSE将向PD提供一个介于14.5V和20.5V之间的电压。LM5070使额定输入电压为11.5V的分级模式。内部1.5V线性调节器和外部电阻器连接到RCLASS引脚提供分类编程电流。表2显示了外部特定等级所需的分类电阻器。分类电流通过IC流入分类电阻器。建议的电阻值取考虑到流入集成电路的偏置电流。通过除以1.5V可以计算出不同的期望RCLASS按所需的分类电流。根据ieee802.3af规范,分类是可选的,如果未检测到分类电流。如果不需要PD分类(即0级),只需离开RCLASS销打开。根据IEEE 802.3af,分类时间段的持续时间不得超过75ms。LM5070将保持分类模式,直到车辆识别号(VIN)大于22伏。

欠压锁定(UVLO)
IEEE 802.3af规范规定,PSE将在检测。LM5070包含可编程线路欠压锁定(UVLO)电路。第一个电阻器应在VIN至UVLO引脚之间连接;分频器中的底部电阻器应连接在UVLO和UVLORTN引脚之间。底部电阻不应连接到VEE,因为来自在检测模式下,VIN到VEE将导致系统违反10uA最大偏移电流规格。分压器的设计必须确保当车辆识别号(VIN)达到所需值时,UVLO引脚处的电压等于2.0V最低工作电平。如果未达到UVLO阈值,接口控件和SMPS控件将保持在备用物品。UVLO迟滞是通过一个内部10uA电流源来完成的,该电流源在UVLO设定点分配器的阻抗。当超过UVLO阈值时,电流源被激活立即提高UVLO引脚的电压。当UVLO引脚电压低于2.00V阈值时电流源关闭,导致UVLO引脚的电压下降。LM5070 UVLO阈值不能编程低于23V,否则设备将在分类模式下运行,同时分类电流源和SMPS已启用。这两种功能的综合功耗可能超过封装的最大功耗。UVLO引脚还有许多其他用途。也可用于实现UVA功能启用/禁用功能。将UVLO引脚向下拉到UVLO阈值以下将禁用接口和SMPS控制器。
电源操作/限流编程
一旦满足UVLO阈值,LM5070的接口控制器将为SMPS充电通过内部功率MOSFET输入电容。这个负载电容为功率提供输入滤波根据ieee802.3af规范,转换器段必须至少为5uF。在一个控制方式下,功率MOSFET的电流限制在375mA。ieee802.3af规范要求负载电容在75ms内充电。
一些传统的PSE可能无法向PD提供IEEE最大功率15W,这可能是启动时出现问题。在这些传统系统中使用的低功耗PDs需要较低的启动电流限制。LM5070可通过RCLP引脚处的电阻器编程,以降低涌入电流限制水平。这个可编程浪涌电流限制范围为75mA至390mA。如果RCLP引脚保持打开状态,LM5070将默认至390mA,接近IEEE 802.3规范允许的最大值。设置所需的浪涌电流限制(极限),RCLP电阻器可根据以下公式计算:
在负载电容器完全充电之前,SMPS控制器将不会启动操作。权力接口电路和SMPS控制器之间的顺序在LM5070内自动进行。检测电路监控RTN引脚,以检测接口启动完成情况。当RTN引脚电位下降时相对于VEE,低于1.5V时,SMPS控制器的VCC调节器启用。软启动功能为VCC调节器达到最小工作电压后启用。RCLP编程的励磁涌流限值仅适用于初始充电阶段。接口功率MOSFET电流限制将恢复到固定默认值一旦SMPS通电并开始软启动引脚顺序,保护电流限制为390mA。
高压启动调节器
LM5070包含一个内部高压启动调节器,允许连接输入引脚(VIN)直接至线路电压高达75V。调节器输出内部电流限制在15mA。这个VCC调节器输出的推荐电容范围为0.1uF至10uF。V CC引脚上的电压达到7.8V调节点,控制器输出启用。控制器将保持启用状态,直到VCC低于6.25V。在典型应用中,变压器辅助绕组是二极管连接到VCC引脚。此绕组应将VCC电压升高到8.1V以上,以关闭内部启动调节器。尽管不需要,但为VCC供电辅助绕组在降低控制器功耗的同时,提高了转换效率。必须选择外部VCC电容器,使电容器的VCC电压保持在大于初始启动期间VCC UVLO下降阈值(6.25V)。在变矩器辅助装置出现故障时绕组不活动,VCC线路上的外部电流应限制为在启动调节器不超过LM5070组件的最大功耗能力。
误差放大器
LM5070内提供内部高增益误差放大器。设置放大器的非反转参考至1.25V的固定参考电压。反向输入连接到FB引脚。在非隔离应用中,功率转换器输出通过电压刻度电阻器连接到FB引脚。回路补偿组件连接在COMP和FB引脚之间。对于大多数隔离应用,误差放大器功能在转换器的二次侧实现,不使用内部误差放大器。这个内部误差放大器配置为开路漏输出,可通过将FB引脚连接到阿顿。5V参考电压和COMP之间的内部5K上拉电阻器可用于光耦在隔离应用中。
电流限值/电流感应
LM5070提供一个逐周期过电流保护功能。电流限制由内部电流感应比较器。如果电流感应比较器输入CS处的电压超过0.5V,则对于RTN/ARTN,输出脉冲将立即终止。一个小的RC过滤器,位于CS引脚附近建议对控制器的噪声进行滤波。CS输入有内部MOSFET,在每个周期结束时放电CS引脚电容。排放装置在新循环开始后,保持额外50 ns,以衰减上的前缘尖峰电流感应信号。
LM5070电流检测和PWM比较器非常快,可能对短时噪声作出响应脉冲。布局考虑对电流检测滤波器和检测电阻器至关重要。相关电容器使用CS过滤器时,过滤器必须位于离设备非常近的位置,并直接连接到控制器(CS)的引脚上和ARTN)。如果使用电流感应变压器,则变压器二次侧的两根引线都应布线至感测电阻和电流感测滤波器网络。一个位于初级电源中的感应电阻器功率MOSFET可用于电流传感,但需要一个低电感电阻。当使用一个电流感应电阻器,所有噪声敏感的低功率接地连接应连接在一起控制器的本地连接和大电流电源回路(感测电阻)应单独连接接地点)。
振荡器、关机和同步功能
连接在RT和ARTN引脚之间的单个外部电阻器设置LM5070振荡器频率。LM5070–50设备(50%占空比限制选项)内部有一个除以两个电路的振荡器。这种分歧由两个电路创建一个精确的50%占空比时钟,该时钟内部用于创建精确的50%占空比极限函数。由于这个除以2,内部振荡器的工作频率是输出(输出)。对于LM5070–80设备,振荡器频率和工作输出频率为同样的。要设置所需的输出工作频率(F),RT电阻可根据以下公式计算:

LM5070还可以与外部时钟同步。外部时钟的频率必须更高比RT电阻设置的自激振荡频率要高。时钟信号应该是电容耦合的用100pF电容器插入RT引脚。要求RT引脚处的峰值电压水平大于3.7伏同步脉冲的检测。同步脉冲宽度应由外部设置在15到150ns之间组件。无论振荡器是自由运行的还是外部同步的,都需要RT电阻。RT引脚处的电压在内部调节为2伏。RT电阻器应位于非常靠近设备并直接连接到控制器的引脚(RT和ARTN)。
PWM比较器/斜坡补偿
PWM比较器将电流斜坡信号与由误差产生的回路误差电压进行比较放大器输出。补偿引脚处的误差放大器输出电压偏移1.4V,然后进一步衰减通过一个3:1的电阻分压器。PWM比较器的极性使得补偿引脚上的0伏电压为零控制器输出的占空比。对于大于50%的占空比,电流模式控制电路受到次谐波振荡的影响。通过添加附加的固定斜坡电压斜坡信号(斜坡补偿)对于电流检测信号,可以避免这种振荡。LM5070-80集成了这种斜率补偿通过将振荡器产生的电流斜坡与电流感应信号相加。附加坡度可通过增加电流检测信号的源阻抗(使用外部CS引脚和电流感应电阻器之间的电阻)。因为LM5070-50不能工作循环大于50%,本装置无斜率补偿功能。
软启动
软启动特性允许功率转换器逐渐达到初始稳态工作点,从而减少启动压力,输出过冲和电流浪涌。通电时,VCC欠压锁定后满足阈值,内部10μA电流源对连接到SS管脚的外部电容器充电。电容器电压将缓慢上升,并将限制补偿引脚电压和输出的占空比脉冲。
门驱动器和最大占空比限制
LM5070提供了一个内部栅极驱动器(OUT),可以产生和吸收800毫安的峰值电流。这个LM5070有两种占空比限制选项。最大输出占空比通常为80%LM5070-80选项,精确等于LM5070-50选项的50%。最大占空比功能LM5070-50是由一个内部触发器完成的,它确保了一个精确的占空比限制。这个因此,LM5070-50的内部振荡器频率是PWM控制器工作频率的两倍(输出引脚)。LM5070-80的80%最大占空比限值由内部振荡器决定,变化幅度更大比LM5070-50的50%的限制。对于LM5070-80,内部振荡器频率和操作PWM控制器的频率相等。
热防护
提供内部热关机电路,以在最大结超过温度。此功能可防止意外设备过热导致的灾难性故障。什么时候?激活(通常在165摄氏度时),控制器强制进入低功率待机状态,禁用输出驱动器,偏压调节器,主接口通MOSFET,分类调节器,如果启用。在温度降低(典型滞后=25°C),VCC调节器将启用,并启动软启动程序启动。
安芯科创是一家国内芯片代理和国外品牌分销的综合服务商,公司提供芯片ic选型、蓝牙WIFI模组、进口芯片替换国产降成本等解决方案,可承接项目开发,以及元器件一站式采购服务,类型有运放芯片、电源芯片、MO芯片、蓝牙芯片、MCU芯片、二极管、三极管、电阻、电容、连接器、电感、继电器、晶振、蓝牙模组、WI模组及各类模组等电子元器件销售。(关于元器件价格请咨询在线客服黄经理:15382911663)
代理分销品牌有:ADI_亚德诺半导体/ALTBRA_阿尔特拉/BARROT_百瑞互联/BORN_伯恩半导体/BROADCHIP_广芯电子/COREBAI_芯佰微/DK_东科半导体/HDSC_华大半导体/holychip_芯圣/HUATECH_华泰/INFINEON_英飞凌/INTEL_英特尔/ISSI/LATTICE_莱迪思/maplesemi_美浦森/MICROCHIP_微芯/MS_瑞盟/NATION_国民技术/NEXPERIA_安世半导体/NXP_恩智浦/Panasonic_松下电器/RENESAS_瑞莎/SAMSUNG_三星/ST_意法半导体/TD_TECHCODE美国泰德半导体/TI_德州仪器/VISHAY_威世/XILINX_赛灵思/芯唐微电子等等
免责声明:部分图文来源网络,文章内容仅供参考,不构成投资建议,若内容有误或涉及侵权可联系删除。
Copyright © 2002-2023 深圳市安芯科创科技有限公司 版权所有 备案号:粤ICP备2023092210号-1