特征
•宽带缓冲器:700MHz,G=+1
•宽带线路驱动器:200MHz,G=+2
•高输出电流:140mA
•低电源电流:5.5mA/Ch
•超小型包装:SOT23-8
•低dG/dφ:0.05%/0.03°
•高转换率:335V/微秒
•电源电压:±3V至±6V
应用
•A/D驱动器
•消费者视频
•有源滤波器
•脉冲延迟电路
•低成本升级到AD8056或EL2210
说明
OPA2652是一款双路、低成本、宽带电压反馈放大器,用于价格敏感型应用。它的特点是在5.5mA/通道静态电流下具有200MHz的高增益带宽产品。适用于在±5V电源上运行,它还支持单个电源从+6V到+12V,输出电流为140mA。其经典的差分输入、电压反馈设计可广泛应用于有源滤波器、积分器、跨阻放大器和差分接收机。
OPA2652内部补偿了单位增益稳定性。它有特殊的带宽(700MHz)作为单位增益缓冲器,几乎没有峰值(0dB典型值)。在1.5mV的输入偏置电压和300nA的输入偏置电流下,实现了优异的直流精度。
相关产品


包装/订购信息

(1)、有关最新的软件包和订购信息,请参阅本文档末尾的软件包选项附录。
典型特性:VS=±5V
TA=+25°C,G+2,RF=402Ω,RL=100Ω时,除非另有说明。见图28和图29。









应用程序信息
宽带电压反馈操作
OPA2652是一种双低功耗宽带电压反馈运算放大器。每个通道都进行了内部补偿,以提供单位增益稳定性。OPA265全对称反馈结构输入。这个体系结构将偏移误差最小化,使OPA2652非常适合实现滤波器和仪器设计。作为一个双运算放大器,OPA2652是一个理想的选择,设计需要多个通道,减少了电路板空间,功耗和成本关键。它对交流性能进行了优化,以提供200MHz的增益带宽积和2.0ns的快速上升时间,这是高速数据转换的重要考虑因素应用。±1.5mV的低直流输入偏移和±5μV/°C的漂移支持高精度要求。在需要更高转换率和更宽带宽的应用中,例如视频和高比特率数字通信,考虑双电流反馈OPA2694或OPA2691。
图28显示了作为±5V规格和典型值基础的直流耦合+2增益双电源电路配置特征。这个配置针对一个通道。另一个通道连接类似。出于测试目的,使用接地电阻将输入阻抗设置为50Ω,使用串联输出电阻将输出阻抗设置为50Ω。

规范中报告的电压波动直接在输入和输出引脚处获得,而输出功率(dBm)在匹配的50Ω处装载。用于在图28的电路中,总有效负载将为100Ω| | 804Ω。图28中包括两个可选组件。
附加电阻器(174Ω)与非换向输入串联。再加上25Ω直流源电阻,回望信号发生器,这个额外的电阻提供了一个输入偏置电流抵消电阻,与在逆变输入处看到的201Ω源电阻相匹配(参见直流精度和偏移控制部分)。除了通常的电源对地去耦电容器外,两个电源引脚之间还包括一个0.1μF电容器。在实际印刷电路板(PCB)布局中,这种可选的附加电容器通常可将2次谐波失真性能提高3 dB至6 dB。
图29显示了增益为-1的直流耦合双极供电电路配置,该配置是G=-1时的规格和典型特性的基础。用于测试的输入阻抗匹配电阻器(57.6Ω)提供了50Ω的输入负载。电阻器(205Ω)将非换向输入接地。此配置提供直流源电阻匹配,以消除由输入偏置电流引起的输出误差。

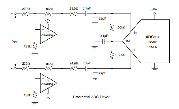
差分ADC驱动器
首页的电路显示了一个OPA2652以+2V/V的增益差分驱动ADS807模数转换器(ADC)。输出通过交流耦合到转换器,以适应电源电压的差异。非转换输入端的133Ω电阻器使直流偏移最小错误差分拓扑使偶数阶失真产品最小化,如二次谐波失真。
带通滤波器
图31显示了一个实现六阶带通滤波器的OPA2652。该滤波器级联两个带传输零点的二阶Sallen键段和一个双实极点段。它有0.3dB的纹波,450kHz和11MHz的-3dB频率,315kHz和16MHz的-23dB频率。20.0Ω电阻器将第一个OPA2652输出与电容性负载隔离。这种配置提高了稳定性,对滤波器响应的影响最小。图30显示了SPICE模拟的标称响应。


视频线驱动器
图32显示了用作视频线驱动程序的OPA2652。其出色的差分增益和相位允许它用于录音室设备,而其低成本和SOT23-8封装选项也支持消费者应用。

脉冲延迟电路
图33显示了用于脉冲延迟电路的OPA2652。该电路将OPA2652中的两个运算放大器级联,每个运算放大器形成一个单极有源全通滤波器。总增益为+1,通过滤波器的总延迟为:
tGD=n(2RC),总群时延
n=2,级联级数

RF和RG需要相等以保持恒定的增益幅度。输入脉冲的上升和下降时间tr(IN)应足够慢,以防止响应中的预拍摄伪影。
tr(IN)≥5RC,最小预拍摄
简单带通滤波器
简单的带通滤波器如图34所示。OPA2652非常适合这种类型的电路,因为它在+1的噪声增益下非常稳定。

设计工具
演示固定装置
两块印刷电路板(PCB)可用于协助使用OPA2652的两个封装选项对电路性能进行初步评估。这两种产品都是免费提供的未填充多氯联苯,并附有用户指南。这些固定装置的汇总信息如表1所示。

可在德克萨斯仪器公司网站上索取演示装置通过OPA2652产品文件夹。
宏模型和应用程序支持
在分析模拟电路和系统的性能时,使用SPICE对电路性能进行计算机模拟是非常有用的。这种方法特别适用于视频和射频放大器电路,其中寄生电容和电感会对电路性能产生重大影响。查看德州仪器的网站(www.ti.com网站)对于可用的香料产品(注意,并非所有部件都有型号)。这些模型都能很好地预测各种运行工况下的暂态性能。它们在预测谐波失真或dG/dφ特性。这些模型不试图区分小信号交流性能的封装类型。
操作建议
优化电阻值
由于OPA2652是一个单位增益稳定的电压反馈运算放大器,反馈和增益设置电阻器可以使用范围广泛的电阻值。这些值的主要限制是通过动态范围(噪声和失真)和寄生电容来设置的。对于不可逆单位增益跟随器应用,反馈连接应使用25Ω电阻器,而不是直接短路。这种配置将逆变输入电容与输出引脚隔离,并改善频率响应平坦度。通常,反馈电阻值应在200Ω和1.5kΩ之间。低于200Ω时,反馈网络会产生额外的输出负载,这会降低OPA2652的谐波失真性能。超过1.5kΩ时,反馈电阻上的典型寄生电容(约0.2pF)可能会导致放大器响应的非故意带宽限制。
一个好的经验法则是将RF和RG的并行组合(见图28)设定为小于大约300Ω。组合阻抗RF | | RG与逆变输入电容相互作用,在反馈网络中增加一个极点,从而使正向响应为零。假设反向节点上寄生2pF,保持RF | | RG<300Ω可使该极保持在250MHz以上。就其本身而言,这个约束意味着反馈电阻RF可以在高增益下增加到几个kΩ。只要射频形成的极和并联的寄生电容不在感兴趣的频率范围内,这种增加是可以接受的。
带宽与增益:无反转操作
随着信号增益的增加,电压反馈运放的闭环带宽逐渐减小。理论上,这种关系用规范中显示的增益带宽积(GBP)来描述。理想情况下,用GBP除以无反转信号增益(也称为噪声增益,或NG)可以预测闭环带宽。实际上,这种预测只有在相位裕度接近90°时才成立,就像在高增益配置中一样。在低增益(增加反馈因子)下,大多数放大器表现出较宽的带宽和较低的相位裕度。对OPA2652进行了补偿,使其在非互易增益为1时产生平坦响应(见图28)。这种结构的典型增益为700MHz的+1带宽,远远超过200MHz GBP除以NG=1的预测值。增加增益使相位裕度接近90°,带宽更接近预测值(GBP/NG)。当增益为+5时,电特性中显示的45MHz带宽与用这个简单公式预测的带宽相近。
反转放大器操作
由于OPA2652是一种通用的宽带电压反馈运算放大器,所有熟悉的运算放大器应用电路都可供设计者使用。反转操作是一个更常见的要求,并提供了几个性能优势。图29显示了一个典型的反转配置。
在反向配置中,必须注意三个关键的设计考虑因素。首先,增益电阻(RG)成为信号通道输入阻抗的一部分。如果需要输入阻抗匹配(每当信号通过电缆、双绞线、长PCB迹线或其他传输线导体耦合时,这是有益的),则可以将RG设置为所需的终端值,并调整RF以获得所需的增益。这种方法是最简单的,并且可以获得最佳的带宽和噪声性能。然而,在低反向增益时,所产生的反馈电阻值可以为放大器输出提供一个重要的负载。对于-1的逆变增益,将RG设置为50Ω以进行输入匹配,无需RM,但需要一个50W反馈电阻器。这种结构有一个有趣的优点,即对于50Ω源阻抗,噪声增益等于2,这与上面考虑的非转换电路相同。然而,放大器输出现在看到50Ω反馈电阻与外部负载并联。通常,反馈电阻应限制在200Ω到1.5kΩ的范围内。在这种情况下,最好同时增加RF和RG值,如中所示图29,然后用第三个电阻(RM)实现输入匹配阻抗接地。总输入阻抗变成RG和RM的并联组合。
上一段提到的第二个主要考虑因素是信号源阻抗成为噪声增益方程的一部分并影响带宽。对于图29中的示例,RM值与外部50Ω电源阻抗并联组合,产生50Ω| | 57.6Ω=26.8Ω的有效驱动阻抗。该阻抗与RG串联,用于计算噪声增益(NG)。对于图29,得到的NG为1.94(理想的源可能导致NG=2.00)。
逆变放大器设计中的第三个重要考虑因素是在无反转输入端(RB)上设置偏置电流消除电阻。如果将该电阻设置为从逆变节点向外看的总直流电阻,则由于输入偏置电流而导致的输出直流误差减小为(输入偏移电流)•RF。如果图29中的50Ω源阻抗是直流耦合的,则反向输入上的对地总电阻将为429Ω。将其与反馈电阻并联,得到208Ω,接近图29中使用的RB=205Ω。为了减少由这个电阻器引入的额外的高频噪声,它有时被一个电容器旁路。只要RB<300Ω,就不需要电容器,因为它的总噪声贡献远远小于运算放大器输入噪声电压的贡献。
spec表中的OPA2652规范虽然在业界很熟悉,但它分别考虑了电压和电流限制。在许多应用中,与电路运行更相关的是电压•电流或VI产品。请参阅典型特性中的输出电压和电流限制图。此图的X轴和Y轴分别显示零电压输出电流限制和零电流输出电压限制。这四个象限给出了设备输出驱动能力的更详细的视图,注意到该图以1W最大内部功耗(每个通道500mW)的安全操作区域为界。输出功率不超过2.5VΩ时,输出功率不超过2.5V。
为保持最大输出级线性度,不提供输出短路保护。这种配置通常不会成为问题,因为大多数应用在输出端包括一个串联匹配电阻器,如果该电阻器的输出侧对地短路,则限制内部功耗。然而,在大多数情况下,将输出引脚直接短接到相邻的正极电源引脚上会损坏放大器。在电源线中安装一个小串联电阻器(5Ω)可以防止这种情况。始终将0.1μF去耦电容器直接放在电源引脚上。
驱动电容性负载
对运算放大器来说,最苛刻也是最常见的负载条件之一是电容性装载。经常电容性负载是模拟-数字(A/D)转换器的输入端,该转换器包括额外的外部电容,可用于改善A/D线性度。当放置电容性负载时,OPA2652这样的高速放大器很容易受到稳定性下降和闭环响应峰值的影响直接在输出引脚上。当考虑放大器的开环输出电阻时,这种电容性负载会在信号通路中增加一个极点,从而降低相位裕度。有人提出了解决这个问题的几种外部解决办法。当主要考虑的是频率响应平坦度、脉冲响应保真度和/或失真度时,最简单和最有效的解决方案是通过在放大器输出和电容性负载之间插入一个串联的隔离电阻,将电容性负载与反馈环隔离开。这个电阻并没有消除回路响应中的极点,而是将其移位,并在更高的频率上加一个零。附加零位的作用是消除电容性负载极的相位滞后,从而增加相位裕度,提高稳定性。
典型特性显示了推荐的RS与电容性负载以及负载下产生的频率响应。大于2pF的寄生电容性负载会开始降低OPA2652的性能。长的PCB轨迹、不匹配的电缆以及到多个设备的连接很容易超过这个值。务必仔细考虑这种影响,并将推荐的串联电阻器尽可能靠近OPA2652输出引脚(参见电路板布局指导方针)。
失真性能
OPA2652在±5V电源的100Ω负载下提供了良好的失真性能。增加负载阻抗直接改善失真。请记住,总负载包括反馈网络;在非反转配置(图28)中,这是RF+RG的总和,而在反向配置中,只有RF。此外,在电源引脚之间提供额外的电源去耦电容器(0.1μF)(用于双极操作)可稍微改善二阶失真(3dB至6dB)。
增加输出电压摆幅也会增加谐波失真。
噪声性能
OPA2652输入参考电压噪声(8nV/√Hz)和两个输入参考电流噪声项(1.4pA/√Hz)结合在一起,可在各种操作条件下提供低输出噪声条件。图35显示了包含所有噪声项的运算放大器噪声分析模型。在这个模型中,所有的噪声项都被认为是噪声电压或电流密度项,单位为nV/√Hz或pA/√Hz。

总输出斑点噪声电压可以计算为所有平方输出噪声电压贡献者和的平方根。方程1显示了输出噪声电压的一般形式,如图35所示。

将该表达式除以噪声增益(NG=1+R偏移微调法,一个关键考虑因素是RF/RG)得出非转换输入处的等效输入参考点噪声电压,如等式2所示。

对图28所示OPA2652电路和元件值的这两个方程进行评估,得出总输出点噪声电压为17nV/√Hz,总等效输入斑点噪声电压为8.4nV/√Hz。该噪声包括偏置电流消除电阻器(205Ω)在非换向输入上增加的噪声。总输入参考点噪声电压仅略高于运算放大器电压噪声的8nV/√Hz规格一个人。这个只要在每个运算放大器输入端出现的阻抗限制在先前建议的最大值300Ω时,就会出现这种情况。保持(RF | | RG)和非互易输入源阻抗均小于300Ω,满足噪声和频率响应平坦性的考虑。由于电阻引起的噪声相对可忽略不计,因此图29的逆变运算放大器配置不需要通过偏置电流消除电阻器(RB)进行额外的电容去耦。
直流精度和偏移控制
宽带电压反馈运算放大器的平衡输入级允许在各种应用中获得良好的直流输出精度。尽管高速输入级确实需要相对较高的输入偏置电流(通常每个输入端子4μA),但是它们之间的紧密匹配可用于显著减少由该电流引起的输出DC误差。这种降低是通过匹配出现在两个输入端的直流源电阻来实现的。这种匹配减少了由于输入偏置电流乘以反馈电阻而产生的输出直流误差。使用最坏情况+25°C输入偏移电压和电流规格评估图28的配置,得出最坏情况下的输出偏移电压等于:

NG =无反转信号增益
通常需要微调输出偏移零点或直流工作点调整。在运算放大器电路中引入直流偏移控制有很多种技术。这些技术大多是通过反馈电阻增加直流电流。在选择偏移微调方法时,一个关键考虑因素是对期望信号路径频率响应的影响。如果信号路径是非可逆的,则最好将偏移控制作为逆变和信号应用,以避免与信号源的交互。如果信号路径要反转,可以考虑对非反转输入应用偏移控制。然而,求和结上的直流偏移电压会使直流电流返回到电源中,这一点必须加以考虑。对反向运算放大器输入应用偏移调整可以改变噪声增益和频率响应平坦度。对于直流耦合逆变放大器,图36显示了对信号频率响应影响最小的偏移调整技术的一个示例。在这种情况下,直流偏移电流通过比信号通路电阻大得多的电阻值进入逆变输入节点。这种结构确保调节电路对环路增益的影响最小,因此对频率响应也有最小的影响。

热分析
在极端操作条件下,可能需要散热或强制气流。最大期望结温将设置如下所述的最大允许内部功耗。在任何情况下,最高结温不得超过175℃。
工作结温度(TJ)由TA+PD•θJA给出。总内部功耗(PD)是静态功率(PDQ)和输出级(PDL)消耗的附加功率之和。静态功率就是指定的空载供电电流乘以整个部件的总供电电压。PDL取决于所需的输出信号和负载;对于接地电阻负载,当输出固定在等于任一电源电压的1/2的电压(对于相等的双极电源)时,PDL处于最大值。在此条件下,PDL=VS2/(4•RL),其中RL包括反馈网络负载。
注意,决定内部功耗的是输出级的功率,而不是负载。
例如,使用图28电路中的OPA2652E(SOT23-8封装)计算最大TJ,该电路在最大规定环境温度+85°C下运行,两个输出驱动2.5VDC至接地100Ω负载。

这种绝对最坏情况符合规定的最高结温。实际PDL几乎总是小于此处考虑的值。仔细考虑应用程序中的最大TJ。
电路板布局指南
要获得最佳性能与高频放大器,如OPA2652需要仔细注意板布局寄生和外部元件类型。优化性能的建议包括:
a)、将所有信号I/O引脚对任何交流接地的寄生电容降至最低。输出端和逆变输入引脚上的寄生电容会导致不稳定性:在非转动输入上,它会与源阻抗发生反应,从而导致无意的带限。为了减少不需要的电容,应在所有接地和电源平面上打开信号I/O引脚周围的窗口。否则,地面和动力飞机应在船上的其他地方不间断。
b)、将电源引脚到高频0.1μF解耦电容器之间的距离最小化(<0.25”)。在设备引脚处,接地和电源平面布局不应靠近信号I/O引脚。避免窄功率和接地痕迹,以最小化引脚和解耦电容器之间的电感。电源连接应始终与这些电容器解耦。两个电源(双极运行)之间的可选电源解耦电容器(0.1μF)将改善二次谐波失真性能。更大(2.2μF至6.8μF)的去耦电容器,在低频有效,也应用于主电源引脚上。这些电容器可以放置在离设备稍远的地方,并且可以在PCB的同一区域的多个设备之间共享。
c)、仔细选择和放置外部部件将保持OPA2652的高频性能。电阻器应为极低电抗类型。表面安装电阻器工作最好,并允许更紧密的整体布局。金属薄膜或碳组分轴向烯丙基电阻器也能提供良好的高频再次,尽可能短地保持电阻引线和PCB跟踪。在高频应用中,切勿使用线绕式电阻器。由于输出引脚和逆变输入引脚对寄生电容最敏感,因此始终将反馈和串联输出电阻器(如果有的话)尽可能靠近输出引脚。其他网络组件,例如无转动输入端接电阻器,也应放置在靠近封装的位置。如果允许双面组件安装,则将反馈电阻器直接置于板另一侧的封装下方,位于输出端和反转输入引脚之间。即使在低寄生电容分流外部电阻器时,过高的电阻值也会产生显著的时间常数,从而降低性能。良好的轴向金属薄膜或表面安装电阻器与电阻器并联时的并联电阻约为0.2pF。对于电阻值>1.5kΩ,该寄生电容可在500 MHz以下添加一个极和/或零,从而影响电路操作。保持电阻值尽可能低,以符合负载驱动考虑。典型性能规范中使用的402Ω反馈是设计的一个良好起点。注意,建议使用25Ω反馈电阻器,而不是直接短路,用于统一增益跟随器应用。这有效地将反向输入电容与输出引脚隔离,否则会导致+1频率响应增益的额外峰值。
d)、与板上其他宽带设备的连接可以通过短的直接记录道或通过板载传输线进行。对于短连接,将跟踪和到下一个设备的输入视为集中电容负载。应使用相对较宽的迹线(50至100 mils),最好在其周围打开地面和动力飞机。估计总电容性负载,并根据推荐的RS与电容性负载的曲线设置RS(图17)。低寄生电容性负载(<5pF)可能不需要RS,因为OPA2652名义上是补偿的,可以在2pF寄生负载下工作。当信号增益增加(增加空载相位裕度)时,如果需要较长的迹线,并且双端传输线固有的6dB信号损耗是可接受的,则允许无RS的更高寄生电容负载,使用微带线或带状线技术实现匹配阻抗传输线(请参阅微带线和带状线布局技术的ECL设计手册)。50Ω的环境通常不需要在船上,事实上,更高的阻抗环境将改善失真,如失真与负载图所示。在定义了特性电路板跟踪阻抗(基于电路板材料和迹线尺寸)的情况下,使用从OPA2652输出到跟踪的匹配串联电阻器,以及在目标设备输入端使用端接分流电阻器。还要记住,终端阻抗将是并联电阻和目标设备输入阻抗的并联组合;应设置总有效阻抗以匹配跟踪阻抗。OPA2652的高输出电压和电流能力允许多个目的地设备作为单独的传输线来处理,每一个都有各自的串联和并联终端。如果双端接传输线的6dB衰减不可接受,则长记录道只能在源端串联端接。在这种情况下,将轨迹视为电容性负载,并设置串联电阻值,如建议的RS与电容性负载的关系图所示(图17)。这种配置不会像双端接线路那样保持信号完整性。如果目的设备的输入阻抗较低,则由于串联输出形成的分压器进入终端阻抗,会有一些信号衰减。
e)、不建议将OPA2652这样的高速零件套入。插座引入的额外引线长度和管脚间电容会产生一个非常麻烦的寄生网络,几乎不可能实现平滑、稳定的频率响应。将OPA2652直接焊接到电路板上可获得最佳效果。
输入和ESD保护
OPA2652是使用非常高速的互补双极工艺制造的。对于这些非常小的几何器件,内部结击穿电压相对较低。这些细分反映在绝对最大评级表中。如图37所示,所有设备引脚都由内部ESD保护二极管保护电源。
这些二极管提供适度的保护,以输入高于电源的过驱动电压。保护二极管通常可支持30mA连续电流。如果可能有更高的电流(例如,在有±15V电源部件驱动至OPA2652的系统中),应在两个输入端添加限流串联电阻器。保持这些电阻值尽可能低,因为高值会降低噪声性能和频率响应。

安芯科创是一家国内芯片代理和国外品牌分销的综合服务商,公司提供芯片ic选型、蓝牙WIFI模组、进口芯片替换国产降成本等解决方案,可承接项目开发,以及元器件一站式采购服务,类型有运放芯片、电源芯片、MO芯片、蓝牙芯片、MCU芯片、二极管、三极管、电阻、电容、连接器、电感、继电器、晶振、蓝牙模组、WI模组及各类模组等电子元器件销售。(关于元器件价格请咨询在线客服黄经理:15382911663)
代理分销品牌有:ADI_亚德诺半导体/ALTBRA_阿尔特拉/BARROT_百瑞互联/BORN_伯恩半导体/BROADCHIP_广芯电子/COREBAI_芯佰微/DK_东科半导体/HDSC_华大半导体/holychip_芯圣/HUATECH_华泰/INFINEON_英飞凌/INTEL_英特尔/ISSI/LATTICE_莱迪思/maplesemi_美浦森/MICROCHIP_微芯/MS_瑞盟/NATION_国民技术/NEXPERIA_安世半导体/NXP_恩智浦/Panasonic_松下电器/RENESAS_瑞莎/SAMSUNG_三星/ST_意法半导体/TD_TECHCODE美国泰德半导体/TI_德州仪器/VISHAY_威世/XILINX_赛灵思/芯唐微电子等等
免责声明:部分图文来源网络,文章内容仅供参考,不构成投资建议,若内容有误或涉及侵权可联系删除。
Copyright © 2002-2023 深圳市安芯科创科技有限公司 版权所有 备案号:粤ICP备2023092210号-1