特征
●高线性接近极限
●超速档快速恢复:1ns
●限制电压精度:±10mV
●–3dB带宽(G=+6):260MHz
●增益带宽乘积:1000MHz
●G≥+4V/V稳定
●转换速率:1400V/μs
●±5V和+5V电源操作
●低增益版本:OPA698
应用
●具有快速超速恢复的跨阻
●快速限制ADC输入驱动器
●低比例延迟比较器
●非线性模拟信号处理
●差分放大器
●中频限制放大器
●OPA689升级
说明
OPA699是一款宽频带电压反馈运放,提供双极输出电压限制,增益≥+4时稳定。两个缓冲的限制电压采取控制输出时,它试图超过这些限制。这种新的输出限制结构将限幅器偏移误差保持在±10mV。运算放大器线性工作在20毫伏范围内。
窄的非线性范围和低的限制偏移的结合允许限制电压被设置在期望的线性输出范围的100mV之内。从限制中快速恢复1ns可确保过驱动信号对信号通道是透明的。在输出端实现限制功能,与输入端相反,可以为任何增益提供指定的限制精度,并允许OPA699用于所有标准运算放大器应用。
非线性模拟信号处理电路将受益于OPA699从线性操作到输出限制的急剧转变。快速恢复时间支持高速应用。
OPA699在一个SO-8封装中有一个工业标准的pinout。对于需要快速恢复输出限制的低增益应用,请考虑OPA698。

典型特性:VS=±5V
TA=+25°C,G=+6,RF=750Ω,RL=500Ω,VH=–VL=2V,除非另有说明。











典型特性:VS=+5V
TA=+25°C,G=+6,RF=750Ω,RL=500Ω至VCM=+2.5V,VL=VCM–1.2V,VH=VCM+1.2V,除非另有说明。




典型应用
宽带限压操作
高电压反馈放大器结合了69V/a的高电压反馈特性。它的输出可以从每根轨道上摆动高达1V,输出电流可达120mA。这些功能使其成为驱动ADC的理想接口,同时为ADC输入增加超速保护。
图1显示了作为±5V电气特性和典型特性基础的直流耦合、增益为+6V/V的双电源电路配置。出于测试目的,输入阻抗设置为50Ω,电阻接地,输出设置为500Ω。规范中报告的电压波动直接在输入和输出引脚处测量。对于图1中的电路,总输出负载为500Ω| | 900Ω=321Ω。通过+V和VH接地之间的分压器网络,将限压引脚设置为±2V–VL的VS和接地。这些限制器电压通过0.1μF陶瓷电容器充分绕过。限制器电压(VH和VL)以及各自的偏置电流(IVH和IVL)具有所示的极性。图1中包含了一个附加组件。附加电阻器(100Ω)与非换向输入串联。再加上25Ω直流源电阻回望信号发生器,这就产生了一个输入偏置电流抵消电阻,与逆变输入处的125Ω源电阻相匹配(参见直流精度和偏移控制部分)。电源旁路电源由两个电容器组成:一个是2.2μF的电解电容器,另一个是0.1μF陶瓷电容器。电源旁路电容器在图1和2中明确显示,但将在其他图中假定。两个电源引脚之间还可以包括一个额外的0.01μF电源去耦电容器(此处未显示)。在实际的PC板布局中,这种可选的、添加的电容器通常会将2次谐波失真性能提高3分贝至6分贝。
单电源,无转换放大器
图2显示了一个交流耦合,非转换增益放大器,用于单+5V电源操作。该电路用于OPA699的交流特性,电源为50Ω(与之匹配),负载为500Ω。非换向输入上的中点参考由两个1.5kΩ电阻器设置。这就产生了一个输入偏置电流抵消电阻,与在逆变输入处看到的750Ω直流电源电阻相匹配(请参阅直流精度和偏移控制部分)。电源的电源旁路由两个电容器组成:一个是2.2μF的电解电容器,一个是0.1μF的陶瓷电容器。电源旁路电容器在图1和图2中明确显示,但在其他图中会假定。限制器电压(VH和VL)以及各自的偏置电流(IVH和IVL)具有所示的极性。这些限制器电压通过0.1μF陶瓷电容器充分绕过。注意,单电源电路可以使用三个电阻来设置VH和VL,而双电源电路通常使用四个电阻来参考接地的极限电压。当该电路显示+5V工作时,同一电路可用于高达+12V的单电源。


宽带逆变操作
将OPA699作为逆变放大器运行有几个好处,当需要匹配的50Ω源和输入阻抗时尤其有用。图3显示了作为逆变模式典型特性基础的-4V/V电路的逆变增益。

在逆变情况下,只有反馈电阻作为总输出负载的一部分与实际负载并联。对于典型特性中使用的500Ω负载,此反向配置中的总负载为329Ω。增益电阻设置为获得所需增益(在本例中,增益为–4时为187Ω),而如果需要,可使用附加输入电阻(RM)将总输入阻抗设置为等于源。在这种情况下,RM=68.1Ω与187Ω增益设定电阻器并联,可获得50Ω的匹配输入阻抗。只有当输入需要与源阻抗匹配时,才需要这种匹配,如使用图3的电路进行的特性测试。
对于偏置电流消除匹配,无换向输入需要169Ω电阻接地。该电阻器的计算包括直流耦合50Ω源阻抗以及RG和RM。尽管该电阻器将消除偏置电流,但必须将其良好地解耦(图3中为0.1μF),以过滤电阻器的噪声贡献和输入电流噪声。
当所需的RG电阻器在较高增益下接近50Ω时,图3中电路的带宽将远远超过图1中相同增益幅度下的带宽。当分析中包括50Ω源阻抗时,图3电路的噪声增益较低。例如,在信号增益为–15(RG=50Ω,RM=open,RF=750Ω)时,由于在噪声增益方程中添加了50Ω源,图3电路的噪声增益将为1+750Ω/(50Ω+50Ω)=8.5。这种方法提供的带宽比不可逆增益+15要高得多。将1GHz增益带宽乘积用于OPA699,从50Ω源到50ΩRG的反向增益为–15将提供140MHz带宽,而非反转增益为+8将产生55MHz带宽,如图4的测量结果所示。

改进型SFDR的低增益补偿
在需要低增益且可接受反转操作的情况下,可使用新的外部补偿技术来保持OPA699的全转换率和噪声效益,同时提供由非单位增益稳定运算放大器提供的增加的环路增益和相关失真改善。这项技术形状的环路增益,以获得良好的稳定性,同时提供一个容易控制的二阶低通频率响应。要设置补偿电容器(CS和CF),请考虑图5中的半电路,其中使用50Ω电源。
仅考虑图5电路的噪声增益,低频噪声增益(NG1)由电阻比设定,而高频噪声增益(NG2)由电容比设定。电容值设置了过渡频率和高频噪声增益。如果由NG2=1+CS/CF确定的高频噪声增益被设置为大于运算放大器建议的最小稳定增益的值,并且噪声增益极点(由1/RFCF设置)被正确放置,则会产生一个非常好控制的二阶低通频率响应。

要同时选择CS和CF的值,只需求解两个参数和三个方程。第一个参数是目标高频噪声增益(NG2),它应该大于OPA699的最小稳定增益。这里,使用NG2=26的目标。第二个参数是期望的低频信号增益,它也设置了低频噪声增益(NG1)。为了简化讨论,我们将目标对准最大平坦的二阶低通巴特沃斯频率响应(Q=0.707)。图5中所示的信号增益将低频噪声增益设置为NG1=1+RF/RG(=2)。然后,仅使用这两个增益和OPA699(1000MHz)的增益带宽积,补偿中的关键频率由等式1设定。

在物理上,这个ZO(22.3MHz,对于上面所示的值)设置为1/(2πRF(CF+CS)),并且是噪声增益的上升部分与单位增益相交的频率(如果投影回0dB增益)。噪声增益的实际零点出现在NG1•ZO处,噪声增益中的极点出现在NG2•ZO处。该极点实际设置为1/(RFCF)。因为GBP是用赫兹表示的,所以用ZO乘以2π,就可以得到CF通过求解方程2。

最后,由于CS和CF设置了高频噪声增益,因此使用方程3确定CS(使用NG2=6求解CS):

得出CS=15pF。
在图5中,这两个计算值都略有减少,以说明寄生虫。由此得到的closedloop带宽约等于等式4。

对于图5所示的值,f–3dB约为149MHz。这比简单地将增益带宽积(GBP)乘积除以NG1所预测的要小。补偿网络将带宽控制到较低的值,同时在输出端提供全转换率,并且由于在低于NG1•ZO的频率下增加了环路增益,从而改善了失真性能。
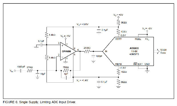
低失真,有限输出,ADC输入驱动器
图6显示了一个简单的ADC驱动程序,它在单个电源上工作,并提供了出色的失真性能。极限电压跟踪转换器的输入范围,完全防止输入过驱动。注意,限制电压已设置为高于/低于转换器相应参考电压100毫伏。该电路还利用外部补偿实现了一种改进的失真,使反向增益为–2。

有限输出,差分ADC输入驱动器
图7显示了一个利用OPA699限制器保护ADC输入的差分ADC驱动程序。使用两个OPA699。第一个是增益为-2的反转配置。第二个是在增益为+2的不可逆配置中。参考“改进型SFDR的低增益补偿”一节,了解OPA699在增益小于4时工作时的稳定性问题的讨论。每个放大器摆动2VPP,提供4VPP差分信号来驱动ADC的输入。限制器设置在远离每个放大器最大信号量100mV的地方,以便在保持可接受的失真水平的同时为ADC提供输入保护。
精密半波整流器
图8显示了一个具有卓越精度和速度的半波整流器。VH(针脚8)通常在打开时默认为3.5,而负极限设置为接地。
图8中电路的增益设置为+6。图9显示了±0.5V 100MHz输入的输入和输出。
超高速施密特触发器
图10显示了一个非常高速的施密特触发器。输出电平被精确定义,开关时间异常。输出电压在VH和VL之间波动。




电路工作如下。当输入电压小于VHL时,输出限制在VH。当输入大于VHH时,输出限制在VL,VHL和VHH定义如下:

由于施密特触发器实现的反转功能,VHL对应于VOUT=VH,VHH对应于VOUT=VL。
图11显示了施密特触发器在VREF=+5V下工作。这给了我们VHH=2.4V和VHL=1.6V。在施密特触发器配置中,OPA699的传播延迟从高到低是4ns,从低到高是4ns。

设计工具
演示夹具
印刷电路板(PCB)可用于帮助使用OPA699对电路性能进行初步评估。夹具作为未填充的PCB免费提供,随用户指南一起交付。该夹具的汇总信息如表1所示。

演示夹具可在德州仪器网站上索取,通过OPA699产品文件夹。
操作建议
操作理论
OPA699是一个电压反馈,增益为+4V/V的稳定运算放大器。输出电压限制在限制器引脚(5和8)上的电压设置的范围内。当输入试图过驱动输出时,限制器控制输出缓冲器。限制器的这一动作避免了信号通路的任何部分饱和,在任何信号增益下都能实现快速的超速恢复和良好的限制器精度。限制器从线性工作区到输出限制有一个非常尖锐的过渡。这种转换允许限制器电压设置在非常接近(<100mV)的期望信号范围。在限制器电压附近,失真性能也很好。
输出限制器
当输出电压介于限制电压VH(引脚8)和VL(引脚5)之间时,输出电压与输入线性相关。当输出试图超过VH或VL时,相应的限制器缓冲器控制输出电压并将其保持在VH或VL。因为限制器作用于输出,所以它们的精度不会随增益而变化。从线性工作区到输出限制的过渡非常明显,期望的输出信号可以安全地达到VH或VL的30mV范围内,不会出现非线性。限制器电压可设置在电源的0.7V范围内(VL≥-VS+0.7V,VH≤+VS-0.7V)。它们之间的距离必须至少为400毫伏(VH–VL≥0.4伏)。当插脚5和8保持打开状态时,VH和VL进入默认电压限制;最小值在电气规范中给出。从图12中可以看出零偏电流情况下的预期范围(VS–默认极限电压)=净空。

当电源的限制器电压大于2.1V时(VL≥-VS+2.1V或VH≤+VS–2.1V),可以使用简单的电阻分压器来设置VH和VL(见图1)。确保在计算中包括限制器输入偏置电流(图8)(即,针脚5中的IVL=50μA,针脚8中的IVH=+50μA)。为了获得良好的限制器电压精度,运行一个最小1mA静态偏置电流通过这些电阻器。当限制器电压需要在电源的2.1V范围内(VL≤-VS+2.1V或VH≥+VS–2.1V)时,考虑使用低阻抗缓冲器来设置VH和VL,以尽量减少由于偏压电流不确定性引起的误差。这种情况通常适用于单电源操作(VS=+5V)。图2通过设置VH和VL的电阻分压器运行2.5mA。这限制了由于IVH和IVL<±1%的目标极限电压引起的误差。限制器的直流精度取决于对细节的关注。两个主要误差源可以改进如下:
•电源用于驱动设置VH和VL的电阻分压器时,可能会产生较大的误差(例如±5%)。使用更精确的电源,用好的电容器绕过引脚5和8,可以提高限幅器的PSRR。
•电阻器中的分压器也可以控制电阻公差。使用1%的电阻。
其他误差源也有影响,但对限制器直流精度的影响很小:
•减少由限制器输入偏置电流引起的偏移。如上所述,选择电阻分压器中的电阻器。
•将信号路径直流误差视为导致可用输出摆幅不确定性的因素。
•限制器补偿电压仅轻微降低限制器精度。图13显示了限制器如何影响失真性能。几乎没有观察到线性下降的输出电压摆动到限制器电压。在该图中,当限制器电压对称降低时,驱动一个固定的±1V输出摆幅。在限制器降低到±1.1V之前,几乎没有观察到失真退化。

输出驱动
OPA699已经过优化,可以驱动500Ω负载,例如adc。它在驱动100Ω负载时仍然表现良好;显示了500Ω负载的技术规格。这使得OPA699成为各种高频应用的理想选择。
许多高速应用,如驱动ADC,需要低输出阻抗的运算放大器。正如输出阻抗与频率的典型性能曲线所示,OPA699在频率上保持非常低的闭环输出阻抗。闭环输出阻抗随频率而增加,因为环路增益随频率降低。
热因素
OPA699在大多数操作条件下不需要散热。所需的最高结温将设置如下所述的最大允许内部功耗。在任何情况下,最高结温不得超过150℃。
总内部功耗(PD)是静态功率(PDQ)和输出级(PDL)在传输负载功率时消耗的附加功率之和。PDQ就是指定的空载电源电流乘以整个部件的总电源电压。PDL取决于所需的输出信号和负载。对于接地电阻负载和相等的双极性电源,当输出电压为任一电源电压的1/2时,其值为最大值。在这种情况下,PDL=VS2/(4RL),其中RL包括反馈网络负载。注意,决定内部功耗的是输出级的功率,而不是负载。
工作结温度为:TJ=TA+PD xθJA,其中TA为环境温度。例如,在最大TA=+85°C时,G=+6、RF=750Ω、RL=500Ω和±VS=±5V的OPA699ID的最大TJ计算如下:

这将是VO=±2.5VDC的最大TJ。大多数应用将处于较低的输出级功率和较低的TJ。
电容性负载
电容性负载,如ADC的输入,会降低放大器的相位裕度,这可能会导致高频峰值或振荡。电容性负载≥2pF应通过串联一个小电阻与输出隔离,如图14所示。从+2增加增益将提高电容驱动能力,因为相位裕度增加。

一般来说,电容性负载应最小化,以获得最佳的高频性能。同轴电缆(RG-58为29pF/ft)的电容在同轴电缆或传输线的特性阻抗中终止时不会对放大器产生负载。
频率响应补偿
OPA699内部补偿为单位增益稳定,在增益为+6时具有60°的标称相位裕度。相位裕度和峰值在较高增益下改善。回想一下,反转增益为-5相当于带宽增益为+6(即噪声增益=6)。标准的外部补偿技术与此设备一起工作。例如,在反向配置中,可以通过将串联RC网络置于反转节点上的地面来限制带宽而不修改反转增益。这会增加高频噪声增益,从而限制带宽。
如果需要单位增益稳定放大器,建议使用OPA698。
在需要大反馈电阻的应用中,例如光电二极管跨阻放大器,从逆变输入到地的寄生电容会引起峰值或振荡。为了补偿这种影响,连接一个小电容器与反馈电阻并联。带宽将受到反馈电阻和电容器产生的极点的限制。在其他高增益应用中,使用一个三电阻三通网络来降低由寄生电容设置的RC时间常数。
脉冲稳定时间
OPA699能够对脉冲输入做出非常快的响应时间。为了获得最佳的稳定时间,需要频率响应平坦度和相位线性度。对于电容性负载,如ADC,请使用典型性能曲线中推荐的RS—电容性负载。极细的规模沉降(0.01%)需要密切注意电源去耦电容器中的接地回流。
当从超速档恢复时,脉冲稳定特性非常好,如典型特性所示。
扭曲
OPA699失真性能是为500Ω负载(如ADC)指定的。如图15所示,阻力较小的驱动荷载会增加变形。记住在负载电阻计算中包括反馈网络。

噪声性能
高转换率、电压反馈运算放大器通常以较高的输入噪声电压为代价来实现转换率。
然而,OPA699的4.1nV/√Hz输入电压噪声远低于同类放大器。输入端电压噪声和两个输入端参考电流噪声项相结合,可在各种工作条件下提供较低的输出噪声。图16显示了包含所有噪声项的运算放大器噪声分析模型。在这个模型中,所有的噪声项都被认为是噪声电压或电流密度项,单位为nV/√Hz或pA/√Hz。

总输出斑点噪声电压可以计算为所有平方输出噪声电压贡献者和的平方根。方程5显示了输出噪声电压的一般形式,如图16所示。

将该表达式除以噪声增益(NG=(1+RF/RG))将得到无反转输入时的等效输入参考点噪声电压,如等式6所示。

评估OPA699电路和元件值的这两个方程(见图1)将得到27.4nV/√Hz的总输出点噪声电压和4.6nV/√Hz的总等效输入点噪声电压。这个总的投入是指现货噪声电压仅略高于运算放大器电压噪声的4.1nV/√Hz规格。只要在每个运算放大器输入端出现的阻抗限制在300Ω的最大值,就会出现这种情况。保持(RF | | RG)和非互易输入源阻抗均小于300Ω将同时满足噪声和频率响应平坦性的考虑。由于电阻引起的噪声可以忽略不计,因此图3中反向运算放大器配置的偏置电流消除电阻器(RT)上的附加电容去耦是不需要的,但仍然是可取的。
直流精度和偏移控制
宽带电压反馈运算放大器的平衡输入级允许在各种应用中获得良好的直流输出精度。与同类产品相比,OPA699的电源电流微调提供了更严格的控制。尽管高速输入级确实需要相对较高的输入偏置电流(在每个输入端通常为3μA),但是它们之间的紧密匹配可用于减少由该电流引起的输出DC误差。通过匹配出现在两个输入端的直流源电阻,可以大大降低总输出偏移电压。这减少了由于输入偏置电流乘以反馈电阻而产生的输出直流误差。使用最坏情况下+25°C输入偏移电压和电流规格评估图1的配置,给出最坏情况下的输出偏移电压,NG=非转换信号增益,等于:

通常需要微调输出偏移零点或直流工作点调整。在运算放大器电路中引入直流偏移控制有很多种技术。这些技术中的大多数最终都是通过反馈电阻增加直流电流。在选择偏移微调方法时,一个关键考虑因素是对期望信号路径频率响应的影响。如果信号路径是非可逆的,则最好将偏移控制作为逆变和信号应用,以避免与信号源的交互。如果信号路径要反转,可以考虑对非反转输入应用偏移控制。然而,求和结上的直流偏移电压会使直流电流返回到电源中,这一点必须加以考虑。对反向运算放大器输入应用偏移调整可以改变噪声增益和频率响应平坦度。对于直流耦合逆变放大器,图17显示了对信号频率响应影响最小的偏移调整技术的一个示例。在这种情况下,直流偏移电流通过比信号通路电阻大得多的电阻值引入逆变输入节点。这将确保调节电路对环路增益和频率响应的影响最小。

电路板布局指南
使用高频OPA699实现最佳性能需要仔细注意布局设计和组件选择。推荐的PCB布局技术和元件选择标准如下:
a)、最小化对任何交流接地的寄生电容对于所有信号I/O引脚。打开信号I/O引脚周围的地面和电源平面的窗口,并使其他地方的地面和电源平面完好无损。
b)、提供高质量的电源。使用线性调节器、接地平面和电源平面提供电源。将高频0.1μF去耦电容器放置在距离每个电源引脚<0.2“的地方。使用宽而短的线路将这些电容器连接到地面和电源平面。也可使用较大(2.2μF至6.8μF)的高频去耦电容器来绕过低频。它们可能离设备稍远,并且在多个相邻设备之间共享。
c)、将外部组件靠近去OPA699。这样可以最小化电感、接地回路、传输线效应和传输延迟问题。特别注意反馈(RF)、输入和输出电阻。
d)、使用高频元件尽量减少寄生元素。电阻器应为非常低的电抗类型。表面贴装电阻工作最好,并允许更紧凑的布局。金属膜或碳化合物轴向引线电阻在引线尽可能短的情况下也能提供良好的性能。不要在高频应用中使用线绕电阻器。记住,大多数电位器都有大的寄生电容和电感。多层陶瓷片式电容器工作最佳,占用空间小。单片陶瓷电容器也工作得很好。使用低ESR和ESL的RF型电容器。大功率管脚旁路电容器(2.2μF至6.8μF)应为钽,以获得更好的高频和脉冲性能。
e)、选择低电阻值使电阻及其寄生并联电容设定的时间常数最小。好的金属膜或表面贴装电阻器有大约0.2pF的寄生并联电容。对于大于1.5kΩ的电阻器,这将在500MHz以下增加一个极和/或零。确保输出负载不太重。推荐的750Ω反馈电阻器是大多数设计的良好起点。
f)、使用短的直接跟踪到其他宽带设备在董事会上。短记录道充当集中电容负载。应使用宽迹线(50至100密耳)。估计输出端的总电容负载,并使用典型性能曲线中推荐的串联隔离电阻器,推荐的RS vs电容性负载。<2pF的寄生负载可能不需要隔离电阻。
g)、当需要长的痕迹时,使用传输线设计技术(参考ECL设计手册了解微带和带状线布局技术)。板上不需要50Ω的传输线-更高的特性阻抗将有助于减少输出负载。在运算放大器的输出端使用匹配的串联电阻器来驱动传输线,在另一端使用匹配的负载电阻器使线路看起来像电阻器。如果匹配负载产生的6dB衰减不可接受,且线路不太长,则只在电源处使用串联电阻。这将使电源与线路产生的无功负载隔离,但频率响应会降低。多个目的地设备最好作为单独的传输线来处理,每一个都有自己的串联电源和并联负载终端。作用在终端电阻上的任何寄生阻抗都会改变传输线匹配,并可能导致不必要的信号反射和无功负载。
h)、不要使用插座对于像OPA699这样的高速零件。额外的引线长度和由插座引入的管脚间电容造成了一个非常麻烦的寄生网络。将零件焊接到电路板上可获得最佳效果。
电源
OPA699通常规定使用±5V电源或单个+5V电源工作。规定的最大总电源电压为13V,允许对电源进行合理的公差。较高的电源电压会破坏内部连接,可能导致灾难性的故障。只要遵守共模电压约束,单电源操作是可能的。可将输入电压和输出电压解释为共同电压。遵守这个输入和输出净空要求将允许设计非标准或单电源操作电路。图2显示了一种单一供应操作的方法。
输入和ESD保护
OPA699是使用非常高速的互补双极工艺制造的。对于这些非常小的几何器件,内部结击穿电压相对较低。这些细分反映在绝对最大评级表中。所有的设备引脚都由内部的ESD保护二极管保护电源,如图18所示。
这些二极管提供适度的保护,以输入高于电源的过驱动电压。保护二极管通常可支持30mA连续电流。如果可能有更高的电流(例如,在带有±15V电源部件的系统中驱动至OPA699),则应在两个输入端添加限流串联电阻器。保持这些电阻值尽可能低,因为高值会降低噪声性能和频率响应。

安芯科创是一家国内芯片代理和国外品牌分销的综合服务商,公司提供芯片ic选型、蓝牙WIFI模组、进口芯片替换国产降成本等解决方案,可承接项目开发,以及元器件一站式采购服务,类型有运放芯片、电源芯片、MO芯片、蓝牙芯片、MCU芯片、二极管、三极管、电阻、电容、连接器、电感、继电器、晶振、蓝牙模组、WI模组及各类模组等电子元器件销售。(关于元器件价格请咨询在线客服黄经理:15382911663)
代理分销品牌有:ADI_亚德诺半导体/ALTBRA_阿尔特拉/BARROT_百瑞互联/BORN_伯恩半导体/BROADCHIP_广芯电子/COREBAI_芯佰微/DK_东科半导体/HDSC_华大半导体/holychip_芯圣/HUATECH_华泰/INFINEON_英飞凌/INTEL_英特尔/ISSI/LATTICE_莱迪思/maplesemi_美浦森/MICROCHIP_微芯/MS_瑞盟/NATION_国民技术/NEXPERIA_安世半导体/NXP_恩智浦/Panasonic_松下电器/RENESAS_瑞莎/SAMSUNG_三星/ST_意法半导体/TD_TECHCODE美国泰德半导体/TI_德州仪器/VISHAY_威世/XILINX_赛灵思/芯唐微电子等等
免责声明:部分图文来源网络,文章内容仅供参考,不构成投资建议,若内容有误或涉及侵权可联系删除。
Copyright © 2002-2023 深圳市安芯科创科技有限公司 版权所有 备案号:粤ICP备2023092210号-1