特征
单电源操作:4.5 V至33 V
输入共模包括接地
输出摆向地面
高转换率:3V/μs
高增益带宽:4MHz低输入偏置电压高开环增益
无相位反转
应用
磁盘驱动器
移动电话
伺服控制
调制解调器和传真机
寻呼机
电源监控器和控制装置
电池供电仪表
一般说明
OP292/OP492是低成本、通用的双、四路运算放大器,专为单电源应用而设计,是5V系统的理想选择。
OP292/OP492系列采用模拟器件公司CBCMOS工艺制造,具有PNP输入级,允许输入电压范围包括接地。BiCMOS输出级使输出在下沉电流的同时摆动至地面。
OP292/OP492系列是单位增益稳定的,具有速度和性能的突出组合,适用于单电源或双电源操作。OP292/OP492具有高转换率、高带宽、开环增益超过40000、失调电压低于800Ω(OP292)和1mv(OP492)。OP292/OP492系列具有这些特点和低电源电流,是电池供电应用的最佳选择。
OP292/OP492系列性能适用于扩展工业温度范围(−40°C至+125°C)的单电源或双电源电压运行。
引脚配置

典型性能特征











应用程序信息
相位反转
OP492有内置的保护,当输入电压进入任一供电轨时,可防止相位反转。事实上,它是安全的输入超过任何一个供电轨高达0.6伏没有风险的相位逆转。但是,输入不应超出正电源轨超过0.9 V;否则,输出将反相。如果出现这种情况,可以通过在输入引脚上串联一个5kΩ的限流电阻器来解决问题。有了这个附加值,输入可以在没有相位反转的情况下达到超过5 V的正轨。
低于负轨高达5V的输入电压不会导致相位反转。


电源考虑事项
OP292/OP492设计为在单电源+5 V或±15 V时工作正常。建议的最低电源电压为4.5 V。
用0.1μF陶瓷电容器绕过电源引脚是一个很好的设计实践。它有助于改善高频噪声的滤波。
对于双电源操作,必须同时或在V+之前施加负极电源(V−)。如果在V−之前施加V+,或者在V-电源丢失的情况下,当任一输入连接到接地或另一个低阻抗电源时,可能会导致输入电流过大。潜在的破坏性输入电流水平可以破坏放大器。如果这种情况存在,只需在输入端串联一个l kΩ或更大的电阻即可消除问题。
典型应用
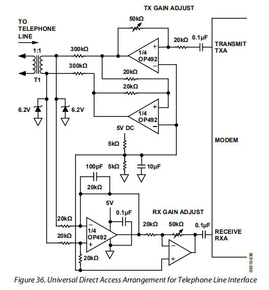
电话线接口直接接入装置
图36显示了调制解调器电路的5V单电源发送/接收电话线接口。它允许在变压器耦合的600V线路上以差分方式进行调制解调器信号的全双工传输。传输部分增益可以为特定的调制解调器设备输出设置。类似地,可以基于调制解调器设备输入要求适当地选择接收放大器增益。该电路在一个5伏电源上工作。标准值电阻器允许使用SIP封装的电阻阵列;与单个封装中的四个运算放大器相结合,这提供了一个紧凑、低部件计数的解决方案。

单电源仪表放大器
低成本,单电源仪表放大器可以建立如图37所示。该电路利用两个运算放大器构成一个高输入阻抗差分放大器。增益可以通过选择电阻RG来设置,可以使用传递函数方程计算。通常,VREF设置为0 V。然后输出电压是增益乘以差分输入电压的函数。然而,只要不超过放大器的输入共模电压,可以通过将VREF从0 V设置为4 V来偏移输出。

在这种配置中,输出可以摆动到接近0 V;但是,要小心,因为输入的共模电压范围不能工作到0 V。这是因为电路配置的限制,其中第一个放大器必须能够在地下摆动以获得0 V共模电压,而这是它不能做到的。根据仪表放大器的增益,输入共模扩展到0.3V范围内。给定增益的最坏情况共模极限可以很容易地计算出来。
DAC输出放大器
OP292/OP492是缓冲单电源dac输出的理想选择。图38显示了一个典型的放大器,用于缓冲连接用于单电源操作的CMOS DAC的输出。为此,正常电流输出的12位CMOS DAC(R-2R梯形图)向后连接以产生电压输出。这种操作配置需要一个低电压基准。在这种情况下,使用1.235V低功率基准。相对较高的输出阻抗(10kΩ)被OP292缓冲,同时,获得了更高的可用水平。电位计为4.095 V满标度提供精确的增益微调,允许每LSB控制分辨率增加1 mV。
DAC8043设备采用8线PDIP封装,为12位模拟信道提供了一个经济高效、紧凑的解决方案。

50 Hz/60 Hz单电源陷波器
图39显示了一个陷波滤波器,它在仅由一个12V电源供电的情况下实现了近30dB的60Hz抑制。该电路在5V系统上也能很好地工作。滤波器采用双T结构,其频率选择性很大程度上取决于双T段中电容和电阻的相对匹配。聚脂薄膜是双T管电容器的良好选择,电容器和电阻的相对匹配决定了滤波器的通带对称性。使用1%的电阻和5%的电容可以产生令人满意的结果。
滤波器的抑制量和Q值仅由一个电阻器决定,如图39所示。底部放大器用于分割电源,使放大器偏向中间电平。只需将双T段(Rl至R4)中的电阻器从2.67 kΩ改为3.16 kΩ,并将R5更改为3.16 kΩ的½,就可以修改电路以抑制50 Hz。为了获得最佳结果,公共值电阻器可以来自电阻阵列以获得最佳匹配特性。

四极贝塞尔低通滤波器
图40中的线性相位滤波器设计为在3.6 kHz的声带截止频率下滚降。四级串联滤波器由两级串联而成。

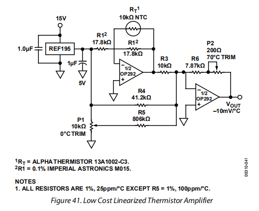
低成本线性化热敏电阻放大器
廉价的温度计放大器电路可以用低成本的热敏电阻实现。一个这样的实现如图41所示。由于线性化电路在较窄的温度范围内工作良好,因此电路测量温度范围在0°C至70°C之间,精度为±0.3°C。然而,它可以测量更高的温度,但精度略有下降。为了达到上述精度,必须校正热敏电阻的非线性。这是通过将热敏电阻与第一级放大器反馈回路中的10 kΩ并联来实现的。电阻器R1提供281μA的恒定工作电流,参考来自REF195的5V参考电压,从而使热敏电阻的自加热误差保持在0.1°C以下。
在许多情况下,热敏电阻放置在离信号调节电路一定距离的地方。在这种情况下,在R2上放置一个0.1μF电容器将有助于抑制噪声拾取。
这个线性化网络产生一个偏移电压,通过用电位计P1求和补偿电流来校正。温度相关信号由第二级放大,在输出端产生−10 mV/°C的传输系数。
为了校准,可以用一个精确的十进位箱来代替热敏电阻。对于0°C微调,十进位箱设置为32.650 kΩ,并调整P1,直到电路输出读数为0 V。要在70°C的满量程温度下微调电路,则十进位箱设置为1.752 kΩ,调整P2,直到电路读数为−0.70 V。

单电源超声钳位/限幅接收放大器
图42显示了一个超声波接收放大器,它使用低成本二极管的非线性阻抗来有效地控制宽动态范围的增益。该电路通过一对低成本的钳位放大器放大40khz的超声信号,然后送入带通滤波器以提取干净的40khz信号进行处理。
信号通过电容式压电传感元件交流耦合到假地偏压节点。而不是使用放大器来产生一个电源分裂偏压,假接地电压是由一个低成本的电阻分压器产生的。
每个放大器级提供交流增益,同时通过直流自偏压。只要每级的输出信号小于二极管的正向电压,每个放大器都有不受限制的增益来放大低电平信号。然而,随着信号强度的增加,反馈二极管开始传导,分流反馈电流,从而降低增益。虽然失真的波形,二极管有效地保持一个相对恒定的幅度,即使大信号,否则会饱和放大器。此外,这种设计比反馈式AGC稳定得多。
整个电路的增益范围从−2到−400,其中反转来自带通滤波器级。当Q值为5时,滤波器将干净、未失真的信号恢复到输出端。电路在5V供电系统下也能正常工作。

精密单电源电压比较器
OP292/OP492具有优良的过载恢复特性,适合于精密比较器的应用。图43显示了OP492的饱和恢复特性。放大器的传播延迟很小。放大器将信号精确地与<0.5 mV偏移误差进行比较。

可编程精密窗口比较器
OP292/OP492可用于精确的电平检测,例如在测试设备中,信号是在一定范围内测量的(见图44)。一对12位DAC设置阈值电压电平。DAC具有串行接口,这将互连要求降至最低。DAC8512的控制分辨率为1 mV/位。因此,对于5 V电源操作,最大DAC输出为4.095 V。但是,OP292接受4.0 V的最大输入。

外形尺寸



安芯科创是一家国内芯片代理和国外品牌分销的综合服务商,公司提供芯片ic选型、蓝牙WIFI模组、进口芯片替换国产降成本等解决方案,可承接项目开发,以及元器件一站式采购服务,类型有运放芯片、电源芯片、MO芯片、蓝牙芯片、MCU芯片、二极管、三极管、电阻、电容、连接器、电感、继电器、晶振、蓝牙模组、WI模组及各类模组等电子元器件销售。(关于元器件价格请咨询在线客服黄经理:15382911663)
代理分销品牌有:ADI_亚德诺半导体/ALTBRA_阿尔特拉/BARROT_百瑞互联/BORN_伯恩半导体/BROADCHIP_广芯电子/COREBAI_芯佰微/DK_东科半导体/HDSC_华大半导体/holychip_芯圣/HUATECH_华泰/INFINEON_英飞凌/INTEL_英特尔/ISSI/LATTICE_莱迪思/maplesemi_美浦森/MICROCHIP_微芯/MS_瑞盟/NATION_国民技术/NEXPERIA_安世半导体/NXP_恩智浦/Panasonic_松下电器/RENESAS_瑞莎/SAMSUNG_三星/ST_意法半导体/TD_TECHCODE美国泰德半导体/TI_德州仪器/VISHAY_威世/XILINX_赛灵思/芯唐微电子等等
免责声明:部分图文来源网络,文章内容仅供参考,不构成投资建议,若内容有误或涉及侵权可联系删除。
Copyright © 2002-2023 深圳市安芯科创科技有限公司 版权所有 备案号:粤ICP备2023092210号-1