特征
•输入电压范围:2.7V至5.5V
•四通道LED驱动器:
-三模电荷泵
-高达20mA/通道
-单线接口,易于控制
-16电流电平
-四个低电流设置,低至50μA
-低智商(50μA)适用于低电流模式
->90%峰值效率
•双200mA LDO
•自动软启动
•过热保护
•提供3x4mm TQFN34-20包装
•-40°C至+85°C温度范围
应用
•摄像头功能电源
•照相手机显示屏
•LCD模块
•白色LED背光
一般说明
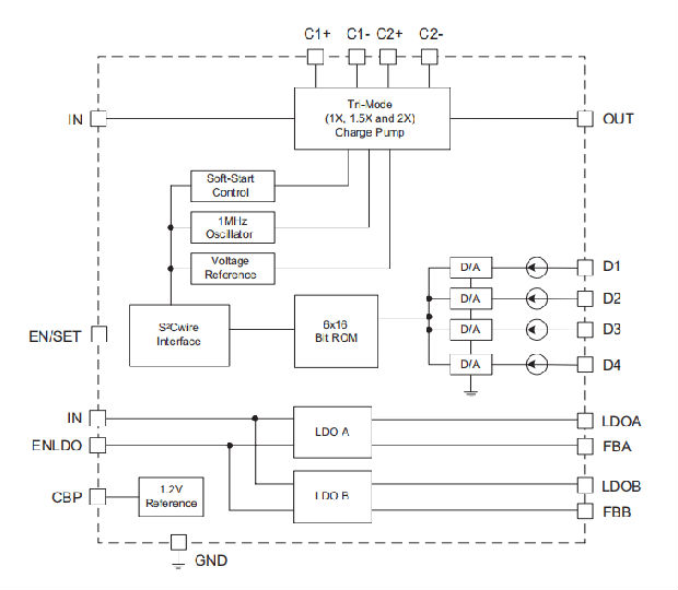
AAT2845A是一款高度集成的电源解决方案,适用于单电池锂离子液晶显示器应用。它包括一个四通道LED背光驱动器和两个集成的200mA LDO,作为显示器和相机相关芯片组的附加电源。
背光驱动是一个低噪声,恒频电荷泵DC/DC转换器,它使用三模式负载开关(1X)、分数(1.5X)和倍增(2X)转换来最大限度地提高效率。四个通道中的每一个通道都能驱动20mA的电流。
AnalogicTech的S2Cwire™ (简单的串行控制™) 串行数字输入用于启用、禁用和设置每个LED的电流,16个可用设置可降至50μA。低电流模式电源电流可低至50μA,以节省电力并保持高效率。
每个LED输出都配备了短路和自动禁用的内置保护装置功能。内置-在软启动电路中,防止启动时出现过大的涌入电流。低电流关机功能可断开负载与车辆识别号(VIN)的连接,并将静态电流降低至1μA以下。
AAT2845A采用无铅热增强型20针3x4mm TQFN封装。
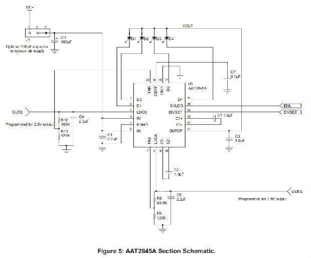
典型应用

典型特征
CIN=CO1=CO2=2.2μF,C1=C2=1.0μF,CBP=0.1μF;TA=25°C,除非另有说明。典型值为TA=25°C和VIN=3.6 V。







功能框图

功能描述
T25A是一个集成了两个液晶显示器电源和LED背光逻辑应用的液晶显示器解决方案。
背光驱动器是一个三模式负载开关(1X)和高效(1.5X或2X)电荷泵装置。为了最大限度地提高功率转换效率,内部传感电路监测每个恒流汇输入所需的电压,并根据输入电池电压和电流汇输入电压设置负载开关和电荷泵模式。随着时间的推移电池放电,当四个电流汇输入中的任何一个接近断开时,电荷泵将启用。电荷泵最初以1.5倍模式启动。如果电荷泵输出电压下降到足以使任何电流源输出接近断开,则电荷泵将自动转换到2X模式。电荷泵只需要四个外部部件:两个1μF陶瓷电容器用于电荷泵飞行电容器(C1和C2)、一个1μF陶瓷输入电容器(CIN)和一个0.33μF到1μF陶瓷电荷泵输出电容器(COUT)。
四个恒流输入(D1到D4)可以驱动四个独立的LED,每个LED的最大电流为20mA。未使用的sink输入必须连接到OUT引脚;否则部件将仅在2X电荷泵模式下运行。S2Cwire串行接口启用电荷泵并设置电流汇量。
恒流输出电平设置
D1到D4的恒流吸收电平通过S2Cwire串行接口根据前12个代码的对数标度和后4个代码的单独低电流标度进行设置。由于输入D1到D4是真正独立的恒流汇,因此在任何一个给定输入上观察到的电压将由VOUT和被驱动LED的实际正向电压(VF)之间的差值来确定。
由于电流电平是可编程的,因此不需要PWM(脉宽调制)或额外的控制电路来控制LED亮度。这一特性大大减轻了微控制器或系统IC管理LED或显示器亮度的负担,允许用户“设置并忘记”。通过其高速串行接口(>1MHz数据速率),LED电流驱动可以连续改变,以平滑过渡(例如,淡出)或突然变亮或变暗LED,为用户提供完全的可编程性和LED亮度的实时控制。
电流电平标度的最后四个代码采用降低静态电流模式,提高低电流设置效率。这种模式对于低电流应用尤其有用,在这种应用中,连续的、低电流的状态维持相当长的时间。
S2Cwire串行接口
电流汇量由AnalogicTech的S2Cwire串行数字输入控制。接口记录EN/SET引脚的上升沿,并将其解码成16种不同的状态。可用的16个电流电平设置如表1所示。

S2Cwire串行接口具有灵活的定时功能。数据可以以高于1MHz或更慢的速度(如15kHz)进行记录。应用数据后,EN/SET保持高位以锁定数据。一旦EN/SET在时间TLAT(500μs)内保持在逻辑高电平状态,编程电流变为激活状态,内部数据寄存器复位为零。对于随后的电流电平编程,必须在EN/SET引脚上应用与所需代码相对应的上升沿数。当EN/SET引脚保持低位的时间超过TOFF(500μs)时,AAT2845A进入关机模式,并从输入中提取小于1μA的电流。关闭期间,内部数据寄存器重置为零。
自动禁用功能
AAT2845A中的电荷泵为每个LED通道配备了自动禁用功能。在IC启用并启动后,100μa的测试电流(典型值)将通过每个接收器通道。如果特定DX引脚的电压没有下降到某个阈值,信道将被禁用。此功能对于禁用未使用的通道或在LED故障短事件期间非常方便。
低压差调节器
AAT2845A包括两个LDO线性调节器。调节器的输入电压与充电泵相同,为2.7V至5.5V。调节器使用单一的开/关控制输入ENLDO。LDO输出电压通过电阻分压器从输出端(OUTA或OUTB)设置到反馈输入端(FBA或FBB)。电阻值的比值决定了LDO的输出电压。200mA负载电流下的200mV低压差允许调节器保持输出电压调节。
每个LDO调节器可提供高达200mA的连续负载电流。两个LDO都包括电流限制和热过载保护,以防止负载或LDO损坏。
热防护
电荷泵有一个内置的热保护电路,当芯片温度上升到热极限以上时,如输出引脚短路时,该电路将关闭电荷泵和LDO。

应用程序信息
LED选择
AAT2845A专门用于驱动白色LED。然而,该器件的设计将允许AAT2845A驱动大多数类型的LED,其正向电压规格为2.0V至4.7V。LED应用可能包括混合布置的显示背光、彩色(RGB)LED、红外(IR)二极管和任何其他需要由不同输入电压产生的恒流源的负载。由于D1到D4恒流汇匹配的电压依赖性可以忽略不计,因此无论特定的LED正向电压(VF)水平如何,恒流通道都将匹配。
AAT2845A的低压差电流汇使性能最大化,并使其能够驱动具有高正向电压的LED。多个通道可以组合在一起,以获得更高的LED驱动电流而没有复杂的问题。
器件开关噪声性能
AAT2845A以大约1MHz的固定频率工作,以控制噪声并限制可能干扰蜂窝电话或其他通信设备射频操作的谐波。电荷泵输入引脚上出现的反向注入噪声为20mV峰值峰值,通常比基于电感的DC/DC升压变换器白光LED背光解决方案小10倍。AAT2845A软启动功能可防止电荷泵电路启动期间与涌入电流相关的噪声瞬态效应。
关闭
由于sink开关是所有负载的唯一电源返回,因此当所有sink开关都被禁用时,没有泄漏电流。要激活关机模式,将EN/SET输入保持在低位的时间超过TOFF(500μs)。在这种状态下,AAT2845A通常从输入中提取小于1μA的电流。关闭时,数据和地址寄存器重置为0。
LDO输出电压编程
LDOA和LDOB的输出电压由外部电阻分压器网络编程。如下所示,选择R8和R9是一个简单的问题。
通过考虑反馈网络偏置电流和电阻值之间的折衷选择R9。较高的电阻值允许杂散电容成为电路性能的一个较大因素,而较低的电阻值会增加偏置电流并降低效率。

为了选择合适的电阻值,首先选择R9使反馈网络的偏置电流合理。然后,根据所需的VOUT,根据下面的等式计算R8。下面是一个计算示例。
选择R9为120K,产生1.2V/120K=10μa的小反馈网络偏置电流。期望的输出电压为1.8V。根据该信息,R8根据以下等式计算。

结果是R8=60K。由于60K不是标准的1%值,所以选择60.4K。根据该示例计算,对于VOUT=1.8V,使用R9=120K和R8=60.4K。下面提供了示例输出电压和相应电阻值的表格。

功率效率与器件评估
以下章节中的电荷泵效率讨论仅说明电荷泵部分本身的效率。由于AAT2845A独特的电路结构和设计,很难用输入功率与输出功率的百分比值来衡量效率。
因为AAT2845A的输出是纯恒定电流-租金下降,通常驱动单个负载,很难测量给定输出(D1到D4)的输出电压,从而得出整体输出功率测量值。对于任何给定的应用,白色LED正向电压水平可能不同,但输出驱动电流将保持恒定。
这使得量化输出功率在与其他白光LED驱动电路拓扑结构进行比较时成为一项困难的任务。量化设备总效率的更好方法是观察给定LED电流驱动水平下设备的总输入功率。对于一个给定的应用,最好的白光LED驱动器应该基于尺寸、外部组件数量、可靠性、工作范围和总能量使用等方面的权衡,而不仅仅是效率的百分比。
AAT2845A的效率可以在非常具体的条件下量化,并且取决于输入电压与在给定恒流设置下施加到输出D1到D4的负载上所看到的输出电压。根据VIN和在电流汇处感应到的电压的组合,设备将在负载开关模式下运行。当电流汇处感应到的任何一个电压接近下降时,该装置将以1.5倍或2倍电荷泵模式工作。每种模式都会产生不同的效率值。关于每种操作模式的说明,请参阅以下两部分。
1X模式效率
AAT2845A 1X模式始终可操作,并且在VIN高于负载电压时单独运行,以提高设备功率转换效率。在1X模式下,电压转换效率定义为输出功率除以输入功率:

定义理想效率(η)的表达式可以改写为:

-或者-

1.5倍和2倍电荷泵模式效率
AAT2845A包含一个分数电荷泵,当车辆识别号(VIN)小于为输出供电所需的电压时,该充电泵将提高输入电源电压。效率(η)可以简单地定义为线性电压调节器,其有效输出电压等于输入电压的1.5倍或2倍。理想1.5倍电荷泵的效率(η)通常可以表示为输出功率除以输入功率。

另外,对于理想的1.5倍电荷泵,输出电流可以表示为输入电流的2/3。定义理想效率(η)的表达式可以改写为:

-或者-

对于一个输出为5V,标称输入为3.5V的电荷泵,理论效率为95%。由于内部开关损耗和IC静态电流消耗,实际效率可以测量到93%。这些数字在1mA到100mA的输出负载条件下非常一致。当负载电流降到1mA以下或VIN接近VOUT时,效率将大幅下降。
同样的计算适用于2X模式,即输出电流变成输入电流的1/2。
电容器选择
仔细选择四个外部电容器CIN、C1、C2和COUT很重要,因为它们会影响开启时间、输出纹波和瞬态性能。当使用低等效串联电阻(ESR)陶瓷电容器时,将获得最佳性能;通常,低ESR可定义为小于100mΩ。选择电容器时,所有四个电容器的值均为1μF是一个很好的起点。如果恒流汇只针对小电流电平编程,那么电容器的尺寸可能会减小。
电容器特性
陶瓷复合电容器被强烈推荐用于AAT2845A的所有其他类型的电容器。与钽和铝电解电容器相比,陶瓷电容器具有许多优点。陶瓷电容器通常具有非常低的ESR,成本最低,具有较小的PCB占地面积,并且是非极化的。低ESR陶瓷电容器有助于最大限度地提高电荷泵瞬态响应。由于陶瓷电容器是非极化的,它们不容易发生不正确的连接损坏。
等效串联电阻
ESR是选择电容器时要考虑的一个重要特性。ESR是电容器内部的电阻,由导线、内部连接、尺寸或面积、材料成分和环境温度引起。电容器电渣重熔是典型的-陶瓷电容器的测量单位为毫欧姆,钽或铝电解电容器的测量范围可达几欧姆以上。
陶瓷电容器材料
小于0.1μF的陶瓷电容器通常由NPO或C0G材料制成。NPO和C0G材料通常具有严格的耐受性,并且在超温下非常稳定。较大的电容值通常由X7R、X5R、Z5U或Y5V介质材料组成。大型陶瓷电容器(即大于2.2μF)通常可用于低成本Y5V和Z5U介质中,但AAT2845A应用通常不需要大于1μF的电容器。
电容器面积是电渣重熔的另一个因素。与同等材料较小的电容器相比,体积较大的电容器具有较低的ESR。与封装尺寸较小的等值电容器相比,这些较大的器件可以改善电路的瞬态响应。
评估板布局

评估板用户界面
AAT2845A评估板的用户界面由三个按钮和两个连接终端提供。董事会通过供应外部电源和按下单个按钮或按钮组合。下表显示了每个按钮或按钮组合的功能。
要接通评估板的电源,请将电源或电池连接到DC-和DC+端子。将J1跨接线置于ON位置,关闭电路板的电源连接。红色LED指示通电。
评估板是灵活的,以便用户可以断开使能线与微控制器和应用外部使能信号。由移除J2和/或J3上的跳线,外部启用信号可应用于董事会。外部启用信号必须施加到每个J2或J3端子的ON引脚上。
当应用外部启用信号时,必须考虑电压水平。外部施加的电压不应超过施加在装置(DC+)插脚上的辅助电压。
LDO负载可以直接连接到评估板。为了获得足够的性能,请确保在OUTA/OUTB和DC之间连接负载,而不是系统中的其他GND。




订购信息

包装信息

[1].超过绝对最大额定值的应力可能会对设备造成永久性损坏。不暗示在规定操作条件以外的条件下进行功能操作。一次只能应用一个绝对最大额定值。
[2].基于长期电流密度限制。
[3].环境温度40°C以上减额20mW/°C。
[4].安装在FR4电路板上。
[5].AAT2845A保证在-40°C至+85°C的工作温度范围内满足性能规范,并通过设计、特性化和与统计过程控制的相关性来保证。
[6].电流匹配被定义为任何汇电流偏离所有活动信道的平均值。
[7].AAT2845A保证在-40°C至+85°C的工作温度范围内满足性能规范,并通过设计、特性化和与统计过程控制的相关性来保证。
[8].“+”表示同时按下和释放这些按钮。
[9].XYY=装配和日期代码。
[10].样品库存通常以粗体显示的零件号为准。
[11].无铅封装系列包括QFN、TQFN、DFN、TDFN和STDFN,由于制造过程的原因,在引线端子末端有裸露的铜(未镀)。不能保证外露铜边处的焊角,也不需要确保底部焊接连接正确。
安芯科创是一家国内芯片代理和国外品牌分销的综合服务商,公司提供芯片ic选型、蓝牙WIFI模组、进口芯片替换国产降成本等解决方案,可承接项目开发,以及元器件一站式采购服务,类型有运放芯片、电源芯片、MO芯片、蓝牙芯片、MCU芯片、二极管、三极管、电阻、电容、连接器、电感、继电器、晶振、蓝牙模组、WI模组及各类模组等电子元器件销售。(关于元器件价格请咨询在线客服黄经理:15382911663)
代理分销品牌有:ADI_亚德诺半导体/ALTBRA_阿尔特拉/BARROT_百瑞互联/BORN_伯恩半导体/BROADCHIP_广芯电子/COREBAI_芯佰微/DK_东科半导体/HDSC_华大半导体/holychip_芯圣/HUATECH_华泰/INFINEON_英飞凌/INTEL_英特尔/ISSI/LATTICE_莱迪思/maplesemi_美浦森/MICROCHIP_微芯/MS_瑞盟/NATION_国民技术/NEXPERIA_安世半导体/NXP_恩智浦/Panasonic_松下电器/RENESAS_瑞莎/SAMSUNG_三星/ST_意法半导体/TD_TECHCODE美国泰德半导体/TI_德州仪器/VISHAY_威世/XILINX_赛灵思/芯唐微电子等等
免责声明:部分图文来源网络,文章内容仅供参考,不构成投资建议,若内容有误或涉及侵权可联系删除。
Copyright © 2002-2023 深圳市安芯科创科技有限公司 版权所有 备案号:粤ICP备2023092210号-1