功能描述
LM5021离线脉冲宽度调制(PWM)超低启动电流(最大25μA)控制器包含所有需要的功能电流模式控制实现高效离线单端使用电流模式控制的低待机功率反激和正向功率转换器的跳过周期模式。LM5021的特点包括一个超-单电阻可编程振荡器启动电流低(25μA),使功率最小化
高压启动网络中的同步振荡器损耗。跳跃
可调软启动循环模式可减少光功率消耗
集成0.7A峰值门驱动器负载,用于节能应用(能源STAR®、CECP等)。附加功能包括•电压锁定下的直接光耦接口,循环电流限制,最大占空比限制(hiccup模式过载保护为80%,斜坡com LM5021-1或LM5021-2为50%)补偿、软启动和振荡器同步斜坡补偿(仅限LM5021-1)能力。高性能8针集成电路传输延迟小于100nS和1MHz欠电压锁定(UVLO),具有滞后能力的振荡器,使用单个循环过流保护电阻器。持续过载白空间保护的中断模式电流感应前沿消隐
信号
包装:VSSOP-8或PDIP-8

电气特性(1)
标准型面规范适用于TJ=+25°C,黑体字规范适用于整个工作接头
温度范围。除非另有规定:VIN=15V,RT=44.2KΩ。

(1) 最小和最大限值是在25°C下进行的100%生产试验。通过相关性规定了工作温度范围内的限值使用统计质量控制(SQC)方法。限制用于计算平均出货质量水平(AOQL)。
(2) 设备热限制可能会限制可用范围。
电气特性(1)(续)
标准型面规范适用于TJ=+25°C,黑体字规范适用于整个工作接头
温度范围。除非另有规定:VIN=15V,RT=44.2KΩ


典型性能特征
除非另有规定:TJ=25°C。

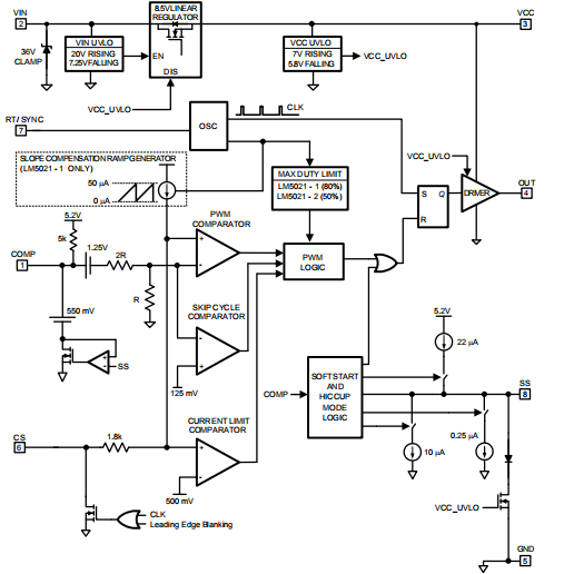
启动电路
参考图9,输入电容器CVIN通过启动电阻Rstart进行涓流充电,当施加整流交流输入电压HV。LM5021消耗的VIN电流仅为18μA(标称值),而电容器CVIN最初充电至启动阈值。当输入电压达到上限时,VIN达到上限VIN UVLO阈值为20V,内部VCC线性调节器启用。VCC调节器将保持接通,直到VIN下降到7.25V的较低UVLO阈值(12.5V滞后)。当VCC调节器打开时VCC引脚处的外部电容器开始充电。PWM控制器、软启动电路和门驱动器是当VCC电压达到VCC UVLO上限7V时启用。VCC UVLO为1.2V上下阈值之间的迟滞,以避免在VCC引脚瞬态期间抖动。VCC UVLO开启开关电源,能量从主电源传输到辅助电源变压器绕组。偏压绕组,如图9所示,向VIN引脚提供电力,以维持VCC调节器。提供的电压应为11V(VCC调节电压最大值加上VCC调节器下降电压)至30V(最大工作VIN电压)。偏压绕组应始终连接到VIN引脚,如图9所示。不要将偏置绕组连接到VCC引脚上。启动顺序是当偏置绕组的电压足以维持VCC时,完成并正常运行电平高于VCC UVLO阈值(典型值为5.8V)。LM5021设计用于输入VIN引脚的超低启动电流。为了完成这个非常低的启动电流方面,LM5021的VCC调节器与其他控制器中使用的VCC调节器相比是独一无二的LM5xxx系列的。LM5021是专门设计的应用与偏压绕组连接到VIN引脚,如图9所示。不建议将偏置绕组连接到LM5021。启动电阻的大小不仅影响电源的启动时间,而且影响电源的供电由于电阻器在正常工作时消耗功率,所以效率较高。LM5021的超低启动电流允许大值启动电阻(高达3 MΩ),以提高效率和合理的启动时间。

输入电容CIN与VCC电容CVCC的关系当车辆识别号(VIN)达到20V时,内部VCC线性调节器启用。由于来自调节器启用后的CVIN至CVCC可根据以下方程式计算,其中VIN’为在VCC调节器对CVCC充电后,立即接通CVIN上的电压。ΔVIN x CVIN=ΔVCC x CVCC
(20V–VIN’)CVIN=8.5V CVCC

19.15V。VCC电容器的值可以很小(小于1uF),因为它只提供瞬态门驱动持续时间短的电流。CVIN电容器的尺寸必须能提供栅极驱动电流和静态电流
LM5021的电流,直到变压器偏置绕组向VIN提供足够的电压,以维持VCC电压。CVIN电容器的值可以根据VCC负载的工作电流在其输出电压达到后计算出来VCC UVLO阈值。例如,如果LM5021用总栅电荷(Qg)驱动外部MOSFET25nC的平均栅极驱动电流为Qg x Fsw,其中Fsw是开关频率。假设开关频率150KHz,平均栅极驱动电流为3.75mA。因为IC消耗大约2.5mA工作电流除栅极电流外,CVIN电容器的总电流为工作电流加上栅极充电电流,即6.25mA。CVIN电容器必须提供该电流,以便变压器偏置绕组接管的时间。在启动过程中,电压不得低于CV8.5V顺序或循环将重新启动。可使用该值计算最大允许启动时间对于CVIN,电压变化允许VIN(19.15V–8.5V)和VCC调节器电流(6.25mA)。T最大允许偏置绕组通电的最大时间为:

如果Tmax的计算值太小,则应进一步增大Cin值,以留出更多的时间在变压器偏置绕组接管并将工作电流输送至VCC调节器之前。增加CVIN将增加从应用整流交流电(图9中的HV)到VIN达到20V启动阈值。CVIN的初始充电时间为:

PWM比较器/斜坡补偿
PWM比较器将电流感应信号与来自补偿引脚的回路误差电压进行比较。这个COMP引脚电压降低1.25V,然后通过3:1电阻分压器衰减。PWM比较器输入偏置电压的设计应确保补偿引脚处小于1.25V将导致控制器输出。当占空比大于50%时,电流模式控制电路会受到次谐波振荡的影响。通过在电流检测信号中增加一个附加的固定斜坡电压斜坡信号(斜坡补偿),这个可以避免振荡。LM5021-1通过对斜坡信号求和来集成这种斜率补偿由振荡器和电流感应信号产生。斜坡补偿由电流斜坡产生通过连接到CS引脚的内部1.8 kΩ电阻器驱动。可增加额外的坡度补偿通过增加电流检测滤波器电容器和CS引脚之间的电阻,从而增加振荡器电流斜坡产生的电压斜坡。因为LM5021-2不能承受更大的占空比超过50%,本装置无斜率补偿功能。
电流限制/电流感应
LM5021提供逐周期过电流保护功能。电流限制由内部电流检测比较器阈值设置为500毫伏。如果CS引脚电压加上斜率补偿电压超过500mV时,输出引脚脉冲将立即终止。建议在LM5021附近为CS引脚安装RC滤波器,以衰减从功率场效应晶体管的门到源。CS引脚电容在每个PWM时钟周期结束时由内部开关。放电开关保持开启,持续90 ns前缘消隐间隔,以衰减外部功率场效应管打开时发生的电流感应瞬态。除了提供前沿消隐,该电路还通过放电提高动态性能在每个周期结束时检测滤波电容。
LM5021 CS比较器非常快,可以响应短时间的噪声脉冲。布局注意事项对电流检测滤波器和检测电阻至关重要。与CS滤波器相关的电容器必须放置在离设备非常近的地方,并直接连接到IC的引脚(CS和GND)。如果现在感觉使用变压器时,变压器二次侧的两根引线都应连接到感应电阻器也应位于IC附近。如果功率场效应晶体管源中的电流感应电阻器用于电流感应,需要一个低电感电阻。在这种情况下,所有噪声敏感的小电流接地应在IC附近共同连接,然后单独连接至电源接地(感应电阻接地点)。
同步和关闭振荡器
连接在RT和GND引脚之间的单个外部电阻器设置LM5021振荡器频率。这个LM5021-2器件具有50%的最大占空比,包括一个内部触发器,用于将振荡器分开频率为2。此方法产生精确的50%最大工作循环限制。因为这个频率分频器,LM5021-2的振荡器频率实际上是栅极驱动输出(OUT)频率的两倍。对于LM5021-1器件,振荡器频率和工作输出频率是相同的。设置期望输出开关频率(Fsw),RT电阻可根据以下公式计算:

LM5021还可以与外部时钟同步。外部时钟的频率必须更高比RT电阻设置的自激振荡频率要高。时钟信号应该是电容耦合的用100pF电容器插入RT引脚。要求RT引脚处的峰值电压水平大于3.8伏同步脉冲的检测。通过RT电阻器的直流电压在内部调节为2伏。因此叠加在RT电阻器上的交流脉冲必须具有1.8V或更大的振幅,以成功地同步振荡器。同步脉冲宽度由外部元件设定在15ns到150ns之间。RT公司无论振荡器是自由运行还是外部同步,始终需要电阻器。RT电阻器应位于离设备非常近的位置,并直接连接到LM5021(RT和GND)的引脚上。门驱动器和最大占空比限制LM5021提供了一个门驱动器(OUT),它可以产生0.3A的峰值电流和0.7A的电流提供两种工作循环限制选项。LM5021-1的最大输出占空比通常为80%选项,精确等于LM5021-2选项的50%。LM5021-2的最大占空比功能是由一个内部触发器完成的,以确保精确的占空比限制。内部振荡器因此,LM5021-2的频率是PWM控制器(OUT引脚)开关频率的两倍。LM5021-1的80%最大占空比功能由内部振荡器确定。对于LM5021-1 PWM控制器的内部振荡器频率和开关频率相同。
软起动
软启动功能允许功率转换器逐渐达到初始稳态工作点,从而减少启动压力和电流浪涌。内部22μA电流源对外部电容器充电连接到SS引脚。电容器电压将缓慢上升,限制补偿引脚电压和占空比输出脉冲的周期。软启动电容器也用来产生当开关电源输出持续过载。
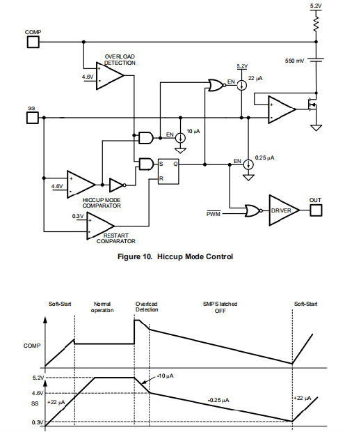
HICCUP模式过载电流限制Hiccup模式是一种在延长时间内保护电源免受过热和损坏的方法过载情况。当输出故障排除后,电源将自动重新启动。
图10、图11和图12说明了LM5021和相关波形。在启动和正常运行期间,外部软启动电容器Css由向SS引脚电容器提供22μa电流源。正常运行时,软启动电容器继续充电并最终达到电流源的饱和电压(名义上,VSS_OCV5.2伏)。在启动期间,COMP pin电压跟随SS电容器电压,并逐渐增加峰值电源提供的电流。当开关电源的输出达到期望值时电压,电压反馈放大器控制COMP信号(通过光耦)。正常情况下操作COMP电平保持在1.25V和2.75V之间的中间电压,由电压控制调节回路。当补偿引脚电压低于1.25V时,占空比为零。当薪酬水平为高于2.75V时,占空比将受逐周期电流限制比较器的0.5V阈值限制。如果电源输出过载,则调压回路需要增加电流补偿引脚控制电压。当补偿引脚超过过电压检测阈值(VOVLD,标称4.6V),SS电容器Css将由10μa过载检测定时器电流源放电,IOVCS公司。如果COMP保持在VOVLD以上足够长的时间让SS电容器放电到Hiccup模式阈值(VHIC,名义上为4.6V),控制器进入中断模式。然后,OUT引脚被锁定在低位SS电容器放电电流源从10μA减小到0.25μA,即死区电流源,IDCS。SS引脚电压缓慢降低,直到达到重启阈值(VRST,名义上为0.3V)。然后一个新的启动程序从22μA的电流源开始向电容器CSS充电。缓慢的放电从中断阈值到重启阈值的SS电容器提供了一个延长的关闭时间,从而减少持续过载导致包括二极管和mosfet在内的元件过热。休息时间模式可通过以下公式计算:

例子:
Toff=808 ms,假设CSS电容值为0.047μF短时间间歇性过载不会触发hiccup模式。触发所需的过载持续时间中断响应由电容器CSS、10μA放电电流源和电压差设置在SS引脚的饱和水平和Hiccup模式阈值之间。图12显示了SS的波形具有短时过载条件的引脚。进入hiccup模式所需的过载时间可以是根据以下公式计算:

例子:t过载=2.82 ms,假设CSS电容值为0.047μF


跳过循环操作
在轻负载条件下,开关电源的效率通常会随着相关损耗而下降随着开关变换器的开关和工作,偏置电流成为功率的重要百分比交付货物。功率损耗的最大组成部分是与栅极相关的开关损耗驱动器和外部MOSFET栅极充电。每一个脉宽调制周期消耗有限的能量作为MOSFET先打开后关闭。这些开关损耗与操作频率成正比。跳板集成在LM5021控制器内的循环功能降低了平均开关频率开关损耗和提高轻载条件下的效率。当发生轻负载情况时,补偿引脚电压通过电压反馈回路降低,以降低控制器提供的峰值电流。参考图13,PWM比较器输入跟踪COMP引脚电压通过1.25V电平转换电路和3:1电阻分压器。当COMP引脚电压下降时,输入到PWM比较器按比例下降。当PWM比较器输入下降到125mV时,跳过周期比较器检测轻载状态并禁用来自控制器的输出脉冲。控制器继续跳过开关周期,直到电源输出下降,COMP引脚电压增加到需要更多的输出电流。跳过的周期数将取决于频率补偿网络。最终,当电压回路需要时,补偿电压将增加更大的电流来维持稳定的输出电压。当PWM比较器输入超过130mV(5mV滞后),恢复正常的固定频率切换。典型的电源设计会产生短脉冲输出脉冲的一个长的跳跃周期间隔。跳周期模式下的平均开关频率可以是电源正常工作频率的一小部分。通过向CS引脚添加偏移电压,可以禁用跳过循环操作模式(参见图14)。连接到稳压电源的电阻分压器,在CS引脚上注入125mV偏移量(最小值),将强制PWM比较器上的电压将大于125毫伏,从而禁用跳过周期比较器。

安芯科创是一家国内芯片代理和国外品牌分销的综合服务商,公司提供芯片ic选型、蓝牙WIFI模组、进口芯片替换国产降成本等解决方案,可承接项目开发,以及元器件一站式采购服务,类型有运放芯片、电源芯片、MO芯片、蓝牙芯片、MCU芯片、二极管、三极管、电阻、电容、连接器、电感、继电器、晶振、蓝牙模组、WI模组及各类模组等电子元器件销售。(关于元器件价格请咨询在线客服黄经理:15382911663)
代理分销品牌有:ADI_亚德诺半导体/ALTBRA_阿尔特拉/BARROT_百瑞互联/BORN_伯恩半导体/BROADCHIP_广芯电子/COREBAI_芯佰微/DK_东科半导体/HDSC_华大半导体/holychip_芯圣/HUATECH_华泰/INFINEON_英飞凌/INTEL_英特尔/ISSI/LATTICE_莱迪思/maplesemi_美浦森/MICROCHIP_微芯/MS_瑞盟/NATION_国民技术/NEXPERIA_安世半导体/NXP_恩智浦/Panasonic_松下电器/RENESAS_瑞莎/SAMSUNG_三星/ST_意法半导体/TD_TECHCODE美国泰德半导体/TI_德州仪器/VISHAY_威世/XILINX_赛灵思/芯唐微电子等等
免责声明:部分图文来源网络,文章内容仅供参考,不构成投资建议,若内容有误或涉及侵权可联系删除。
Copyright © 2002-2023 深圳市安芯科创科技有限公司 版权所有 备案号:粤ICP备2023092210号-1