特征
0V、VCC、12V或Hi-Z数字选择
120mA输出电流能力
内部限流和热关机
从3.3V自动切换至5V
从未经调节的13V至20V电源供电
逻辑兼容标准PCMCIA控制器
1μF输出电容器
Hi-Z或0V模式下的30μA静态电流
VPP有效状态反馈信号
无VPP超调
8针SO包装
应用
笔记型电脑
掌上电脑
笔式计算机
手持终端
条形码阅读器
闪存编程
说明
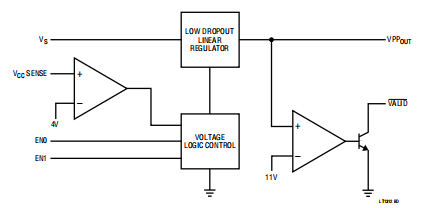
LT®1312是线性技术的成员公司的PCMCIA驱动程序/调节器家族。这个LT1312提供0V、3.3V、5V、12V和Hi-Z调节从单个PCMCIA卡插槽向VPP引脚供电未调节的13V至20V电源。连用时LT1312采用PC卡接口控制器,形成一个为掌上电脑、笔式电脑和笔记本电脑提供完整的最小组件计数接口。VPP输出电压由两个逻辑兼容的数字输入选择直接与工业标准PC卡接口接口控制器。自动3.3V至5V开关由内部连续监控PC卡VCC的比较器当选择VPP=VCC模式时,提供并自动调整调节的VPP输出,以匹配VCC。在以下情况下,开路集电极VPP有效输出被驱动为低VPP调节为12伏。LT1312提供8针SO封装
绝对最大额定值
电源电压 22伏
数字输入电压 7V至(GND–0.3V)
感应输入电压 7V至(GND–0.3V)
有效输出电压 15V至(GND–0.3V)
输出短路持续时间 不确定
工作温度 0°C至70°C
结温 0°C至125°C
储存温度范围 –65°C至150°C
铅温度(焊接,10秒)300摄氏度
电气特性 VS=13V至20V,TA=25°C,除非另有说明。

表示适用于整个操作的规范温度范围。
注1:对于高于110°C的结温,最小负载建议为1mA。
典型性能特征


引脚功能
电源引脚:通过电源引脚。电源插脚应旁通接地如果设备与主管道的距离超过6英寸提供电容器。0.1μF范围内的旁路电容器到1μF就足够了。LT1312 can的电源电压在13V和20V之间进行松散调节。有关详细信息,请参阅应用信息部分。vPout引脚:此调节输出为通常连接在一起的PCMCIA卡VPP引脚在卡口。VPOUT输出电流受限约330mA。热关机提供二级保护。1μF至10μF钽输出建议使用电容器。有关输出电容器的更多详细信息,请参阅应用信息部分
输入使能引脚:两个数字输入引脚高输入电流约为20μA的阻抗输入输入阈值与CMOS兼容控制器,可从5V或3.3V驱动CMOS逻辑。ESD保护二极管限制输入偏移至地下0.6V。
有效输出引脚:该引脚为开路集电极NPN当VPOUT引脚处于调节,即当电压高于11V时,在输出端和输出端之间连接一个51k的上拉电阻器为PCMCIA兼容的5V或3.3V逻辑电源供电控制逻辑。
VCC检测管脚:内置比较器和4V基准根据PCMCIA卡上检测到的电压,自动将VPOUT从5V切换到3.3V de 插座VCC引脚。该引脚的输入电流约为30μA。对于仅5V的操作,连接检测引脚直接接地。ESD保护二极管限制输入电压至地面以下0.6V。

操作
LT1312是专为PCMCIA设计的可编程输出电压、低压差线性稳压器VPP驱动器应用程序。通常获得输入功率在13V和20V(详见应用信息部分在输入电源上)。LT1312包括以下区块:低压差线性稳压器LT1312是一种基于PNP的低压差稳压器将未经调节的电源电压从13V降到20V降到12V、5V、3.3V、0V或Hi-Z,具体取决于两个启用输入和VCC检测输入的状态。这个调节器具有内置限流和热关机功能,以保护设备、负载和插座防止意外对地短路。
电压控制逻辑:LT1312有五种可能
输出模式:0V,3.3V,5V,12V,Hi-Z,这五种模式由两个启用输入和VCC选择按真值表描述的感官输入。
VCC感应比较器:当选择VCC模式时,LT1312可根据电压自动将调节的VPP输出电压调整为3.3V或5V存在于PC卡VCC电源引脚上。门槛比较器的电压设置为4V提供大约50mV的磁滞以确保清洁3.3V和5V之间的开关。
VPP有效比较器:电压比较器监控选择12V模式时的输出电压当输出调节在11V以上时驱动低。
应用程序信息
LT1312是一种电压可编程线性调节器专为PCMCIA VPP驱动程序应用而设计。该装置以非常低的静态电流工作(30μA)在0V和Hi-Z工作模式下。在Hi-Z模式下,输出漏电流降至1μA。空载当分别编程为3.3V和5V。除了LT1312具有低静态电流,具有多种保护功能,是PCMCIA的理想选择应用。LT1312具有内置限流功能(330mA)和热关机,以保护设备和插座VPP引脚防止意外短路条件。
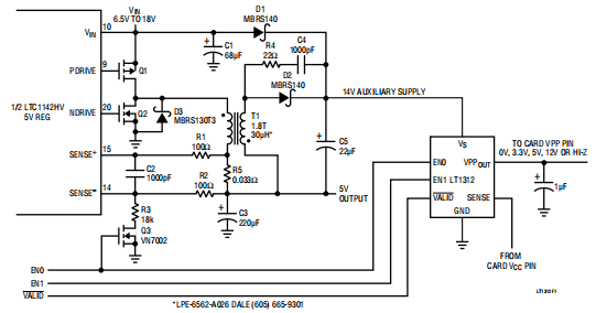
辅助绕组电源
LT1312提供出色的输出,因为,输入电源的调节可能不严格。一方便(经济)的电源是辅助电源中主5V开关调节器电感器上的绕组主系统电源。LTC®1142HV辅助绕组电源图1是一个示意图,它描述了通过添加分体式3.3V/5V的5V电感器的辅助绕组LTC142HV电源系统。1:1.8的匝数比为用于变压器T1,以确保输入电压LT1312在所有负载下都在13V和20V之间条件。该附加绕组的9V输出为由二极管D2整流,添加到主5V输出和应用于LT1312的输入。(注意辅助绕组的相位必须正确,如图1所示。)辅助绕组参考5V输出从辅助电源向提供直流电流反馈主5V段。通过将C5的负引线恢复到5V,可以改善交流瞬态响应输出如图所示
当12伏输出被上的TTL高电平激活时使能线路,LTC142HV的5V段被强制进入连续模式操作。电阻分压器R2、R3和开关Q3强制产生一个偏移量,该偏移量从感应输入(引脚14)处的内部偏移量中减去LTC142HV的。当此外部偏移取消内置25毫伏偏移,突发模式TM操作被禁止LTC142HV被强制进入连续模式操作。(有关详细信息,请参阅LTC142HV数据表细节)。在该模式下,14V辅助电源可以不考虑负载对5V输出的影响LTC142HV。

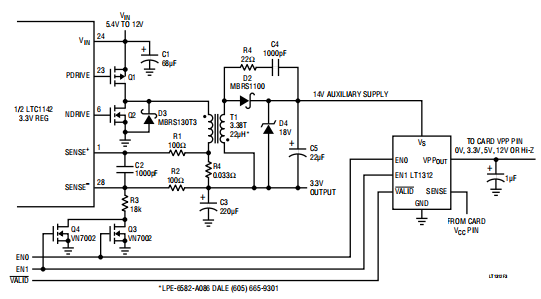
连续模式操作仅在LT1312编程为12V。如果LT1312编程为0V、3.3V或5V,则直接获得电源从主电源(电池组)通过二极管D1。同样,LT1312输出可以在没有关于主5V输出的负载。R4和C4吸收与T1二次绕组固有的漏感并确保辅助电源不超过20V。图2是输出电压与输出电流的关系图用于图1所示的辅助14V电源。请注意当5V时,辅助电源电压略高输出负载过大。这是由于能量流经主5V电感器。来自3.3V输出的LTC1142辅助电源图1中的电路可以修改为使用低电池数应用(6个电池)。当输入电压下降时,5V占空比增加到根本没有足够的时间从5V初级到辅助绕组。对于应用程序当12V负载电流与低输入电压(<6.5V),辅助绕组可以源于3.3V段而不是5V段LTC1142。在这种情况下,有匝数比的变压器应使用1:3.4至1:3.6,以代替3.3V部分

应用程序信息
感应器如图3所示。MOSFET Q4和二极管D4已添加,二极管D1不再使用。在以前的电路,电源是直接从电池中获取的到D1,当LTC1142处于突发模式操作时VPP引脚需要3.3V或5V。对于这些较低的输入电压该技术不再有效,因为输入将低于LT1312调节器的压降电压。到对于这种情况,额外的开关Q4强制开关调节器进入连续模式运行当选择3.3V、5V或12V时。线路供电在线操作产品,如:台式电脑,专用PC读卡器/写卡器、医疗设备,测试和测量设备等从一个相对“原始”的电源,如5V或12V电源。桌面上的12V电源线然而,计算机通常太“脏”而不能直接应用到PCMCIA卡插座的VPP引脚。电源开关和负载瞬变可能产生电压尖峰可能会损坏敏感的PCMCIA闪光灯如果存储卡直接应用于VPP引脚。
闪存卡VPP电源注意事项
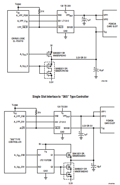
PCMCIA兼容闪存卡要求调节12V VPP编程电源,以确保内部闪存电路不受破坏环境。闪速存储器电路的典型额定值为13.5V和VPP必须在所有可能的负载下保持在12V±5%擦除和程序循环期间的条件。欠压会降低指定闪存的可靠性,过电压会损坏设备1。从5V或12V产生14V电压两个VPP的12V VPP电源很重要连接到卡的线路没有电压尖峰。应该有在与12V电平。


这很容易通过产生一个局部的14V来实现如图所示,从相对“脏”的5V或12V电源供电在图4和图5中。精确电压控制(以及进一步过滤)由LT1312驱动器/调节器提供。A这种方案的另一个优点是增加了电流限制与VPP引脚串联,以消除卡插座、PC卡或开关损坏意外短路时的电源。
输出电容
LT1312设计为稳定,具有广泛的输出电容器。最小建议值为1μF,ESR为3Ω或更低。电容器已连接直接在输出引脚和接地之间,如中所示图6。对于空间非常有限的应用,电容器可使用低至0.33μF。极低ESR陶瓷值小于1μF的电容器必须具有2Ω与输出电容串联的电阻,如图所示如图7所示。

瞬态和开关性能
LT1312设计用于产生最小的超调1μF至10μF范围内的电容器。更大的电容器值可用于减缓上升和下降时间。正输出转换率由330mA决定电流限制和输出电容。a的上升时间0V到12V的过渡约为40μs,上升时间对于10μF电容器,大约为400μs(参见瞬态典型性能特性部分的响应曲线)。从12V到0V的下降时间由输出电容器设定以及一个内部下拉电流源大约30毫安。该电源将在不到1ms的时间内完全放电1μF电容器。
热因素
器件消耗的功率是两个分量的总和:输出电流乘以输入输出差电压IOUT×(VIN–VOUT)和接地引脚电流乘以电源电压IGND×VIN。接地引脚电流可以通过检查典型性能下的接地引脚电流曲线特征部分。对于表面安装的设备,散热是通过使用PC的散热能力来实现的木板和它的铜痕迹。LT1312的结温必须限制在125°C以确保正常运行。结合典型性能图,使用表1计算功耗和模具温度并确保模具温度在任何操作条件下超过125°C。

计算结温
示例:如果输出电压为12V,则输入电源电压14V,输出电流100mA,a最高环境温度为50°C,会是什么最高结温be?
装置消耗的功率等于:IOUT×(VS–VPOUT)+(IGND×VIN)
输出=100mA
车辆识别号=14伏
点火(IOUT=100mA,VIN=14V)=5mA所以,PD=100mA×(14V–12V)+(5mA×15V)=0.275W使用表1,热阻应在范围内120°C/W至131°C/W,取决于铜面积。所以结温高于环境温度
小于或等于:0.275W×131°C/W=36°C
最高结温等于结温升高超过环境温度加上最高环境温度或:Tj最大值=50°C+36°C=86°C。

安芯科创是一家国内芯片代理和国外品牌分销的综合服务商,公司提供芯片ic选型、蓝牙WIFI模组、进口芯片替换国产降成本等解决方案,可承接项目开发,以及元器件一站式采购服务,类型有运放芯片、电源芯片、MO芯片、蓝牙芯片、MCU芯片、二极管、三极管、电阻、电容、连接器、电感、继电器、晶振、蓝牙模组、WI模组及各类模组等电子元器件销售。(关于元器件价格请咨询在线客服黄经理:15382911663)
代理分销品牌有:ADI_亚德诺半导体/ALTBRA_阿尔特拉/BARROT_百瑞互联/BORN_伯恩半导体/BROADCHIP_广芯电子/COREBAI_芯佰微/DK_东科半导体/HDSC_华大半导体/holychip_芯圣/HUATECH_华泰/INFINEON_英飞凌/INTEL_英特尔/ISSI/LATTICE_莱迪思/maplesemi_美浦森/MICROCHIP_微芯/MS_瑞盟/NATION_国民技术/NEXPERIA_安世半导体/NXP_恩智浦/Panasonic_松下电器/RENESAS_瑞莎/SAMSUNG_三星/ST_意法半导体/TD_TECHCODE美国泰德半导体/TI_德州仪器/VISHAY_威世/XILINX_赛灵思/芯唐微电子等等
免责声明:部分图文来源网络,文章内容仅供参考,不构成投资建议,若内容有误或涉及侵权可联系删除。
Copyright © 2002-2023 深圳市安芯科创科技有限公司 版权所有 备案号:粤ICP备2023092210号-1