特点
•高带宽:230MHz(G=+1),100兆赫(G=+2)
•低电源电流:7.8mA(VS=+5V)
•灵活的供应范围:
±1.5V至±5.5V双电源
+3V至+11V单电源
•输入范围包括单电源接地
•4.82VPP输出摆幅开启+5V电源
•高转换率:500V/μs
•低输入电压噪声:9.2nV/√Hz
•提供MSOP-8软件包
应用
•单电源ADC输入缓冲器
•单电源视频线路驱动器
•CCD成像通道
•低功率超声波
•PLL积分器
•便携式消费电子产品
•低功耗有源滤波器
说明
OPA2830是一款双路、低功耗、单电源、宽带、电压反馈放大器,设计用于单+3V或+5V电源。也支持在±5V或+10V电源上运行。输入范围延伸至地面以下,并在正极电源的1.8伏范围内。使用互补的公共发射极输出,在驱动150Ω时,输出摆幅在地面的25毫伏和+V范围内。高输出驱动电流(75mA)和低差分增益和相位误差也使其成为单电源消费视频产品的理想选择。
高增益带宽积(100MHz)和转换率保证了低失真操作(500V/μs),使OPA2830成为3V和5V CMOS模数转换器(ADC)的理想输入缓冲级。与早期的低功耗单电源放大器不同,失真性能随着信号摆幅的减小而提高。低9.2nV/√Hz输入电压噪声支持宽动态范围操作。
OPA2830采用行业标准的SO-8封装。OPA2830还提供小型MSOP-8封装。对于固定增益和线路驱动器应用,请考虑OPA2832。
相关产品


单电源,差分,二阶,5MHz,低通Sallen键滤波器
订购信息

(1)、有关最新的包装和订购信息,请参阅本文档末尾的“套餐选项附录”。
典型特性:VS=±5V
在TA+25°C时,G=+2V/V,RF=750Ω,RL=150Ω接地,除非另有说明(见图72)。





TA=+25°C,RF=604Ω(如图17所示),RL=500Ω,除非另有说明。


除非另有说明,否则TA=+25°C,G=+2V/V,RF=750Ω,RL=150Ω至VS/2,输入VCM=2.5V(见图70)。







TA=+25°C,RF=604Ω,RL=500Ω差分(如图45所示),除非另有说明。


典型特征:VS=+3V
TA=+25°C,G=+2V/V,RL=150Ω至VS/3,除非另有说明(见图71)。





典型特征:VS=+3V
TA=+25°C,RF=604Ω,RL=500Ω差分(如图64所示),除非另有说明。


应用程序信息
宽带电压反馈操作
OPA2830是一个单位增益稳定,非常高速的电压反馈运算放大器,设计用于单电源操作(+3V到+10V)。输入级支持输入电压低于地面且在正电源的1.7V范围内。互补共发射极输出级提供一个输出摆幅到25毫伏内的接地和正电源。OPA2830经过补偿,可在各种电阻负载下稳定运行。
图70显示了用于+5V规格的交流耦合+2增益配置和典型特性曲线。出于测试目的输入阻抗设置为50Ω,电阻接地。电气特性中报告的电压波动直接在输入端和输出引脚。对于图70中的电路,高频输出的总有效负载为150Ω| | 1500Ω。非转换输入端的1.5kΩ电阻器提供共模偏置电压。它们的并联组合等于逆变输入(RF)处的直流电阻,从而减少了由于输入偏置电流而产生的直流输出偏移。

图71显示了用于+3V规格和典型特性曲线的交流耦合+2增益配置。电气特性中报告的电压波动直接在输入和输出引脚处采集。对于图71中的电路,高频输出的总有效负载为150Ω| | 1500Ω。非转换输入端的1.13kΩ和2.26kΩ电阻器提供共模偏置电压。它们的并联组合等于逆变输入(RF)处的直流电阻,从而减少了由于输入偏置电流而产生的直流输出偏移。

图72显示了作为±5V电气特性和典型特性基础的直流耦合+2增益双电源电路配置。出于测试目的,使用接地电阻将输入阻抗设置为50Ω,使用串联输出电阻将输出阻抗设置为150Ω。规范中报告的电压波动直接在输入和输出引脚处测量。电路图72有效负载为150Ω| | 1.5kΩ。图72中包括两个可选组件。附加电阻器(348Ω)与非换向输入串联。再加上25Ω直流电源电阻回望信号发生器,这就产生了一个输入偏置电流抵消电阻,与在逆变输入处看到的375Ω源电阻相匹配(请参阅直流精度和偏移控制部分)。除了通常的电源对地去耦电容器外,两个电源引脚之间还包括一个0.01μF电容器。在实际的PC板布局中,这种可选电容器通常会将2次谐波失真性能提高3分贝至6分贝。

单电源ADC接口
图73的ADC接口显示了一个直流耦合的单电源ADC驱动电路。许多系统现在都需要ADC及其驱动器的+3V至+5V供电能力。OPA2830在这一苛刻的应用中提供了出色的性能。它的大输入和输出电压范围和低失真支持转换器,如第1页图中所示的ADS5203。输入电平转换电路的设计使得VIN可以在0V到0.5V之间,同时为ADS5203提供1V到2V的输出电压。

直流电平变换
图74显示了图73的一般形式,它是一个直流耦合的无反转放大器,它将输入电平向上移动,以适应所需的输出电压范围。给定所需的信号增益(G),以及当VIN在其范围的中心时需要向上移动的量VOUT(ΔVOUT),以下等式给出了产生所需性能的电阻值。假设R4在200Ω和1.5kΩ之间。

其中

确保VIN和VOUT保持在指定的输入和输出电压范围内。

图73的电路就是这种应用的一个很好的例子。当使用+3V电源时,它被设计为在0V和0.5V之间获取VIN,并在1V和2V之间产生VOUT。这意味着G=2.00,ΔVOUT=1.50V–Gנ0.25V=1.00V。将这些值代入上述方程(R4=750Ω)得到:NG=2.33,R1=375Ω,R2=2.25kΩ,R3=563Ω。对于图73中的电路,电阻器被更改为最接近的标准值。
交流耦合输出视频线驱动器
低功耗和低成本的视频线驱动器通常将增益为2的数模转换器(DAC)输出缓冲到双端接线路中。这些接口通常需要直流阻塞电容器。用于一个简单的解决方案是,该接口通常使用非常大的值阻塞电容器(220μF)来限制帧之间的倾斜或凹陷。图76显示了一种使用低得多的电容值来创建非常低的高通极位置的方法。该电路在输出引脚处提供2的电压增益,高通极位于8Hz。考虑到150Ω负载,简单的阻塞电容器方法需要133μF值。使用图76中的这个简单的弧垂校正电路,两个值低得多的电容器给出了相同的低通极点。
在图76中,使用正电源的分压器将输入稍微正移。在视频信号的同步尖端部分,当DAC输出为零电流时,这将产生约200mV的输入直流偏移,在输出引脚处显示为400mV直流偏移。这将使输出保持在其线性工作区。这会将任何电源噪声传递到输出,增益约为–20dB,因此建议在电源引脚上进行良好的电源去耦。图75显示了图76电路的频率响应。这张图显示了8Hz低频高通磁极和大约100MHz的高端截止。


减少峰值的非互易放大器
图77显示了一个非转换放大器,它减少了低增益时的峰值。电阻器RC补偿OPA2830以获得更高的噪声增益(NG),从而在不改变直流增益的情况下降低交流响应峰值(通常在G=+1时为4dB,无RC)。VIN必须是低阻抗源,例如运算放大器。

噪声增益可计算如下:

单位增益缓冲器可以通过选择RT=RF=20.0Ω和RC=40.2Ω(不要使用RG)来设计。这使得噪声增益为2,因此响应将类似于G=+2的特性图,峰值较少。
单电源有源滤波器
OPA2830在单个+3V或+5V电源上运行,非常适合高频有源滤波器设计。关键的附加要求是在电源中点附近建立信号的直流工作点,以获得最高动态范围。图巴特沃思1MHz低通滤波器的设计实例。
输入信号和增益设置电阻器均采用0.1μF阻塞电容器进行交流耦合(在所示元件值的低频极设置为32kHz时,实际给出带通响应)。这允许两个1.87kΩ电阻器形成的中点偏压出现在输入和输出引脚上。在这种情况下,中频信号增益设置为+4(12dB)。无换向输入端的对地电容器有意设计为更高的值,以控制输入寄生项。当增益为+4时,单个电源上的OPA2830将显示30MHz大小信号带宽。在放大器级,滤波器电阻值已经过轻微调整,以考虑到这个有限的带宽。对该电路的测试表明,在放大器的-3dB带宽为30MHz时,具有一个非常平坦的通带(高于32kHz交流耦合角),并且最大阻带衰减为36dB。

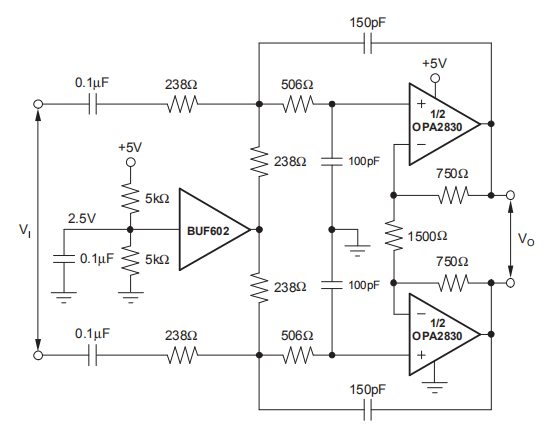
差分低通有源滤波器
双OPA2830提供了实现低功耗差分有源滤波器的简单方法。在单一电源上,实现二阶低通滤波器的一种方法如图79所示。该电路提供1的净差分增益和精确的5MHz巴特沃斯响应。该信号与由单位增益缓冲器BUF602设置的电路的直流工作点进行交流耦合(在低频下提供高通极)。这个缓冲器为高频提供非常低的输出阻抗,以保持精确的滤波器特征。如果该源是一个直流耦合信号,已经偏置到OPA2830输入CMR的工作范围内,这些电容和中点偏置可以被去除。为了获得所需的5MHz截止,滤波器的输入电阻实际上是119Ω。这在图79中实现,作为直流偏置网络的一部分,差分输入每一半上的两个238Ω电阻器的并联组合。如果拆下BUF602,这些电阻器应折叠回单个119Ω输入电阻器。

以这种方式实现直流偏置也会使差分信号衰减一半。通过将放大器增益设置为2V/V以获得从输入到输出的netunity增益滤波器特性,可以恢复这一点。此处所示的滤波器设计也从理想分析中略微调整了电阻值,以说明放大器级的100MHz带宽。非换向输入处的滤波电容器显示为两个独立的接地电容器。当然,将这两个电容器在两个输入端(该电路为50pF)折叠成一个电容器,以获得相同的差分滤波特性,测试表明,两个独立的电容器连接到一个低阻抗点,可以衰减电路中存在的共模反馈,从而在实际实现中提供更稳定的操作。图80显示了图79中滤波器的频率响应。

高通滤波器
图81显示了另一种中等供应偏压的方法。该方法使用旁路除法器网络代替图79中使用的缓冲器。阻抗是由构成分频器网络的电阻的并联组合来设置的,但是随着频率的增加,它看起来越来越像是电容器造成的短路。一般来说,电容值需要比所示的滤波电容值大两到三个数量级才能使电路正常工作。

图82显示了图81电路的频率响应。

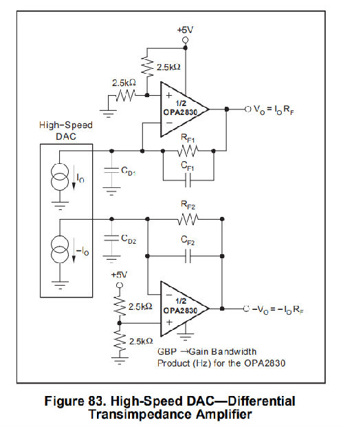
高性能DAC跨阻放大器
高频视频数模转换器(dac)有时可以受益于低失真输出放大器,以保持其SFDR性能到现实世界的负载。图83显示了差分输出驱动实现。该图显示了连接到OPA2830的虚拟接地求和结的信号输出电流,该结被设置为跨阻级或I-V转换器。如果DAC要求其输出端接至除接地以外的合规电压,则适当的电压电平可应用于OPA2830的非转换输入端。这个电路的直流增益等于射频。在高频下,DAC输出电容(图83中的CD)将在OPA2830的噪声增益中产生零,这可能导致闭环频率响应的峰值。在射频中加入CF以补偿噪声增益峰值。为了实现平坦的跨阻频率响应,每个反馈网络中的极点应设置为:

其截止频率f–3dB约为:


设计工具
演示固定装置
两块印刷电路板(PCB)可用于协助使用OPA2830在其两个封装选项中对电路性能进行初步评估。这两种产品都是免费提供的未填充多氯联苯,并附有用户指南。这些固定装置的汇总信息如表1所示。

可在德克萨斯仪器公司网站上索取演示装置通过OPA2830产品文件夹。
宏模型和应用程序支持
使用SPICE对电路性能进行计算机模拟,通常是分析OPA2830及其电路设计的一种快速方法。这对于视频和射频放大器电路尤其如此,因为寄生电容和电感会对电路性能起主要作用。关于OPA2830的SPICE模型可以通过TI网页获得(www.ti.com网站). 应用部门也可以提供设计协助。这些模型预测典型的小信号交流,瞬态阶跃,直流性能和噪声在各种各样的工作条件下。模型包括数据表电气规范中的噪声项。这些型号不试图区分封装类型在其小信号交流性能。
操作建议
优化电阻值
由于OPA2830是一种单位增益稳定的电压反馈运算放大器,反馈和增益设置电阻器可使用范围广泛的电阻值。这些值的主要限制是通过动态范围(噪声和失真)和寄生电容来设置的。对于非互易单位增益跟随器应用,反馈连接应采用直接短路。
低于200Ω时,反馈网络将呈现额外的输出负载,这可能会降低OPA2830的谐波失真性能。高于1kΩ时,反馈电阻上的典型寄生电容(约0.2pF)可能会导致放大器响应中的非故意频带限制。
一个好的经验法则是将RF和RG的并行组合(见图72)设定为小于约400Ω。组合阻抗RF | | RG与逆变输入电容相互作用,在反馈网络中增加一个极点,从而使正向响应为零。假设反向节点上寄生2pF,保持RF | | RG<400Ω将使该极点保持在200MHz以上。就其本身而言,这个约束意味着反馈电阻RF可以在高增益下增加到几个kΩ。只要射频形成的磁极和并联的寄生电容不在感兴趣的频率范围内,这是可以接受的。
在反向配置中,必须注意额外的设计考虑。RG成为输入电阻,因此成为驱动源的负载阻抗。如果需要阻抗匹配,可以将RG设置为所需的终端值。然而,在低反向增益时,所产生的反馈电阻值会对放大器输出产生重要的负载。例如,如果逆变增益为2,且输入匹配电阻为50Ω(=RG),则需要一个100Ω的反馈电阻器,这将有助于输出负载与外部负载并联。在这种情况下,最好同时增加RF和RG值,然后用第三个接地电阻实现输入匹配阻抗(见图84)。总输入阻抗变成RG和附加并联电阻的并联组合。
带宽与增益:无反转操作
随着信号增益的增加,电压反馈运放的闭环带宽逐渐减小。理论上,这种关系用规范中显示的增益带宽积(GBP)来描述。理想情况下,用GBP除以无反转信号增益(也称为噪声增益,或NG)可以预测闭环带宽。实际上,这只在相位裕度接近90°时成立,就像在高增益配置中一样。在低增益(增加反馈因子)时,大多数放大器将表现出较复杂的响应,相位裕度较低。OPA2830经过补偿,在非可逆增益为2的情况下给出了轻微的峰值响应(见图72)。这导致105MHz的典型增益为+2带宽,远远超过105MHz GBP除以2的预测值。增加增益将使相位裕度接近90°,带宽更接近预测值(GBP/NG)。当增益为+10时,电特性中显示的10MHz带宽与使用简单公式和105MHz的典型GBP预测的带宽一致。
增益为+2的频率响应可以通过将噪声增益增加到3来实现异常平坦。在不影响+2信号增益的情况下,一种方法是在两个输入端添加一个2.55kΩ电阻器,如图77所示。在单位增益(电压跟随器)应用中,可以使用类似的技术来减少峰值。例如,通过在两个运算放大器输入端使用一个750Ω反馈电阻器和一个750Ω电阻器,电压跟随器响应将类似于图71中的+2响应增益。进一步降低运算放大器输入端的电阻值将进一步抑制因噪声增益增加而引起的频率响应。与±5V相比,OPA2830在单电源(+5V)工作时显示出最小的带宽减少。这种最小的减少是因为内部偏置控制电路在电源引脚之间的总电源电压改变时保持几乎恒定的静态电流。
反转放大器操作
所有熟悉的运算放大器应用电路都可以与OPA2830一起提供给设计者。图84是典型的逆变配置,图70中的输入/输出阻抗和信号增益保留在逆变电路中配置。反转操作是更常见的要求之一,它提供了一些性能优势。它还允许输入偏向于VS/2,没有任何净空问题。输出电压可以独立地移动到输出电压范围内与耦合电容,或偏置调整电阻。

在反向配置中,必须注意三个关键的设计考虑因素。首先要考虑的是增益电阻(RG)成为信号通道输入阻抗。如果需要输入阻抗匹配(每当信号通过电缆、双绞线、长PC板迹线或其他传输线导体耦合时,这是有益的),可以将RG设置为所需的终端值,并调整RF以获得所需的增益。这是最简单的方法,可以获得最佳的带宽和噪声性能。
然而,在低反向增益时,所产生的反馈电阻值可以为放大器输出提供一个重要的负载。对于2的反向增益,将RG设置为50Ω以进行输入匹配,无需RM,但需要100Ω反馈电阻器。这种结构有一个有趣的优点,即对于50Ω源阻抗,噪声增益等于2,这与上面所考虑的非转换电路相同。放大器输出现在将看到与外部负载并联的100Ω反馈电阻器。通常,反馈电阻应限制在200Ω到1.5kΩ的范围内。在这种情况下,最好同时增大RF和RG值,如图84所示,然后用第三个电阻(RM)实现输入匹配阻抗接地。总输入阻抗变成RG和RM的并联组合。
上一段提到的第二个主要考虑因素是信号源阻抗成为噪声增益方程的一部分,从而影响带宽。对于图84中的示例,RM值与外部50Ω源阻抗(在高频下)并联组合,产生50Ω| | 57.6Ω=26.8Ω的有效驱动阻抗。该阻抗与RG串联,用于计算噪声增益。对于图84,产生的噪声增益为2.87,而如果如上所述可以消除RM,则只有2。因此,图84中增益为–2电路的带宽(NG=+2.87)将低于图70中增益为+2电路的带宽。
逆变放大器设计中的第三个重要考虑因素是在无反转输入端设置偏置电流抵消电阻器(RT=750Ω的并联组合)。如果将该电阻设置为从逆变节点向外看的总直流电阻,则由输入偏置电流引起的输出直流误差将减小为(输入偏移电流)乘以RF。当直流闭锁电容器与RG串联时,图84中,从逆变模式看出来的直流电源阻抗仅为RF=750Ω。为了减少电阻和电源馈通引入的额外高频噪声,RT被电容器旁路。
输出电流和电压
OPA2830提供了出色的输出电压能力。对于+5V电源,在+25°C的空载条件下,输出电压相对于任一电源轨的摆幅通常小于90mV。
最低规定的输出电压和电流规格通过最坏情况下的模拟设定在最冷的温度极限。只有在冷启动时,输出电流和电压才会降低到保证表中所示的数值。当输出晶体管提供功率时,它们的结温会升高,降低它们的vbe(增加可用的输出电压摆幅)和增加它们的电流增益(增加可用的输出电流)。在稳态运行中,由于输出级结温将高于规定的最低工作环境温度,因此可用输出电压和电流将始终大于超温规范中所示的值。
驱动电容性负载
对运算放大器来说,最苛刻也是最常见的负载条件之一就是电容负载。通常,电容性负载是ADC包括建议用于改善ADC线性度的附加外部电容。像OPA2830这样的高速、高开环增益放大器,当电容性负载直接施加在输出引脚上时,其稳定性和闭环响应峰值非常敏感。当主要考虑的是频率响应平坦度、脉冲响应保真度和/或失真度时,最简单和最有效的解决方案是通过在放大器输出和电容性负载之间插入一个串联的隔离电阻,将电容性负载与反馈环隔离开。
典型的特性曲线显示了推荐的RS与电容性负载以及负载下产生的频率响应。大于2pF的寄生电容性负载会开始降低OPA2830的性能。很长的PC板轨迹、不匹配的电缆以及与多个设备的连接很容易超过此值。始终仔细考虑这种影响,并尽可能靠近输出引脚添加推荐的串联电阻器(参见电路板布局指南部分)。
设置RS电阻器的标准是负载处的最大带宽、平坦频率响应。当增益为+2时,输出引脚处的频率响应在没有电容性负载的情况下已经稍微达到峰值,需要相对较高的RS值来平坦负载下的响应。增加噪声增益也会降低峰值(见图77)。
失真性能
OPA2830在150Ω负载下具有良好的失真性能。与其他解决方案相比,它在更轻的负载和/或在单+3V电源上运行提供了卓越的性能。一般来说,在基波信号达到非常高的频率或功率水平之前,二次谐波将主导失真,而三次谐波分量可以忽略不计。然后聚焦于二次谐波,增加负载阻抗直接改善失真。请记住,总负载包括反馈网络;在非反转配置(见图72)中,这是RF+RG的总和,而在反向配置中,只需将RF与实际负载并联。运行差分抑制二次谐波,如差分典型特性曲线所示。
噪声性能
高转换率、单位增益稳定、电压反馈运算放大器通常以较高的输入噪声电压为代价来实现转换率。然而,OPA2830的9.2nV/√Hz输入电压噪声远低于同类放大器。输入参考电压噪声和两个输入参考电流噪声项(2.8pA/√Hz)结合在一起,可在各种工作条件下提供低输出噪声。图85显示运算放大器噪声分析模型,包括所有噪声项。在这个模型中,所有的噪声项都被认为是噪声电压或电流密度项,单位为nV/√Hz或pA/。

总输出斑点噪声电压可以计算为所有平方输出噪声电压贡献者和的平方根。方程1显示了使用图85中所示术语的输出噪声电压的一般形式:

将该表达式除以噪声增益(NG=(1+RF/RG))将得到无反转输入处的等效输入参考点噪声电压,如等式2所示:

对图70所示电路和元件值的这两个方程进行评估,将得到19.3nV/√Hz的总输出点噪声电压和9.65nV/√Hz的总等效输入点噪声电压。这包括由电阻器增加的噪声。这个总输入参考点噪声电压并不比仅运算放大器电压噪声的9.2nV/√Hz规格高多少。
直流精度和偏移控制
宽带电压反馈运算放大器的平衡输入级允许在各种应用中获得良好的直流输出精度。与同类产品相比,OPA2830的电源电流微调提供了更严格的控制。虽然每个输入端之间的输入端5通常需要较高的电流匹配偏差(尽管这可能会导致输入端之间的电流偏差相对较高)。这是通过匹配出现在两个输入端的直流源电阻来实现的。使用最坏情况+25°C输入偏移电压和电流规格,评估图72的配置(其具有匹配的直流输入电阻),得出最坏情况下的输出偏移电压等于:
•(NG=直流条件下的不可逆信号增益)
•±(NG×VOS(最大))+(RF×IOS(最大))
•=±(2×7.5mV)נ(375Ω×1.1μA)
•=±15.41mV
通常需要微调输出偏移零点或直流工作点调整。在运算放大器电路中引入直流偏移控制有很多种技术。这些技术大多是基于通过反馈电阻增加直流电流。在选择偏移微调方法时,一个关键考虑因素是对期望信号路径频率响应的影响。如果信号路径是非可逆的,则最好将偏移控制作为逆变和信号应用,以避免与信号源的交互。如果信号路径要反转,可以考虑对非反转输入应用偏移控制。通过比信号通路电阻大得多的电阻值将直流偏置电流引入逆变输入节点。这将确保调节电路对环路增益和频率响应的影响最小。
热分析
最大期望结温将设置允许的最大内部功耗,如下所述。在任何情况下,最高结温不得超过+150°C。
工作结温度(TJ)由TA+PD×θJA给出。总内部功耗(PD)是静态功率(PDQ)和输出级(PDL)消耗的附加功率之和。静态功率就是指定的空载供电电流乘以整个部件的总供电电压。当PDL的输出电压为4/a时,PDL的输出电压为4/V,而PDL的输出电压为4/V。在此条件下,PDL=VS2/(16×RL),其中RL包括反馈网络负载。
注意,决定内部功耗的是输出级的功率,而不是负载。
作为最坏情况的例子,使用图72电路中的OPA2830(MSOP-8封装)计算最大TJ,该电路在+85°C的最高规定环境温度下运行,并在两个输出端以+2.5VDC的电压驱动150Ω负载。

尽管这仍远低于规定的最高结温,但出于系统可靠性考虑,可能需要较低的保证结温。如果负载要求在高输出电压下将电流强制输入输出,或者在低输出电压下从输出端获得电流,则可能出现最高的内部损耗。这使得高电流通过输出晶体管中的一个大的内部电压降。
电路板布局指南
要获得最佳的性能与高频放大器像OPA2830需要仔细注意板布局寄生和外部元件类型。优化性能的建议包括:
a)、将所有信号输入/输出引脚对任何交流接地的寄生电容降至最低。输出端和反向输入端上的寄生电容会导致不稳定:在非换向输入端,它会与源阻抗发生反应,导致无意的带宽限制。为了减少不必要的电容,信号I/O引脚周围的所有地面和电源平面上都应该打开一个窗口。否则,地面和动力飞机应该在其他地方保持完整。
b)、缩短距离(<0.25”)从电源引脚到高频0.1μF去耦电容器。在设备引脚处,接地和电源平面布局不应靠近信号输入/输出引脚。避免狭窄的电源和接地痕迹,以尽量减少引脚和去耦电容器之间的电感。每个电源连接应始终与其中一个电容器断开连接。两个电源之间的可选电源去耦电容器(0.1μF)(用于双极操作)将改善二次谐波失真性能。主电源引脚上还应使用较大的(2.2μF至6.8μF)去耦电容器,在较低频率下有效。这些可以放置在离设备稍远的地方,并且可以在PC板的相同区域中的多个设备之间共享。
c)、仔细选择和放置外部元件将保持高频性能。电阻器应为非常低的电抗类型。表面贴装电阻工作最好,并允许更紧凑的整体布局。金属薄膜或碳成分轴向引线电阻器也能提供良好的高频性能。同样,保持他们的导线和PC板痕迹尽可能短。切勿在高频应用中使用线绕式电阻器。由于输出引脚和逆变输入引脚对寄生电容最为敏感,因此始终将反馈和串联输出电阻(如有)尽可能靠近输出引脚。其他网络元件,如非转换输入端接电阻器,也应放在靠近封装的地方。如果允许双面元件安装,将反馈电阻器直接放置在电路板另一侧的封装下方,位于输出和反向输入引脚之间。即使低寄生电容分流外部电阻,过高的电阻值也会产生显著的时间常数,从而降低性能。好的轴向金属膜或表面贴装电阻器与电阻器并联时大约有0.2pF。对于电阻值>1.5kΩ,该寄生电容会在500MHz以下增加一个极和/或零,从而影响电路运行。保持电阻值尽可能低,以符合负载驱动的考虑。典型特性中使用的750Ω反馈是设计的良好起点。
d)、与板上其他宽带设备的连接可以通过短的直接记录道或通过板载传输线进行。对于短连接,将跟踪和到下一个设备的输入视为集中电容负载。应使用相对较宽的迹线(50至100 mils),最好在其周围打开地面和动力飞机。估计总电容负荷,并根据推荐的典型特性曲线RS与电容性负荷设定RS。低寄生电容性负载(<5pF)可能不需要RS,因为OPA2830名义上是补偿的,可以在2pF寄生负载下工作。当信号增益增加(增加空载相位裕度)时,允许无RS的更高寄生电容负载。如果需要较长的记录道,并且双端接传输线固有的6dB信号损耗是可接受的,则使用微带线或带状线技术实现匹配阻抗传输线(请参阅有关微带和带状线布局技术的ECL设计手册)。50Ω环境通常不需要船上,事实上,更高的阻抗环境将改善失真,如失真与负载的关系所示阴谋。与定义的特征电路板轨迹阻抗(基于电路板材料和轨迹尺寸),在OPA2830输出端的跟踪中使用匹配的串联电阻器以及目的地输入端的端接分流电阻器设备。记得吗终端阻抗应为并联电阻和目的装置输入阻抗的并联组合;该总有效阻抗应设置为匹配跟踪阻抗。如果双端接传输线的6dB衰减不可接受,则长记录道只能在源端串联端接。在这种情况下,将轨迹视为电容性负载,并设置串联电阻值,如推荐的RS与电容性负载的典型特性曲线所示。这将无法保持信号完整性以及双端接线路。如果目的设备的输入阻抗较低,则由于串联输出形成的分压器进入终端阻抗,会有一些信号衰减。
e)、不建议套接高速零件。插座引入的额外引线长度和管脚间电容会产生非常麻烦的寄生网络,几乎不可能实现平滑、稳定的频率响应。将OPA2830焊接到电路板上可获得最佳效果。
输入和ESD保护
OPA2830采用非常高速的互补双极工艺制造。对于这些非常小的几何器件,内部结击穿电压相对较低。这些细分反映在绝对最大评级表中。如图86所示,所有ESD管脚都受到保护,如图86所示。
这些二极管提供适度的保护,以输入高于电源的过驱动电压。保护二极管通常可支持30mA连续电流。如果可能有更高的电流(即,在带有±15V电源部件驱动至OPA2830的系统中),应在两个输入端添加限流串联电阻器。保持这些电阻值尽可能低,因为高值会降低噪声性能和频率响应。

安芯科创是一家国内芯片代理和国外品牌分销的综合服务商,公司提供芯片ic选型、蓝牙WIFI模组、进口芯片替换国产降成本等解决方案,可承接项目开发,以及元器件一站式采购服务,类型有运放芯片、电源芯片、MO芯片、蓝牙芯片、MCU芯片、二极管、三极管、电阻、电容、连接器、电感、继电器、晶振、蓝牙模组、WI模组及各类模组等电子元器件销售。(关于元器件价格请咨询在线客服黄经理:15382911663)
代理分销品牌有:ADI_亚德诺半导体/ALTBRA_阿尔特拉/BARROT_百瑞互联/BORN_伯恩半导体/BROADCHIP_广芯电子/COREBAI_芯佰微/DK_东科半导体/HDSC_华大半导体/holychip_芯圣/HUATECH_华泰/INFINEON_英飞凌/INTEL_英特尔/ISSI/LATTICE_莱迪思/maplesemi_美浦森/MICROCHIP_微芯/MS_瑞盟/NATION_国民技术/NEXPERIA_安世半导体/NXP_恩智浦/Panasonic_松下电器/RENESAS_瑞莎/SAMSUNG_三星/ST_意法半导体/TD_TECHCODE美国泰德半导体/TI_德州仪器/VISHAY_威世/XILINX_赛灵思/芯唐微电子等等
免责声明:部分图文来源网络,文章内容仅供参考,不构成投资建议,若内容有误或涉及侵权可联系删除。
Copyright © 2002-2023 深圳市安芯科创科技有限公司 版权所有 备案号:粤ICP备2023092210号-1