特征
可同步/可编程固定频率
OPTI-LOOPTM补偿可最大限度地降低COUT
±1%输出电压精度
双N沟道MOSFET同步驱动
宽VIN范围:4V至36V操作
电压范围:0.8V至6V
内部电流折叠
输出过压撬杆保护
锁定短路关机定时器
带失败选项
极低压降运行:99%占空比
强制连续控制销
可选可编程软启动
远程输出电压检测
功率良好输出(仅LTC1735F)
逻辑控制微功率关机:IQ<25μALTC1435引脚兼容
小部件变化
提供16引线窄SSOP,因此包装和
20引线TSSOP封装(仅限LTC1735F)
应用程序
笔记本和掌上电脑、PDA移动电话和无线调制解调器
直流配电系统
说明
LTC®1735是同步降压开关驱动外部N通道电源的调节器控制器采用固定频率结构的mosfet。爆裂ModeTM操作在低负载下提供高效率电流。精度为0.8V的参考电压与未来一代微处理器。OPTI-LOOP补偿允许瞬态响应优化输出电容和ESR值范围广。工作频率(可同步至500kHz)为由外部电容器设置,允许最大的灵活性在优化效率方面。强制连续控制销降低噪声和射频干扰,并可通过禁用突发模式操作来辅助二次绕组调节当主输出负载较轻时。保护功能包括内部折叠电流限制、输出过压撬杆和可选短路关闭。软启动由外部可用于正确排序电源的电容器。用户可通过外部电流检测电阻器。宽输入电源范围允许在4V到30V(最大36V)之间工作。

绝对轴比率(Note 1)
输入电源电压(VIN)36V至–0.3V
上部驱动电源电压(升压)42V至–0.3V
开关电压(SW)36V至–5V
EXTVCC电压 7V至–0.3V
升压驱动器电压(升压开关)7V至–0.3V
感测+,感测电压 1.1(INTVCC)至-0.3V
FCB电压(INTVCC+0.3V)至-0.3V
第i,VOSENSE电压 2.7V至–0.3V
RUN/SS,PGOOD(仅限LTC1735F)
电压:7V至–0.3V
峰值驱动器输出电流<10μs(TG,BG)3A号
INTVCC输出电流50毫安
工作环境温度范围
LTC1735C 0°C至85°C
LTC1735I/LTC1735E(注8)–40°C至85°C
结温(注2)125摄氏度
储存温度范围 –65°C至150°C
铅温度(焊接,10秒)300摄氏度
电气特性
表示适用于整个操作的规范
温度范围,否则规格为TA=25°C。VIN=15V,VRUN/SS=5V,除非另有说明。

电气特性
表示适用于整个操作的规范
温度范围,否则规格为TA=25°C。VIN=15V,VRUN/SS=5V,除非另有说明。

注1:绝对最大额定值是指超过寿命的值设备可能受损。
注2:TJ根据环境温度TA和功率计算
耗散PD根据以下公式:
LTC1735CS,LTC1735Is-ic/" title="LTC1735IS">LTC1735IS:TJ=TA+(PD110°C/W)
LTC1735GN、LTC1735Ign-ic/" title="LTC1735IGN">LTC1735IGN、LTC1735EGN:TJ=TA+(PD130°C/W)
LTC1735CF,LTC1735If-ic/" title="LTC1735IF">LTC1735IF:TJ=TA+(PD110°C/W)
电气特性
注3:LTC1735在一个反馈回路中进行测试,该回路将VOSENSE误差放大器的平衡点(VITH=1.2V)。
注4:由于栅极电荷以开关频率传送。请参阅应用程序信息。
注5:通过测量COSC电荷来测试振荡器频率电流(IOSC)和应用公式:
注6:最小导通时间条件对应于电感峰值至峰值纹波电流≥IMAX的40%(见最小导通时间应用程序信息部分的注意事项)。
注7:上升和下降时间用10%和90%的水平测量。延迟时间是用50%的水平来衡量的。
注8:LTC1735E保证满足性能规范从0°C到85°C。规格在-40°C到85°C之间工作温度范围由设计、表征和关联确定统计过程控制。LTC1735I规格为在整个-40°C至85°C工作温度范围内保证。
典型性能特征




COSC:从这个引脚到接地装置的外部电容器工作频率。
RUN/SS:软启动和运行控制的组合。电容器在这个引脚接地设置斜坡时间至全输出电流。时间约为1.25s/μF。将此引脚强制低于1.5V会导致设备关闭趴下。(有关静态信息,请参阅应用程序信息部分当前注释。)在关闭所有功能时,包括INTVCC,被禁用。Latchoff过电流保护也通过该引脚触发,如应用信息部分所述。
ITH:误差放大器补偿点。电流比较器阈值随控制电压的增大而增大。该引脚的标称电压范围为0伏至2.4伏。
FCB:强制连续/同步输入。系好这个用于连续同步运行的引脚对地当使用二次绕组或INTVCC,以启用突发模式低负荷运行。用一个高于1.5VP–P的信号禁用突发模式操作,但是允许在低负载电流下跳过周期,并使内部振荡器与外部时钟同步。这个设备关闭时,不得驱动FCB引脚(运行/SS引脚低)。小信号接地。所有小信号分量如COSC、CSS、反馈分配器加上回路补偿电阻和电容器应单点连接到这个别针上。该引脚应依次连接到PGND。
VOSENSE:从外部接收反馈电压输出端的电阻分压器。
SENSE–:电流比较器的(–)输入。
SENSE+:电流比较器的(+)输入。内置
SENSE–和SENSE+管脚之间的偏移
使用RSENSE设置当前跳闸阈值。
PGOOD(仅限LTC1735F):开漏逻辑输出。当VOSENSE引脚不在其设定值的±7.5%范围内。EXTVCC:连接到INTVCC的内部开关的输入。此开关关闭并在任何时候提供VCC电源EXTVCC高于4.7V。请参阅中的EXTVCC连接应用程序信息部分。开启时不要超过7V并确保EXTVCC≤VIN。
PGND:驱动器电源接地。连接到源底部N沟道MOSFET,肖特基的阳极二极管和CIN的(–)端子。
BG:底部大电流门驱动器N沟道MOSFET。此针脚处的电压摆动来自接地至INTVCC。
INTVCC:内部5.2V调节器和EXTVCC的输出开关。驱动器和控制电路由这个电压。使用1μF陶瓷与电源地断开连接与集成电路直接相邻的电容器至少4.7μF钽或其他低ESR电容器。
VIN:主电源引脚。必须与电源紧密分离接地。开关节点连接到电感器和自举装置电容器。这个引脚上的电压摆动来自肖特基二极管(外部)电压降到接地以下至车辆识别号(VIN)。
增压:向上部模块浮动驱动器供电。引导程序电容器返回到这个引脚。此针脚处的电压摆动从低于INTVCC的二极管降到(VIN+INTVCC)。
TG:用于顶部N沟道MOSFET的大电流栅极驱动。这是一个带有电压摆幅的浮动驱动器的输出等于叠加在开关节点电压上的INTVCC西南。

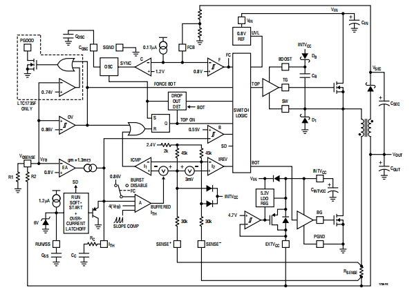
操作(参考功能图)
主控制回路
LTC1735采用恒定频率、电流模式逐级架构。在正常运行期间,顶部当振荡器设置时,MOSFET在每一个周期被打开当主电流比较器I1重置RS锁存器。峰值电感器I1重置RS闩锁的电流由控制引脚3(ITH)上的电压,这是错误的输出放大器EA。引脚␣6(VOSENSE),如引脚功能所述,允许EA接收输出反馈电压VFB从外部电阻分压器。当负载电流增加时,会导致心室颤动相对于0.8V参考电压,从而使第i个电压增加直到平均电感器电流与新负载电流。当顶部MOSFET关闭时,底部MOSFET接通直到任一个电感器电流开始反转,如电流比较器I2所示,或下一个周期的开始。顶部MOSFET驱动器由浮动启动带电容器CB供电。这个电容器通常是再充电的从INTVCC通过外部二极管时MOSFET关闭。随着车辆识别号(VIN)降低转换器将尝试连续地打开顶部MOSFET(“断开”)。一个脱落计数器检测到这种情况,并迫使顶部MOSFET关闭约500ns每隔10个周期给自举电容器充电。
操作(参考功能图)
拉动销2关闭主控制回路(运行/SS)低。释放RUN/SS允许内部1.2μA电流源充电软启动电容器CSS。CSS达到1.5V,主控制回路启用在其最大电压的30%左右被钳制价值观。随着CSS继续充电,ITH逐渐重新出租,允许恢复正常操作。如果你有CSS充电后未达到其最终值的70%到4.1V时,可以按照应用程序信息部分。内部振荡器可以与外部振荡器同步应用于FCB引脚的时钟,可以锁定到某个频率在capaci tor COSC设定的名义利率的90%至130%之间。过电压比较器OV可防止瞬态超调(>7.5%)以及其他更严重的可能导致输出过压的情况。在这种情况下,顶部MOSFET关闭,底部MOSFET关闭开启,直到过电压条件被清除。输出对地短路的反向电流限制由放大器A提供。当VOSENSE下降到0.6V以下时,电流比较器的第i个缓冲输入逐渐下降到0.86V钳位。这降低了峰值电感器电流约为其最大值的1/4
低电流运行
LTC1735有三种低电流模式,由FCB引脚。当FCB引脚高于0.8V(通常与INTVCC相连)。突然模式操作,如果误差放大器驱动第i个电压低于0.86V时,电流放大器的第i个缓冲输入将被钳制在0.86V。电感器电流然后峰值保持在约20mV/RSENSE(约最大输出电流的1/4)。如果ITH下降到0.5V,突发模式比较器B将同时关闭最大化效率的MOSFET。负载电流为仅由输出电容器供电直到ITH上升高于60mV时,比较器和开关的磁滞恢复。突发模式操作被禁用当FCB引脚低于0.8V时,比较器F。这迫使连续运行,并有助于二次绕组调节。
当FCB引脚由外部振荡器驱动时,低噪声循环跳过模式被调用,并且振荡器通过通信分离器C与外部时钟同步。在此模式下,最小电感为25%移除电流钳,提供恒定频率在尽可能宽的输出上进行不连续操作电流范围。这种恒定频率操作不是相当于突发模式操作的效率,但提供了低噪声,恒定频谱。将FCB销系在地上可实现强制连续操作。这是效率最低的模式,但也是可取的在某些应用中。输出可以是源也可以是汇此模式下的电流。在强制条件下下沉电流时连续运行时,电流将被强制返回主电源可能会将输入电源提升至危险电压水平当心。
反向电流、短路检测和短路闭锁
RUN/SS电容器CSS最初用于限制开关调节器的涌流。在控制器启动并有足够的时间对输出电容器充电并提供满载电流,CSS用作短路超时电路。如果输出电压降至其标称输出的70%以下电压,CSS开始放电的假设是输出处于过流和/或短路状态。如果这种情况持续足够长的时间由CSS的大小决定,控制器将被关闭直到RUN/SS引脚电压被回收。可通过提供大于5μa的电流来覆盖内置latchoff与RUN/SS引脚的符合性为5V。这个电流缩短软启动时间,但也可防止CSS在过电流和/或短路期间的净放电条件。当输出电压低于其标称水平的70%短路闭锁电路是否启用。
INTVCC/EXTVCC电源
顶部和底部MOSFET驱动器和most的电源LTC1735内部电路的INTVCC引脚。当EXTVCC引脚保持打开状态时,内部5.2V低压差调节器为INTVCC供电从VIN开始。如果EXTVCC升高到4.7V以上,内部调节器关闭,内部开关连接EXTVCC到INTVCC。这使得高效能源,例如转换器的一次或二次输出提供INTVCC电源。电压高达7V can应用于EXTVCC以获得额外的栅极驱动能力。提供清洁启动和保护MOSFET,欠压锁定用于保持两个MOSFET关闭直到输入电压高于3.5V。PGOOD(仅限LTC1735F)窗口比较器监控输出电压及其开路漏极输出被拉低时,分流下降输出电压不在参考电压的±7.5%范围内0.8伏。
ATIO应用程序
LTC1735的基本应用电路如图1所示在第一页。驱动外部零部件选择根据负载要求,从选择瑞森。一旦知道RSENSE,COSC和L就可以被选中了。接下来,选择功率mosfet和D1。这个工作频率和感应器的选择基于很大程度上取决于所需的纹波电流量。最后,CIN是因为它能够处理大的均方根电流换流器和COUT的选择足够低ESR满足输出电压纹波和瞬态规范。可以配置图1所示的电路对于高达28V输入电压的操作(受外部MOSFET)。
输出电流的RSENSE选择
根据所需的输出电流选择RSENSE。LTC1735电流比较器的最大阈值为75mV/RSENSE,输入共模范围为SGND至1.1(INTVCC)。电流比较器阈值设置电感器电流的峰值,产生最大值平均输出电流IMAX等于峰值减去峰间纹波电流的一半,∆IL。允许LTC1735和外部成分值产生:

工作频率和
同步
工作频率和电感值的选择是效率和部件尺寸之间的权衡。低频率操作通过降低MOSFET开关损耗,包括栅电荷损耗和过渡损失。然而,低频操作要求在给定的纹波量下有更多的电感电流。
LTC1735采用恒定频率架构
由外部振荡器电容器决定的频率。每次上部MOSFET打开时COSC上的电压重置为接地。在准时的时候,COSC由固定电流充电。当电压在电容器达到1.19V,COSC复位接地。这个然后重复这个过程。COSC的值是根据期望的操作计算出来的假设FCB上没有外部时钟输入的频率pin:
选择COSC与频率的关系图如所示图2。建议的最大开关频率为550kHz。
内部振荡器以其标称频率(fO)运行
当FCB引脚拉高至INTVCC或连接至接地。使FCB引脚在0.8V以上和以下计时将使内部振荡器注入锁定到外部应用于FCB引脚的时钟信号,频率在0.9fO和1.3fO之间。时钟高电平必须超过1.3V,至少0.3μs,时钟低电平必须小于大于0.3V至少0.3μs。顶部MOSFET开启将与时钟上升沿同步。试图同步到过高的外部频率(高于1.3fO)会导致斜率补偿不足和可能的环路不稳定。如果这种情况只存在于COSC值较低的情况下,因此fEXT=fO如图2所示。
与外部时钟同步时,突发模式操作被禁用,但感应器电流没有允许反转。25%最小电感器电流移除突发模式操作中的夹具,提供恒频间断运行在最大可能的输出电流范围内。在这个模式同步MOSFET每强制一次10个时钟周期为自举电容器充电。这个在合理维护的同时尽量减少可听见的噪音效率高。
电感器值计算
工作频率和感应器的选择是相互关联的,因为更高的工作频率允许使用电感和电容值较小。那为什么呢有没有人选择在较低频率下工作更大的部件?答案是效率。更高的频率通常会导致效率降低,因为MOSFET栅电荷损耗。除了这个基本的贸易关断时,电感值对纹波电流的影响较小还必须考虑当前操作。电感值对纹波电流有直接影响。这个电感纹波电流∆IL随电感或频率的增大而减小,随VIN或VOUT的增大而增大:
接受较大的∆IL值允许使用低电感,但会导致更高的输出电压纹波以及更大的核心损失。一个合理的起点整定纹波电流为∆IL=0.3至0.4(IMAX)。记得,最大∆IL出现在最大输入电压下。电感值对低电流也有影响操作。开始向低电流运行过渡当电感器电流达到零而底部MOSFET开启。当所需的平均电感器电流产生峰值电流低于RSENSE确定的电流限制的25%。较低的电感器值(较高的∆IL)会导致这种情况发生在较高的负载电流下,这会导致效率下降在低电流运行的上限。在突发模式下操作时,较低的电感值会导致爆炸减少频率。
电感器铁芯选择
一旦L的值已知,电感器的类型必须是挑选出来的。高成本的铁心一般不能在低损耗的铁心中找到,迫使使用更昂贵的铁素体,钼合金或Kool Mμ®核心。实际铁心损耗与铁心尺寸为一个固定的电感器值,但它是非常依赖的选择了电感。随着电感的增加,铁心损失减少。不幸的是,增加的电感需要更多的导线匝数,因此铜损耗将增加。
铁氧体设计具有非常低的铁心损耗,是首选在高开关频率下,因此设计目标可以集中在铜损耗和防止饱和上。铁素体“电感”指的是“电流骤然崩塌时的铁芯设计”超过。这导致电感器突然增加纹波电流和随之而来的输出电压纹波。做不要让核心饱和!Molypermalloy(来自Magnetics,Inc.)是一种非常好的低但对于环形线圈来说,比材料损耗更贵铁氧体。同一制造商的合理折衷方案是Kool Mμ。环面非常节省空间,尤其是当你可以使用几层电线的时候。因为他们一般都没有线轴,所以安装更多很难。然而,表面贴装的设计是可用的不会显著增加高度。功率MOSFET和D1选择必须选择两个外部功率mosfetLTC1735:顶部为N沟道MOSFET
(主)开关和底部的N沟道MOSFET(同步)开关。
峰间栅极驱动电平由INTVCC设置电压。启动期间,该电压通常为5.2V(参见EXTVCC引脚连接)。因此,在大多数LTC1735应用中必须使用逻辑电平阈值旧MOSFET。唯一的例外是当低输入电压预期(VIN<5V);然后,子逻辑电平阈值应使用mosfet(VGS(TH)<3V)。结清注意MOSFETs as的BVDSS规范很多逻辑电平的mosfet限制在30V或者更少。功率mosfet的选择标准包括“ON”电阻RDS(ON),反向转移电容crs,输入电压和最大输出电流。当LTC1735在工作循环的连续模式下运行顶部和底部MOSFET的计算公式如下:
最大输出下MOSFET的功率损耗电流由:
其中δ是RDS(ON)和k的温度依赖性是与栅极驱动电流成反比的常数。两个MOSFET都有I2R损耗N通道方程包含了一个附加的传输损耗项,它在高输入电压下最高。为VIN<20V高电流效率普遍提高对于更大的mosfet,而对于VIN>20V的过渡损耗迅速增加到使用更高的点具有较低crs的RDS(ON)设备实际上提供更高的crs效率。同步MOSFET损耗最大在高输入电压或短路时此开关的占空比接近100%。术语(1+δ)通常用于标准化RDS(ON)与温度曲线的形式,但是δ␣=0.005/°C可用作低电压MOSFET。CRS通常在MOSFET特性。常数k=1.7可以是用于估计主开关损耗方程。图1所示的肖特基二极管D1在两个功率mosfet导通之间的死区时间。这可以防止底部MOSFET的体二极管在死区时间内开启并储存电荷效率可能高达1%。3A是肖特基通常10A至12A调节器的尺寸很好,因为相对较小的平均电流。较大的二极管会导致由于结电容较大而产生的附加过渡损耗。如果效率损失可以容忍的
CIN选择
在连续模式下,顶部的源电流N沟道MOSFET是一种占空比为VOUT/VIN的方波。为了防止大电压瞬变,低ESR输入最大均方根电流的电容器尺寸必须为用过。最大均方根电容电流由下式得出:

此公式在VIN=2VOUT时有一个最大值,其中IRMS␣=␣IO(最大)/2。这种简单的最坏情况通常用于设计,因为即使是重大偏差也会如此不能提供太多的救济。请注意,电容器制造商纹波电流额定值通常仅基于2000小时生活。因此建议进一步降低电容器或选择额定温度高于必修的。几个电容器也可以并联以满足设计中的尺寸或高度要求。
COUT选择
COUT的选择主要由有效串联电阻(ESR)以最小化电压涟漪。连续模式下的输出纹波(∆VOUT)为:

式中,f=工作频率,COUT=输出电容,∆IL=电感器中的纹波电流。输出纹波在最大输入电压下自∆IL以来最高随输入电压增加。通常,一旦ESR符合COUT的要求,均方根电流评级通常远远超过IRIPLE(P–P)要求。在∆IL=0.3IOUT(最大)的情况下,允许2/3的波动对于ESR,最大VIN下的输出纹波将小于50mV假设:所需血沉<2.2 RSENSECOUT>1/(8fRSENSE)
第一个条件与进入ESR的纹波电流有关第二项保证输出电容不显著工作频率期间的放电纹波电流。选择使用较小的输出电容会增加放电引起的纹波电压但可以通过使用电容器极低的ESR,可将纹波电压维持在或低于50毫伏。可对第i个引脚的光环补偿元件进行优化,以提供稳定、高性能的瞬态响应,而不考虑所选的输出电容。CPU或其他具有大负载电流瞬变的应用的输出电容器的选择主要是由装载。电容器的电阻元件,乘以负载电流变化加上任何输出电压纹波必须在负载(CPU)。
负载电流步骤所需的ESR为:RESR<∆V/∆I式中∆I是电流从满载到零负载的变化(或最小负载)和∆V是允许的电压偏差(不包括有限电容引起的任何下垂)。所需电容量由感应器中储存的最大能量。电容必须足以吸收电感器电流的变化当发生大电流到小电流的过渡时。这个反向负载电流转换通常由控制回路OPTI-loop组件,所以确保不要过度补偿和减缓反应。这个保证电感器能量的最小电容为充分吸收是:
式中∆I是负载电流的变化。
制造商如尼奇康、联合化学公司和三洋可考虑采用高性能通孔电容器。OS-CON半导体电解质三洋提供的电容器具有最低(ESR)(尺寸)铝电解产品更高的价格。并联附加陶瓷电容器对于OS-CON电容器,建议减少电感效应。在表面贴装应用中,ESR、RMS电流互感器和负载步进规范可能需要多个并联电容器。铝电解,干钽表面有特殊的聚合物电容器安装软件包。特殊的聚合物表面贴装电容器提供非常低的ESR,但具有更低的电容单位体积密度比其他类型的电容器。这些电容器提供一个非常经济有效的输出电容器当与具有高环路带宽的控制器。钽电容器具有最高的电容密度,通常用作开关调节器的输出电容器受控软启动。几个优秀的浪涌测试选择AVX TPS、AVX TPSV或KEMET T510系列表面安装钽钽合金,适用于高度在1.5毫米到4.1毫米之间的情况。铝电解电容器可用于成本驱动型应用,前提是:考虑了纹波电流额定值、温度和长期可靠性。典型的应用程序将需要几个或多个铝电解电容器平行的。上述能力的结合通常会使性能和降低总体成本。其他电容器类型包括尼奇康PL系列、NEC Neocap、松下SP和斯普拉格595D系列。其他请咨询制造商具体建议。
和所有元件一样,电容器也不理想。每种电容器都有自己的优点和局限性。不同电容器类型的组合证明经济高效的解决方案。还记得包括高频率去耦电容器。它们应该放在尽可能靠近负载的电源插脚。任何电路板轨迹中的电感为负它们的用处。
INTVCC调节器
内部P通道低压差调节器产生为驱动器和内部电路供电的5.2V电源在LTC1735内。INTVCC引脚可提供50mA的最大均方根电流,且必须旁路至用至少4.7μF钽、10μF特种钽进行研磨聚合物或低ESR型电解电容器。1μF陶瓷电容器直接放置在INTVCC附近强烈建议使用PGND IC引脚。为了提供高瞬态电流,需要良好的旁路需要MOSFET栅极驱动器。大型mosfet的高输入电压应用高频驱动可能导致LTC1735的最大结温额定值为超过。系统供电电流通常由栅极充电电流控制。附加荷载还需要考虑INTVCC的功率耗散计算。总INTVCC电流可以是由5.2V内部线性调节器或EXTVCC输入引脚。当电压施加到EXTVCC引脚小于4.7V,所有INTVCC电流由内部5.2V线性调节器供电。权力在这种情况下,集成电路的损耗最高:(VIN)(IINTVCC)整体效率降低。大门费是取决于工作频率,如效率考虑部分。结温可通过使用中给出的方程式进行估算电气特性注释␣2。例如LTC1735CS从30V限制为小于17mA不使用EXTVCC引脚时,按如下方式供电:TJ=70°C+(17毫安)(30伏)(110°C/W)=126°C使用EXTVCC输入引脚可将结温降低至:TJ=70°C+(17毫安)(5伏)(110°C/W)=79°C以防止最高结温超过,必须检查输入电源电流在最大车辆识别码(VIN)下以连续模式运行
安芯科创是一家国内芯片代理和国外品牌分销的综合服务商,公司提供芯片ic选型、蓝牙WIFI模组、进口芯片替换国产降成本等解决方案,可承接项目开发,以及元器件一站式采购服务,类型有运放芯片、电源芯片、MO芯片、蓝牙芯片、MCU芯片、二极管、三极管、电阻、电容、连接器、电感、继电器、晶振、蓝牙模组、WI模组及各类模组等电子元器件销售。(关于元器件价格请咨询在线客服黄经理:15382911663)
代理分销品牌有:ADI_亚德诺半导体/ALTBRA_阿尔特拉/BARROT_百瑞互联/BORN_伯恩半导体/BROADCHIP_广芯电子/COREBAI_芯佰微/DK_东科半导体/HDSC_华大半导体/holychip_芯圣/HUATECH_华泰/INFINEON_英飞凌/INTEL_英特尔/ISSI/LATTICE_莱迪思/maplesemi_美浦森/MICROCHIP_微芯/MS_瑞盟/NATION_国民技术/NEXPERIA_安世半导体/NXP_恩智浦/Panasonic_松下电器/RENESAS_瑞莎/SAMSUNG_三星/ST_意法半导体/TD_TECHCODE美国泰德半导体/TI_德州仪器/VISHAY_威世/XILINX_赛灵思/芯唐微电子等等
免责声明:部分图文来源网络,文章内容仅供参考,不构成投资建议,若内容有误或涉及侵权可联系删除。
Copyright © 2002-2023 深圳市安芯科创科技有限公司 版权所有 备案号:粤ICP备2023092210号-1