1一般特征
1.5A内部开关
工作输入电压从4.4V到36V
3.3V/(±2%)参考电压
输出电压可调
1.235V至35V
低压差运行:100%负载
循环
500KHz内部固定频率
电压前馈
空载电流运行
内部限流
零电流抑制
消费
同步
反馈防护
断开
热关机
1.1应用:消费者:机顶盒、DVD、电视、录像机、汽车
收音机、液晶显示器
联网:XDSL、调制解调器、DC-DC
模块
计算机:打印机、音频/图形卡、光盘、硬盘驱动器
工业:充电器、汽车电池 DC-DC转换器
说明
L5970AD是一款降压单片电源开关电流限值为1.5A的开关稳压器因此,它能够向负荷取决于应用条件。输出电压可设定在1.235V到35V之间。该器件使用内部P沟道D-MOS晶体管(典型的RDSON为200mΩ)作为开关器件避免使用自举电容器和保证高效率。内部振荡器将开关频率固定在500KHz,以尽量减小外部组件的尺寸。它的最小输入电压仅为4.4V特别适用于5V总线,适用于所有计算机相关应用。内部频率调制的逐脉冲电流限制提供了有效的恒流短路保护。

电气特性(Tj=25°C,VCC=12V,除非另有规定。)

注:1.设计保证
功能描述
主要内部块如图4所示,其中报告了设备框图。他们是:为内部电路供电的电压调节器。来自该调节器的3.3V参考电压电压可从外部获得。
检查输入和内部电压的电压监测电路。
频率为500KHz的全集成锯齿振荡器
两个嵌入式电流限制电路,用于控制流经
电源开关。逐脉冲电流限制迫使电源开关循环关闭如果电流达到内部阈值,而移频器则降低开关频率,以大幅降低占空比。
跨导误差放大器。
脉冲宽度调制器(PWM)比较器和驱动所需的相关逻辑电路内力。
内部P-MOS开关的高压侧驱动器。
备用操作的禁止块。
实现热保护功能的电路。

电源和基准电压
内部调节器电路(如图2所示)由启动电路、内部电压预编器、带隙基准电压源和向所有模块提供电流的偏置块组成。当输入电压升高且设备启用(禁止引脚接地)时,起动器向整个装置提供启动电流。预调节器块为带隙单元提供一个预调节电压VREG,其具有非常低的电压电源电压噪声灵敏度。
电压监测器
内部块连续感测Vcc、Vref和Vbg。如果电压高于阈值调节器开始工作。VCC(UVLO)上也存在滞后现象

振荡器和同步器
图6显示了振荡器电路的框图。时钟发生器提供内部固定在500KHz的装置的开关频率。频率当发生强过流或短路时,换档器块起到降低开关频率的作用。时钟信号是然后用于内部逻辑电路,是斜坡发生器和同步器块的输入。斜坡发生器电路提供锯齿波信号,用于实现PWM控制和内部电压前馈,同步器电路产生同步信号。事实上这个设备有一个同步管脚,可以同时作为主设备和从设备工作。作为主机同步外部设备的内部开关频率。作为从机通过外部信号同步。特别是,将两个器件连接在一起时,开关频率较低的器件作为从机和另一个。要同步设备,同步管脚必须从低电平传输到高于同步的电平占空比在10%到90%之间变化的阈值,也取决于信号频率和振幅。同步信号的频率必须至少高于设备(500KHz)。

电流保护
L5970AD有两个限流保护,逐脉冲和频率折叠。图7显示了逐脉冲保护的电流限制电路示意图。输出功率PDMOS晶体管被分成两个并联的PDMOS。最小的有一个串联的电阻,瑞森。电流通过Rsense检测,如果达到阈值,则后视镜不平衡,并且PDMOS关闭,直到内部时钟脉冲的下一个下降沿。由于接通时间的减少,输出电压降低。由于最小接通时间(避免虚假过电流信号所必需的)不足以在500KHz下获得足够低的占空比,因此在强过流或短路条件下,输出电流可能再次增大。由于这个原因,开关频率也降低了,所以保持电感器电流低于最大阈值。移频器(见图6)取决于反馈电压。随着反馈电压降低(由于占空比减小),开关频率也随之降低。

误差放大器
电压误差放大器是环路调节的核心。它是一种跨导运算放大器非逆变输入连接到内部参考电压(1.235V),而逆变输入(FB)连接到外部分压器或直接连接到输出电压。输出(COMP)连接到外部补偿网络。无补偿误差放大器具有以下特性:

误差放大器输出与振荡器锯齿波进行比较,以实现PWM控制。
PWM比较器和功率级
此块比较振荡器锯齿波和产生PWM的误差放大器输出信号驾驶台信号。功率级是一个非常关键的模块,因为它必须保证PD MOS的正确开关
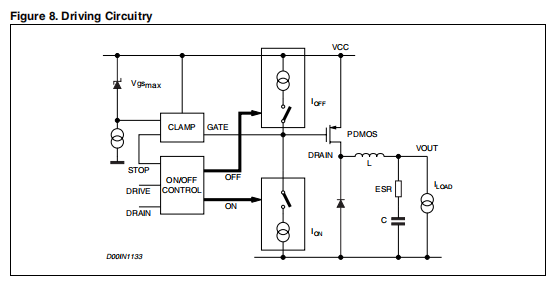
功率元件的开启,或者更好地说,开启时电流的上升时间,是一个非常关键的折衷参数。在第一种方法中,看起来上涨时间越快,扭亏率就越低。但是再循环二极管的恢复时间有一个限制。事实上,当功率元件的电流等于电感器电流时,二极管关闭,漏极的力量是自由的去高。但在恢复时间内,二极管可以被认为是一个高值电容器会产生非常高的峰值电流,这导致了许多问题:设备电源电压上的尖峰,由于电路板寄生而引起振荡(从而产生噪声)。接通过电流会降低效率和系统可靠性。电磁干扰大问题。更短的续流二极管寿命。关断期间的电流下降时间也很关键。事实上,它会产生电压尖峰(由于板上的寄生元件)增加PDMOS上的电压降。为了减少所有这些问题,采用了一种新的驱动电路拓扑结构,其方块图如图8所示。其基本思想是根据PDMOS状态和门箝位状态。此电路允许快速关闭和打开电源开关,并管理上述相关问题针对续流二极管恢复时间问题。门夹是必要的,以避免内部开关高于Vgsmax。开/关控制块可避免电源线和地面之间的任何交叉传导。

抑制功能
禁止功能允许将设备置于待机模式。当INH pin高于2.2V时,设备被禁用,功耗降低到100μA以下。INH pin低于0.8V时,设备启用。如果INH引脚保持浮动状态,内部上拉可确保引脚上的电压达到抑制阈值,设备被禁用。该引脚也兼容Vcc。
热关机
如果芯片温度升高,关机块会产生一个关闭功率级的信号高于固定的内部阈值(150°C)。芯片的传感元件非常靠近PDMOS区域,因此确保准确和快速的温度检测。大约20°C的迟滞可避免设备持续打开和关闭
附加功能和保护
反馈断开
在反馈断开的情况下,占空比比最大允许值增加,使输出电压接近输入电源。这种情况可能会破坏负载。为了避免这种危险情况,如果反馈管脚保持浮动,则关闭设备。
输出过压保护
过电压保护OVP是通过一个内部比较器来实现的,该比较器的输入端与反馈,当达到OVP阈值时关闭功率级。此阈值通常为30%高于反馈电压。当要求分压器调节输出电压时(见试验应用电路),OVP通风将设置为:

其中R1是连接在输出电压和反馈引脚之间的电阻器,而R2是连接在反馈针脚和接地。
空载
由于内部电源为PDMOS,不需要升压电容,因此,该器件在输出端无负载的情况下也能正常工作。在这种情况下,它工作在突发模式,随机重复率的突发。
应用思路
L5970AD属于L597x系列。
相关零件号为:
L5970D:1.5A(Isw),250KHz降压DC-DC转换器,SO8
L5972D:2A(Isw),250KHz降压DC-DC转换器,SO8
L5973AD:2A(Isw),HSOP8 500KHz降压DC-DC转换器
L5973D:2.5A(Isw),HSOP8中的250KHz降压DC-DC转换器
如果需要更高的电流,最近的DC-DC转换器系列是L497x。
安芯科创是一家国内芯片代理和国外品牌分销的综合服务商,公司提供芯片ic选型、蓝牙WIFI模组、进口芯片替换国产降成本等解决方案,可承接项目开发,以及元器件一站式采购服务,类型有运放芯片、电源芯片、MO芯片、蓝牙芯片、MCU芯片、二极管、三极管、电阻、电容、连接器、电感、继电器、晶振、蓝牙模组、WI模组及各类模组等电子元器件销售。(关于元器件价格请咨询在线客服黄经理:15382911663)
代理分销品牌有:ADI_亚德诺半导体/ALTBRA_阿尔特拉/BARROT_百瑞互联/BORN_伯恩半导体/BROADCHIP_广芯电子/COREBAI_芯佰微/DK_东科半导体/HDSC_华大半导体/holychip_芯圣/HUATECH_华泰/INFINEON_英飞凌/INTEL_英特尔/ISSI/LATTICE_莱迪思/maplesemi_美浦森/MICROCHIP_微芯/MS_瑞盟/NATION_国民技术/NEXPERIA_安世半导体/NXP_恩智浦/Panasonic_松下电器/RENESAS_瑞莎/SAMSUNG_三星/ST_意法半导体/TD_TECHCODE美国泰德半导体/TI_德州仪器/VISHAY_威世/XILINX_赛灵思/芯唐微电子等等
免责声明:部分图文来源网络,文章内容仅供参考,不构成投资建议,若内容有误或涉及侵权可联系删除。
Copyright © 2002-2023 深圳市安芯科创科技有限公司 版权所有 备案号:粤ICP备2023092210号-1