功率金氧半电晶体
most需要两个N沟道功率MOSFETLTC3830电路。这些应根据主要考虑阈值电压和电阻。在高效设计中,热耗散通常是次要因素。所需的MOSFET阈值应根据可用的电源电压和/或门的复杂性驱动电荷泵方案。在3.3V输入设计中,其中辅助12V电源可用于为PVCC1和PVCC2,标准MOSFET,VGS上指定了RDS(ON)=5V或6V,效果良好。电流根据所用MOSFET的不同,从该电源中提取的电流也不同LTC3830的工作频率小于50mA。使用5V或更低VIN电压和产生PVCC1和PVCC2,没有提供足够的栅极驱动电压增强标准功率mosfet。在这种情况下,有效MOSFET的RDS(ON)可能相当高,提高了场效应晶体管的损耗和效率降低。逻辑对于5V或更低的电压,建议选择电平FET电压系统。逻辑级fet可以得到充分的增强带有一个双/三倍电荷泵,并将在效率最高。选择MOSFET阈值电压后,选择基于输入电压,输出电压,允许功耗和最大输出电流。在典型的LTC3830电路中,在连续模式下工作,平均电感电流等于输出负载电流。电流通过Q1或Q2根据占空比拆分功耗:
PMAX应主要根据要求计算效率或允许的热耗散。典型的高潮5V输入和3.3V 10A效率电路设计输出可能允许不超过3%的效率损失每个MOSFET的负载。假设效率约为90%在当前水平上,这给出了PMAX值:

请注意,第2季度所需的RDS(ON)大约是这个值的两倍在这个例子中。此应用程序可能指定单个0.03Ω装置用于Q2,并并联两个以上的与Q1相同的装置。还需要注意的是RDS(ON)值表示mosfet较大,功率差异数仅为每个设备1.1W或更少;大TO-220封装和散热器不一定在高效应用中需要。硅酮Si4410DY或国际整流器IRF7413(均为so8)或SiliconixSUD50N03-10(TO-252)或半导体MTD20N03HDL(DPAK)是小型表面安装在VGS的5V下,RDS(ON)值低于0.03Ω的设备在LTC3830电路中工作良好。使用更高的PMAX值在RDS(ON)计算中,MOSFET通常会减小成本和电路效率并增加MOSFET散热片要求。表1列出了各种功率mosfet在LTC3830应用。
感应器选择
电感通常是LTC3830中最大的元件设计和必须仔细选择。选择感应器基于输出转换率要求的值和类型。这个感应器电流的最大上升率由电感值,输入输出电压差和LTC3830的最大占空比。在典型的5V输入中,3.3V输出应用,最大上升时间为:


注:测试条件和详细信息请参考制造商的数据表。
式中,LO为电感值,单位为μH。在适当的频率补偿下,电感器的组合输出电容值决定了瞬态恢复时间。一般来说,较小值的电感器改善以纹波和电感为代价的瞬态响应堆芯饱和额定值。2μH电感器上升0.81A/μs此应用中的时间,导致响应5A负载电流阶跃。在这6.2μs期间,电感器电流和输出之间的差异电流由输出电容器组成。这次行动导致输出端暂时电压下降。到最小化这种影响,电感器值通常应对于大多数5V输入LTC3830,在1μH至5μH范围内电路。为了优化性能,不同的组合输入和输出电压以及预期负载可能需要不同的电感器值。一旦已知所需值,电感器铁芯类型可根据峰值电流和效率进行选择要求。电感器中的峰值电流等于最大输出负载电流加上电感峰间纹波电流的一半。纹波电流由电感器值、输入和输出电压以及工作频率。纹波电流约为等于:

10A负载时的峰值电感器电流:10A+(2.8A/2)=11.4A
纹波电流一般应在10%和输出电流的40%。感应器必须能够在不饱和的情况下承受峰值电流绕组中的铜电阻应保持在可将电阻功率损失降至最低。请注意不采用限流功能的电路电感器中的电流可能会超过这个最大值在短路或故障情况下;电感器应相应地调整尺寸以承受额外的电流。具有渐变饱和特性的电感器通常最好的选择。
输入和输出电容器
典型的LTC3830设计对输入和输出电容。正常情况下稳定负载运行,类似LTC3830的降压转换器从输入电源的开关频率。峰值电流值等于输出负载电流加上1/2峰间纹波电流。大部分电流由输入旁路提供电容器。输入端产生的均方根电流电容器加热,导致电容器过早损坏在极端情况下。最大均方根电流发生在50%脉宽调制占空比,使均方根电流值等于到IOUT/2。低ESR输入电容器必须使用纹波电流额定值以确保可靠操作。请注意,电容器制造商的纹波电流额定值通常仅基于2000小时(3个月)额定温度下的寿命。输入进一步降额建议电容器纹波电流超过制造商的规格,以延长其使用寿命电路。较低的工作温度影响最大关于电容器寿命。
在稳态条件下,buck变换器的输出电容器的纹波电流比输入电容器。峰间电流等于电感器纹波电流,通常占总负载的10%到40%电流。电容器不占位功耗,但在ESR上。输出负载期间瞬态时,输出电容器必须提供所有负载所需的额外负载电流LTC3830将感应器电流调整为新值。输出电容器中的ESR导致输出中的阶跃电压等于ESR值乘以负载电流。具有0.05ΩESR输出的5A负载阶跃电容器导致250毫伏的输出电压偏移;这是3.3V电源输出电压的7.6%!因为输出电容ESR与输出负载瞬态响应,选择ESR的输出电容器,而不是电容值。电容器合适的ESR通常具有较大的电容值这是控制稳态输出纹波所需要的。额定开关电源用电解电容器具有指定纹波电流额定值和ESR can的电源在LTC3830应用中有效使用。OS-CON公司三洋和其他制造商生产的电解电容器性能优良,具有很高的电解电容器的性能/尺寸比。表面安装应用可以使用电解或干燥钽电容器。钽电容器必须是浪涌测试并指定用于开关电源。众所周知,低成本的普通钽合金具有非常短的开关电源爆炸性死亡后的生命供应应用程序。可使用的其他电容器包括三洋POSCAP和MV-WX系列。
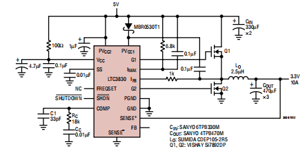
降低ESR和提高纹波电流的常用方法能力是并联几个电容器。典型的LTC3830应用可能会出现5A输入纹波电流。三洋OS-CON电容器,零件号10SA220M(220μF/10V),具有2.3A允许纹波电流85°C;三个在输入端并联(以承受输入纹波电流)满足上述要求。同样,三洋POSCAP 4TPB470M(470μF/4V)电容器最大额定ESR为0.04Ω;三个并联更低净输出电容ESR为0.013Ω。
反馈回路补偿
LTC3830电压反馈回路在补偿引脚,误差放大器的输出节点。反馈回路通常用RC进行补偿+C网络从COMP到GND,如图10a所示。环路稳定性受电感值的影响输出电容,输出电容ESR,误差放大器跨导和误差放大器补偿网络。电感器和输出电容器以以下频率创建双极:
输出电容和输出电容的ESR频率为零的值:
误差放大器的补偿网络必须在0dB交叉处提供足够的相位裕度整个开环传递函数的频率。这个补偿网络的零点和极点为:

图10b显示了整个传输的Bode图功能。
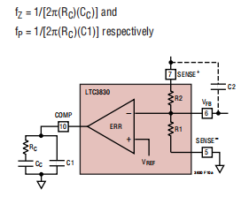
当低ESR输出电容器(三洋OS-CON)是如果使用,ESR零点的频率可以足够高它在环路交叉频率处提供很少的相位提升。因此,相位裕度变得不相等,负载瞬态没有得到优化。解决这个问题,一个小电容器之间可以连接电阻分压器网络的顶部和VFB引脚创建一个零极点对在环补偿。零点位置在极位置之前,因此,相位超前可以增加环路的相位裕度交叉频率。极点和零点位置是
地址:
fZC2=1/[2π(R2)(C2)]和fPC2=1/[2π(R1 | | R2)(C2)]式中,R1 | | R2是R1的并联组合电阻和R2。选择C2,使零点位于较低位置与fCO相比频率较高,极点位置较高使闭环有足够的相位裕度稳定性。图10c显示了使用相位的Bode图LTC3830电阻器分压器周围的导线补偿网络。注意:只有当R1␣>>␣R2,即在高输出电压下,仅使极零被充分分开。
虽然可以使用数学方法进行频率补偿,但是输入和/或输出滤波器、未知电容ESR和总工作点随输入电压、负载电流变化的变化,都表明了一种更实用的经验方法。这个可以通过在负载和使用RC网络盒迭代到最终值,或者通过使用网络分析仪找出实际的回路极点和零点。
表2显示了建议的补偿部分基于三洋OS-CON的5V至3.3V应用的价值4SP820M低ESR输出电容器。
表2。5V至3.3V的推荐补偿网络使用多个820μF Sanyo OS-CON的应用程序4SP820M输出电容器


表3显示了建议的补偿部分基于470μF三洋的5V至3.3V应用的值POSCAP 4TPB470M输出电容器。
表3。5V至3.3V的推荐补偿网络使用多个470μF三洋POSCAP的应用程序4TPB470M输出电容器

表4显示了建议的补偿部分基于1500μF三洋的5V至3.3V应用的值MV-WX输出电容器。
表4。5V至3.3V的推荐补偿网络使用多个1500μF三洋MV-WX并联应用输出电容器

布局注意事项
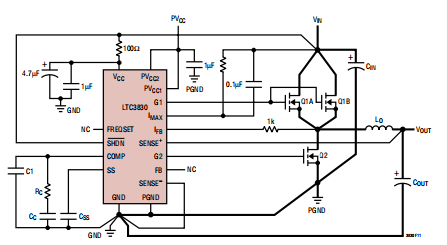
在布置印刷电路板时,使用以下检查表以确保LTC3830的正常运行。这些项目在布局中也有图解说明图11的示意图。粗线显示高当前路径。注意,在10A或以上的电流水平下,PC板本身的电流密度是一个严重的问题。携带高电流的痕迹应尽可能宽。例如,用2oz铜制造的PCB要求最小跟踪宽度为0.15“,以承载10A。1一般来说,布局应该从动力装置。确保电源电路的方向实现了清洁的功率流路径。导线宽度、应该最大化长度最小化。在你之后满足电源路径,控制电路应布置好。找到相对容易的路线控制电路中的小痕迹大电流路径的迂回路线。2GND和PGND引脚应直接在LTC3830。这有助于将LTC3830的内部接地故障降到最低,并防止接地差异中断内部电路运行的可能性。这个然后,连接应在一个最好是在电路中一个相当安静的点,比如靠近输出电容器。这并不总是实用的,但是,由于身体的限制。另一个合理的最好是在输出之间建立这种连接电容器与底部电源连接MOSFET Q2。不要把这个单点接地绑在轨迹上在Q2电源和输入电容器接地之间运行,因为地平面的这个区域会非常嘈杂
3.频率用小信号电阻电容器补偿和软启动位置应非常接近连接到各自的引脚和接地端信号接地引脚通过一个单独的轨迹。不要把这些零件连接到地平面上!
4.VCC、PVCC1和PVCC2去耦电容器应尽可能靠近LTC3830。4.7μF和1μFVCC、PVCC1和PVCC2上显示的旁路电容器将有所帮助提供最佳调节性能。
5.CIN的(+)板应尽可能靠近可能到上部MOSFET的漏极,Q1。在车辆识别号(VIN)和电源接地之间增加一个1μF陶瓷电容器是推荐的。
6.感应和VFB引脚对从交换节点。要注意隔离理智以及VFB从可能的电容耦合到电感器开关信号。连接SENSE+和SENSE–close对负荷的调节可以显著提高。
7.在Q1的漏极和源引脚处的Kelvin sense IMAX和IFB。


安芯科创是一家国内芯片代理和国外品牌分销的综合服务商,公司提供芯片ic选型、蓝牙WIFI模组、进口芯片替换国产降成本等解决方案,可承接项目开发,以及元器件一站式采购服务,类型有运放芯片、电源芯片、MO芯片、蓝牙芯片、MCU芯片、二极管、三极管、电阻、电容、连接器、电感、继电器、晶振、蓝牙模组、WI模组及各类模组等电子元器件销售。(关于元器件价格请咨询在线客服黄经理:15382911663)
代理分销品牌有:ADI_亚德诺半导体/ALTBRA_阿尔特拉/BARROT_百瑞互联/BORN_伯恩半导体/BROADCHIP_广芯电子/COREBAI_芯佰微/DK_东科半导体/HDSC_华大半导体/holychip_芯圣/HUATECH_华泰/INFINEON_英飞凌/INTEL_英特尔/ISSI/LATTICE_莱迪思/maplesemi_美浦森/MICROCHIP_微芯/MS_瑞盟/NATION_国民技术/NEXPERIA_安世半导体/NXP_恩智浦/Panasonic_松下电器/RENESAS_瑞莎/SAMSUNG_三星/ST_意法半导体/TD_TECHCODE美国泰德半导体/TI_德州仪器/VISHAY_威世/XILINX_赛灵思/芯唐微电子等等
免责声明:部分图文来源网络,文章内容仅供参考,不构成投资建议,若内容有误或涉及侵权可联系删除。
Copyright © 2002-2023 深圳市安芯科创科技有限公司 版权所有 备案号:粤ICP备2023092210号-1