特征
•标准化对称输出特性
•中速运行:–tPHL,tPLH=30ns,10V(典型)
•在20 V下100%测试静态电流•18 V时最大输入电流为1μA
封装温度范围,18 V和25°C下为100 nA
•满足JEDEC暂定要求
标准13B,B系列CMOS器件描述的标准规范
应用
•逻辑反转
•脉冲整形
•振荡器
•高输入阻抗放大器
说明
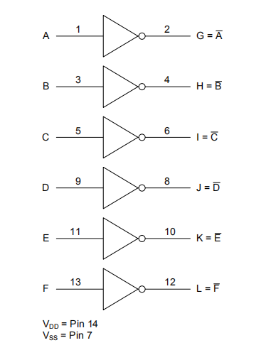
CD4069UB器件由六个CMOS逆变电路组成。这些设备适用于所有通用变频器应用场合,其中不需要中等功率TTL驱动和电路逻辑电平转换能力,如CD4009和CD4049 hex逆变器和缓冲器。
设备信息

(1)、有关所有可用的软件包,请参阅数据表末尾的订购附录。
CD4069UB功能图

典型特征



参数测量信息








详细说明
概述
CD4069UB设备有六个逆变电路。建议的工作范围为3 V至18 V.CD4069UB系列有14针密封双列直插式陶瓷封装(F3A后缀)、14针双列直插式塑料封装(E后缀)、14针小外形封装(M、MT、M96和NSR后缀)和14针薄收缩小外形封装(PW和PWR后缀)。
功能框图

特性描述
CD4069UB具有标准化的对称输出特性和从3V到18 V,静态电流在20 V下测试。在10 V下具有中等工作速度–tPHL,tPLH=30 ns(典型值)。工作温度为–55°C至125°C。CB4069B符合JEDEC第13B号暂定标准《B系列CMOS器件描述标准规范》的所有要求。
设备功能模式
表1显示了CD4069UB的功能模式。

应用与实施
注意
以下应用章节中的信息不是TI组件规范的一部分,TI不保证其准确性或完整性。TI的客户负责确定组件的适用性。客户应验证和测试其设计实现,以确认系统功能。
申请信息
在整个封装温度范围内,CD4069UB器件在18 V时具有1μa的低输入电流,在18 V、25°C下具有100毫安的低输入电流。该器件具有从3 V到18 V的宽工作电压范围,用于高压应用。
典型应用

设计要求
CD4069UB设备是业界最高的逻辑逆变器,在建议的条件下工作电压为18伏。较低的驱动能力使其适合于驱动像LED这样的轻负载,并大大减少了过冲和欠冲的机会。
详细设计程序
图20的推荐输入条件包括上升时间和下降时间规范(见推荐运行条件下的Δt/ΔV)和规定的高电平和低电平(见推荐运行条件下的VIH和VIL)。输入不耐过电压,必须低于VCC电平,因为VCC有输入钳位二极管。
CD4069UB应用的推荐输出条件包括特定负载电流。必须限制负载电流,使其不超过总功率(通过VCC或GND的持续电流)设备。这些极限位于绝对最大额定值。输出不得拉到VCC以上。
应用曲线

电源建议
电源可以是最小和最大额定电源电压之间的任何电压,位于推荐操作条件。
每个VCC引脚必须有一个良好的旁路电容器,以防止电源干扰。对于单电源设备,TI建议使用0.1-μF电容器。如果有多个VCC引脚,那么TI建议每个电源引脚使用0.01-μF或0.022-μF电容器。并联多个旁路电容器以抑制不同频率的噪声是可以接受的。0.1-μF和1-μF电容器通常并联使用。旁路电容器的安装必须尽可能靠近电源插脚,以获得最佳效果。
布局
布局指南
当使用多位逻辑设备时,输入永远不能浮动。
在许多情况下,数字逻辑器件功能或这些功能的一部分是未使用的(例如,当只使用三重输入和门的两个输入时,或仅使用4个缓冲门中的3个)。这种输入引脚不能保持不连接,因为外部连接的未定义电压会导致未定义的操作状态。在下一段规定的所有情况下,必须遵守这一规则。
数字逻辑器件的所有未使用的输入必须连接到高或低偏置,以防止它们浮动。有关浮动输入效果的更多信息,请参阅应用说明,慢或浮动CMOS输入的含义(SCBA004)。根据设备的功能,逻辑电平必须适用于任何未使用的输入。通常,它们与GND或VCC连接(以方便的为准)。
布局示例

安芯科创是一家国内芯片代理和国外品牌分销的综合服务商,公司提供芯片ic选型、蓝牙WIFI模组、进口芯片替换国产降成本等解决方案,可承接项目开发,以及元器件一站式采购服务,类型有运放芯片、电源芯片、MO芯片、蓝牙芯片、MCU芯片、二极管、三极管、电阻、电容、连接器、电感、继电器、晶振、蓝牙模组、WI模组及各类模组等电子元器件销售。(关于元器件价格请咨询在线客服黄经理:15382911663)
代理分销品牌有:ADI_亚德诺半导体/ALTBRA_阿尔特拉/BARROT_百瑞互联/BORN_伯恩半导体/BROADCHIP_广芯电子/COREBAI_芯佰微/DK_东科半导体/HDSC_华大半导体/holychip_芯圣/HUATECH_华泰/INFINEON_英飞凌/INTEL_英特尔/ISSI/LATTICE_莱迪思/maplesemi_美浦森/MICROCHIP_微芯/MS_瑞盟/NATION_国民技术/NEXPERIA_安世半导体/NXP_恩智浦/Panasonic_松下电器/RENESAS_瑞莎/SAMSUNG_三星/ST_意法半导体/TD_TECHCODE美国泰德半导体/TI_德州仪器/VISHAY_威世/XILINX_赛灵思/芯唐微电子等等
免责声明:部分图文来源网络,文章内容仅供参考,不构成投资建议,若内容有误或涉及侵权可联系删除。
Copyright © 2002-2023 深圳市安芯科创科技有限公司 版权所有 备案号:粤ICP备2023092210号-1