特征
使用方便,功能齐全
输出缩放放大器
片上2.5V电压基准
高精度:50年内0.2%FSO
宽输入动态范围:7.5年,100pA至3.5mA
低静态电流:1.75mA
供电范围广:±4.5V至±18V
包装:SO-14(窄)和SO-16
应用
对数,对数比:通信、分析、医疗、工业、,测试,通用仪器
光电二极管信号压缩放大器
前端模拟信号压缩
模数转换器
吸光度测量
光密度测量
说明
LOG112和LOG2112是多功能集成电路计算输入电流的对数或对数比相对于参考电流。vLog112和LOG2112每十年输入电流调整为0.5V,在宽动态输入范围内确保高精度信号。LOG112和LOG2112具有2.5V电压基准,可用于产生精确电流使用外部电阻器的基准。低直流偏移电压和温度漂移允许精确在-5°C至+75°C的规定温度范围内测量低电平信号

注:内部电阻用于补偿增益随温度的变化。VCM引脚内部连接到LOG2112中的GND。
电气特性
黑体限制适用于指定的温度范围,TA=–5°C到+75°C。
TA=+25°C,VS=±5V,ROUT=10kΩ时,除非另有说明。

注:(1)对数一致性误差是VO与对数(I1/I2)曲线最佳拟合直线的峰值偏差,用满标度输出峰间百分比表示。K、 比例因子,等于每十年输入电流0.5V输出。
(2) 堆芯对数函数的标度因子被调整为每十年0.5V输出输入电流。
(3) 当分别考虑I1和I2时,I1/I2的任何比率的最坏情况下的总误差,作为两个误差中最大的一个。
(4) 总误差包括偏移量电压、偏置电流、增益和对数一致性。
(5) 带宽(3dB)和瞬态响应是补偿电容器和输入电平的函数电流。
电气特性(续)
黑体限制适用于指定的温度范围,TA=–5°C到+75°C。
TA=+25°C,VS=±5V,RL=10kΩ时,除非另有说明。

注:(1)对数一致性误差是VO与Log(I1/I2)曲线最佳拟合直线的峰值偏差,用满标度峰间百分比表示输出。K、 比例因子,等于每十年输入电流0.5V输出。
(2) 将堆芯对数函数的标度因子调整为每十年输入变化0.5V输出
电流。
(3) 当分别考虑I1和I2时,I1/I2的任何比率的最坏情况下的总误差,作为两个误差中最大的一个。
(4) 总误差包括偏移量电压、偏置电流、增益和对数一致性。
(5) 带宽(3dB)和瞬态响应是补偿电容器和输入电平的函数电流。
典型特征
TA=+25°C,VS=±5V,RL=10kΩ时,除非另有说明。


申请信息
LOG112是一个真正的对数放大器,它使用双极晶体管基极发射极电压关系计算流动比率的对数或对数比率。图1和图2显示了所需的基本连接用于LOG112和LOG2112的操作。为了减小电源引线电感的影响线路,建议在与1000pF陶瓷并联的10μF钽电容器电容器,如图1和图2所示。连接接近LOG112和LOG2的电容器

输入电流范围
为了保持规定的精度,输入电流范围LOG112和LOG2112应限制在100pA至3.5毫安。超出此范围的输入电流可能会受损LOG112性能。输入电流大于3.5mA导致非线性增加。绝对最大输入额定电流为10mA,以防止功率过大可能损坏输入晶体管的损耗。在±5V电源上,总输入电流(I1+I2)限制为4.5毫安。由于日志112和LOG2112,以适应更大的总输入电流,电源应该增加。
设定参考电流
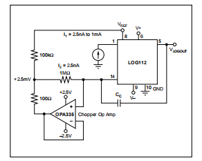
当LOG112和LOG2112用于计算loga rithms时,I1或I2可以保持不变,从而成为与另一个相比较的参考电流。VLOGOUT表示为:VLOGOUT=(0.5V)对数(I1/IREF)(1)IREF可以从外部电流源(如如图3所示),也可以从电压中推导出来带有一个或多个电阻器的电源。当一个电阻使用时,该值可能很大,具体取决于IREF。如果IREF是使用10nA和+2.5V:RREF=2.5V/10nA=250MΩ

分压器可用于降低
电阻,如图4所示。当使用这种方法时必须考虑放大器可能引起的误差输入偏移电压。放大器A1的输入偏置电压最大值为1.5mV,建议使用VREF a值为100mV。

图5显示了一个使用系列的低电平电流源电阻器。低偏移运算放大器降低了LOG112和LOG2112的输入偏移电压

频率响应
典型特性曲线中的频率响应曲线显示了恒定直流I1和I2与一个输入端的小信号交流电流。LOG112和LOG2112的3dB频率响应为输入电流电平和频率补偿电容值。见典型特性曲线,3dB频率响应细节。LOG112和LOG2112的瞬态响应为增加和减少信号不同。这是因为对数放大器是一个非线性增益元件不同输入信号电平下的不同增益。更小输入电流需要更大的增益来保持全动态范围,并将减慢LOG112的频率响应和LOG2112。
频率补偿
LOG112的频率补偿通过在针脚5和14之间连接电容器。频率LOG2112的补偿通过连接引脚2和5之间的电容器,或15和12之间的电容器。的大小电容器是输入电流的函数,如典型特性曲线(补偿电容器最小值)。对于任何给定的应用程序,最小值可使用的电容器由I2的最大值和I1的最小值。更大的CC值使LOG112和LOG2112更稳定,但是降低频率响应。在应用程序中,可以获得最高的总带宽通过检测VOUT的信号电平,然后接通适当补偿值的电容器
负输入电流
LOG112和LOG2112仅在正输入下起作用电流(传统电流流入输入电流引脚)。在需要负输入电流的情况下可使用图6、7和8中的电路


电压输入
LOG112和LOG2112在电流输入。电压输入可直接用串联电阻,但动态输入范围限于大约三十年的输入电压噪声和偏移。方程13的传递函数应用于此配置。用更高的输入电流当LOG112的输入电流增加时,输出精度退化。对于4.5mA输入电流为±5V电源和10mA输入电流±12V电源,总输出误差可在15%到25%之间。在VCM上施加一个至少+1V到2.5V的共模电压,可以得到记录晶体管不饱和并将输出误差减小到大约10%。为了避免光电二极管的正向偏压,将阴极返回VCM引脚,如图9所示。到反向偏置光电二极管,向阴极比阳极好。应用电路对数比对数比放大器的一个更常见的用途是测量吸光度。典型应用请参见图10。样品的吸光度为A=对数λ1′/λ1(3)如果D1和D2匹配,A∞(0.5V)logI1/I2

数据压缩
在许多应用中,对数传递函数的压缩效应是有用的。例如,LOG112前12位a/D转换器可以产生动态相当于20位转换器的范围。
单电源运行
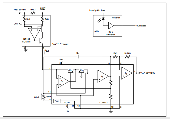
许多应用程序没有所需的双电源操作LOG112和LOG2112。图11显示了LOG112和LOG2112配置为使用单个+5V电源。雪崩光电二极管电流的测量LOG112和LOG2112的宽动态范围是用于测量雪崩光电二极管电流(APD),如如图12所示。




术语定义
传递函数
理想的传递函数为:VLOGOUT=(0.5V)对数(I1/I2)
图14显示了传输的图形表示超出LOG112和LOG2112的有效工作范围。
准确度
对数比放大器的精度考虑比其他放大器更复杂。这是因为传递函数是非线性的输入,每一个都可以在很大的动态范围内变化。确定任何输入组合的精度从总错误规范中。
总误差
总误差是实际值的偏差(用mV表示)VLOGOUT理想输出的输出=(0.5V)LOG(I1/I2)。因此,VLOGOUT(实际)=VLOGOUT(理想)±总误差(6)

它代表了所有误差分量的总和通常与对数放大器在电流输入模式。任何给定比率的最坏情况误差当I1和I2为单独考虑。温度会影响总误差。
错误RTO和RTI
与任何传递函数一样,由该函数产生的错误可以被称为输出(RTO)或输入(RTI)。在这方面,对数放大器有一个独特的特性:给定在对数放大器输出端的一些误差电压,该误差对应于输入的恒定百分比,而不管实际输入电平。
日志符合性
对于LOG112和LOG2112,计算log一致性与线性相同,在半对数标度上绘制I1/I2。在许多应用中,日志一致性是最重要的规范。这是真的,因为偏置电流误差可忽略不计(与100pA的输入电流相比为5pA可对比例因子和偏移误差进行修整归零或通过系统校准移除。这会留下原木一致性是错误的主要来源。对数符合性定义为与最佳值的峰值偏差拟合VLOGOUT与对数(I1/I2)曲线的直线。这是表示为理想满标度输出的百分比。因此用伏特表示的m年非线性误差为:VLOGOUT(NONLIN)=0.5V/dec•2毫伏(7)其中N是日志一致性误差,以百分比表示
单个错误组件
电流输入的理想传递函数为:
实际传递函数的主要组成部分是错误是:
误差的单个组成部分是:
∆K=增益误差(0.10%,典型值),如规范表所示。
IB1=A1的偏置电流(5pA,典型值)
IB2=A2的偏置电流(5pA,典型值)
N=对数一致性误差(0.01%,0.13%,典型值)
m=5时为0.01%,m=7.5时为0.13%
VOSO=输出偏移电压(3mV,典型值)
m=指定N的数十年数
例如,以下情况下的错误是什么:
I1=1μA和I2=100nA

安芯科创是一家国内芯片代理和国外品牌分销的综合服务商,公司提供芯片ic选型、蓝牙WIFI模组、进口芯片替换国产降成本等解决方案,可承接项目开发,以及元器件一站式采购服务,类型有运放芯片、电源芯片、MO芯片、蓝牙芯片、MCU芯片、二极管、三极管、电阻、电容、连接器、电感、继电器、晶振、蓝牙模组、WI模组及各类模组等电子元器件销售。(关于元器件价格请咨询在线客服黄经理:15382911663)
代理分销品牌有:ADI_亚德诺半导体/ALTBRA_阿尔特拉/BARROT_百瑞互联/BORN_伯恩半导体/BROADCHIP_广芯电子/COREBAI_芯佰微/DK_东科半导体/HDSC_华大半导体/holychip_芯圣/HUATECH_华泰/INFINEON_英飞凌/INTEL_英特尔/ISSI/LATTICE_莱迪思/maplesemi_美浦森/MICROCHIP_微芯/MS_瑞盟/NATION_国民技术/NEXPERIA_安世半导体/NXP_恩智浦/Panasonic_松下电器/RENESAS_瑞莎/SAMSUNG_三星/ST_意法半导体/TD_TECHCODE美国泰德半导体/TI_德州仪器/VISHAY_威世/XILINX_赛灵思/芯唐微电子等等
免责声明:部分图文来源网络,文章内容仅供参考,不构成投资建议,若内容有误或涉及侵权可联系删除。
Copyright © 2002-2023 深圳市安芯科创科技有限公司 版权所有 备案号:粤ICP备2023092210号-1