特征
可编程功能–单极/双极转换–差分/单端多路复用器
配置
取样并保存
单电源5V、10V或±5V操作
直接3线或4线接口到大多数MPU串行
端口和所有MPU并行I/O端口
模拟输入共模供电轨
分辨率:10位
总未调整误差(A级):±1LSB超温
快速转换时间:20μs
低电源电流
LTC1091:最大3.5mA,典型1.5mA
LTC1092/LTC1093/LTC1094:最大2.5mA,典型1mA
说明
LTC®1091/LTC1092/LTC1093/LTC1094 10位数据采集系统旨在提供当数字化来自各种信号源的模拟数据和传感器。内置10位开关电容器,逐次逼近A/D核心,这些器件包括软件可配置模拟多路复用器和双极和单极转换模式以及片上采样和保持。片上串行端口允许高效的数据传输到各种微处理器和微控制器。这些电路可在比率测量应用中提供完整的数据采集系统,也可与他人的外部参照物。高阻抗模拟输入和在减小量程(低于1V满标度)下运行许多传感器和传感器的直接连接应用程序,不需要增益级。一个高效的串行端口无需外部硬件到大多数MPU串行端口和所有MPU并行I/O端口允许八个通道的数据传输只有三根电线。再加上低功率消耗,使远程定位成为可能,并便于通过隔离屏障传输数据。偏移、线性和满标度误差的温度漂移均极低(通常为1ppm/°C),允许所有规定的坡度偏差和线性误差为最大超温±0.5LSB。此外,A坡度装置指定满标度误差和总误差未调整误差(包括偏移、线性的影响最大超温±1LSB。较低等级的全尺寸规格为±2LSB适用于满量程可调或不那么挑剔。
绝对值(注1、2)
电源电压(VCC)接地或V–12伏
负电源电压(V-)–6V接地
电压
模拟参考和LTC1091/2 CS
输入(V-)–0.3V至(VCC+0.3V)
数字输入(LTC1091/2 CS除外)–0.3伏至12伏
数字输出–0.3V至(VCC+0.3V)
功耗 500兆瓦
工作温度范围
LTC1091/2/3/4AC,LTC1091/2/3/4C–40°C至85°C
储存温度范围–65°C至150°C
铅温度(焊接,10秒)300摄氏度
转换器和多路复用器特性
表示适用于整个工作温度范围的规格,否则规格为TA=25°C。(注3)

交流特性
表示适用于整个工作温度范围的规格,否则规格为TA=25°C。(注3)

数字直流电气断路器
表示适用于整个工作温度范围的规格,否则规格为TA=25°C。(注3)

注1:绝对最大额定值是指超过寿命的值设备可能受损。
注2:所有电压值均与DGND、AGND和,GND和REF–连接在一起(除非另有说明)。REF–内部连接到LTC1093上的AGND引脚。DGND、AGND、REF-和V-内部连接到LTC1091/LTC1092上的GND引脚。
注3:VCC=5V,VREF+=5V,VREF–=0V,V–=0V,单极模式和–5V,双极模式,CLK=0.5MHz,除非另有规定。
注4:这些规范适用于单极(LTC1091/LTC1092/LTC1093/LTC1094)和双极(仅限LTC1093/LTC1094)模式。在双极模式下,一个LSB等于双极输入量程(2VREF)除以1024。为例如,当VREF=5V时,1LSB(双极)=2(5V)/1024=9.77mV。
注5:线性误差是指A/D转换曲线。
注6:总未调整误差包括偏移量、满标度、线性度,多路复用器和保持步进错误。
注7:两个片上二极管连接到每个参考和模拟输入它将传导一个二极管作为参考或模拟输入电压低于V–或VCC以上有一个二极管压降。在低电压下测试时要小心VCC电平(4.5V),作为高电平参考或模拟输入(5V)可导致这种输入二极管的传导,特别是在高温下,并引起接近满标度的输入错误。该规范允许50mV正向偏压任一个二极管。这意味着只要参考或模拟输入不超过电源电压50mV以上,输出代码为对的。因此,要实现绝对0伏到5伏的输入电压范围要求最小供电电压超过初始公差4.950V,温度变化和荷载。
注8:通道泄漏电流在通道选择后测量
典型性能特征

1.最大CLK频率表示CLK可以达到的最高频率运行(50%占空比),同时为接收DOUT数据的设备。
2.当CLK频率从500kHz降低时,最小CLK频率(∆误差≤0.1LSB)表示任何首先检测到其500kHz值的代码转换。

1.随着CLK频率和源电阻的增加,最大CLK频率(∆误差≤0.1LSB)表示0.1LSB的频率从500kHz的任何代码转换中,首先检测到0Ω值。
2.最大RFILTER代表0.1LSB时的滤波电阻值首先检测到满标度误差在RFILTER=0时的变化。

CS(引脚1):芯片选择输入。这个输入的逻辑低启用LTC1091/LTC1092。
CH0,CH1/+IN,–IN(引脚2,3):模拟输入。这些对于GND,输入必须无噪声。
GND(引脚4):模拟接地。GND应直接系紧模拟地平面。
DIN(引脚5)(LTC1091):数字数据输入。多路复用器地址被转移到这个输入。
VREF(引脚5)(LTC1092):参考输入。参考文献输入定义A/D转换器的范围,并且必须保持没有关于AGND的噪音。
DOUT(引脚6):数字数据输出。A/D转换结果将移出此输出。
CLK(引脚7):换档时钟。这个时钟同步串行数据传输。
VCC(VREF)(引脚8)(LTC1091):正电源和参考电压。此引脚提供电源并定义A/D转换器的量程。必须保持无噪音通过直接旁路到模拟地平面产生波纹。
VCC(引脚8)(LTC1092):正电源电压。这个别针为A/D转换器提供电源。它必须保持自由通过直接旁路到模拟电路来消除噪声和纹波地平面。
LTC1093/LTC1094
CH0至CH5/CH0至CH7(插脚1至6/插脚1至8):模拟输入。模拟输入必须无噪声
COM(引脚7/引脚9):通用。公共管脚定义所有单端输入的零参考点。一定是的无噪声,通常与模拟接地层相连。
DGND(引脚8/引脚10):数字接地。这是地面对于内部逻辑。绑在地平面上。
V–(针脚9/针脚11):负极电源。第五条-至most电路中的负电位。(单电源接地应用程序。)
AGND(引脚10/引脚12):模拟接地。AGND应该是直接连接到模拟地平面。
VREF(引脚11)(LTC1093):参考输入。参考文献输入必须保持与AGND有关的噪声。
REF+,REF–(引脚13、14)(LTC1094):参考输入。参考输入必须保持无噪声
DIN(插脚12/插脚15):数据输入。A/D配置单词被转移到这个输入中。
DOUT(引脚13/引脚16):数字数据输出。A/D con version结果将移出此输出。
CS(引脚14/引脚17):芯片选择输入。一个低逻辑输入启用LTC1093/LTC1094。
CLK(引脚15/引脚18):换档时钟。这个钟是同步的串行数据传输。
VCC(引脚16)(LTC1093):正极电源。这种供应必须通过直接旁路保持无噪音和波纹到模拟地平面。
AVCC、DVCC(引脚19、20)(LTC1094):正电源。此电源必须保持无噪音和波纹直接绕过模拟地平面。AVCC和DVCC应连接在LTC1094上。



ATIO应用程序
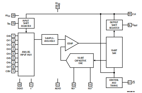
LTC1091/LTC1092/LTC1093/LTC1094是数据
包含以下功能块的收购组件:
1.10位逐次逼近A/D转换器
2.模拟多路复用器
3.采样和保持(S/H)
4.同步、半双工串行接口
5.控制和定时逻辑
数字化考虑
串行接口
1.LTC1091/LTC1093/LTC1094与微处理器和其他外部电路通过同步、半双工、4线串行接口LTC1092使用3线接口(参见操作顺序)。时钟(CLK)与每个钻头在下降时钟边缘传输并捕获在发射和接收的上升沿上系统。LTC1091/LTC1093/LTC1094首次接收输入数据,然后传输回A/D转换结果(半双工)。因为半双工操作,可以将DIN和DOUT连接在一起,以允许传输只需三根导线:CS、CLK和DATA(DIN/DOUT)。数据传输由下降的芯片选择(CS)信号启动。CS下降后,LTC1091/LTC1093/LTC1094将查找起始位。在接收到起始位后,一个3位输入字(LTC1093/LTC1094的6位)被转移到DIN中配置LTC1091/LTC1093/LTC1094的输入然后开始转换。在一个空位之后,结果转换在DOUT行上输出。最后数据交换,CS应提高。这将重置LTC1091/LTC1093/LTC1094准备下一个数据交换。LTC1092不需要配置输入字没有DIN引脚。下降的CS启动数据传输如LTC1092操作顺序所示。CS倒下后,

第一个CLK脉冲启用DOUT。在一个空位之后,A/D转换结果在DOUT行输出。带着CS高将LTC1092重置为下一次数据交换。
2.输入数据字
LTC1092不需要DIN字。它是永久的配置为具有单个差分输入和操作在单极模式下。转换结果输出到MSB第一个序列中的DOUT行,然后是LSB序列,首先提供与MSB或LSB的简单接口串行端口。以下说明适用于LTC1091/LTC1093/LTC1094的配置。将LTC1091/LTC1093/LTC1094时钟数据输入DIN时钟上升沿的输入。输入数据字定义如下:


ATIO应用程序
起始位第一个“逻辑一号”在CS之后进入DIN输入开始位变低。起始位启动数据转移。LTC1091/LTC1093/LTC1094将忽略所有此逻辑值前面的前导零。开始后位被接收时,输入字的剩余位将打卡了。然后忽略DIN引脚上的进一步输入直到下一个CS循环。多路复用器(MUX)地址输入字的起始位后的位请求转换的MUX配置。为在给定的信道选择下,转换器将测量两个通道之间的电压由+和表示–下表选定行中的符号。在单端模式,所有输入通道都用LTC1091上的GND和LTC1093/LTC1094。


MSB优先/LSB优先(MSBF)
LTC1091/LTC1093/LTC1094的输出数据为为MSB-first或LSB-first序列编程,使用MSBF位。当MSBF位是逻辑位时,数据将以MSB first格式出现在DOUT行上。逻辑零将在最后一个数据位之后无限期地填充到适应某些人要求的较长字长微处理器。当MSBF位是逻辑零时,LSB第一个数据将在杜特线。(见操作顺序)。
单极/双极(单极)
LTC1093/LTC1094的UNI位决定是否转换将是单极或双极。当UNI是逻辑上,单极转换将在选定的输入电压。当UNI是逻辑零时,双极性将产生转换。图中显示了每种转换类型的输入范围和代码分配下面。LTC1091/LTC1092永久配置用于单极模式。


3.可容纳微处理器
不同字长LTC1091/LTC1093/LTC1094将无限期地填充零在传输数据之后,直到CS变高。听了这话禁用DOUT行的时间。这使得接口更容易以不同的传输增量到MPU串行端口包括4位(如COP400)和8位(如SPI和微丝/PLUSTM)。任何字长都可以通过在LTC1091输入字。图1显示了LTC1091输入和输出的示例4位和8位处理器的字。完整的资料交换可以用两个4位微处理器输出来实现四位系统中有三个输入端和一个8位输出端8位系统中的两个输入。最终得到的数据在微处理器中左对齐,自动填充零LTC1091未使用的低阶位。在第5节另一个例子是使用MC68HC05C4microwire-ic/" title="MC68HC05C4MICROWIRE">MC68HC05C4MICROWIRE/PLUS是National Semiconductor Corp.的商标。消除了一个8位传输并正确定位数据在MPU内部调整。
4.噪音和噪音捆绑在一起的操作LTC1091/LTC1093/LTC1094可使用喧哗声和喧哗声捆绑在一起。这消除了其中一条线需要与微处理器通信。传输数据在一根电线上的两个方向上。处理器引脚连接到该数据线应配置为输入或输出。例如,LTC1091将控制数据线并在第四次坠落时将其压低接收到起始位后的CLK edge(参见图2)。因此,处理器端口线必须切换到在此之前输入,以避免冲突。在下一节中,将给出一个接口示例带DIN和DOUT的LTC1091与Intel相连8051微处理器。


5微处理器接口
LTC1091/LTC1092/LTC1093/LTC1094 can接口直接(没有外部硬件)到最流行的微处理器(MPU)同步串行格式(请参阅表1)。如果使用没有专用串行端口的微处理器,然后三个或四个MPU的并行端口线可以编程以形成LTC1091的串行链路/
LTC1092/LTC1093/LTC1094。这里有一个序列号接口示例和一个显示并行端口的示例编程形成串行接口。
摩托罗拉SPI(MC68HC05C4,MC68HC11)
MC68HC05C4被选为带有专用串行端口的微处理器。这个微处理器传输数据MSB优先,以8位递增。有两个8位传输,A/D结果被读入微处理器。第一次8位传输将DIN字发送到LTC1091并时钟B9和B8将A/D转换结果输入处理器。这个第二个8位传输时钟剩余的位,B7到B0,进入MPU。将第一个MPU接收到的字节加上03个十六进制,清除六个最高有效位。注意第一个MPU发送字中的起始位用于定位A/D结果在两个内存位置右对齐。

安芯科创是一家国内芯片代理和国外品牌分销的综合服务商,公司提供芯片ic选型、蓝牙WIFI模组、进口芯片替换国产降成本等解决方案,可承接项目开发,以及元器件一站式采购服务,类型有运放芯片、电源芯片、MO芯片、蓝牙芯片、MCU芯片、二极管、三极管、电阻、电容、连接器、电感、继电器、晶振、蓝牙模组、WI模组及各类模组等电子元器件销售。(关于元器件价格请咨询在线客服黄经理:15382911663)
代理分销品牌有:ADI_亚德诺半导体/ALTBRA_阿尔特拉/BARROT_百瑞互联/BORN_伯恩半导体/BROADCHIP_广芯电子/COREBAI_芯佰微/DK_东科半导体/HDSC_华大半导体/holychip_芯圣/HUATECH_华泰/INFINEON_英飞凌/INTEL_英特尔/ISSI/LATTICE_莱迪思/maplesemi_美浦森/MICROCHIP_微芯/MS_瑞盟/NATION_国民技术/NEXPERIA_安世半导体/NXP_恩智浦/Panasonic_松下电器/RENESAS_瑞莎/SAMSUNG_三星/ST_意法半导体/TD_TECHCODE美国泰德半导体/TI_德州仪器/VISHAY_威世/XILINX_赛灵思/芯唐微电子等等
免责声明:部分图文来源网络,文章内容仅供参考,不构成投资建议,若内容有误或涉及侵权可联系删除。
Copyright © 2002-2023 深圳市安芯科创科技有限公司 版权所有 备案号:粤ICP备2023092210号-1