特征
■V2TM控制拓扑
■双N通道设计
■125ns控制器瞬态响应
■超过1Mhz运行
■公差为1%的5位DAC
■具有内部延迟的功率良好输出
■可调Hiccup模式过电流保护
■完整的奔腾II系统只需要21个组件
■5V和12V操作
■自适应电压定位
■遥感能力
■均流能力
■VCC监视器
■过压保护(OVP)
■可编程软启动
■200ns脉宽调制消隐
■65ns场效应晶体管非重叠
■40ns闸门升降时间(3.3nF负载)
说明
CS5166是一个同步双NFET降压调节器控制器。它旨在激发最新高性能CPU的核心逻辑。它使用V2TM控制方法来实现最快的瞬态响应和最佳的整体调节。它包含许多附加功能,以确保CPU和电源系统的正常运行和保护。CS5166提供了业界集成度最高的解决方案,最大限度地减少了外部组件数量、解决方案总规模和成本。
CS5166是专门为英特尔奔腾II处理器设计的,它包括以下功能:5位DAC,1%的容差,功率良好的输出,可调hiccup模式过流保护,VCC监视器,软启动,自适应电压定位,过压保护,远程感应和均流能力。
CS5166将在4.15至14V的电压范围内工作,并提供16导联宽体表面安装封装。
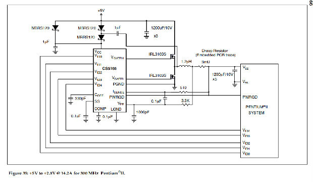
应用程序图
300MHz奔腾II在14.2A时为5V至2.8V

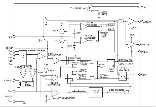
方块图

操作理论
V2TM控制方法
V2TM控制方法使用由输出电容器的ESR产生的斜坡信号。这个斜坡与通过主电感器的交流电流成比例,并被直流输出电压的值抵消。由于斜坡信号是由输出电压本身产生的,因此这种控制方案固有地补偿线路或负载条件的变化。该控制方案不同于传统的技术,如电压模式,它产生一个人工斜坡,电流模式,产生一个斜坡电感电流。

V2TM控制方法如图1所示。输出电压用于产生误差信号和斜坡信号。由于斜坡信号只是输出电压,所以它会受到输出中的任何变化的影响,而不管这种变化的来源是什么。斜坡信号还包含输出电压的直流部分,允许控制电路根据需要将主开关驱动到0%或100%的占空比。
线路电压的变化会改变电感器中的电流斜坡,从而影响斜坡信号,从而使V2TM控制方案补偿占空比。由于电感器电流的变化会改变斜坡信号,因此V2TM控制方案在线路瞬态响应方面具有相同的优势。
负载电流的变化会对输出电压产生影响,从而改变斜坡信号。加载步骤立即改变比较器输出的状态,比较器输出控制主开关。负载瞬态响应仅由比较器响应时间和主开关的转换速度决定。与传统控制方法一样,输出负载阶跃的反应时间与误差信号环的交叉频率无关。
由于瞬态响应由斜坡信号环路处理,因此误差信号环路可能具有较低的交叉频率。这种“慢”反馈回路的主要目的是提供直流精度。噪声抗扰度显著提高,因为误差放大器的带宽可以在低频下滚动。增强的抗扰度提高了对输出电压的遥感,因为与长反馈轨迹相关的噪声可以有效地过滤。
图2中的Bode图显示了CS5166单极反馈回路的增益和相位裕度,并展示了基于CS5166的调节器的整体稳定性。

由于有两个独立的电压回路,线路和负荷调节得到了极大的改善。电压模式控制器依靠误差信号的变化来补偿线路或负载电压的偏差。误差信号的这种变化导致输出电压与误差放大器的增益相对应,误差放大器通常被指定为线路和负载调节。
电流模式控制器在线路电压偏差下保持固定的误差信号,因为斜坡信号的斜率改变,但是仍然依赖误差信号的变化来获得负载偏差。V2TM控制方法为线路和负载变化保持固定的误差信号,因为斜坡信号受线路和负载的影响。
恒定关闭时间
为了最大限度地提高瞬态响应,CS5166使用了一个恒定的关闭时间方法来控制输出脉冲的速率。在正常运行期间,高压侧开关的断开时间在由关断电容器设置的固定时间后终止。为了保持调节,V2TM控制回路改变接通时间。PWM比较器监测输出电压斜坡,并终止开关接通时间。
恒定的关闭时间有很多优点。当响应瞬态条件时,开关占空比可以逐脉冲从0调整到100%。0%和100%的占空比运行都可以长时间保持,以响应负载或线路瞬态。避免了PWM斜率补偿,以避免高占空比下的次谐波振荡。
通电时间由内部30μs(典型)定时器限制,最大限度地减少了对电源部件的压力。
可编程输出
CS5166旨在提供两种方法来编程电源的输出电压。一个五位板载数模转换器(DAC)用于编程两个不同范围内的输出电压。
可编程输出
CS5166设计用于提供两种编程电源输出电压的方法。一个五位板载数模转换器(DAC)用于编程两个不同范围内的输出电压。
第一个范围是2.125V到3.525V,步长为100mV,第二个范围是1.325V到2.075V,步长为50mV,具体取决于数字输入代码。如果所有五位都保持打开,CS5166进入调整模式。在调整模式下,设计者可以像传统控制器一样,通过使用电阻分压器反馈到VFB引脚来选择任何输出电压。专为满足英特尔奔腾或CS5166规格而设计。
启动
直到VCC电源引脚上的电压超过3.95V监视器阈值,软启动和栅极引脚保持在低水平。故障闩锁复位(无故障状态)。误差放大器(补偿)的输出被补偿钳拉高到1V。当VCC引脚超过监视器阈值时,门(H)输出被激活,软启动电容器开始充电。门(H)输出将保持打开,启用NFET开关,直到由PWM比较器或最大接通时间计时器终止。
如果在调节器输出电压达到1V电平之前超过最大接通时间,脉冲终止。在延长的关闭时间内,栅极(H)引脚驱动低电平,栅极(L)引脚驱动高电平。此时间由超时计时器设置,大约等于最大接通时间,从而产生50%的占空比。然后,栅极(L)引脚将驱动低电平,栅极(H)引脚将驱动高电平,并且循环重复。
当调节器输出电压达到在补偿引脚处预先发送的1V电平时,调节已经实现,随后将出现正常的关闭时间。PWM比较器终端用于开关接通时间,关断时间由COFF设置电容器。V2TM控制回路将根据需要调整开关占空比,以确保调节器输出电压跟踪误差放大器的输出。
软启动和补偿电容器将充电至最终水平,提供调节器输出的受控开启。调节器的开启时间由补偿电容器充电到其最终值来决定。其电压受软起动补偿钳位和软起动引脚上的电压限制。



正常运行
在正常运行期间,关闭时间是恒定的,由COFF电容器设置。通电时间由V2TM控制回路调节,以保持调节。这会导致调节器开关频率、占空比和输出纹波随负载和线路输出电压纹波将由电感器跳闸电流和输出电容器的ESR决定(见图6和图7)。


瞬态响应
CS5166 V2TM控制回路的150ns反应时间对输入电压或输出电流的变化提供了前所未有的瞬态响应。提供一个脉冲一个脉冲地调整占空比,以快速将电感器电流提升到所需水平。由于电感器电流不能瞬时改变,因此在需要转换电感器电流的时间内,输出电容器维持调节。
通过称为“自适应电压定位”的功能,整体负载瞬态响应得到进一步改善。这种技术预先定位输出电容器的电压,以减少负载变化期间的总输出电压偏移。
保持公差为1%允许误差放大器的参考电压在不影响直流精度的情况下达到+25mV高。一个“下垂电阻器”,通过一个PC板轨迹实现,将误差电流反馈引脚(VFB)连接到输出电容器和负载,并携带输出电流。在无负载的情况下,电阻上没有直流电压降,产生跟踪误差电流的输出电压,包括+25mV偏移。当满负荷电流被输送时,电阻上会产生50mV的压降。这导致输出电压偏移25毫伏低。
自适应电压定位的结果是,在达到输出电压规范限值之前,为负载瞬态提供了额外的裕度。当负载电流突然从其最小水平增加时,输出电容器被预先定位为+25mV。相反,当负载电流突然从其最大水平下降时,输出电容器被预先定位为-25mV(见图8、9和10)。为了获得最佳的瞬态响应,通常使用一些高频和大容量输出电容器的组合。
如果在响应负载电流突然增加时超过了最大接通时间,则会出现正常的断开时间,以防止输出电感器饱和。



电源排序
CS5166提供固有的保护,不受未定义的启动条件的影响,无论12V和5V供电顺序如何。12V和5V电源的开启转换率可以在很大范围内变化,而不会影响输出电压或对降压调节器造成不利影响。
保护和监控功能
过电流保护
提供了一种无损耗的小干扰模式限流保护功能,只需要软启动电容器即可实现。CS5166通过使用内部电流检测比较器,通过“降速”电阻器感测电流,提供过电流保护。比较器将此电压降与76mV(典型)的内部参考电压进行比较。
如果“降速”电阻器上的电压降超过此阈值,电流感应比较器允许设置故障锁存器。这会导致调节器停止切换。在这种过电流情况下,CS5166在软启动电容器通过2μa电流源缓慢放电的时间内保持关闭,直到达到其较低的0.7V阈值。
此时,调节器通过向两个fet发送短的栅极脉冲来尝试正常重启。CS5166最初将以50%占空比的延长关闭时间模式运行,而软启动电容器则以60μa的充电电流充电。当软启动电容器充电到其上限2.7V时,门将打开。在过载条件下,软启动充放电电流比设置脉冲的占空比(2μA/60μA=3.3%),当VFB小于1V时,实际占空比为延长关闭时间模式(1.65%)的一半。软启动中断脉冲持续3ms,当检测到故障时,占空比重复,否则恢复正常运行。
由于过电流情况持续存在,该保护方案可将调节器组件、输入电源和PC板痕迹的热应力降至最低。过载解除后,故障锁闩被清除,允许恢复正常操作。电流限制跳闸点可通过外部电阻器进行调整,为用户提供电流限制设定点的灵活性。


过电压保护
过电压保护(OVP)是V2TM控制拓扑正常运行的结果,不需要额外的外部组件。控制回路对100ns内的过电压条件做出响应,导致顶部MOSFET关闭,从而将调节器与其输入电压断开。底部MOSFET随后被激活,产生一个“撬杆”动作,以钳制输出电压并防止对负载的损坏(见图13和14)。调节器将保持此状态,直到过电压条件停止或输入电压被拉低。底部FET和板跟踪必须正确设计以实现OVP功能。如果需要专用的OVP输出,可以使用图15中的电路实现。在此图中,如果输出电压(VCORE)超过特定DAC代码设置的电压的20%,OVP信号将变高(过压条件)如果PWRGD较低。还要求过电压条件至少在激活OVP信号的PWRGD延迟时间内存在。图15中显示的电阻值适用于VDAC=+2.8V(DAC=10111)。VOVP(过电压跳闸点)可使用以下等式进行设置:



电源良好电路
电源良好引脚(引脚13)是一个开路集电极信号,符合TTL DC规格。当调节器输出电压通常超过标称输出电压的±8.5%时,它被外部拉上,并被拉低(低于0.3V)。功率良好拉低前的最大输出电压偏差为±12%。


图17显示了稳压输出电压VFB和功率良好信号之间的关系。为了防止Power Good不必要地中断CPU,CS5166有一个内置的延迟,以防止VFB引脚处的噪声切换到Power Good。内部时间延迟设计为功耗良好时约为75微秒,恢复为65微秒。这使得功率良好信号对持续时间小于内置延迟的不规则条件完全不敏感(见图18)。
因此,在功率良好信号改变状态之前,要求输出电压至少在内置延迟时间内达到不调节或处于调节水平。

外部输出使能电路
调节器的开/关控制可通过添加两个额外的分立元件来实现(见图19)。该电路通过将软启动引脚拉高,将ISENSE引脚拉低,模拟电流极限条件来运行。

选择外部组件
CS5166降压调节器可与各种外部电源元件一起使用,以优化特定设计的成本和性能。以下信息可作为一般指南,以帮助选择它们。
NFET功率晶体管
逻辑电平和标准场效应晶体管都可以使用。参考设计从12V电源得到栅极驱动,12V电源通常在大多数计算机系统中可用,并利用逻辑级FET。电荷泵可以很容易地实现为仅支持5V的系统。多个场效应晶体管可以并联,以减少损耗,提高效率和热管理。
施加到FET栅极的电压取决于所用的应用电路。当处于低状态时,上下栅极驱动器输出都被指定驱动到离地1.5V以内,在高状态时驱动到各自偏置电源的2V以内。实际上,由于FET栅极给控制器IC带来的电容性负载引起的过冲,FET门将被逐条驱动。对于使用VCC=12V和5V作为调节器输出电流源的典型应用,提供以下栅极驱动:

(见图20)。


CS5166通过保证上下MOSFET栅极驱动脉冲之间典型的65ns不重叠(如图21所示),提供外部NFET传导时间的自适应控制。这种特性消除了“穿透电流”的潜在灾难性影响,在这种情况下,两个fet都会传导,导致过热、自毁,并可能对处理器造成不可逆转的损害。
场效应管性能最重要的方面是RDSON,它影响调节器效率和FET热管理要求。
MOSFET消耗的功率可估算如下:
开关MOSFET:

同步MOSFET:


关断时间电容器
COFF定时电容器设置调节器关闭时间:

上述占空比公式也可用于计算调节器开关频率和选择COFF定时电容器:

其中

同步场效应晶体管肖特基二极管
对于同步操作,可以将肖特基二极管与同步场效应晶体管并联,以便在开关场效应晶体管关断时导通电感电流,以提高效率。CS5166参考电路由于其出色的设计而不使用该器件。相反,采用同步场效应晶体管的体二极管来降低成本并传导电感电流。对于在200kHz左右工作的设计,低的非重叠时间与Schottky正向恢复时间相结合可能使该装置的优点不值得额外的费用。同步MOSFET中由于体二极管传导而产生的功率损耗可通过以下等式估算:
功率=Vbd×ILOAD×传导时间×开关频率,其中Vbd=MOSFET体二极管的正向压降。
对于CS5166演示板:功率=1.6V×14.2A×100ns×200kHz=0.45W
这仅仅是40W的1.1%被输送到负载上。
用于自适应电压定位的“下垂”电阻器
自适应电压定位用于帮助在负载瞬态期间保持输出电压在规格范围内。为了实现自适应电压定位,必须在输出电感器和输出电容器以及负载之间连接一个“下垂电阻器”。该电阻器承载满载电流,应选择这样的电阻,以满足直流和交流公差限制。嵌入式PC跟踪电阻具有成本接近零的显著优势。然而,这种下垂电阻的变化有三个原因:1)片材电阻率的变化导致PCB层的厚度变化。2) L/W不匹配,以及3)温度变化。
1) 薄片电阻率
对于1盎司的铜,厚度变化通常为1.15密耳至1.35密耳。因此,由片材电阻率引起的误差为:

2) L/W不匹配
L/W的变化由PCB制造工艺引起的变化控制,这些变化会影响下垂电阻器。由于L/W不匹配导致的误差通常为1%。
3) 热因素
由于I2×R功率损耗,下垂电阻器的表面温度将升高,导致电阻增大。此外,根据以下公式,环境温度变化将有助于增加电阻:

式中:R20=20℃时的电阻

T=工作温度;
R=期望的降阻值温度T=50°C时,%R变化=12%
下垂电阻公差片材电阻率变化引起的公差:16%
L/W误差引起的公差:1%
温度变化引起的公差:12%
下垂电阻器的总公差:29%
为了确定降阻电阻值,必须计算满载时通过它的标称电压降。该电压降必须确保输出电压满载高于最小直流公差规范。

示例:对于300MHz Pentium®II,直流精度规格为2.74<VCC(核心)<2.9V,交流精度规格为2.67V<VCC(核心)<2.93V。CS5166 DAC输出电压为+2.796V<VDAC<+2.853V。为了不超过直流精度规范,电阻上产生的电压降必须计算如下:
在CS5166的DAC精度为1%的情况下,对内部误差放大器的参考电压进行了微调,使输出电压在空载时达到25mV高。在无负载的情况下,电阻上没有直流压降,产生一个跟踪误差放大器输出电压的输出电压,包括偏移量。当满负荷电流被输送时,电阻上会产生-43mV的压降。因此,在负载接通之前,调节器输出预先定位在高于标称输出电压25毫伏的位置。由于负载阶跃引起的总电压降为∆V-25mV,与标称输出电压的偏差为25mV,比没有降速电阻器时的偏差小25 mV。同样,在满载时,在负载关闭之前,调节器输出预先定位在低于标称电压18mV的位置。由于负载关闭导致的总电压增加为∆V-18mV,与标称输出电压的偏差为18mV,比没有降阻电阻时的偏差小18mV。这是因为输出电容器在负载接通前预先充电至高于标称输出电压25毫伏或低于额定输出电压18毫伏的值(见图8)。
很明显,压降电阻上的压降越大(电阻越大),直流和负载调节越差,但交流瞬态响应越好。

电流限制设定值计算
以下是通过确定用作电流传感元件的嵌入式PCB迹线的值来设置电流限制跳闸点的设计公式。电流限制设定值必须高于正常满载电流。必须注意外部电源部件的额定电流,因为这些部件在过载条件下首先发生故障。在设置限流触发点时,必须考虑给定外壳温度下的MOSFET连续和脉冲漏极电流额定值。例如,IRL 3103S(D2-PAK)MOSFET在VGS=10V和TC=100˚C时的连续漏极电流额定值为45A。MOSFET制造商数据表上的温度曲线允许设计者确定特定VGS和TJ(结温)下的MOSFET漏电流。反过来,这将有助于设计者设置适当的电流限制,而不会在过载情况下造成设备故障。对于300MHz Pentium®II CPU,满载为14.2A。内部电流检测比较器电流极限电压限值为:55mV<VTH<130mV。此外,如前一节所述,RSENSE的总变异率为29%。
我们选择电流传感元件(嵌入式PCB跟踪)的值作为最小电流限制设定值:

我们计算负载电流的范围,这将导致内部电流检测比较器检测过载情况。
来自过电流检测数据段,额定电流限制设定值

因此,

因此,导致内部电流检测比较器通过3mΩ嵌入式PCB轨迹检测过载条件的负载电流范围为:14.2A<ICL<51.6A,25.3A为标称过载条件。
有些应用的布局可能需要使用两个额外的滤波器组件,一个510Ω电阻器与ISENSE引脚串联,以及一个0.1μF电容器在ISENSE和VFB引脚之间。这些是正确的限流操作所需的,电阻值取决于布局。该串联电阻器影响电流限值设定值的计算,在确定有效电流限值时必须将其考虑在内。
下面的计算显示了考虑510Ω时如何确定电流限制设定值。
NSE×IFISeB(垂直强度×垂直强度)
式中,VTRIP=通过使ISENSE比较器跳闸的下降电阻器上的电压
VTH=内部ISENSE比较器阈值
ISENSE=ISENSE偏置电流
RISENSE=ISENSE引脚510Ω滤波电阻
RFB=VFB引脚3.3K滤波电阻
IFB=VFB偏置电流
使用RISENSE时,电流限制所需的最小电流感应电阻(降阻器)电压降

额定电流检测电阻器(降阻器)使用RISENSE时电流限制所需的电压降

当使用RISENSE时,电流限制所需的最大电流感应电阻(降阻电阻)电压降

然后计算RSENSE(电流检测PCB跟踪)的值:

使内部电流感应比较器检测过载情况的负载电流范围如下:
额定电流限制设定值

因此,

最大电流限制设定值

因此,

因此,导致内部电流检测比较器通过3mΩ嵌入式PCB轨迹检测过载条件的负载电流范围为:14.2A<ICL 60A,28.6A为标称过载条件。
使用下垂电阻器的设计规则
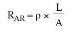
埋置电阻器的基本方程为:
或
式中:
A=W×t=横截面积
ρ=铜电阻率(μΩ-mil)
L=长度(密耳)
W=宽度(mils)
t=厚度(mils)
对于大多数多氯联苯,一盎司铜的铜厚度t为35μm(1.37 mils)。ρ=717.86μΩ-密耳。
对于14.2A的奔腾II负载,在满载时产生43mV压降所需的电阻为:

根据以下准则,铜的电阻率将随温度变化:


下垂电阻器宽度计算
下垂电阻器必须能够处理负载电流,因此需要最小宽度,其计算如下(假设铜厚度为1盎司):

其中:
W=适当功率耗散所需的最小宽度(单位:mils),以及ILOAD负载电流安培数。
奔腾II的最大负载电流为14.2A。
因此:

下垂电阻长度计算

利用“下垂电阻器”实现均流
除了提高负载瞬态性能外,SCS5166 V2TM控制方法还允许下垂电阻器提供额外的能力,以方便地实现均流。图23显示了两个均流同步降压调节器的简化示意图。每个降压调节器的下垂电阻器在负载端接。来自每个误差放大器的PWM控制信号连接在一起,使内部PWM回路调节到一个共同的电压。由于每个电阻器端子上的电压是相同的,这种配置导致在每个匹配的下垂电阻器上施加相同的电压。结果是流过每个降压调节器的电流相等。另一个好处是,由于每个调节器共享一个公共的PWM斜坡信号,所以趋向于实现到公共开关频率的同步。
实际上,由于PWM比较器的失配、PWM斜坡(输出电压纹波)的斜率和传播延迟,每个buck调节器将调节到稍有不同的输出电压。在轻负载下,结果可能是非常差的均流。在输出电流为零的情况下,一些调节器可能是源电流,而另一些调节器可能是陷波电流。
这会导致额外的功耗和较低的效率比单一的调节器。这通常不是一个问题,因为效率是最重要的时候,供应是满负荷的。
这种效应类似于同步和非同步降压调节器之间的效率差异。同步降压调节器在轻负载时效率较低,因为电感电流总是连续的,在关断期间通过同步整流器从负载流向地面。在满负荷条件下,由于同步整流器的压降较低,同步设计更有效。同样,由于降阻电阻器中的持续电流,在轻负载下降速共享调节器的效率将更低。由于减少了I2R损耗,重载时的效率往往更高。
每个调节器的输出电流可根据以下公式计算:

其中:VOUT(N)和RDROOP(N)是特定调节器的输出电压和下垂电阻,VOUT是系统输出电压。输出电流是每个调节器电流的总和:

均流性能随着负载电流的增加而提高。
由于负载电流的增加,通过降阻器的电压降不断增加,最终淹没了调节器输出电压的差异。如果可以在下垂电阻器上形成足够大的电压,则均流精度将完全由它们的匹配决定。要实现电流共享的好处,不需要获得完美匹配。保持输出电流在+/-10%范围内通常是可以接受的。
对于微处理器应用,必须选择下垂电阻的值来优化自适应电压定位、均流、限流和效率。电流共享是通过简单地连接各个降压调节器的COMP引脚来实现的,如图23所示。
图24显示了空载运行。在这种情况下,没有足够的输出电压纹波跨越降阻产生完全同步。占空比接近理论56%(VOUT/VIN),开关频率约为275kHz。
图25显示了30安培负载下的操作。由于纹波电压增加,两个调节器之间的同步现在得到了。损耗增加会导致V2TM控制回路增加补偿的接通时间。这会导致更大的占空比,开关频率相应降低至233kHz。



图26显示了在30A/μs转换率下对15A负载阶跃的电源响应。V2TM控制回路立即强制占空比达到100%,使两个电感器中的电流上升。由于输出电容器阻抗,电压尖峰为136mV。由ESL引起的尖峰的感应分量在几微秒内恢复。当电感器电流代替电容器电流时,由于电渣重熔而产生的电阻分量减小。
自适应电压定位在降低电压尖峰方面的好处显而易见。还可以观察到直流电压和占空比的差异。这种特殊的瞬态发生在调节器关闭时间的开始,导致恢复时间更长,电压尖峰增大。
输出电感器
选择电感时,应根据其直流电阻和电感容量来选择。增大电感值会降低输出电压纹波,但会降低瞬态响应。
电感纹波电流

示例:VIN=+5V,VOUT=+2.8V,ILOAD=14.2A,L=1.2μH,频率=200kHz

与输出纹波电压
VRIPPLE=电感纹波电流×输出电容ESR
例子:VIN=+5V,VOUT=+2.8V,ILOAD=14.2A,L=1.2μH,开关频率=200kHz
输出纹波电压=5.1A×输出电容器ESR(根据制造商规范)
限制输出电压尖峰的输出电容器ESR

这适用于比调节器响应时间快的电流峰值。印刷电路板电阻会增加输出电容器的ESR。
为了将14.2A负载阶跃的峰值限制在100毫伏,ESR=0.1/14.2=0.007Ω。
电感峰值电流
峰值电流=最大负载电流
示例:VIN=+5V,VOUT=+2.8V,ILOAD=14.2A,L=1.2μH,频率=200kHz
峰值电流=14.2A+(5.1/2)=16.75A
一个关键的考虑是,电感器必须能够在不饱和的情况下以开关频率传输峰值电流。
负载增加的响应时间
(除非超过最大接通时间,否则受感应器值限制)

示例:VIN=+5V,VOUT=+2.8V,L=1.2μH,14.2A
负载电流变化

负载降低响应时间(受电感器值限制)

示例:VOUT=+2.8V,负载电流变化14.2A,L=1.2μH

输入和输出电容器
必须仔细选择和放置这些组件,以获得最佳结果。电容器的选择应能在输入电源线和调节器输出电压上提供可接受的纹波。输入电容器的关键技术指标是其纹波额定值,而ESR对于输出电容器很重要。为了获得最佳瞬态响应,需要将低值/高频和大容量电容器放在靠近负载的位置。
热管理
功率mosfet和二极管的热考虑
为了保持良好的可靠性,半导体元件的结温应保持在最高150℃或更低。可根据以下要求计算环境阻抗:

可在to-220组件上添加散热片,以降低其热阻抗。许多PC板布局技术,如热通孔和额外的铜箔面积可以用来提高表面贴装元件的功率处理能力。
电磁干扰管理
由于在高频下打开和关闭大电流,开关稳压器在正常工作时会产生噪声。当设计符合EMI/EMC法规时,可添加额外组件以减少噪声排放。调节器运行时不需要这些部件,实验结果可能允许消除它们。可能不需要输入滤波器电感器,因为大容量滤波器和旁路电容器以及电路板上的其他负载会降低调节器di/dt对电路板和输入电源的影响。放置功率元件以最小化布线距离也有助于减少排放。

布局指南
在印刷电路板上布置CPU降压调节器时,应使用以下检查表来确保CS5166的正常运行。
1).寄生电容器电压的快速变化和寄生电感器电流的突然变化是良好布局的主要考虑因素。
2).保持高电流远离敏感接地连接。避免将IC Gnd(LGnd)连接在下部FET源和输入电容器Gnd之间。
3).避免接地回路产生噪音。使用星形或单点接地。
4).对于双面PCB上的大功率降压调节器,建议使用一个大接地层(通常是底部)。
5).尽管双面印刷电路板通常足以构成一个良好的布局,但四层印刷电路板是降低噪声敏感性的最佳方法。使用两个内部层作为+5V和Gnd平面,顶层用于电源连接和组件过孔,底层用于噪声敏感迹线。
6).通过将输出电感器、开关管和同步fet放在一起,使电感器的开关节点小。
7).到集成电路的场效应晶体管栅极轨迹必须尽可能短、直、宽。理想情况下,集成电路必须放置在fet旁边。
8).使用更少但更大的输出电容器,使电容器聚集在一起,并使用带有重铜的多层线路来保持低寄生电阻。
9).将开关场效应晶体管尽可能靠近+5V输入电容器。
10).将输出电容器尽可能靠近负载。
11).将VFB滤波器电阻器与VFB引脚(引脚16)串联在引脚上。
12).将VFB滤波器电容器放在VFB引脚(引脚16)上。
13).“降速”电阻器(嵌入PCB轨迹)必须足够大以承载满载电流。
14).将VCC旁路电容器尽可能靠近VCC引脚,并将其连接至IC的PGnd引脚。将PGnd引脚直接连接到Gnd平面。
15).最好在PCB顶层和IC控制器下创建一个子地面(本地Gnd)平面。将所有逻辑电容回路和IC的LGnd引脚连接到该平面。使用至少四(4)个通孔将次地平面连接到主Gnd平面。
典型性能特征



附加应用电路

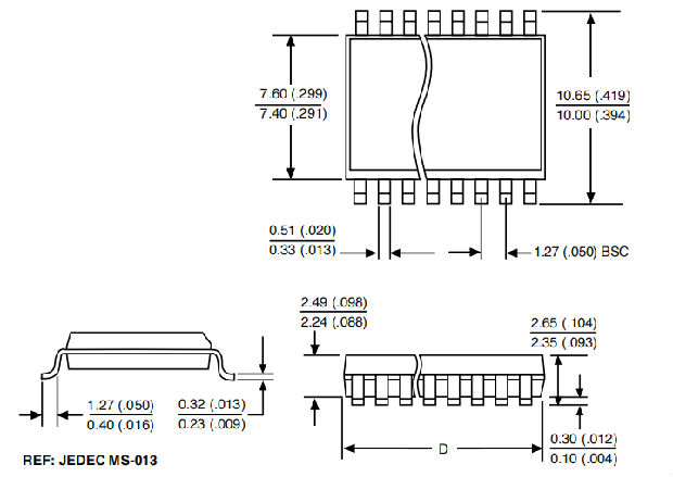
包装规格
包装尺寸mm(英寸)

包装热工数据

表面贴装宽体(DW);300密耳宽

安芯科创是一家国内芯片代理和国外品牌分销的综合服务商,公司提供芯片ic选型、蓝牙WIFI模组、进口芯片替换国产降成本等解决方案,可承接项目开发,以及元器件一站式采购服务,类型有运放芯片、电源芯片、MO芯片、蓝牙芯片、MCU芯片、二极管、三极管、电阻、电容、连接器、电感、继电器、晶振、蓝牙模组、WI模组及各类模组等电子元器件销售。(关于元器件价格请咨询在线客服黄经理:15382911663)
代理分销品牌有:ADI_亚德诺半导体/ALTBRA_阿尔特拉/BARROT_百瑞互联/BORN_伯恩半导体/BROADCHIP_广芯电子/COREBAI_芯佰微/DK_东科半导体/HDSC_华大半导体/holychip_芯圣/HUATECH_华泰/INFINEON_英飞凌/INTEL_英特尔/ISSI/LATTICE_莱迪思/maplesemi_美浦森/MICROCHIP_微芯/MS_瑞盟/NATION_国民技术/NEXPERIA_安世半导体/NXP_恩智浦/Panasonic_松下电器/RENESAS_瑞莎/SAMSUNG_三星/ST_意法半导体/TD_TECHCODE美国泰德半导体/TI_德州仪器/VISHAY_威世/XILINX_赛灵思/芯唐微电子等等
免责声明:部分图文来源网络,文章内容仅供参考,不构成投资建议,若内容有误或涉及侵权可联系删除。
Copyright © 2002-2023 深圳市安芯科创科技有限公司 版权所有 备案号:粤ICP备2023092210号-1