特征
提供节省空间的SO-8包装
输出电流:100mA(LT1054)
125毫安(LT1054L)
调节用基准和误差放大器
低损耗:100mA时为1.1V
运行范围:3.5V至15伏(LT1054)
3.5伏至7伏(LT1054L)
外部关闭
外部振荡器同步
可并联
与LTC®兼容的引脚
1044/LTC7660型
应用
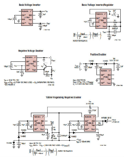
电压逆变器
电压调节器
负电压倍增器
正电压倍增器
说明
LT®1054是单片双极开关电容器电压转换器和调节器。LT1054提供输出电流高于先前可用的转换器电压损失显著降低。自适应开关驱动程序方案在广泛的范围内优化效率输出电流。100mA输出电流下的总电压损失通常为1.1V。在整个电源电压下都是这样范围为3.5V至15V。静态电流通常为2.5mA。LT1054还提供了调节功能,这是开关电容式电压转换器中以前没有的功能。通过增加一个外部电阻分压器来调节输出可以获得。该输出将根据输入电压和输出电流的变化。这个LT1054也可以通过接地反馈关闭别针。停机时电源电流小于100μA。LT1054的内部振荡器以额定值运行频率25kHz。振荡器引脚可用于调节开关频率或外部同步LT1054。LT1054与以前的转换器引脚兼容比如LTC1044/LTC7660。

绝对值
电源电压(注2)
LT1054 16伏
LT1054L 7伏
输入电压
针脚1 0V≤VPIN1≤V+
引脚3(S包装)0V≤VPIN3≤V+
针脚7 0V≤VPIN7≤VREF
引脚13(S包装)in10Vref≤Vp3
工作结温度范围
LT1054C/LT1054LC 0°C至100°C
LT1054I –40°C至100°C
最高结温(注3)
LT1054C/LT1054LC 125摄氏度
LT1054I 125摄氏度
储存温度范围
J8、N8和S8包–55°C至150°C
S包装–65°C至150°C
铅温度(焊接,10秒)300摄氏度
电气特性 表示适用于整个操作的规范
温度范围,否则规格为TA=25°C。(注7)

注1:绝对最大额定值是指超过寿命的值设备可能受损。
注2:16V的绝对最大电源电压额定值适用于使用LT1054的非调节电路。对于调节模式电路,使用LT1054,引脚5(S封装上的引脚11)的VOUT≤15V时,该额定值可增加到20V。LT1054L的绝对最大电源电压是7伏。
注3:设备的设计保证其功能达到绝对最高结温。
注4:对于电压损失测试,设备作为电压连接逆变器,引脚1、6和7(3、12和13S封装)未连接。在其他配置中,电压损失可能更高。
注5:输出电阻定义为曲线斜率(∆VOUT vs∆IOUT),输出电流为10mA至100mA。这表示线性曲线的一部分。曲线的增量斜率将在由于开关晶体管的特性,电流<10mA。
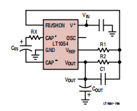
注6:所有规范规范适用于连接为正-负转换器/调节器,R1=20k,R2=102.5k,C1=0.002μF,(C1=0.05μF S包装)CIN=10μF钽,COUT=100μF钽。
注7:S8封装使用不同于H、J8、N8和S的模具包装。S8装置将满足所有现有数据表参数。参见应用信息中的调节和电容器选择应用要求差异部分。
典型性能特征


引脚功能
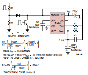
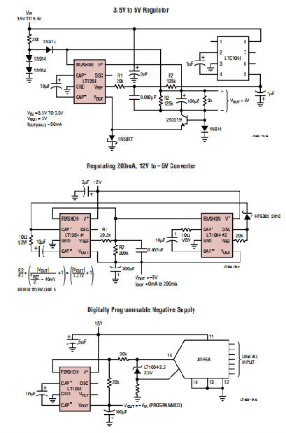
FB/SHDN(引脚1):反馈/关机引脚。这个别针有两个功能。拉销1低于停机阈值(≈0.45V)使装置停机。关闭时参考/调节器关闭,开关停止。这个开关的设置使得CIN和COUT都能通过输出负载进行充电。静态电流输入大约100μ性能特性)。任何打开的集电极门都可以用于关闭LT1054。正常的(未调节)操作当外门关闭。在LT1054电路中,使用调节功能,外部电阻分压器可提供足够的下拉力来保持设备关闭直到输出电容器(COUT)已完全放电。对大多数人来说LT1054间歇性运行的应用程序,这不存在问题,因为放电时间与器件的关断时间相比,输出电容器的时间将较短。在设备必须在输出电容器(COUT)完全放电之前,必须在LT1054。使用图5中的电路,重启信号可以可以是脉冲(tp>100μs)或逻辑高。二极管耦合输入针脚1的重新启动信号将允许输出电压上来调节,不要超调。电阻器应选择图5中的分隔符R3/R4来提供针脚1处的信号电平为0.7V至1.1V。引脚1也是LT1054错误的反向输入放大器,因此可以用来获得输出电压。
CAP+/CAP–(引脚2/引脚4):引脚2,正极输入电容器(CIN)在V+和接地。当驱动到V+时,引脚2从V+处获得电流。当驱动至接地时,针脚2将电流汇至接地。别针4,输入电容器的负极侧,在接地电压之间交替驱动。当车开到地面时,针脚4将电流汇至接地。当驱动至阀脚4时来自库特的电流源。当前所有情况下的流量开关是单向的双极开关。
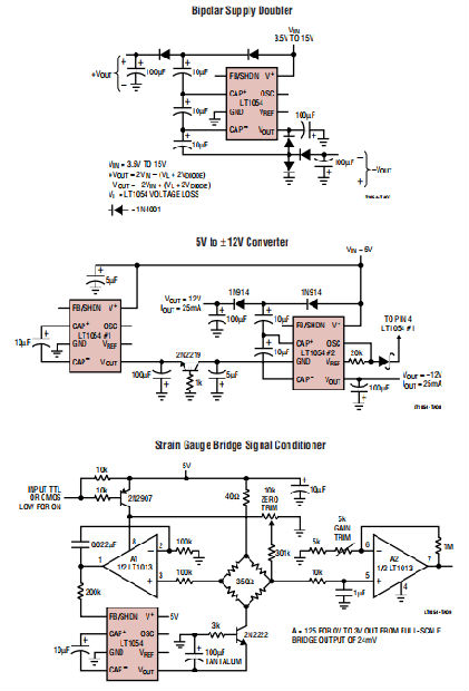
VOUT(引脚5):除了作为输出引脚外,该引脚还也绑在设备的基板上。必须特别小心在LT1054电路中使用,以避免拔出该引脚其他任何一个引脚都是阳性的。拔销5相对于引脚3(GND)为正将使阻止设备启动的衬底二极管。当输出负载由LT1054是指它的正电源(或其他电源正极电压)。注意,大多数运算放大器都是这样的一种负载,因为它们的电源电流从V+端子到V端子。为了防止此类负载的启动问题,外部晶体管必须如图1所示添加。这将阻止VOUT(引脚5)
引脚功能
从被拉到接地针脚(针脚3)上方启动。任何小型通用晶体管,如可以使用2N2222或2N2219。应选择RX为外部晶体管提供足够的基极驱动,以便在额定输出电压和最大输出电流条件。在某些情况下,N通道增强型MOSFET可以用来代替晶体管。

VREF(引脚6):参考输出。该引脚提供2.5V电压用于基于LT1054的调节器电路的参考点。参考电压的温度系数经过调整,使稳压输出电压接近于零。这需要参考输出具有正温度系数从典型的性能曲线可以看出。这个非零漂移是抵消内部参考分配器和比较器网络连接到反馈管脚。这些漂移项的总体结果是一种调节输出,在输出电压低于5V时,其温度系数略为正,且输出电压高于5V时为负TC。参考输出对于调节器反馈网络,应限制电流,至约60μA。参考针将对地短路时≈100μA,不会影响内部基准/调节器,因此该引脚也可以用于需要同步的LT1054电路的上拉。
OSC(引脚7):振荡器引脚。此销可用于提升或降低振荡器频率或使设备同步一个外部时钟。内部针脚7连接到振荡器定时电容器(Ct≈150pF),交替通过±7μA的电流源进行充电和放电,以便占空比≈50%。设计了LT1054振荡器在开关损耗为最小化。但是频率可以提高,降低,或与外部系统时钟同步(如有必要)。频率可以通过添加外部从针脚7到接地的电容器(C1,图2)。这个遗嘱增加充放电次数,降低振荡器频率。频率可以增加添加外部电容器(C2,图2,范围5pF到20pF),从针脚2到针脚7。这个电容器将耦合在开关转换时充电到CT,这将缩短充放电时间,提高振荡器频率。同步可以通过添加从引脚7到参考引脚的外部电阻上拉(针脚6)。建议上拉20k。开路集电极然后可以使用栅极或NPN晶体管来驱动振荡器引脚处于外部时钟频率,如中所示图2。将针脚7拉到外部电压是不推荐。对于需要频率同步和调节的电路,外部参考可以用作R1/R2分压器,允许将针脚6用作上拉点用于针脚7。
V+(引脚8):输入电源。LT1054交替充电当CIN与输入电源,然后将电荷转移到COUTCIN与COUT并联切换。切换发生在振荡器频率。在CIN充电期间,峰值电源电流约等于输出电流的2.2倍。在CIN供电电流下降到大约是输出电流的0.2倍。输入电源旁路电容器将提供部分峰值输入由LT1054引出的电流,并求出电流的平均值从供给中提取。最小输入电源旁路2μF电容器,优选钽或其他一些低建议使用ESR类型。更大的电容器可能是在某些情况下,例如,当实际输入电源通过长引线连接到LT1054,或当LT1054产生的脉冲电流通过电源耦合的其他电路。
应用程序信息
操作理论
为了了解LT1054的工作原理一个基本的开关电容积木有帮助。在图3中,当开关处于左侧位置时,电容器C1将充电至电压V1。C1的总费用为q1=C1V1。然后开关向右移动,放电C1到电压V2。在此放电时间后,C1上的电荷是q2=C1V2。请注意,费用已从从源V1到输出V2。收费金额转让的是:∆q=q1–q2=C1(V1–V2)如果开关每秒循环f次,则充电单位时间的传输(即电流)为:(∆q=f)[1(f)]为了得到开关电容网络的等效电阻,我们可以用电压改写这个方程阻抗等效:

定义了一个新变量REQUIV,使REQUIV=1/fC1。因此开关电容器的等效电路网络如图4所示。LT1054也有同样的功能开关动作作为开关电容器的基本组成部分阻止。即使这种简化不包括有限的接通电阻和输出电压纹波,它提供对设备如何工作的直观感觉。这些简化电路将电压损失解释为一个函数频率(见典型性能特征)。作为频率降低,输出阻抗将

由1/fC1项控制,电压损失将站起来。请注意,随着频率的增加,损耗也会增加。这是由内部开关损耗引起在每个开关周期中会损失一些有限电荷。这个每单位周期的电荷损耗乘以开关频率即为电流损耗。高频这种损耗变得显著,电压损失再次上升。LT1054的振荡器设计为在电压损失最小的频带。
法规
LT1054的误差放大器将驱动器伺服到PNP开关控制输入电容器(CIN)上的电压,进而决定输出电压。使用LT1054的基准和误差放大器外部电阻分压器是设置调节输出电压。图5显示了基本调节器配置和计算公式适当的电阻值。选择R1

20k或更高,因为参考输出电流为限制在≈100μA。R2应选择在该范围内在100k到300k之间。为了获得最佳结果,CIN/COUT的比率建议为1/10。C1,良好负载所需轻载电流下的调节,应为0.002μF输出电压。需要一个新的模具布局来适应物理环境S8组件的尺寸。虽然新的死亡LT1054CS8将满足现有LT1054产品介绍,布局的细微差异在某些应用电路中需要考虑新模具。在使用1054CS8的调节模式电路中电容器的标称值CIN和COUT必须为大约等于在高架上正确操作结温。这和以前不同部分。在正常生产公差范围内的不匹配电容器是可以接受的。使名义上电容值相等将确保在提高结温的代价是调节器电路瞬态响应退化。对于不受调节的电路,CIN和COUT的值对于所有包来说通常是相等的。对于S8应用特殊应用电路的协助,请咨询工厂。从电路框图可以看出最大调节输出电压受电源限制电压。对于基本配置,| VOUT |指LT1054的接地针脚必须小于电源电压减去开关引起的电压损失。由开关引起的电压损失与输出电流的关系可以在典型的性能特征中找到。其他负倍增器等配置可以提供输出电流降低时输出电压更高(参见典型应用)。
电容器选择
对于非调节电路,CIN和COUT的标称值应该是相等的。有关调节电路,请参见法规。而CIN和COUT的准确值为非关键,质量好,低ESR电容器,如固态钽是必要的,以尽量减少电压损失在高电流。对于CIN,电容器的ESR效应将由于开关电流为大约是输出电流的两倍在充电和放电循环中都会发生损耗。这意味着使用ESR为1Ω的电容器进行CIN与将LT1054的输出阻抗增加4Ω的效果相同。这意味着电压损失增加。因为血沉的影响是不那么戏剧化。COUT是交替充放电的电流约等于输出电流电容器的ESR将导致出现阶跃函数在开关转换的输出纹波中。这一步功能将降低应避免输出负载电流。意识到大容量钽电容器价格昂贵,一种可以用来并联较小钽的技术电容器用大型铝电解电容器获得低ESR和合理的成本。在什么地方尺寸问题是一些较新的芯片型表面可以使用钽电容器。这些电容器通常额定工作电压在10V到20V之间范围和显示非常低的ESR(在0.1Ω范围内)。
输出纹波
峰值到峰值输出纹波由该值决定输出电容和输出电流。峰间峰值输出纹波可由以下公式近似:

应用程序信息
式中,dV=峰间纹波,f=振荡器频率。对于具有显著ESR的输出电容器,第二项必须添加以说明开关处的电压阶跃过渡。此步骤大约等于:(2个输出)(COUT的ESR)
功率损耗
任何LT1054电路的功耗必须限制器件的结温不超过最大结温范围。总功耗必须根据两个组件,由于电压下降导致的功率损失开关和驱动电流损失引起的功率损失。LT1054所消耗的总功率可以计算出来:P≈(VIN–| VOUT |)(输入)+(VIN)(输入)(0.2)其中,VIN和VOUT都指向接地针脚(针脚3) LT1054的。对于LT1054调节器电路,电源耗散将等同于线性调节器。由于LT1054的功率处理能力有限对于封装,用户必须限制输出电流要求或采取措施耗散外部电源LT1054用于大输入/输出差。这可能是通过将电阻器与CIN串联来实现如图6所示。一部分输入电压将在不影响输出的情况下穿过这个电阻法规。因为开关电流约为2.2乘以一个电阻CIN充放电时的电压降,电阻器应选择为:

IOUT=所需的最大输出电流。因素1.3将为LT1054提供一些运营利润。例如:假设在100毫安时有一个12伏到5伏的转换器输出电流。首先计算无外部电阻时的功耗:P=(12伏–|–5伏|)(100毫安)+(12伏)(100毫安)(0.2)P=700mW+240mW=940mW在130°C/W的θJA下,对于商用塑料装置会导致结温升高122°C,因此在环境温度为25°C时,装置将超过最高结温。现在计算带有外部电阻器(RX)的功耗。第一次发现在RX上可以降低多少电压。标准稳压器中LT1054的最大电压损失配置为100mA输出电流为1.6V,因此VX=12V–[(1.6V)(1.3)+|–5V |]=4.9V和RX=4.9V/(4.4)(100mA)=11Ω此电阻器将减少LT1054乘以(4.9V)(100mA)=490mW。总功率LT1054的消散量为(940mW–490mW)=450兆瓦。结温升高现在只有58°C。虽然商用设备保证在结温下正常工作仅保证达到125°C结温为100°C,因此理想情况下应限制结温为100°C。对于上述示例这意味着将环境温度限制在42°C。可采取其他步骤以允许更高的环境温度。LT1054的热阻值包装代表没有加热的最坏情况数下沉和静止的空气。小型夹式散热器可以用于降低LT1054组件的热阻。在某些系统中,可能有一些可用的气流这将有助于降低热阻。宽PCLT1054导线的电路板痕迹也有助于从设备中排出热量。尤其是对于塑料包装。



安芯科创是一家国内芯片代理和国外品牌分销的综合服务商,公司提供芯片ic选型、蓝牙WIFI模组、进口芯片替换国产降成本等解决方案,可承接项目开发,以及元器件一站式采购服务,类型有运放芯片、电源芯片、MO芯片、蓝牙芯片、MCU芯片、二极管、三极管、电阻、电容、连接器、电感、继电器、晶振、蓝牙模组、WI模组及各类模组等电子元器件销售。(关于元器件价格请咨询在线客服黄经理:15382911663)
代理分销品牌有:ADI_亚德诺半导体/ALTBRA_阿尔特拉/BARROT_百瑞互联/BORN_伯恩半导体/BROADCHIP_广芯电子/COREBAI_芯佰微/DK_东科半导体/HDSC_华大半导体/holychip_芯圣/HUATECH_华泰/INFINEON_英飞凌/INTEL_英特尔/ISSI/LATTICE_莱迪思/maplesemi_美浦森/MICROCHIP_微芯/MS_瑞盟/NATION_国民技术/NEXPERIA_安世半导体/NXP_恩智浦/Panasonic_松下电器/RENESAS_瑞莎/SAMSUNG_三星/ST_意法半导体/TD_TECHCODE美国泰德半导体/TI_德州仪器/VISHAY_威世/XILINX_赛灵思/芯唐微电子等等
免责声明:部分图文来源网络,文章内容仅供参考,不构成投资建议,若内容有误或涉及侵权可联系删除。
Copyright © 2002-2023 深圳市安芯科创科技有限公司 版权所有 备案号:粤ICP备2023092210号-1