一般说明
LMX2315/2320/2325是高性能频率合成器,集成了射频预分频器操作频率高达2.5 GHz。它们是使用国家铝公司的ABiC IV BiCMOS工艺制造的。可以为输入频率下的LMX2315和LMX2320射频合成器高达1.2GHz和2.0GHz,而32/33和64/652.5 GHz LMX2325提供了比率。采用专有数字锁相环技术,LMX2315/2320/2325的线性相位检测器特性可产生非常稳定、低噪声的信号,用于控制局部振荡器。串行数据传输到LMX2320和LMX2325通过三线MICROWIRETM接口(数据,启用,时钟)。电源电压范围从2.7V到5.5V。LMX2315、LMX2320和LMX2325的性能非常低电流消耗,通常分别为6毫安、10毫安和11毫安。LMX2315、LMX2320和LMX2325可从TSSOP 20针表面贴装塑料包装。
特征
高达2.5 GHz的Y射频操作
2.7V至5.5V操作
低电流消耗
双模预分频器:LMX2325 32/33或64/65LMX2320/LMX2315 64/65或128/129
内部平衡低泄漏电荷泵
睡眠模式的Y断电功能:VCC e 3V时为30 mA(典型值)
小轮廓,塑料,表面贴装TSSOP,0.173×宽的
应用
蜂窝电话系统(GSM,IS-54,IS-95,(RCR-27)
便携式无线通信(DECT、PHS)
有线电视
其他无线通信系统


注1:LMX2315和LMX2320的预定标度为64/65或128/129,而LMX2325的预定标距为32/33或64/65。
注2:断电功能由电荷泵选通,以防止不必要的频率跳变。一旦电源关闭引脚降低,部件将进入当电荷泵达到三态状态时的断电模式。
绝对最大额定值(注1、2)
电源电压
VCC b0.3V至a6.5V
VP b0.3V至a6.5V
任何引脚上的电压
接地e 0V(VI)b0.3V至a6.5V
储存温度范围(TS)b65§C至a150§C
铅温度(TL)(焊料,4秒)a260§C
建议操作
条件
电源电压
VCC 2.7V至5.5V
VP VCC至a5.5V
工作温度(TA)b40§C至a85§C
注1:绝对最大额定值表示的是设备可能会发生。运行额定值表示设备旨在发挥功能,但不保证特定的性能限制。有关保证的规格和试验条件,见电气特性。保证的规格仅适用于测试列出的条件。
注2:本装置为高性能射频集成电路,具有静电放电功能额定值k 2 kV,对ESD敏感。本装置的搬运和组装应在ESD工作站进行。
电气特性
LMX2325和LMX2320 VCC e VP e 3.0V;LMX2315 VCC e VP e 5.0V;b40§C k TA k 85§C,除非另有规定

电气特性SLMX2325和LMX2320 VCC e VP e 3.0V;LMX2315 VCC e VP e 5.0V;b40§C k TA k 85§C,除非另有规定(续)

**除了OSCOUT
注1、2、3:见电荷泵电流规格定义中的相关方程式
典型性能特征



电荷泵电流规格定义

注1:N e 10000 R e 50 P e 64
注2:当分离射频输出的误差fOUT大于或等于1Hz时,达到灵敏度极限。
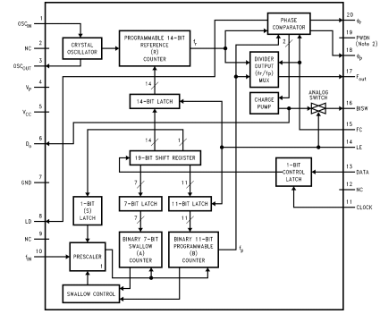
功能描述
下面的简化框图显示了19位数据寄存器、14位R计数器和S锁存器以及18位N计数器(中间闩锁未显示)。数据流按时钟顺序(在上升沿)进入数据输入,MSB优先。如果控制位(最后一位输入)为高,则数据传输到R计数器(可编程参考分配器)和S闩锁(预分频器选择:LMX2315和LMX2320:64/65或128/129;LMX2325 32/33或64/65)。如果控制位(LSB)是低,数据传输到N计数器(可编程除法器)。

可编程参考分频器(R计数器)和预分频器选择(S锁存)如果控制位(移到数据寄存器的最后一位)很高,则数据从19位移位寄存器传输到14位锁存器(设置14位R计数器)和1位S锁存器(S15,设置预分频器:64/65或128/129LMX2315/20或32/33或64/65(对于LMX2325)。串行数据格式如下所示。

注:禁止分割比小于3。
分流比:3:16383
S1到S14:这些位选择可编程参考分压器。
C: 控制位(设置为高电平以加载R计数器和S闩锁)数据首先在MSB中移位。
功能描述(续)
可编程分频器(N计数器)
N计数器由7位燕子计数器(A计数器)和11位可编程计数器(B计数器)组成。如果控件位(移到数据寄存器的最后一位)低,数据从19位移位寄存器传输到7位锁存器(设置7位吞咽(A)计数器和11位锁存器(用于设置11位可编程(B)计数器)。显示串行数据格式下面。

注:分流比:3~2047(禁止小于3的分流比)
脉冲吞咽功能
fVCO e[(P c B)a a]c fOSC/R公司
fVCO:外部压控振荡器(VCO)的输出频率
B: 二进制11位可编程的预置分频比计数器(3到2047)
A: 二进制7位燕子计数器预置分频比(0 s A s 127,A s B)fOSC:外部参考频率的输出频率振荡器
R: 二进制14位可编程参考计数器(3至16383)的预置分频比
P: 双模块预分频器的预设模数(64或1282315/20或32或64(2325)
功能描述(续)
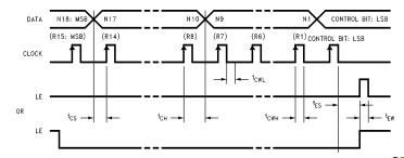
串行数据输入定时

注:括号内的数据表示可编程参考分压器数据。数据在时钟上升沿移入寄存器。数据首先在MSB中移位。
测试条件:使用VCC/2左右的对称波形测试串行数据输入时序。测试波形的边缘速率为0.6 V/ns2.2V@VCC e 2.7V和2.6V@VCC e 5.5V。
相位特性
在正常操作中,FC引脚用于反转相位检测器的极性。内部和外部充油泵受到影响。根据VCO特性,应设置FC引脚
因此:当VCO特性如(1)时,应设置FC高或开路;当VCO特性如(2)时,应设置FC低。当FC设置为高电平或开路时相位比较器输入fout设置为基准分频器输出,fr。当FC设置为低时,fout设置为可编程分频器输出,fp。


注:相位差检测范围:b2q至a2q当环路锁定时,最小宽度的上泵和下泵电流脉冲出现在Do引脚上。FCe高
模拟开关
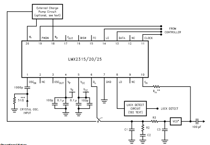
模拟开关适用于使用频率扫描模式和窄带模式的无线电系统。目的模拟开关的作用是减小环路滤波器的时间常数,使压控振荡器能够在更短的时间内调整到新的频率时间量。这是通过并行添加另一个过滤级来实现的。充油泵的输出通常通过Do引脚,但当LE设置为高,电荷泵输出也变得可用在BISW。典型电路如下所示。这个第二级滤波(LPF-2)仅在开关闭合(扫描模式下)时有效。

典型的晶体振荡器电路
一种可用于实现晶体的典型电路振荡器如下所示。
典型的锁定检测电路
需要一个锁检测电路来提供稳定的当锁相环处于锁定状态时,低信号。典型的电路如下所示。


业务说明:
1.压控振荡器假定为交流耦合。
2.RIN增加了阻抗,使得VCO输出功率被提供给负载而不是PLL。根据VCO功率的不同,典型值为10到200倍水平。鳍射频阻抗范围从40倍到100倍。
3.50X终端通常用于测试板,以允许使用外部参考振荡器。对于大多数典型的产品,使用CMOS时钟,并且没有端接需要电阻器。OSCIN可以是交流或直流耦合的。建议使用交流耦合,因为输入电路提供自己的偏置。(见下图)

布局提示:
正确使用接地和旁路电容器是实现高水平性能的关键。通过仔细的电路板布局,可以减少管脚之间的串扰。这是个静电敏感设备。只能在无静电的工作站上处理。
安芯科创是一家国内芯片代理和国外品牌分销的综合服务商,公司提供芯片ic选型、蓝牙WIFI模组、进口芯片替换国产降成本等解决方案,可承接项目开发,以及元器件一站式采购服务,类型有运放芯片、电源芯片、MO芯片、蓝牙芯片、MCU芯片、二极管、三极管、电阻、电容、连接器、电感、继电器、晶振、蓝牙模组、WI模组及各类模组等电子元器件销售。(关于元器件价格请咨询在线客服黄经理:15382911663)
代理分销品牌有:ADI_亚德诺半导体/ALTBRA_阿尔特拉/BARROT_百瑞互联/BORN_伯恩半导体/BROADCHIP_广芯电子/COREBAI_芯佰微/DK_东科半导体/HDSC_华大半导体/holychip_芯圣/HUATECH_华泰/INFINEON_英飞凌/INTEL_英特尔/ISSI/LATTICE_莱迪思/maplesemi_美浦森/MICROCHIP_微芯/MS_瑞盟/NATION_国民技术/NEXPERIA_安世半导体/NXP_恩智浦/Panasonic_松下电器/RENESAS_瑞莎/SAMSUNG_三星/ST_意法半导体/TD_TECHCODE美国泰德半导体/TI_德州仪器/VISHAY_威世/XILINX_赛灵思/芯唐微电子等等
免责声明:部分图文来源网络,文章内容仅供参考,不构成投资建议,若内容有误或涉及侵权可联系删除。
Copyright © 2002-2023 深圳市安芯科创科技有限公司 版权所有 备案号:粤ICP备2023092210号-1