特点
•直接路径™
–消除弹出/咔哒声
–消除输出直流阻塞电容器
•3.0V至3.7V电源电压
•低噪音和THD
–信噪比>109dB
–典型Vn<7μVrms 20–20kHz
–10kΩ时THD+N<0.002%
•输入5kΩ负载的输出电压
–3.3V电源电压下为2Vrms
•立体声直达路径™ 耳机:
–在3.3V电源电压下为32Ω40mW
–16Ω至∞Ω稳定负载范围
•差分输入
•功率感应紫外线保护
•短路和热保护
•±8kV IEC ESD保护
•与DRV602和DRV603兼容
•支持双线驱动器配置
应用
•LCD和PDP电视
•蓝光光盘™,DVD播放器
•微型/微型组合系统
•声卡
说明
DRV604是一个2Vrms无弹出立体声线路驱动器,带有立体声耳机输出,设计允许移除输出直流阻塞电容器,以减少组件数量和成本。该器件非常适合于尺寸和成本是关键设计参数的单电源电子产品。
采用TI专利的DirectPath设计™ 技术上,DRV604能够驱动2个VRM到5kΩ的负载中。耳机输出可以从3.3V电源产生一个干净的40mW到32Ω的负载。。该设备具有差分输入,并使用外部增益设置电阻,该电阻支持-1V/V至-10V/V的增益范围。耳机和线路输出具有±8kV IEC ESD保护,可实现简单的ESD保护电路。DRV604具有内置的启用控制,可实现无弹出开关控制。DRV604可以使用其内置的比较器监控外部电源电压,使其能够在断电状态下关闭,然后上游音频DAC才会产生咔嗒声和弹出声。
与生成耳机输出和2Vrms输出的传统方法相比,在音频产品中使用DRV604可以大大减少组件数量。DRV604不需要大于3.3V的电源来产生5.6Vpp的输出,也不需要分轨供电。DRV604集成了自己的电荷泵,以产生一个负电源轨,提供一个干净,无弹出的地面偏置2Vrms输出。
DRV604提供28针HTSSOP。有关不带HP放大器的立体声线路驱动器,请参阅DRV603。

系统框图

订购信息

(1)、有关最新的软件包和订购信息,请参阅本文档末尾的软件包选项附录。
典型特性,线路驱动器


典型特征,耳机


申请信息
线路驱动放大器
单电源耳机和线路驱动放大器通常需要直流阻断电容器。图13中的上图说明了传统线路驱动器放大器与负载和输出信号的连接。
耳机放大器的直流阻塞电容器通常值很大,在通电期间需要一个静音电路,以尽量减少耳机和线路驱动器的咔嗒声和砰砰声。输出电容和静音电路消耗PCB面积,增加组装成本,降低音频输出信号的保真度。

直接路径™ 放大器结构从一个单一的电源运行,但利用内部电荷泵提供一个负电压轨道。
结合用户提供的正轨和IC产生的负轨,设备以有效的分供模式运行。
输出电压现在以零伏为中心,可以摆动到正轨或负轨,这与内置的点击弹出减少电路DirectPath相结合™ 放大器不需要输出直流阻塞电容器。
图13的底部方块图和波形说明了地面参考耳机和线路驱动器的结构。这是DRV604的体系结构。
组件选择
充电泵
电荷泵飞行电容器用于在产生负电源电压期间转移电荷。PVSS电容器必须至少等于电荷泵电容器,以允许最大电荷转移。低ESR电容器是理想的选择,典型值为1μF。对于高压部分,不能推荐小于1μF的电容值,因为这将限制低阻抗负载中的负电压摆动。
去藕电容
DRV604是一个直接路径™ 需要足够的电源去耦以确保噪声和总谐波失真(THD)较低的放大器。一个良好的低等效串联电阻(ESR)陶瓷电容器,通常为1μF,放置在尽可能靠近器件PVDD引线的地方,效果最好。把这个去耦电容器放在DRV604附近对放大器的性能很重要。对于过滤低频噪声信号,在音频功率放大器附近放置一个10μF或更大的电容器也会有所帮助,但在大多数应用中并不需要它,因为该设备的PSRR很高。
增益设定电阻范围
必须选择增益设置电阻器Rin和Rfb,以使DRV604的噪声、稳定性和输入电容器尺寸保持在可接受的范围内。电压增益定义为Rfb除以Rin。选择太低的值需要一个大的输入交流耦合电容,CIN。选择过高的值会增加放大器的噪声。表1列出了不同增益设置的推荐电阻值。


外部和欠压检测
DRV604包含一个内部精密带隙参考电压和2个比较器,一个用于监测电源电压,PVDD-U-LD和PVDD-uHP,另一个用于监测引脚25上的外部用户可选电压。内部PVDD监视器设置为2.8 V,滞后200 mV。
外部欠压检测可用于在输入设备发出弹出信号之前关闭DRV604。Ex_vp引脚处的关机阈值为1.25 V。使用电阻分压器获得应用所需的关机阈值和滞后。

选定的阈值可以确定如下:

在R13>>R11 | | R12条件下
例如,要获得VUVP=4.5 V和400 mV磁滞,请使用R11=10 kΩ、R12=3 kΩ和R13=22kΩ。
为了过滤电源尖峰和噪声,可以在R12上增加一个电容器。

输入闭锁电容器
直流输入阻断电容器需要与音频信号串联添加到DRV604的输入引脚中。这些电容器阻断音频源的直流部分,并允许DRV604输入适当偏置,以提供最大的性能。输入阻断电容器还将直流增益限制为1,从而限制输出端的直流偏移电压。
这些电容器与输入电阻Rin形成高通滤波器。截止频率用方程式1计算。对于该计算,使用的电容是输入阻塞电容器,电阻是从表1中选择的输入电阻,那么当给出两个值中的一个时,就可以确定频率和/或电容。

使用DRV604作为二阶滤波器
目前使用的一些音频DAC需要一个外部低通滤波器来消除带外噪声。这是可能的DRV604,因为它可以像一个标准的操作放大器使用。几种滤波器拓扑可以实现单端和差分。在下图中,显示了具有差分输入和单端输入的多反馈(MFB)。
图中显示了一个交流耦合电容器,用于从源中去除直流分量,它用于阻止源中的任何直流分量,并将直流增益降低到1,有助于将输出直流偏移减小到最小。

电阻值应具有低噪声的低值,但也应具有足够高的值,以获得小尺寸的交流耦合帽。C2可以一分为二,中点接地,这样可以增加共模衰减。
弹出免费电源
通过在电源上升和下降过程中保持低的EN_LD和EN_HP和/或Ex_UVP,确保无弹出电源。引脚应保持在较低水平,直到输入交流耦合电容器充满电,然后再确定EN_xx引脚高,这样就可以对交流耦合进行适当的预充电,从而实现无弹出式通电。图16说明了优先顺序。

双立体声线路驱动器
DRV604耳机立体声放大器也可以用作线路驱动器,当驱动5kΩ负载阻抗时,它与线路放大器具有相同的高输出电压能力。这使得DRV604非常适合液晶电视上的双SCART输出应用,或DVD或蓝光播放机等多线输出,其中2x DRV604可以为8ch线输出提供非常节省空间的解决方案。
电容性负载
DRV604能够直接驱动高达220pF的高电容负载,通过为线路驱动器输出增加一个47Ω或更大的输出串联电阻器,可以接受更高的电容负载。
增益设置电阻器Rin和Rfb必须靠近输入引脚,以最小化这些输入引脚上的电容负载,并确保DRV604的最大稳定性。
地面轨迹建议作为星-地布线,以尽量减少嗡嗡声干扰。
PVDD、PVSS去耦电容器和电荷泵电容器应采用短线连接。
与DRV603兼容
DRV604立体声线路驱动器部分与DRV603引脚兼容。因此,单个PCB布局可与填充选项一起用于不同的输出配置。

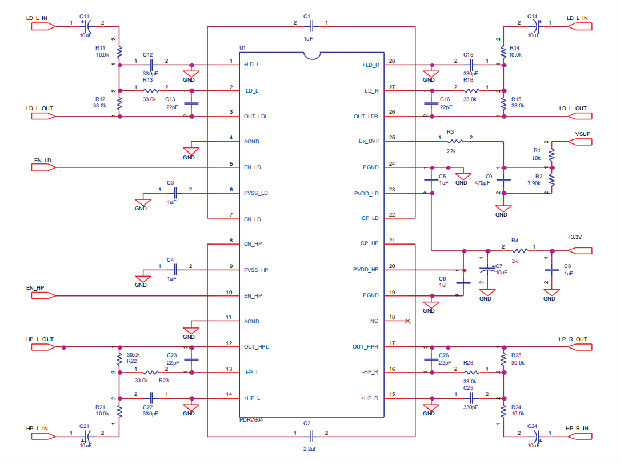
应用电路

单端输入和输出,线路部分增益为3.3倍,耳机部分增益为3倍。交流耦合输入,高通极为1.6Hz,50kHz时为二阶低通滤波器。
安芯科创是一家国内芯片代理和国外品牌分销的综合服务商,公司提供芯片ic选型、蓝牙WIFI模组、进口芯片替换国产降成本等解决方案,可承接项目开发,以及元器件一站式采购服务,类型有运放芯片、电源芯片、MO芯片、蓝牙芯片、MCU芯片、二极管、三极管、电阻、电容、连接器、电感、继电器、晶振、蓝牙模组、WI模组及各类模组等电子元器件销售。(关于元器件价格请咨询在线客服黄经理:15382911663)
代理分销品牌有:ADI_亚德诺半导体/ALTBRA_阿尔特拉/BARROT_百瑞互联/BORN_伯恩半导体/BROADCHIP_广芯电子/COREBAI_芯佰微/DK_东科半导体/HDSC_华大半导体/holychip_芯圣/HUATECH_华泰/INFINEON_英飞凌/INTEL_英特尔/ISSI/LATTICE_莱迪思/maplesemi_美浦森/MICROCHIP_微芯/MS_瑞盟/NATION_国民技术/NEXPERIA_安世半导体/NXP_恩智浦/Panasonic_松下电器/RENESAS_瑞莎/SAMSUNG_三星/ST_意法半导体/TD_TECHCODE美国泰德半导体/TI_德州仪器/VISHAY_威世/XILINX_赛灵思/芯唐微电子等等
免责声明:部分图文来源网络,文章内容仅供参考,不构成投资建议,若内容有误或涉及侵权可联系删除。
Copyright © 2002-2023 深圳市安芯科创科技有限公司 版权所有 备案号:粤ICP备2023092210号-1