一般说明
LM158系列包括两个独立的高增益,内部频率补偿运算放大器它们是专门为从一个电压范围广的电源。操作来自分体式电源也有可能和低功耗电源电流消耗与电源电压。应用领域包括传感器放大器,直流增益块和所有的传统运算放大器电路可以更容易地在单电源中实现系统。例如,LM158系列可以直接在标准+5V电源电压下工作在数字系统中使用,可以轻松地提供所需的无需额外±15V的接口电子设备电源。LM358和LM2904采用National的micro-SMD封装技术,采用芯片尺寸的封装(8-Bump micro-SMD)。独特的特性
在线性模式下,输入共模电压范围包括接地和输出电压也可以即使从一个单电源电压。单位增益交叉频率是温度补偿的。
输入偏置电流也经过温度补偿
优势
两个内部补偿运算放大器
消除了对双电源的需要
允许在GND附近直接感应,并且VOUT也可以接地
兼容所有形式的逻辑
适合电池操作的电源消耗
特征
提供8-Bump micro SMD芯片尺寸封装,(见AN-1112)
单位增益内部频率补偿
大直流电压增益:100dB
n宽带宽(单位增益):1 MHz(温度补偿)
宽电源范围:-单电源:3V至32V-或双电源:±1.5V至±16V
极低的电源电流消耗(500μA)-基本上与电源电压无关
低输入偏移电压:2 mV
输入共模电压范围包括接地
差分输入电压范围等于功率
电源电压
输出电压摆幅大
压控振荡器

绝对最大额定值(注9)
LM158/LM258/LM358 LM2904
LM158A/LM258A/LM358A
电源电压,V+32V 26V
差分输入电压32V 26V
输入电压−0.3V至+32V−0.3V至+26V功耗(注1)
模压DIP 830 mW 830 mW
金属罐550兆瓦
小外形包(M)530 mW 530 mW
微型SMD 435mW
输出对地短路(一个放大器)(注2)
V+≤15V且TA=25°C连续连续
输入电流(VIN<−0.3V)(注3)50 mA 50 mA
工作温度范围
LM358 0˚C至+70˚C−40˚C至+85˚C
LM258−25˚C至+85˚C
LM158−55˚C至+125˚C
储存温度范围−65˚C至+150˚C−65˚C至+150˚C
铅温度,浸渍(焊接,10秒)260摄氏度260摄氏度
铅温度,金属罐(焊接,10秒)300˚C 300˚C
焊接信息
双列直插式组件
焊接(10秒)260˚C 260˚C
小号外形包
气相(60秒)215˚C 215˚C
红外线(15秒)220摄氏度220摄氏度
其他焊接方法见AN-450“表面安装方法及其对产品可靠性的影响”
表面贴装设备。
ESD公差(注10)250V 250V
电气特性
V+=+5.0V,除非另有说明

电气特性(续)
V+=+5.0V,(注4),除非另有说明

注1:对于在高温下运行,LM358/LM358A、LM2904必须根据a+125˚C最高结温和MDIP的电阻为120˚C/W,金属罐为182˚C/W,小外形封装为189˚C/W,微型SMD为230˚C/W,适用于焊接设备在印刷电路板中,在静止的空气环境中工作。LM258/LM258A和LM158/LM158A可根据最高结温a+150˚C进行降额。耗散是两个放大器的总和-尽可能使用外部电阻器,以使放大器饱和或降低所消耗的功率在集成电路中。
注2:从输出到V+的短路可能导致过热并最终导致损坏。当考虑对地短路时,最大输出电流约为40毫安,与V+的大小无关。当电源电压值超过+15V时,持续短路可能超过功率损耗额定值并导致最终破坏。破坏性耗散可由所有放大器同时短路引起。
注3:只有当任何输入引线上的电压为负驱动时,该输入电流才会存在。这是由于输入PNP的集电极基极结造成的晶体管变得正向偏压,从而起到输入二极管钳位的作用。除了这种二极管的作用,还有横向NPN寄生晶体管的作用在IC芯片上。晶体管的这种作用会导致运算放大器的输出电压在一段时间内达到V+电压电平(或大的过驱动时接地)输入是负驱动的。这不是破坏性的,当输入电压为负数时,正常输出状态将重新建立大于−0.3V(25˚C时)。
注4:对于LM158/LM158A,这些规范仅限于−55˚C≤TA≤+125˚C。对于LM258/LM258A,所有温度规格均限于−25˚C≤TA≤+85˚C,LM358/LM358A温度规格限制在0˚C≤TA≤+70˚C,LM2904规格限制在−40˚C≤TA≤+85摄氏度。
注5:VO。1.4V,RS=0Ω,V+从5V到30V;并且在25˚C的全输入共模范围(0V到V+−1.5V)。对于LM2904,V+从5V到26V。
注6:由于PNP输入级,输入电流的方向超出IC。这个电流基本上是恒定的,与输出的状态无关输入行上不存在加载更改。
注7:任何一个输入信号电压的输入共模电压的负值不应超过0.3V(在25˚C时)。的上端共模电压范围为V+−1.5V(25˚C时),但任一输入或两个输入均可达到+32V而无损坏(+26V用于LM2904),与V+。
注8:由于外部部件接近,确保耦合不是通过这些外部部件之间的杂散电容产生的。这通常可以是当这种类型的电容在更高频率下增加时被检测到。
注9:LM158A军用规格见RETS158A,LM158A军用规格见RETS158X。
注10:人体模型,1.5 kΩ串联100 pF。
典型性能特征



程序提示
LM158系列是运算放大器,仅使用单电源电压,具有真正的差分输入,并用输入共模保持线性模式0 VDC电压。这些放大器的工作范围很广电源电压的变化不大特点。在25˚C时,放大器可能会停止工作最小电源电压为2.3 VDC。应采取预防措施确保电源因为集成电路的极性永远不会颠倒或者该装置不是无意中向后安装在测试插座作为通过IC内正向二极管的无限电流浪涌可能导致内部导体会导致单元损坏。大的差分输入电压可以很容易地适应而且,作为输入差动电压保护二极管需要的是,没有大的输入电流由大的差异输入电压。差分输入电压可能更大在不损坏设备的情况下。保护应该是用于防止输入电压变为负大于−0.3 VDC(25˚C时)。输入钳位二极管可以使用IC输入端的电阻器。为了减少电源电流消耗,放大器为小信号电平提供a级输出级将a模式转换为B类信号。这使得放大器都源和汇大的输出电流。因此,NPN和PNP外部电流升压晶体管都可以用来扩展basic的功率容量放大器。输出电压需要升高大约1个二极管下降到地面以上,以偏置芯片上的垂直PNP输出电流下降应用晶体管。对于交流应用,负载电容耦合到放大器的输出,应该使用一个电阻器,从放大器对地的输出以增加A级偏置电流和防止交叉失真。
在哪里负载是直接耦合的,在直流应用中,没有交叉失真。直接施加在放大器降低了环路稳定裕度。值为50pF可以使用最坏情况下的非反转进行调节团结获得联系。大闭环增益或电阻如果必须使用较大的负载电容,则应使用隔离由放大器驱动。LM158的偏置网络建立漏极电流与电源的大小无关电压超过3 VDC到30 VDC。输出对地短路或对正电源短路供应时间应短。装置可以被断电,而不是由于短路电流引起的金属熔化,而是由于IC芯片的大量增加因功能温度过高而导致最终失效的耗散。接通直接短路一次多个放大器将增加总集成电路如果没有采用串联的外部耗散限制电阻器进行适当保护,则功率损耗达到破坏性水平有放大器的输出引线。较大值25°C时可用的输出源电流提供高温下更大的输出电流能力(见典型性能特性)比标准集成电路运算放大器。典型应用章节中介绍的电路强调仅在单一电源电压下操作。如果有补充电源,所有可以使用标准运算放大器电路。一般来说,引入一个伪接地(V的偏置电压基准+/2) 威尔允许在单电源中高于或低于此值的操作供应系统。显示了许多应用电路利用宽输入共模电压范围包括地面。在大多数情况下,输入偏置是不需要和输入电压的范围可以接地容易适应。

注11:LM158可根据SMD#5962-8771001提供LM158A可根据SMD#5962-8771002提供
注12:辐射耐受装置见标准Mil图纸5962L87710

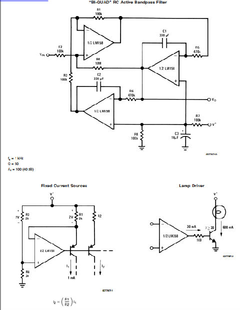
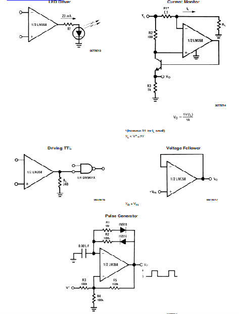
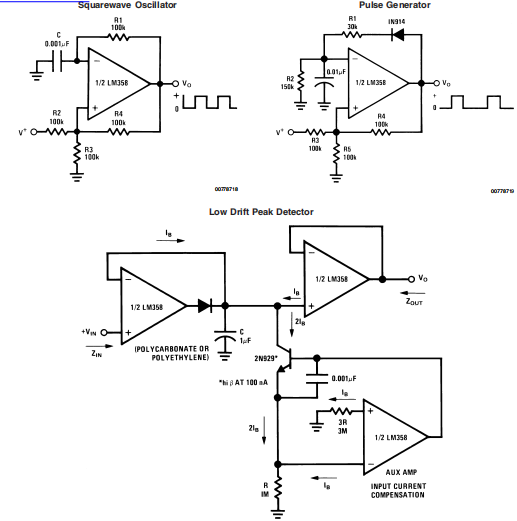
典型单电源应用(V+=5.0 VDC)(续)

典型单电源应用(V+=5.0 VDC)(续)


安芯科创是一家国内芯片代理和国外品牌分销的综合服务商,公司提供芯片ic选型、蓝牙WIFI模组、进口芯片替换国产降成本等解决方案,可承接项目开发,以及元器件一站式采购服务,类型有运放芯片、电源芯片、MO芯片、蓝牙芯片、MCU芯片、二极管、三极管、电阻、电容、连接器、电感、继电器、晶振、蓝牙模组、WI模组及各类模组等电子元器件销售。(关于元器件价格请咨询在线客服黄经理:15382911663)
代理分销品牌有:ADI_亚德诺半导体/ALTBRA_阿尔特拉/BARROT_百瑞互联/BORN_伯恩半导体/BROADCHIP_广芯电子/COREBAI_芯佰微/DK_东科半导体/HDSC_华大半导体/holychip_芯圣/HUATECH_华泰/INFINEON_英飞凌/INTEL_英特尔/ISSI/LATTICE_莱迪思/maplesemi_美浦森/MICROCHIP_微芯/MS_瑞盟/NATION_国民技术/NEXPERIA_安世半导体/NXP_恩智浦/Panasonic_松下电器/RENESAS_瑞莎/SAMSUNG_三星/ST_意法半导体/TD_TECHCODE美国泰德半导体/TI_德州仪器/VISHAY_威世/XILINX_赛灵思/芯唐微电子等等
免责声明:部分图文来源网络,文章内容仅供参考,不构成投资建议,若内容有误或涉及侵权可联系删除。
Copyright © 2002-2023 深圳市安芯科创科技有限公司 版权所有 备案号:粤ICP备2023092210号-1