一般说明
LMH公司™6503是一种宽带直流耦合差分输入电压控制增益级后接高速电流反馈运算放大器,可直接驱动低阻抗负载。增益调节范围大于70dB至10MHz。最大增益由外部组件和增益设置可以一路减少到切断。功耗是370mW,速度135MHz。输出参考直流偏移整个增益控制的电压小于350mV电压范围。设备间增益匹配在最大增益时为0.7dB。此外,任何VG的增益是测试并保证公差。输出电流反馈运算放大器允许高频大信号(回转速率=1800V/μs),还可以驱动重载电流(75毫安)。差分输入允许共模抑制低电平放大或在信号携带在相对较长的电线上。对于单端操作,未使用的输入可以很容易地连接到地面(或单电源应用中的虚拟半供应)。反转或非可逆增益可以通过选择一个输入来获得极性或其他。在单一电源中使用时,可进一步提高多功能性应用时,增益控制范围设置为−1V到+1V相对于引脚11电位(接地引脚)。单一供应操作时,该接地引脚与“虚拟”半电源相连。增益控制管脚具有高输入阻抗以简化其输入阻抗驱动要求。增益控制在V/V范围内是线性的增益调整范围。最大增益可设置为在1V/V到100V/V或更高的任何地方。线性(单位:dB)增益控制应用,见LMH6502产品介绍。LMH6503在SOIC-14和TSSOP-14中提供包裹。
特征
VS=±5V,TA=25˚C,RF=1kΩ,RG=174Ω,RL=100Ω,平均值=AV(MAX)=10,除非另有规定,否则为典型值。
-3dB BW 135MHz
增益控制BW 100MHz
调节范围(典型超温)70dB
增益匹配(极限)±0.7dB
转换速率1800V/μs
电源电流(空载)37mA
线性输出电流±75mA
输出电压(RL=100Ω)±3.2V
输入电压噪声6.6nV/
输入电流噪声2.4pA/
THD(20MHz,RL=100Ω,VO=2VPP)−57dBc
替换CLC522
应用
可变衰减器
自动增益控制
电压控制器滤波器
乘数
绝对最大额定值(注1)
ESD公差:(注4)
人体2KV
机器型号200V
输入电流±10mA
VIN差±(V+−V−)
输出电流120mA(注3)
电源电压(V+-V−)12.6伏
输入/输出引脚电压V++0.8V,V−-0.8V
焊接信息:
红外线或对流(20秒)235˚C
波峰焊(10秒)260˚C
储存温度范围−65˚C至+150˚C
结温+150˚C
工作额定值(注1)
电源电压(V+-V−)5V至12V
温度范围−40˚C至+85˚C
热阻:θJAθJC
14针SOIC 138˚C/W 45˚C/W
14针TSSOP 160˚C/W 51˚C/W
电气特性(注2)
除非另有规定,否则TJ=25˚C,VS=±5V,AV(最大值)=10,VCM=0V,RF=1kΩ,RG=174Ω,VIN的所有保证限值-_DIFF=±0.1V,RL=100Ω,VG=+1V。黑体限制适用于极端温度。

电气特性(注2)(续)
除非另有规定,否则TJ=25˚C,VS=±5V,AV(最大值)=10,VCM=0V,RF=1kΩ,RG=174Ω,VIN的所有保证限值-_DIFF=±0.1V,RL=100Ω,VG=+1V。黑体限制适用于极端温度。

电气特性(注2)(续)
注1:绝对最大额定值表示设备可能发生损坏的极限值。工作额定值表示设备的工作条件旨在发挥功能,但具体性能无法保证。有关保证规格,请参阅电气特性表。
注2:电气表数值仅适用于指定温度下的工厂试验条件。工厂测试条件导致使TJ=TA的装置。在内部自热(TJ>TA)条件下,电气表中未给出参数性能的保证。
注3:最大输出电流(IOUT)由器件功耗限制或规定值决定,以较低者为准。
注4:人体型号:1.5kΩ串联100pF。机型:0Ω,200pF串联。
注5:回转率是上升率和下降率的平均值。
注6:典型值代表最有可能的参数规范。粗体数字表示温度过高。
注7:正电流对应于装置中流动的电流。
注8:用极端温度下的参数分布变化除以总温度变化来确定漂移。
注9:CMRR定义:0.1V差分输入电压下的[|∆VOUT/∆VCM |/AV]。∆VOUT是减去偏移量后输出电压的变化。
注10:+PSRR定义:【|∆VOUT/∆V+|/AV],-PSRR定义:【|∆VOUT/∆V−/AV】,输入电压差为0.1V。∆VOUT是输出电压的变化偏移偏移量减去。
注11:增益控制频率响应示意图:
注12:增益/相位标准化为每个AV的低频值。
注13:平带衰减(相对于最大增益)范围定义:指定为允许增益平坦度的最大衰减范围(0.2dB或±0.1dB),相对于AVMAX增益。例如,对于f<30MHz,以下是平带衰减范围:±0.2dB:10V/V至1V/V=20dB范围±0.1dB:10V/V至4.7V/V=6.5dB范围
除非另有规定,典型性能特征:VS=±5V,25˚C,VG=VG_MAX,VCM=0V,RF=1kΩ,RG=174Ω,两个输入端接在50Ω,RL=100Ω,典型值,参考设备输出的结果:

除非另有规定,典型性能特征:VS=±5V,25˚C,VG=VG_MAX,VCM两个输入端接均为1kΩ,均为0Ω,参考值为100Ω,RL=50Ω输出:(续)

除非另有规定,典型性能特征:VS=±5V,25˚C,VG=VG_MAX,VCM两个输入端接均为1kΩ,均为0Ω,参考值为100Ω,RL=50Ω输出:(续)

申请信息
操作理论
LMH6503是一种线性宽带可变增益放大器如图1所示。可施加电压输入信号两个输入(+VIN,−VIN)之间的差异,或通过将两个未使用的输入之一接地而单独存在。这个LMH6503输入缓冲器将输入电压转换为电流(IRG)是差分输入电压(VINPUT)的函数=(+VIN)-(−VIN))和增益设置电阻的值(RG)。该电流(IRG)随后被镜像到增益级电流增益为K(标称值为1.72)。电压控制二象限乘法器衰减这个电流通过输出放大器转换成电压。这个输出放大器是一个电流反馈运算放大器,配置为跨阻放大器。它的跨阻增益是反馈电阻(RF)。输入信号、输出和增益控制都是电压。输出电压很容易按式1计算:

因此,LMH6503的增益是三的函数外部变量:RG、RF和VG,如等式所示第二章:

增益控制电压(VG)的理想输入范围为−1V<VG<+1V。当VG=+1V时,LMH6503的增益为最大值如方程式3所示:

注意,等式3同时适用于微分和单端操作。

选择RF和RG RG根据方程式4计算。VINPUTMAX是最大的山峰

输入电压(Vpk)由应用程序确定。IRGMAX是通过RG的最大允许电流通常为2.3毫安。一旦根据最小输入确定了AVMAX和期望的输出电压RF,然后用方程式5。RF和RG的这些值为

满足输入电压和最大增益限制。调整电阻值将减少带宽,提高稳定性。图2说明了生成的LMH6503带宽作为最大(y轴)和最小值(与x相关)的函数轴)当VOUT在1VPP下保持恒定时的输入电压。

调整偏移量
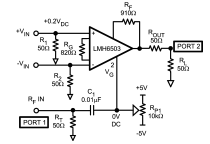
处理由输入和输出引入的偏移LMH6503的阶段分两步完成过程。输出级的偏移电压由首先在VG上施加−1.1V电压,有效隔输入级和输出级的乘法器核心。作为如图3所示,位于LMH6503评估委员会(CLC730033)应调整以使在LMH6503的输出(引脚10)。

一旦这一点完成,偏移误差然后可以处理输入级和乘法器核心。这个第二步需要输入信号和匹配两个输入引脚上的源阻抗,以便消除偏置电流误差。完成后,+1.1V应该适用于VG和位于R10的微调罐,调整使LMH6503输出端的偏置电压为零。如果预期增益范围更为有限,则应在这些操作点进行上述调整。这些步骤将使输出偏移电压最小化。但是,自从补偿项本身随增益设置而变化,校正并不完美,还会有一些剩余的输出偏移。增益精度定义为在特定VG下测量的增益比(V/V),通过典型增益(V/V)绘制的最佳拟合线
-1V<VG<1V的分布(结果以dB表示)(见图4)。最佳拟合增益(AV)由以下公式得出:平均值(V/V)=4.87VG+4.61(6)对于:−1V≤VG≤+1V,RF=1kΩ,RG=174Ω对于VG范围,表中指定的值表示整个范围内最差的精度。“典型”值将是“典型“增益”和最佳拟合线。“最大”值是最大/最小增益限制和最佳拟合之间的最坏情况行。
增益匹配
定义为某一VG(ex 按dB)时增益变化的限制(见图4)。仅指定为“最大值”(否“典型”)。对于VG范围,指定的值表示整个范围内的最差情况匹配。“最大”值最大/最小增益限制之间的最坏情况比率以及典型的收益。

申请信息(续)
噪音
图5描述了LMH6503的输出参考点噪声密度是频率的函数,AVMAX=10V/V。图中包括了所有的噪声影响因素。然而,当两个输入端接在50Ω时,输入噪声贡献最小。在AVMAX=10V/V时,LMH6503具有典型平带输入参考点噪声密度(ein)为6.6nV/对于−3dB BW扩展到平坦频段,输入均方根电压噪声可由以下单极模型确定:

电路布局注意事项
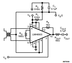
良好的高频运行要求图6中所示的所有去耦合电容器都要放得很近为了确保适当的高频低阻抗旁路。足够接地平面和低感应功率回路也是如此

需要布局。寄生电容最小化插脚3、4、5、6、9、10和12将确保最佳高频性能。元件引线的寄生电感或针4、5和9的痕迹也应保存在最小值。输出端寄生或负载电容CL(引脚10)降低相位裕度并可能导致频率响应峰值或电路振荡。LMH6503完全驱动100Ω负载时稳定。降低负载(例如。1kΩ)在超过400MHz的甚高频情况下存在不稳定的可能性,尤其是在电容性负载下。当LMH6503连接到轻负载时,它是建议在输出端添加一个缓冲网络(例如。100Ω和39pF串联在LMH6503输出之间接地)。CL也可以通过以下方式与输出隔离将一个小电阻串联在输出端(引脚10)。成分寄生也会影响高频结果。因此,建议使用金属膜电阻器如RN55D或无铅组件,如表面贴装设备。不建议使用高规格插座。National Semiconductor建议进行以下评估作为高频布局的指南和辅助设备测试和特性描述:设备包评估板部分数量
LMH6503MA SOIC-14 CLC730033
LMH6503MT TSSOP-14 CLC730146
单电源运行
可以使用单电源操作LMH6503。到这样做,将针脚11(GND)连接到电位中点左右在V+和V-之间 图7显示了两个示例&图8。


在较低电源电压下运行LMH6503的额定工作电压为5V(V+-V−). 此处显示了一些操作规范数据表内±2.5V(即频率响应,CMRR、PSRR、增益与VG等)。与±5V操作相比,在较低电源条件下:a) VG范围缩小。参考图9,注意VG_MAX(获得最大增益所需的VG电压)为0.5V(VS=±2.5V),而VS=±5V时为1.0V同时,增益截止(VG_MIN)将从-1V,VS=±5V。表1显示了各种VG电压作为V-的函数:

(b) 降低了VG的极限值(VG上的最大允许电压)。这是由于设备内部产生的限制从晶体管的净空。超过此限制,设备性能将受到影响(非破坏性)。指图9,请注意,在V+=2.5V和V−=−4V的情况下,VG_限制正在接近VG最大值,并且“最大增益”已由1dB降低。这意味着在这些条件降低了最大允许电压在VG上低于获得最大增益所需的水平。如果电源电压不对称,参考图9和图10描绘了确保操作区域不受到VG_极限的“钳制”和VG的过度限制-_最大曲线。
(c) “最大增益”减少。有一种内在的减少总电源电压降低时的最大增益(参见增益与VG的典型性能特征图(VS=±2.5伏)。另外,还有更激烈的上述“b”所述的机构,如图所示9图10显示了V+=5V操作的类似图比较和参考。

应用电路
四象限乘法器
需要乘法、平方或其他非线性函数的应用可以用四象限乘法器实现。LMH6503实现了四象限乘法器如图11所示:

频率整形
频率整形和带宽扩展LMH6503可通过RG端口连接的并行网络实现。中显示的网络图12示意图将有效地扩展LMH6503的带宽。

二阶可调带通滤波器
LMH6503可变增益放大器置于反馈回路中,提供信号处理功能,如二阶可调带通滤波器。中心频率调整图13所示的二阶带通通过使用LMH6503的增益控制电压VG。积分器是用LMH6682,提供传递函数的系数。

安芯科创是一家国内芯片代理和国外品牌分销的综合服务商,公司提供芯片ic选型、蓝牙WIFI模组、进口芯片替换国产降成本等解决方案,可承接项目开发,以及元器件一站式采购服务,类型有运放芯片、电源芯片、MO芯片、蓝牙芯片、MCU芯片、二极管、三极管、电阻、电容、连接器、电感、继电器、晶振、蓝牙模组、WI模组及各类模组等电子元器件销售。(关于元器件价格请咨询在线客服黄经理:15382911663)
代理分销品牌有:ADI_亚德诺半导体/ALTBRA_阿尔特拉/BARROT_百瑞互联/BORN_伯恩半导体/BROADCHIP_广芯电子/COREBAI_芯佰微/DK_东科半导体/HDSC_华大半导体/holychip_芯圣/HUATECH_华泰/INFINEON_英飞凌/INTEL_英特尔/ISSI/LATTICE_莱迪思/maplesemi_美浦森/MICROCHIP_微芯/MS_瑞盟/NATION_国民技术/NEXPERIA_安世半导体/NXP_恩智浦/Panasonic_松下电器/RENESAS_瑞莎/SAMSUNG_三星/ST_意法半导体/TD_TECHCODE美国泰德半导体/TI_德州仪器/VISHAY_威世/XILINX_赛灵思/芯唐微电子等等
免责声明:部分图文来源网络,文章内容仅供参考,不构成投资建议,若内容有误或涉及侵权可联系删除。
Copyright © 2002-2023 深圳市安芯科创科技有限公司 版权所有 备案号:粤ICP备2023092210号-1