一般说明
LM5005高压开关稳压器具有使用最少外部元件实现高效高压降压调节器所需的功能。这个易于使用的调节器包括一个75V N通道输出电流能力为2.5安培的降压开关。调节器控制方法基于电流模式利用模拟电流斜坡进行控制。当前模式控制提供固有的线路前馈,循环一个循环电流限制和易于回路补偿。使用仿真控制斜坡降低了脉宽调制电路,可可靠控制在高输入电压应用中需要非常小的占空比。工作频率可从50kHz至500kHz。振荡器同步管脚允许多个LM5005调节器自同步或同步到外部时钟。附加保护功能包括:限流、热关机和远程关机功能。该设备提供增强型电源TSSOP-20包装具有暴露的模具连接垫帮助散热。
特征
集成75V,2.5A n通道降压开关
超宽输入电压范围从7V到75V
内部高压偏压调节器
可调输出电压从1.225V
1.5%反馈参考精度
模拟电感电流的n电流模式控制
斜坡
单电阻振荡器频率设置
振荡器同步输入
可编程软启动
停机/备用输入
宽频带误差放大器
热关机
包裹
TSSOP-20EP(暴露垫)
绝对最大额定值(注1)
VIN至GND 76V
BST至GND 90V
预接地76V
SW至GND(稳态)-1.5V
BST至VCC 76V
VCC至GND 14V
BST至SW 14V
OUT to GND仅限于Vin
SD,SYNC,SS,FB至GND 8V
ESD等级(注2)
人体模型2kV
储存温度范围-65°C至+150°C
工作额定值(注1)
VIN 7V至75V
工作结温−40˚C ~+125˚C
标准字体的电气特性规范适用于TJ=25˚C,以及粗体适用于整个工作结温范围。VIN=48V,RT=32.4kΩ,除非另有说明。

标准字体的电气特性规范适用于TJ=25˚C,以及粗体适用于整个工作结温范围。VIN=48V,RT=32.4kΩ,除非另有说明。(续)

注1:绝对最大额定值是指超过该限值,设备可能会损坏。操作额定值是指设备运行的条件旨在发挥作用。有关保证的规格和测试条件,请参阅电气特性。
注2:人体模型是一个100pF电容器,通过1.5kΩ电阻放电到每个引脚。
注3:最小和最大限值是在25°C下进行的100%生产测试。通过使用统计数据进行关联,可以保证工作温度范围内的限值质量控制(SQC)方法。限值用于计算全国平均出厂质量水平(AOQL)


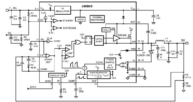
典型应用电路及方框图

详细操作说明
LM5005高压开关稳压器具有
使用最少外部元件实现高效高压降压调节器所需的功能。这个易于使用的调节器集成了一个75V输出电流能力为2.5安培。调节器控制方法基于电流使用模拟电流斜坡的模式控制。峰值电流模式控制提供固有的线路前馈,逐周期电流限制和易于回路补偿。这个使用模拟控制斜坡可降低脉冲宽度调制电路,允许在高输入电压下可靠地处理非常小的占空比应用。工作频率可由用户编程从50kHz到500kHz。振荡器同步管脚允许多个LM5005调节器自同步或与外部时钟同步。输出电压可以是从1.225V设置。故障保护功能包括,电流限制、热关机和远程关机功能。该设备在TSSOP-20包装中提供,具有有助于散热的暴露的垫子。功能框图及典型应用如图LM5001所示。LM5005可应用于大量应用可有效降低不可调节的高输入电压。该装置非常适合电信、工业和汽车电源母线电压范围。
高压启动调节器
LM5005包含双模内部高压启动调节器,为PWM控制器和启动带MOSFET门驱动器。这个输入引脚(Vin)可以直接连接到输入电压,高达75伏。输入电压低于9V时,a低释放开关将Vcc直接连接到Vin。在这种供应中范围,Vcc约等于Vin。对于Vin电压大于9V时,低压差开关被禁用,并且Vcc调节器可使Vcc保持在大约7V。通过使用这种双模调节器。Vcc调节器的输出电流限制为20mA。通电后,调节器将电流输入与Vcc引脚相连的电容器。当电压在Vcc引脚超过Vcc UVLO阈值6.3V和SD引脚大于1.225V,输出开关启用且软启动程序开始。输出开关保持不变在Vcc低于5.3V或SD引脚低于5.3V时启用1.125伏。辅助电源电压可以施加到Vcc引脚上降低IC功耗。如果辅助电压大于7.3V时,内部调节器将基本关闭,从而降低IC功耗。Vcc调节器串通晶体管包括Vcc和Vin之间的二极管在正常操作中不应该有前向偏差。因此,辅助Vcc电压不得超过Vin电压。在高压应用中,应特别注意确保Vin针脚不超过绝对最大值额定电压为76V。在线路或负载瞬态期间,电压Vin线上的铃声超过了绝对最大值额定值会损坏IC。两种电路板都精心布置并采用优质旁路电容器靠近Vin和GND引脚是必不可少的。

停机/备用
LM5005包含一个双电平关闭(SD)电路。当SD引脚电压低于0.7V时,调节器处于低电流关机模式。当SD引脚电压为大于0.7V但小于1.225V,调节器处于待机模式。在待机模式下,Vcc调节器处于活动状态但输出开关被禁用。当SD引脚电压超过1.225V,输出开关启用且正常开始。内部5μA上拉电流源将调节器配置为在SD引脚为左开。从Vin到GND的外部设定点分压器可以用于设置调节器的工作输入范围。这个分压器的设计必须确保SD引脚处的电压当车辆识别号(Vin)处于期望值时,将大于1.225V工作范围。内部5μA上拉电流源必须包括在外部设定值的计算中分隔线。两次停堆都包括0.1V的滞后以及待机阈值。SD引脚上的电压应切勿超过8V。当使用外部设定点分配器时可能需要夹紧SD引脚以限制其电压高输入电压条件。SD管脚还可以用来实现各种远程控制启用/禁用功能。将UVLO销拉到0.7V阈值完全禁用控制器。如果SD引脚电压高于1.225V调节器将工作。
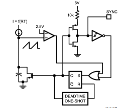
振荡器和同步功能
LM5005振荡器频率由单个外部设备设置电阻连接在RT引脚和AGND引脚之间。RT电阻器应位于离设备非常近的位置并直接连接到IC的引脚(RT和要设置所需的振荡器频率(F),可根据下式:
同步引脚可用于同步内部振荡器到外部时钟。外部时钟必须是高于设定的自由运行频率RT电阻器。具有漏极开路输出的时钟电路是从外部时钟到同步的推荐接口别针。时钟脉冲持续时间应大于15ns。


通过将同步管脚连接在一起,多个LM5005设备可以同步在一起。在此配置中,所有设备将同步到最高频率装置。图5中的图表说明了同步LM5005的输入/输出特性。内部振荡器电路通过强下拉驱动同步管脚/弱上拉逆变器。当同步管脚拉低时通过内部振荡器或外部时钟,斜坡振荡器的周期终止,并产生一个新的振荡器周期开始。因此,如果几个LM5005 IC的同步管脚连接在一起,内部时钟最高的集成电路频率会先将连接的同步管脚拉低终止其他IC的振荡器斜坡周期具有最高编程时钟频率的LM5005将作为主控,控制开关频率所有振荡器频率较低的器件

误差放大器和脉宽调制
比较器
内部高增益误差放大器产生误差调节信号之间的差输出电压和内部精密基准(1.225V)。误差放大器的输出与COMP相连允许用户提供环路补偿元件的引脚,通常为II型网络,如图1所示。这个网络在单位频率产生一个极点,一个零和一个降噪高频极。PWM比较器比较来自斜坡的模拟电流感应信号发电机至误差放大器的补偿输出电压别针。
斜坡发电机
用于电流模式控制的脉宽调制器中使用的斜坡信号通常直接来自buck开关电流。该开关电流对应于输出电感器电流的正斜率部分。使用这个PWM斜坡信号简化了控制回路传输功能为单极响应,并提供输入电压前馈补偿。劣势使用降压开关电流信号进行PWM控制由于电路的前沿寄生被过滤或覆盖。此外,电流测量可能引入显著的传播延迟。滤波、空白时间和传播延迟限制了可达到的最小值脉冲宽度。在输入电压可能为与输出电压相比,相对较大,调节需要控制较小的脉冲宽度和占空比。LM5005采用了独特的斜坡发生器实际上并不测量降压开关电流,而是重建信号。重构或仿真输入电流为PWM比较器提供一个斜坡信号,该信号没有前沿尖峰和测量,或者过滤延迟。目前的重建包括两个元素:采样保持直流电平和模拟电流斜坡。

采样和保持直流电平如图6所示。是来自于对再循环肖特基的测量二极管阳极电流。再循环二极管阳极应连接到IS引脚。二极管电流流过IS和PGND之间的内部电流检测电阻器别针。测量电阻两端的电压电平被采样在下一个传导间隔开始之前降压开关。二极管电流传感与采样&保持提供重构电流信号的直流电平。正斜率电感电流斜坡由一个从斜坡引脚连接到AGND的外部电容器内部电压控制电流源。斜坡根据以下等式,模拟电感器电流的电流源是Vin和Vout电压的函数:IRAMP=(5μx(Vin–Vout))+25μA斜坡电容器的正确选择取决于输出电感器的选择值。抽筋的价值可从以下选项中选择:crup=L x 10-5,其中L是值在亨利的输出感应器。刻度,这个值模拟电流斜坡的系数约为等于直流电平采样和保持的比例因数(0.5V/A)。夹持电容器应位于非常靠近直接连接到集成电路引脚上的器件(斜坡和AGND)。
对于大于50%的占空比,电流模式控制电路会受到次谐波振荡的影响。添加固定斜坡电压斜坡信号(斜坡补偿)至电流感应信号防止这种振荡。25μA的从模拟电流源提供的偏移电流向斜坡信号添加一些固定坡度。在一些很高的地方工作循环应用,可能需要额外的坡度。在在这些应用中,可以减小斜坡电容值以增加斜坡补偿。
电流限制
LM5005包含一个独特的电流监测方案用于控制和过流保护。如果设置正确,模拟的电流感应信号提供了一个与buck开关电流成比例,比例因子为0.5 V/A。模拟斜坡信号应用于电流极限比较器。如果模拟斜坡信号超过1.75V(3.5A)当前循环终止(循环电流限制)。在小输出电感和高输入电压开关电流可能由于限流比较器的传播延迟。如果二极管电流采样电路应发生过冲将在关闭时间内检测到过大的电感器电流降压开关。如果采样和保持直流电平超过1.75V电流限制阈值,降压开关将禁用并跳过脉冲直到二极管电流采样电路检测到电感器电流已经衰减到电流限制阈值。这种方法可以防止由于传播延迟或电感器饱和而导致的电流跑掉情况,因为电感器电流在随后迫衰减任何电流过冲。
软启动
软启动功能允许调节器逐渐达到从而降低了初始运行点压力和浪涌。内部软启动电流源,设置为10μA,逐渐增加外部软启动电容器连接到SS引脚。软启动电容器电压连接到误差放大器。各种排序和跟踪方案可以使用限制或夹紧SS引脚的电压电平。如果检测到故障(温度过高,Vcc软启动电容器将放电。故障不再出现新的软起动序列将开始。
增压销
LM5005集成了一个N通道降压开关和作为关联的浮动高压电平移位/栅极驱动器。这个栅极驱动电路与内部二极管一起工作和一个外部自举电容器。0.022μF陶瓷电容器,与BST引脚之间的短轨迹连接建议使用SW引脚。在休息时间开关,SW引脚电压约为-0.5V,并且自举电容器从Vcc通过内部充电自举二极管。在高PWM占空比下工作时循环时,降压开关将在每个循环中强制关闭500ns以确保自举电容器充电。在非常轻的负载条件下或当输出电压预充电时,开关电压在降压开关关闭时间。如果电感器电流降到零当SW引脚上升时,自举电容器将无法接收足够的电压来操作降压开关门驱动器。为在这些应用中,预引脚可以连接到软件上引脚对自举电容器进行预充电。内部预充电MOSFET和二极管连接在pre引脚之间PGND在每次循环之前开启250 ns新的转换周期的开始。如果SW引脚正常负电压电平(连续传导模式),则没有电流流过预充电MOSFET/二极管。
热防护
内部热关机电路用于保护超过最高结温时的集成电路。当激活时,通常在165摄氏度时,控制器将强制进行低功率重置状态,禁用输出驱动器和偏压调节器。这个该功能可防止交流设备过热导致的灾难性故障
申请信息
外部组件
计算外部组件的步骤是以下面的设计示例进行说明。法案本设计所用材料见表1。显示的电路在图1中,配置了以下规范:
电压=5V
VIN=7V至75V
Fs=300千赫
最小负载电流(对于CCM)=250 mA
最大负载电流=2.5A
R3(RT)RT设置振荡器开关频率。一般来说,更高频率应用更小,但损耗更高。在本例中,选择300KHz的操作作为小尺寸和高效率的合理折衷。300KHz开关频率的RT值计算如下:
为RT选择最接近的标准值21 kΩ。L1电感器值是根据操作确定的频率、负载电流、纹波电流和最大输入电压(VIN(最小值)、VIN(最大值))。

使电路保持连续导通模式(CCM),最大纹波电流IRIPPLE应小于2倍最小负载电流,或0.5 Ap-p。使用此值纹波电流,电感器(L1)的值用以下内容:
本程序提供了选择L1值的指南。将使用最接近的标准值(33μH)。L1必须额定峰值电流(IPK+)以防止饱和。期间正常负载条件下,峰值电流出现在最大负载电流加上最大纹波。超载期间条件:峰值电流限制在3.5A标称值(4.25A最大值)。所选电感器(见表1)的饱和电流额定值为6.2安培。对于本制造商,饱和额定值定义为20℃时电感降低30%所需的电流。C3选择电感器值时,C3的值仿真斜坡电路需要:
当L1选择33μH时,C3的建议值为330pF。C9、C10电容器和C19输出平滑纹波电流并为瞬态提供充电源装载条件。本设计采用22μF陶瓷电容器选择了150μF的SP有机电容器。ce ramic电容器提供超低ESR以降低输出纹波电压和噪声尖峰,而SP电容器提供了一个小体积的大降压电容,以适应过渡负载条件。输出的近似值纹波电压为:

D1
需要一个肖特基型再循环二极管LM5005应用。不建议使用超快二极管,并可能因反向而损坏IC恢复电流瞬变。接近理想的反向恢复特别是其特性和低正向压降高输入电压和低输入电压的重要二极管特性LM5005常见的输出电压应用。这个恢复特性决定反转的时间当buck开关处于打开了。肖特基的反向恢复特性二极管使buck中的峰值瞬时功率最小化在每个循环接通期间发生的开关。结果buck开关的开关损耗显著降低当使用肖特基二极管时。反向故障等级应选择最大车辆识别号(VIN)和一些安全性保证金。
正向电压降对转换效率,特别是对于输出电压。二极管的“额定”电流与各种制造商。最坏的情况是假设电路负载状况。在这种情况下,二极管将携带输出电流几乎连续。对于LM5005这个电流可以高达3.5A。假设最坏情况是1V通过二极管下降,最大的二极管功耗可高达3.5W。参考设计a 100V选择了DPAK软件包中的肖特基。C1、C2稳压器电源电压具有较大的源阻抗在开关频率下。优质输入电容器需要限制VIN引脚的纹波电压在接通期间提供大部分开关电流。
申请信息(续)
当buck开关打开时,输入VIN引脚的电流步进到电感器电流波形的较低峰值,上升到峰值,然后在关闭时降到零。在接通期间,输入VIN的平均电流为负载电流。输入电容应选择为RMS额定电流和最小纹波电压。所需纹波电流额定值的一个很好的方法是IRMS>IOUT/2。应选择ESR较低的优质陶瓷电容器作为输入滤波器。考虑电容器公差和电压效应,两个2.2μF,100V陶瓷电容器将被利用。如果阶跃输入电压瞬变预计接近LM5005的最大额定值,仔细评估设备VIN引脚处的响铃和可能的峰值应为完整的。附加的阻尼网络或输入电压在这些情况下,可能需要使用夹钳。
第八章
VCC引脚上的电容器提供噪声过滤和VCC调节器的稳定性。C8的建议值应不小于0.1μF,且应为良好高品质,低ESR,陶瓷电容器。0.47μF的值为为本设计选定。
第七章
BST和SW引脚之间的引导电容器提供栅极电流以在打开。C7的建议值为0.022μF,并且应该是一个质量好,低ESR,陶瓷电容器。补体第四成份SS引脚上的电容器决定软启动时间,i、 e.参考电压和输出电压的时间,达到最终规定值。时间已定发件人:

对于该应用,选择0.01μF的C4值对应于1毫秒的软启动时间。R5,R6R5和R6设置输出电压电平,它们的比率电阻器的计算公式如下:R5/R6=(电压/1.225V)-1
对于5V输出,R5/R6比率计算为3.082。这个电阻器应从标准值电阻器a中选择良好的起点是选择在1.0 kΩ-10 kΩ的范围内。R5的值为5.11 kΩ,R6的值为1.65 kΩ。R1、R2、C12可以将分压器连接到SD引脚以设置调节器的最小工作电压Vin(min)。如果这个功能是必需的,最简单的方法来选择分频器电阻器值用于选择R1的值(在10 kΩ之间(建议使用100 kΩ),然后根据以下公式计算R2:

电容器C12为分频器提供滤波。电压当使用外部设定点分配器可能需要夹紧高输入电压条件下的SD引脚。参考标志利用了LM5005的全量程(7V至75V);因此,这些元件可以省略。在SD引脚打开的情况下电路LM5005一旦Vcc UVLO阈值响应很满意。R7,C11功率二极管上的缓冲网络减少了响铃在交换节点有尖峰。铃声过大尖峰可能导致操作不稳定,并耦合尖峰和输出噪声。在极限范围内,峰值超过额定值LM5005或再循环二极管会损坏这些设备。通过经验方法选择缓冲器的值是最好的方法。首先,确保减震器连接的长度非常短。对于LM5005 a电阻器的典型电流水平在5和20欧姆之间就足够了。增加价值缓冲电容的结果是更多的阻尼,但更高损失。选择一个最小值C11,该值在高负载下提供相当于SW引脚波形的阻尼。R4、C5、C6这些元件配置误差放大器增益特性,以实现稳定的整体环路增益。一电流模式控制的优点是能够关闭只有两个反馈元件的回路,R4和C5。这个总环路增益是调制器增益和误差放大器增益。LM5005的直流调制器增益为具体如下:直流增益(MOD)=Gm(MOD)x RLOAD=2xRLOAD调制器的主低频极点由负载电阻(RLOAD)和输出容量(COUT)决定。此极的转角频率为:fp(MOD)=1/(2πr负载COUT)对于RLOAD=5Ω和COUT=177μF,则fp(MOD)=180Hz直流增益(MOD)=2 x 5=10=20 dB对于图1的设计示例,以下调制器增益与频率特性的测量如所示图8。

部件R4和C5将误差放大器配置为II型配置,在单位有一个极点,在fZ=1/(2πR4C5)。误差放大器零点抵消调制器极在环路增益的交叉频率处留下单极响应。在交叉频率产生一个非常稳定的环路,相位裕度为90。对于设计示例,目标环路带宽(交叉频率)为20 kHz。补偿网络工作零点(fZ)应至少选择小于目标交叉频率一个数量级的mag nitude。这会使R4和C5的乘积产生期望的补偿网络零点(1/(2πR4 C5)小于2kHz。增加的R4按比例减小C5时,误差增大放大器增益。相反,按比例减少R4增加C5,减小误差放大器增益。为了设计选择0.01μF的示例C5和R4对于49.9 kΩ。这些值配置了320 Hz时的补偿网络工作零点。频率误差放大器增益大于fZ为:R4/R5,约为10(20dB)。
整个循环可以预测为调制器增益和误差放大器增益。

如果网络分析仪可用,调制器增益可以测量和误差放大器增益可以配置为期望的回路传递函数。如果网络分析仪没有可用的误差放大器补偿元件按照给出的指导方针进行设计。阶跃负载瞬态可以进行测试以验证可接受的性能。阶跃负载的目标是最小过冲和阻尼回应。可将C6添加到补偿网络中降低误差放大器的噪声敏感性。价值观C6的值必须足够小,因为电容器在误差放大器传递函数中增加一个极点。这个极点必须远远超过环路交叉频率。C6加极点位置的一个很好的近似是:fp2=fz x C5/C6。另一种降低误差放大器噪声敏感度是连接一个电容器
申请信息(续)
从COMP引脚到AGND引脚。使用这个时方法电容值不应超过100pF。降低偏置功耗在高输入电压下工作的降压调节器可以为IC的偏压提供可观的功率。VCC调节器必须将输入电压VIN降压至a标称VCC电平为7V。在VCC调节器转化为内部的大功率损耗Vcc调节器。有几种技术可以显著降低这种偏压调节器的功耗。图11和图12描述了两种使IC偏离输出电压。在每种情况下,内部Vcc调节器用于初始偏置VCC引脚。输出电压为建立后,VCC引脚电位提高到标称7V调节水平以上,从而有效地禁用内部VCC调节器。施加在VCC引脚上的电压应切勿超过14V。VCC电压不得大于14V比车辆识别号电压高。

申请信息(续)
PWB板布局和热
考虑事项图1中的电路既是LM5005和用于LM5005。在降压调节器中有两个回路电流转换很快。第一个循环从输入电容器,至调节器VIN引脚,至调节器SW引脚,到电感器然后输出到负载。第二个循环从输出电容器接地到调节器PGND引脚,到调节器是引脚,到二极管阳极,到然后把电感器输出到负载。最小化循环这两个回路的面积减小了杂散电感和尽量减少噪音和可能的不稳定操作。接地建议在PC板上安装平面将输入滤波器电容器连接至输出滤波器电容器和调节器的PGND引脚。连接所有低功率接地连接(CSS、RT、CRAP)直接连接至调节器AGND引脚。连接AGND和PGND引脚一起穿过平台上部的铜区域覆盖整个设备底部。在下面放置几个通孔接地层的铜面积。功率消耗最高的两个组件是再循环二极管和LM5005调节器IC。最容易方法来确定LM5005用于测量总转换损耗(引脚-然后减去肖特基二极管的功率损耗,输出电感和缓冲电阻。近似肖特基二极管的损耗是P=(1-D)x Iout x Vfwd。安输出电感器功率的近似值为P=IOUT2 x Rx 1.1,其中R是电感器的直流电阻,并且1.1系数是交流损耗的近似值。如果一个怠慢者使用时,可通过观察两处的电阻电压降,用示波器估算功率损耗打开和关闭转换。调节器有一个可调节的热垫,以帮助功耗。添加几个装置下的过孔将大大减少调节器结温。选择具有裸露的焊盘有助于二极管的功耗。

安芯科创是一家国内芯片代理和国外品牌分销的综合服务商,公司提供芯片ic选型、蓝牙WIFI模组、进口芯片替换国产降成本等解决方案,可承接项目开发,以及元器件一站式采购服务,类型有运放芯片、电源芯片、MO芯片、蓝牙芯片、MCU芯片、二极管、三极管、电阻、电容、连接器、电感、继电器、晶振、蓝牙模组、WI模组及各类模组等电子元器件销售。(关于元器件价格请咨询在线客服黄经理:15382911663)
代理分销品牌有:ADI_亚德诺半导体/ALTBRA_阿尔特拉/BARROT_百瑞互联/BORN_伯恩半导体/BROADCHIP_广芯电子/COREBAI_芯佰微/DK_东科半导体/HDSC_华大半导体/holychip_芯圣/HUATECH_华泰/INFINEON_英飞凌/INTEL_英特尔/ISSI/LATTICE_莱迪思/maplesemi_美浦森/MICROCHIP_微芯/MS_瑞盟/NATION_国民技术/NEXPERIA_安世半导体/NXP_恩智浦/Panasonic_松下电器/RENESAS_瑞莎/SAMSUNG_三星/ST_意法半导体/TD_TECHCODE美国泰德半导体/TI_德州仪器/VISHAY_威世/XILINX_赛灵思/芯唐微电子等等
免责声明:部分图文来源网络,文章内容仅供参考,不构成投资建议,若内容有误或涉及侵权可联系删除。
Copyright © 2002-2023 深圳市安芯科创科技有限公司 版权所有 备案号:粤ICP备2023092210号-1