特征
•用于主机单元测量的模拟接口
–单元输入MUX、电平变换器和定标器
–1.5--/3.0-V低漂移,校准基准允许精确的模数转换
•用于主机电流测量的模拟接口
–可变增益电流检测放大器,可与1 mΩ感应电阻器一起工作
•用于主机温度测量的可切换热敏电阻偏置输出
•具有动态可调阈值的过电流比较器
–警告主机潜在的过电流故障
–唤醒主机加载连接
•集成电池平衡场效应晶体管
–单独主机控制
–每单元50毫安平衡电流
•支持细胞感应线路断线检测
•集成3.3V调节器,为微控制器或LED供电
•用于主机通信的I2C接口
–可选数据包CRC,用于稳健操作
•电源电压范围为4.2至26.4 V•低功耗
–正常模式下为40μA
–睡眠模式下最大1.5μA
•20针TSSOP或24针VQFN封装
应用
•锂离子电池组的初级保护
–无绳电动工具
–轻型电动汽车(电动自行车、踏板车等)
–UPS系统
–医疗设备
–便携式测试设备
说明
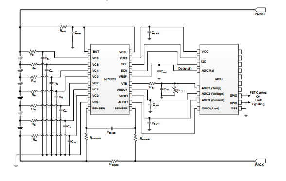
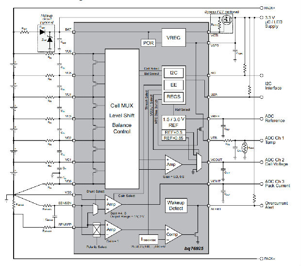
bq76925主机控制模拟前端(AFE)是3、4、5或6系列锂离子电池和锂聚合物电池的完整电池组监控、平衡和保护系统的一部分。bq76925设备允许主机控制器监测单个电池电压、电池组电流和温度。主机可以使用这些信息来确定不安全或故障的操作条件,例如过压、欠压、过热、过电流、电池不平衡、充电状态和健康状态。
单元输入电压经过电平转换、多路复用、缩放和输出,以便由主机ADC测量。专用引脚提供低漂移校准参考电压,以实现精确测量。
通过外部感测电阻器的电压被放大并输出到主机ADC,以进行充电和放电电流测量。两个增益设置允许在广泛的组件电流范围内使用各种感测电阻值进行操作。
为了使主机能够进行温度测量,AFE提供了一个单独的输出引脚,用于偏置外部热敏电阻网络。此输出可以在主机控制下打开和关闭,以将功耗降至最低。
动态地包括可选择的BQ765电流监测装置。比较器结果通过开路漏极输出驱动,以在超过阈值时警告主机。此功能可用于在连接负载时唤醒主机,或向主机发出潜在故障警报。
bq76925设备集成了完全由主机控制的单元平衡FET。平衡电流由外部电阻器设置,最大值为50 mA。这些相同的fet可与电池电压测量结合使用,以检测电池感应线路上的开路线路。
主机通过I2C接口与AFE通信。分组CRC可任选地用于确保可靠的操作。设备可以通过I2C接口进入低电流睡眠模式,并通过拉起警报引脚来唤醒。
设备信息

(1)、有关所有可用的软件包,请参阅数据表末尾的医嘱内容附录。
简化示意图

典型特征



详细说明
概述
bq76925主机控制模拟前端(AFE)是3系列至6系列锂电池的完整电池组监控、平衡和保护系统的一部分。bq76925允许主机控制器轻松地监控单个电池电压、电池组电流和温度。当这些参数中的一个或多个超过应用程序的限制时,主机可以使用这些信息来检测和处理故障情况。此外,主机可以使用这些信息来确定充电结束、放电结束和其他气体测量和健康状况。

功能框图

特性描述
内部LDO调压器
bq76925设备在V3P3引脚上提供一个可调节的3.3V电源电压,用于操作设备的内部逻辑和接口电路。该调节器也可用于直接为外部微控制器或其他外部电路供电,最大负载电流为4毫安。在这种配置中,VCTL引脚直接连接到BAT引脚。对于要求大于4毫安的应用,可使用外部旁路晶体管来提供负载电流。在这种配置中,VCTL引脚连接到旁路场效应晶体管的栅极。这两种配置如图9所示。

对于图9b)的配置,应使用高增益旁路装置以确保稳定性。可使用双极PNP或p沟道FET旁路装置。联系TI获取建议。
LDO调节器可能被大于V3P3上的调节电压的外部电源电压覆盖(即,反馈)。在这种配置中,bq76925内部逻辑和接口电路通过外部电源工作,内部3.3-V调节器提供空载电流。
ADC接口
bq76925设备被设计成与位于外部主机控制器(如MSP430微控制器或等效设备)中的多通道模数转换器(ADC)接口。三个输出为主机提供电压、电流和温度信息。此外,bq76925器件还包括一个低漂移校准的1.5/3v参考电压,输出到专用引脚上,用作ADC的基准输入。
bq76925器件的增益和偏移特性在工厂测试时进行了测量,并作为校正因子存储在非易失性存储器中。主机读取这些校正因子并将其应用于ADC转换结果,以获得高测量精度。此外,bq76925的精确参考电压可用于校准主机ADC的增益和偏移。
参考电压
bq76925设备输出稳定的参考电压供主机ADC使用。1.5 V或3 V的标称电压通过CONFIG U 2寄存器中的REF帴SEL位选择。参考电压在整个温度范围内非常稳定,但初始电压可能会变化±4%。在ADC转换结果中,与标称值的偏差表现为增益误差。为了纠正此错误,偏移和增益校正系数在最终测试时确定,并存储在非易失性寄存器VREF_CAL和VREF_CAL_EXT中。主机读取校正系数并将其应用于标称参考电压,以达到下文所述的实际参考电压电池电压监测。增益校正后,基准的公差在±0.1%以内。
主机ADC校准
所有的模数转换器都有固有的增益和偏移误差,这些误差会对测量精度产生不利影响。一些微控制器可以由制造商来描述,并在装运时附带存储在芯片上的ADC增益和偏移信息。最终用户也可以在PCB组装之前或作为组装PCB测试的一部分,对松动的设备进行此类特性描述。
对于没有提供这种ADC特性或不实用的应用,bq76925设备通过设置单元寄存器中的VCOUT_SEL位来提供主机ADC的现场校准方法,可以选择0.5×VREF和0.85×VREF的两种标度版本的参考电压,用于在VCOUT引脚上输出由主机ADC测量。测量两个标度电压使主机能够对ADC进行两点校准,并补偿所有后续ADC测量结果中的ADC偏移和增益,如图10所示。
注意,校准精度将受到标度参考电压输出公差的限制,因此使用该方法可能无效。对于这些情况,TI建议使用更高精度的源进行图10所示的两点校准。

电池电压监测
单元电压监测电路包括输入电平移位器、多路复用器(MUX)和缩放放大器。这个主机通过设置单元控制寄存器中的VCOUT U SEL和cell U SEL位,选择一个VCn单元输入进行测量。比例因子由CONFIG U 2寄存器中的REF廑SEL位设置。所选单元输入电平移到VSS参考,按标称增益GVCOUT=0.3(REF_SEL=0)或0.6(REF_SEL=1)进行缩放,并输出到VCOUT引脚上,以供主机ADC测量。
与参考电压类似,增益和偏移校正系数在最终测试时为每个单独的单元输入确定,并存储在非易失性寄存器VCn_CAL(n=1-6)和VC_CAL_EXT_m(m=1-2)。这些因子由主机读取,并应用于ADC电压测量结果,以获得指定的精度。
单元电压偏移和增益校正因子以2的补码格式存储为5位有符号整数。最高有效位(VCn_OC_4,VCn_GC_4)分开存储,必须与最低有效位(VCn_OFFSET_CORR,VCn_GAIN_CORR)串联。
参考电压偏移和增益校正因子分别以2的补码格式存储为6位和5位有符号整数。与单元电压校正因子一样,最高有效位(VREF_OC_5、VREF_OC_4、VREF_GC_4)分开存储,并且必须与最低有效位(VREF_OFFSET_CORR、VREF_GAIN_CORR)串联。
实际电池电压(VCn)根据测量电压(VCOUT)计算,如下式所示:


极端单元不平衡情况下的单元放大器净空
对于(VC1–VC0)之间小于约2.64 V的电池电压,(VC1–VC0)和(VC2–VC1)之间的极端电池电压不平衡可能导致(VC2–VC1)放大器的增益损失。增益损失发生时的电池不平衡由方程式3确定:

假设VC0=VSS,可以看出当(VC1–VC0)>2.64伏时,(VC2–VC1)上的电压可以达到4.4伏的极限,而不会损失任何增益。在(VC1–VC0)=1.4 V的最小值下,在(VC2–VC1)放大器的任何增益损失之前,可以容忍超过900 mV的不平衡。对于较高的(VC1–VC0)值,可以容忍越来越大的失衡。例如,当(VC1–VC0)=2.0 V时,高达1.33 V(即,(VC2–VC1)=3.33 V)的不平衡不会导致放大器性能下降。
正常情况下,电池不平衡超过900毫伏将表明电池组出现故障,应停止使用电池组。第二个单元输入的增益损失不影响系统检测这种情况的能力。增益衰减是渐进的,因此测量的不平衡永远不会小于方程3设定的临界不平衡。
因此,如果测量值(VC2–VC1)大于(VC1–VSS)/0.6,则检测到严重的不平衡,电池组应进入故障状态,以阻止进一步使用。在这种严重的电池不平衡情况下,由于放大器的增益降低,测量值(VC2–VC1)与任何过电压限值的比较都是乐观的,这进一步强调了进入故障状态的必要性。
电池放大器在电池电压降下的净空
BAT和顶部电池电位之间的电压差来自两个来源,如图11所示:流经RBAT滤波电阻器的V3P3调节器电流和保持电路串联二极管DBAT中的电压降。这些影响导致电池低于电池放大器测量的顶部电池电压。

顶部单元放大器(VC6–VC5)设计用于测量低至1.4 V的输入电压,BAT和VC6引脚之间的差异高达1.2 V(也就是说,BAT可以比VC6低1.2 V)。然而,在少于6个单元的应用中,上部单元输入通常与顶部单元输入端短路。例如,在5单元应用中,VC6和VC5将被短接在一起,(VC5–VC4)放大器将测量顶部电池电压。4芯和3芯的情况类似。
在这些情况下,当使用(VC5–VC4),(VC4–VC3)或(VC3–VC2)放大器测量顶部电池时,BAT和顶部电池放大器之间的差必须小于240 mV,以便测量低至1.4 V的电池电压。请注意,在较高的电池输入电压下,顶部放大器可以承受更大的差异。例如,在5单元配置(VC6和VC5连接在一起)中,(VC5–VC4)放大器能够测量低至1.7 V的输入,VC5和BAT之间的差值为600 mV。
因此,在少于6个单元的系统中,最小化RBAT和使用肖特基型二极管来实现低正向电压的DBAT是系统设计中的重要内容。如果无法将电池压降降低到可接受的水平,则对于4芯和5芯配置,可将(VC6–VC5)放大器用作上单元放大器,如表1所示,这允许BAT和顶部电池之间的电压差高达1.2 V。

电流监测
电流是通过一个连接在SENSEN和SENSEP之间的感测电阻将电流转换成电压来测量的。SENSEP上的正电压表示放电电流正在流动,负电压表示充电电流。感测电阻上产生的小电压通过增益GVIOUT放大,并在VIOUT引脚上输出,由主机ADC进行转换。VIOUT上的电压始终为正,对于零电流,设置为输出范围的3/4。电流检测放大器正在反转;放电电流使VIOUT减小,充电电流使VIOUT增大。因此,放电电流的测量范围是充电电流测量范围的3倍。
电流检测放大器前面有一个多路复用器,它允许测量关于VSS的SENSEN或SENSEP输入。主机通过在CONFIG U 1寄存器中写入I\u AMP;CAL位来选择用于测量的管脚。然后,主机通过从SENSEP处的测量电压减去sensensen处的测量电压来计算传感电阻器上的电压。如果SENSEN和VSS连接使得充电和放电电流不会流过它们之间的连接;也就是说,SENSEN和VSS之间没有由于被测电流而产生的电压降,然后,传感器电压的测量可以被视为一个校准步骤,并由主机存储,作为VSENSE计算中的一个伪常数。传感器电压测量只需要在环境条件改变时才需要更新。
主机通过在配置寄存器中写入I\U增益位来设置GVIOUT。4和8的可用增益允许在广泛的组件电流范围内使用各种感测电阻值进行操作。增益可以在任何时候改变,允许动态范围和分辨率调整。放大器的输入和输出范围由CONFIG U 2寄存器中的REF廑SEL位的值决定。这些值如表2所示。由于电流放大器是反相的,输出范围下的最小列对应于输入范围下的最大列。同样,Output Range下的Max列对应于Input Range下的Min列。
根据测量电压(VIOUT)计算实际电流,如下所示。注意,当放电电流流动时,VSENSE为正。为了符合电池组的惯例,ISENSE的符号被颠倒,因此放电电流为负。


(1)、SENSEN或SENSEP根据VSS测量。
(2)、输出范围假定VIOUT的典型值为ISENSE=0。对于非典型值,输出范围将相应移动。
(3)、当REF_SEL=0和1时,假设1 mΩRSENSE和ADC参考电压分别为1.5 V和3.0 V。
过电流监测
bq76925设备还包括一个比较器,用于监测电流检测电阻器,并在通过检测电阻器的电压超过选定阈值时向主机发出警报。可用的阈值范围为25毫伏到400毫伏,通过在配置寄存器中写入输入阈值位来设置。正(放电)或负(充电)电流可通过设置CONFIG U 1寄存器中的I_COMP_POL位进行监控。通过选择感测电阻和阈值,各种跳闸点可以支持广泛的应用。
当超过阈值时,比较器结果通过开路漏极警报输出向主机发出信号。此功能可用于在连接负载时唤醒主机或向主机警告潜在的故障情况。通过读取状态寄存器中的告警位,也可以获得告警引脚状态。
温度监测
为了使主机能够进行温度测量,bq76925设备在一个单独的输出引脚(VTB)上提供LDO调节器电压,用于偏置外部热敏电阻网络。为了尽量减少功耗,主机可以通过写入功率寄存器中的VTB EN位来打开和关闭VTB输出。注意,如果LDO由外部电源反馈,则VTB偏置将切换到外部电源。
在典型应用中,热敏电阻网络由一个电阻和一个NTC热敏电阻串联组成,形成一个电阻分压器,其输出与温度成正比。该输出可由主机ADC测量以确定温度。
内部温度监测
bq76925设备的内部温度(色调)可以通过在单元控制寄存器中设置VCOUT U SEL='01'和CELL_SEL='110'来测量。在这种配置中,与温度成比例的电压(VTEMP_INT)输出到VCOUT引脚上。该电压与内部温度的关系如下:

细胞平衡和开放细胞检测
bq76925设备集成了由主机单独控制的单元平衡FET。平衡方法是电阻放电平衡,平衡电流由外部电池输入电阻设置。每个电池的最大允许平衡电流为50毫安。
主机可以通过将平衡位写入平衡寄存器来激活一个或多个单元平衡fet。为了实现最大的灵活性,主机完全控制平衡fet。然而,为了避免超过最大单元输入电压,bq76925将防止两个相邻的平衡fet同时导通。如果平衡控制寄存器中的两个相邻位设为1,则两个平衡晶体管都不会导通。基于主机的平衡算法还必须将功耗限制为设备的最大额定值。
在一个正常的系统中,关闭一个电池平衡场效应晶体管会导致一个电池输入端出现2个电池电压。此事实可用于检测单元检测线开路情况,即从单元检测点到bq76925 VCn输入的断线。表3显示了如何实现这一点。注意,正常的电池电压测量值可能代表饱和或满刻度读数。然而,这些通常与开孔测量区分开来。

请注意,上面讨论的单元放大器净空限制适用于开放单元检测方法,因为通过关闭设备内部的2个单元输入之间的开关,这将显示为单元极不平衡。因此,当通过关闭CELL1平衡FET来测试CELL2是否开路时,由于不平衡导致的增益损失,CELL2的测量值将小于预期的正常结果。然而,在这种情况下,CELL2的测量值仍然会增加,因此可以检测到开路(无变化)和正常值(测量到的电压增加)之间的差异。
功能模式
电源模式
上电复位(POR)
当开始给bq76925设备通电时,BAT引脚上的电压必须超过VPOR(最大4.7 V),设备才会打开。在此之后,只要BAT上的电压保持在VSHUT(最大3.6 V)以上,该装置将保持运行。如果BAT电压低于VSHUT,设备将关闭。当BAT上升到VPOR阈值以上,相当于POR时,从停机状态恢复。停机后的VPOR阈值取决于BAT在越过VSHUT以下后达到的最低水平。如果BAT不低于约1.4 V,则适用更高的VPOR(最大7.5 V)。如图12所示。

上电复位后,所有易失性寄存器都将进入默认状态。因此,必须小心,在正常运行期间,BAT引脚上的瞬态不会低于VSHUT。为了避免在承受极端瞬变或失电的系统中出现这种情况,建议使用功能图中所示的保持电路。使用保持电路时,必须注意观察BAT到VC6的最大额定值。
备用
单元转换器、电流放大器、基准和电流比较器等单个设备功能可以在主机控制下通过写入功率寄存器来启用和禁用。待机功能可通过禁用未使用的功能来节省电源。在最小功率待机模式下,可关闭所有设备功能,只保留3.3伏调节器处于活动状态。
睡眠
除了待机,还有睡眠模式。在休眠模式下,主机命令bq76925设备关闭所有内部电路和所有功能,包括LDO调节器。由于唤醒检测电路的漏电和通电,该设备在睡眠模式下消耗的电流最小(<1.5μa)。
休眠模式是通过将“1”写入电源寄存器中的休眠位而进入的。唤醒是通过拉起警报引脚来实现的;但是,唤醒电路在V3P3处的电压降到大约0 V时才启用。为了方便V3P3的放电,在休眠模式激活期间,从V3P3连接到VSS的内部3-kΩ下拉电阻。一旦V3P3放电,可通过拉动VWAKE(最大2-V)上方的警示销唤醒bq76925。
POWER\ CTL寄存器中的SLEEP_DIS位充当对休眠函数的覆盖。当SLEEP_DIS设置为“1”时,写入休眠位没有效果(即,无法进入睡眠模式)。如果在进入睡眠模式后设置了睡眠模式,设备将立即退出睡眠模式。如果在设置SLEEP之后,但在V3P3放电低于有效工作电压之前设置SLEEP_DIS,则会出现这种情况。如果V3P3管脚被外部电路卡住而不允许完全放电,也会发生这种情况。
如果不使用过电流报警功能,报警引脚可作为专用唤醒引脚使用。否则,警报引脚通常会被拉高至LDO电压,因此在系统设计中必须小心,以免唤醒信号干扰调节器的正常工作。
编程
主机接口
主机通过I2C接口与AFE通信。可以选择使用CRC字节来确保可靠的操作。根据多项式x8+x2+x计算消息中所有字节的CRC+1。
I2C寻址
为了减少通信开销,I2C接口的寻址方案将从设备地址和设备寄存器地址合并为一个7位地址,如下所示。
地址[6:0]=(I2C_组地址[3:0]<<3)+注册地址[4:0]
I2C组地址是存储在EEPROM中的4位值。REG_ADDR是被访问的5位寄存器地址,范围为0x00–0x1F。组地址的工厂编程值为“0100”。
对于默认的I2C_GROUP_ADDR,组合地址的格式如表4所示。

对bq76925的总线写入命令
主机写入bq76925设备的寄存器,如图13所示。bq76925通过在确认期间将SDA线拉低来确认每个接收到的字节。
主机可以选择在数据字节之后发送CRC,如图所示。写入命令的CRC通过将CRC_EN位写入CONFIG U 2寄存器来启用。如果未使用CRC,则主机在bq76925确认接收到数据字节后立即生成停止条件。
当CRC被禁用时,bq76925设备将在数据字节ACK之后对SCL的第一个上升沿执行命令。这是停车前正常总线设置的一部分。如果在禁用CRC时发送了CRC字节,则在ACK之后的SCL的第一个上升沿将是CRC的第一位的时钟。bq76925设备无法区分这两种情况。在这两种情况下,命令将正常完成,在后一种情况下,CRC将被忽略。

来自bq76925设备的总线读取命令
主机读取bq76925设备的寄存器,如图14所示。这个协议与写协议类似,只是从机现在将数据驱动回主机。bq76925设备通过在确认期间将SDA线拉低来确认每个接收到的字节。当BQ76向主机发回数据时,BQ76向主机发送应答。
主机可以选择性地请求数据字节之后的CRC字节,如图所示。读取命令的CRC始终处于启用状态,但不是必需的。如果不使用CRC,则主机只需对数据字节进行NACK,然后生成停止条件。

应用与实施
注意
以下应用章节中的信息不是TI组件规范的一部分,TI不保证其准确性或完整性。TI的客户负责确定组件的适用性。客户应验证和测试其设计实现,以确认系统功能。
申请信息
bq76925设备是一个主机控制的模拟前端(AFE),向主机系统提供单个电池电压、电池组电流和温度。主机控制器可使用此信息完成3系列至6系列电池锂离子/锂聚合物电池的电池组监控、平衡和保护功能。
下面的部分重点介绍了使用此设备时推荐的几种实现方式。详细的bq76925应用程序报告SLOA619,以及使用bq76925和MSP430G2xx2xx2-ic/" title="MSP430G2xx2XX2">MSP430G2xx2XX2、SLUA707的实施报告示例。
系统实施建议
电压、电流和温度输出
bq76925设备以模拟形式提供电压、电流和温度输出。测量系统需要一个带有模数转换器(ADC)的微控制器(MCU)。MCU至少需要三个输入ADC通道来测量电池电压、电流和温度输出。bq76925器件可以为MCU的ADC基准提供外部基准,比较MCU内部参考电压的规格,确定使用AFE基准是否可以提高测量精度。
电源管理
bq76925设备可以禁用电源管理的各种功能。有关详细说明,请参阅本文档中的电源寄存器。此外,MCU可以通过写入功率寄存器中的[休眠]位,将bq76925设备置于关机模式。在V3P3完成放电至0 V之前,唤醒电路不会激活。一旦唤醒电路激活,将警报引脚拉高可唤醒设备。这意味着,一旦发送休眠命令,bq76925设备将保持在关闭模式,如果V3P3大于0 V,则无法唤醒。
低压差(LDO)调节器
当LDO负载电流高于4ma时,LDO必须与外通晶体管一起使用。在这种配置中,建议使用高增益旁路装置。ZXTP2504DFH和IRLML9303是示例晶体管。建议使用Z1二极管来保护旁路晶体管的栅源或基极发射极。
添加RV3P3和CV3P3-2过滤器有助于将负载与由负载和BAT上的瞬态引起的V3P3瞬态隔离开来。

输入滤波器
TI建议对BAT、VCx和SENSEN/P引脚使用输入滤波器,以保护bq76925设备免受由电池负载切换引起的大瞬态影响。
此外,电池电压突然下降时,BAT上的滤波器也避免了AFE的意外复位。为了进一步避免不必要的复位,可以在输入滤波器中串联使用阻断二极管的保持电路。齐纳二极管钳位可与滤波电容器并联添加,以防止重复峰值瞬变,该峰值瞬变会使滤波电容器超过装置的绝对最大额定值。
输出滤波器
输出电容器用于V3P3、VREF、VCOUT和VIOUT,以保持稳定性。这些电容器也作为旁路电容器,响应于MCU内部开关和ADC操作。在ADC转换之前,可以向这些输出管脚添加附加滤波,以消除噪声信号。对于V3P3,一个额外的滤波器有助于减少连接到bq76925设备V3P3引脚的电源输入的瞬态。
电池平衡
bq76925设备集成了由主机单独控制的单元平衡FET。该装置不会自动占空比平衡场效应管,以便在平衡关闭时进行保护检测用电池电压测量。主机MCU负责这种管理。否则,MCU可以在单元平衡期间自由地打开电压测量,从而启用本文中描述的开放单元检测方法。然而,bq76925器件确实防止两个相邻的平衡场效应晶体管同时开启。如果出现这种情况,两个相邻的晶体管将保持关闭状态。
典型应用

详细设计程序
以下是详细的设计程序。
1.选择合适的MCU来完成电池管理解决方案。请参阅bq76925应用报告,SLUA619关于MCU的要求。
2.根据系统设计,确定是否需要4系列和5系列电池组的备用电池连接。请参阅本文档的“电池电压降下的单元放大器净空”部分。
3.根据系统设计,确定是否需要BAT保持电路和/或外部旁路晶体管。按照参考原理图完成电路设计。
4.使用bq79625和MSP430G2xx2在SLUA707中记录了电路设计和MCU代码实现的示例。
应用曲线


电源建议
电池的最大工作电压为26.4伏。在某些情况下,峰值瞬态可能超过电池直流电压的两倍。确保设备不会超过其绝对最大额定值。
布局
布局指南
1.将BAT、VCx和SENSEN/P的输入过滤器放在设备附近
2.将输出电容器放在V3P3、VREF、VCOUT和VIOUT上,靠近设备
3.请在目标设备附近输出过滤器(如果有)(例如,MCU ADC输入端口)
4.隔离大电流和小电流接地。AFE、滤波电容器和MCU接地应连接到PCB的低电流接地平面。
布局示例


安芯科创是一家国内芯片代理和国外品牌分销的综合服务商,公司提供芯片ic选型、蓝牙WIFI模组、进口芯片替换国产降成本等解决方案,可承接项目开发,以及元器件一站式采购服务,类型有运放芯片、电源芯片、MO芯片、蓝牙芯片、MCU芯片、二极管、三极管、电阻、电容、连接器、电感、继电器、晶振、蓝牙模组、WI模组及各类模组等电子元器件销售。(关于元器件价格请咨询在线客服黄经理:15382911663)
代理分销品牌有:ADI_亚德诺半导体/ALTBRA_阿尔特拉/BARROT_百瑞互联/BORN_伯恩半导体/BROADCHIP_广芯电子/COREBAI_芯佰微/DK_东科半导体/HDSC_华大半导体/holychip_芯圣/HUATECH_华泰/INFINEON_英飞凌/INTEL_英特尔/ISSI/LATTICE_莱迪思/maplesemi_美浦森/MICROCHIP_微芯/MS_瑞盟/NATION_国民技术/NEXPERIA_安世半导体/NXP_恩智浦/Panasonic_松下电器/RENESAS_瑞莎/SAMSUNG_三星/ST_意法半导体/TD_TECHCODE美国泰德半导体/TI_德州仪器/VISHAY_威世/XILINX_赛灵思/芯唐微电子等等
免责声明:部分图文来源网络,文章内容仅供参考,不构成投资建议,若内容有误或涉及侵权可联系删除。
Copyright © 2002-2023 深圳市安芯科创科技有限公司 版权所有 备案号:粤ICP备2023092210号-1