特征
•提供无铅
•全差分输入、输出和反馈
•差分输入范围±2.3V
•550MHz 3dB带宽
•1100V/μs转换率
•20MHz下的低失真
•单5V或双±5V电源
•40mA最大输出电流
•低功率-12.5mA典型电源电流
应用
•双绞线驱动程序
•差动线路驱动器
•双绞线VGA
•ADSL/HDSL驱动程序
•单端差分放大
•在噪声环境中传输模拟信号
说明
550MHz差分双绞线驱动器
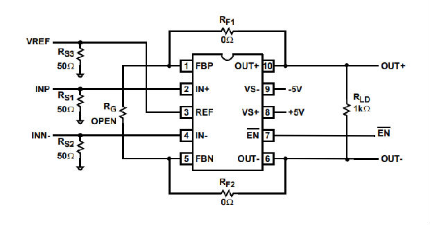
EL5177是一种高带宽放大器,具有差分形式的输出。它主要用于驱动双绞线或任何可能发生共模注入的应用。输入信号可以是单端或差分形式,但输出总是差分形式。
在EL5177上,两个反馈输入为用户提供了设置设备增益的能力(在最小增益为1时稳定)。
输出共模电平由参考引脚(REF)设置,该引脚的-3dB带宽为110MHz。一般来说,这个引脚是接地的,但它可以连接到任何参考电压。
两个输出(OUT+,OUT-)都有短路保护,以承受临时过载条件。
EL5177可在10针MSOP封装中使用,并可在-40°C至+85°C的整个温度范围内工作。
订购信息

注:Intersil无铅产品采用特殊的无铅材料套件;模塑化合物/模具连接材料和100%哑光锡板终端饰面,与SnPb和无铅焊接操作兼容。Intersil无铅产品按无铅峰值回流焊温度进行MSL分类,符合或超过IPC/JEDEC J Std-020B的无铅要求。
接线图

典型性能曲线







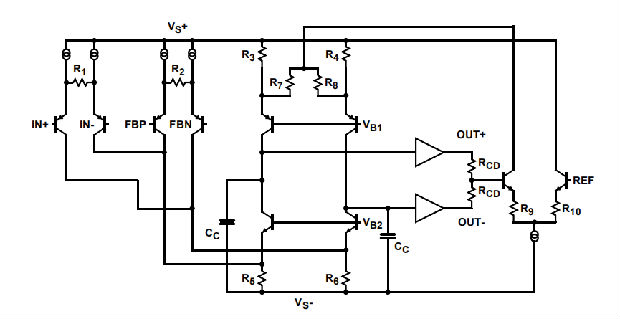
简化示意图

操作和应用信息说明
产品描述
EL5177是一种宽带宽、低功耗、单/差分端到差分输出放大器。它可以用作单/差分端到差分转换器。EL5177内部补偿的闭环增益为+1或更大。连接增益为1并驱动1kΩ差分负载,EL5177的-3dB带宽为550MHz。在增益为2时驱动200Ω差分负载,带宽约为130MHz。EL5177具有断电功能,可在禁用放大器时降低功率。
输入、输出和电源电压范围EL5177被设计为在5V到10V的单电源电压下工作,或者在5V到10V的分体式电源下工作。对于±5V的电源,放大器的输入共模电压范围为-4.3V到3.4V。两个输入之间的差模输入范围(DMIR)为-2.3V至+2.3V。REF引脚处的输入电压范围为-3.3V至3.7V。如果输入共模或差模信号超出上述规定范围,则会导致输出信号失真。
在±5V电源的1kΩ差分负载下,EL5177的输出可以从-3.8V摆动到+3.8V。随着负载电阻降低,输出摆幅减小。
差模和共模增益设置施加在REF引脚上的电压可以设置输出共模电压,增益为1。差分增益由RF和RG网络设置。
EL5177的增益设置为:



反馈电阻和增益带宽积的选择
对于需要+1增益的应用,不需要反馈电阻。只需短接输出+引脚到FBP引脚和输出引脚到FBN引脚。对于大于+1的增益,反馈电阻在逆变输入端与寄生电容形成一个极。当这个极点变小时,放大器的相位裕度减小。这会导致时域振铃和频域峰值。因此,RF有一些不应超过的最大值,以获得最佳性能。如果必须使用较大的射频值,那么在几个皮卡法拉范围内与射频并联的小电容器有助于减少振铃和峰值,但会降低带宽。
EL5177的带宽取决于负载和反馈网络。对于非+1的增益,RF和RG与负载平行出现。当这个组合变小时,带宽就会下降。因此,RF还有一个不应超过的最小值,以获得最佳带宽性能。对于增益+1,RF=0是最佳的。对于非+1的增益,在RF介于500Ω到1kΩ之间时获得最佳响应。
对于RLD=1kΩ,EL5177的增益带宽乘积为200MHz。对于增益≥5,其带宽可通过以下等式预测:

驱动电容性负载和电缆
EL5177可驱动23pF差动电容器与1kΩ差分负载并联,在增益+1时峰值小于5dB。如果应用中需要较少的峰值,可以将一个小型串联电阻器(通常在5Ω到50Ω之间)与每个输出串联,以消除大多数峰值。但是,这将略微降低增益。如果增益设置大于1,则可以选择增益电阻器RG来补偿输出端附加串联电阻器可能产生的任何增益损失。
当用作电缆驱动器时,建议始终使用双端接,以实现无反射性能。对于这些应用,放大器输出端的一个后端接串联电阻器将把放大器与电缆隔离,并允许进行广泛的电容驱动。然而,其他应用可能具有高电容性负载,而没有背面终端电阻器。同样,在输出端安装一个小的串联电阻可以帮助减少峰值。
禁用/断电
EL5177可以被禁用,并将其输出置于高阻抗状态。关断时间约为1.2μs,导通时间约为130ns。当禁用时,放大器的电源电流对于is+降低到1.7μA,对于is-通常降低到120μA,从而有效地消除了功耗。放大器的断电可以由EN引脚的标准CMOS信号电平控制。应用的逻辑信号与VS+引脚有关。让EN引脚浮动或应用低于VS+1.5V的信号将启用放大器。当EN引脚处的信号高于VS+-0.5V时,放大器将被禁用。
输出驱动能力
EL5177具有内部短路保护。其典型短路电流为±40mA。如果输出无限期地短路,功耗很容易增加,从而导致部件损坏。如果输出电流从未超过±40mA,则保持最大可靠性。这个限制是由内部金属互连的设计来设定的。
功率损耗
具有EL5177的高输出驱动能力。在某些负载电流条件下,可能超过135°C的绝对最高结温。因此,重要的是要计算应用的最高结温,以确定是否需要修改负载条件或封装类型,以使放大器保持在安全的工作区域。
一个组件中允许的最大功耗根据以下条件确定:

其中:
•TJMAX=最高结温
•TAMAX=最高环境温度
•θJA=封装的热阻
IC实际产生的最大功耗是总静态电源电流乘以总电源电压,再加上IC因负载而产生的功率,或:

其中:
•VS=总电源电压
•ISMAX=每个通道的最大静态电源电流
•∆VO=应用的最大差分输出电压
•RLD=差动负载电阻
•ILOAD=负载电流
通过设置两个PDMAX方程相等,可以求解输出电流和RLD,避免器件过热。
电源旁路和印刷电路板布局
与任何高频设备一样,良好的印刷电路板布局对于优化性能是必要的。引线长度应尽可能合理。电源管脚必须绕过,以降低振荡的风险。对于正常的单电源操作,当VS引脚连接到接地层时,从VS+到GND,一个4.7μF钽电容器与一个0.1μF陶瓷电容器并联就足够了。如果要使用分体式电源,则应将相同的电容器组合放置在接地的每个电源引脚上。在这种情况下,VS-pin成为负电源轨。
为了获得良好的交流性能,寄生电容应保持在最小值。应避免使用线绕电阻器,因为它们具有附加的串联电感。如果可能,也应避免使用插座。插座会增加寄生电感和电容,从而导致性能受损。在放大器的反向输入引脚寄生电容最小化是非常重要的。反馈电阻应放置在非常靠近反向输入引脚的位置。建议采用带状线设计技术。
典型应用

当信号通过电缆传输时,高频信号将衰减。补偿这种损失的一种方法是在接收机侧提高高频增益。

安芯科创是一家国内芯片代理和国外品牌分销的综合服务商,公司提供芯片ic选型、蓝牙WIFI模组、进口芯片替换国产降成本等解决方案,可承接项目开发,以及元器件一站式采购服务,类型有运放芯片、电源芯片、MO芯片、蓝牙芯片、MCU芯片、二极管、三极管、电阻、电容、连接器、电感、继电器、晶振、蓝牙模组、WI模组及各类模组等电子元器件销售。(关于元器件价格请咨询在线客服黄经理:15382911663)
代理分销品牌有:ADI_亚德诺半导体/ALTBRA_阿尔特拉/BARROT_百瑞互联/BORN_伯恩半导体/BROADCHIP_广芯电子/COREBAI_芯佰微/DK_东科半导体/HDSC_华大半导体/holychip_芯圣/HUATECH_华泰/INFINEON_英飞凌/INTEL_英特尔/ISSI/LATTICE_莱迪思/maplesemi_美浦森/MICROCHIP_微芯/MS_瑞盟/NATION_国民技术/NEXPERIA_安世半导体/NXP_恩智浦/Panasonic_松下电器/RENESAS_瑞莎/SAMSUNG_三星/ST_意法半导体/TD_TECHCODE美国泰德半导体/TI_德州仪器/VISHAY_威世/XILINX_赛灵思/芯唐微电子等等
免责声明:部分图文来源网络,文章内容仅供参考,不构成投资建议,若内容有误或涉及侵权可联系删除。
Copyright © 2002-2023 深圳市安芯科创科技有限公司 版权所有 备案号:粤ICP备2023092210号-1