特点
•双½-H桥电机驱动器
–驱动直流电机或步进电机的一个绕组或其他负载
–低MOSFET导通电阻:HS+LS 280 mΩ
•1.8-A最大驱动电流
•单独的电机和逻辑电源引脚:电机工作电压-0-11 V
–1.8-V至7-V逻辑电源电压
•单个½-H桥控制输入接口
•低功耗睡眠模式,最大组合电源电流为120毫安
•2.00-mm×3.00-mm 12针WSON组件
应用
•电池供电:
–单反镜头
–消费品
–玩具
–机器人技术
–摄像头
–医疗器械
说明
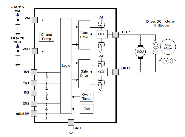
DRV8839为相机、消费品、玩具和其他低电压或电池供电的应用提供了一个通用的电源驱动解决方案。该装置有两个独立的½-H桥驱动器,可以驱动一个直流电机或步进电机的一个绕组,以及其他装置,如螺线管。输出级使用配置为½-H桥的N沟道功率mosfet。内部电荷泵产生所需的栅极驱动电压。
DRV8839可提供高达1.8-A的输出电流。它的工作电压为0-11V的电机电源电压和1.8V-7V的设备电源电压。
DRV8839为每个½-H桥具有独立的输入和启用引脚,允许对每个输出进行独立控制。
提供过流保护、短路保护、欠压闭锁和超温的内部停机功能。
DRV8839采用12针封装,2.00-mm×3.00-mm WSON包装(环保型:RoHS和no Sb/Br)。
设备信息

(1)、有关所有可用的软件包,请参阅数据表末尾的订购附录。
简化示意图

典型特征


详细说明
概述
DRV8839是一个集成的电机驱动器解决方案,用于碳刷电机控制。该装置集成了两个独立的½H桥,可双向驱动一台电机或单向驱动两台电机。每个½H桥的输出驱动器块由N通道功率MOSFET组成。内部电荷泵产生栅极驱动电压。保护功能包括过流保护、短路保护、欠压闭锁和过热保护。
如果需要,DRV8839允许电机电压和逻辑电压分离。如果VM和VCC小于7 V,则可以连接两个电压。
DRV8839的控制接口使用INx和ENx分别控制每个½H桥。
功能框图

特性描述
保护电路
DRV8839具有充分的保护,可防止欠压、过电流和过热事件。
过流保护(OCP)
每个FET上的模拟电流限制电路通过移除栅极驱动来限制通过FET的电流。如果该模拟电流限制持续时间超过OCP时间,则H桥中的所有FET将禁用。大约1毫秒后,网桥将自动重新启用。
高压侧和低压侧装置上的过电流情况;对地短路、电源短路或电机绕组间短路会导致过电流停机。
热关机(TSD)
如果模具温度超过安全限值,H桥中的所有FET将失效。一旦模具温度降至安全水平,操作将自动恢复。
欠压锁定(UVLO)
如果在任何时候VCC引脚上的电压低于欠压锁定阈值电压,则设备中的所有电路将禁用,内部逻辑复位。当VCC高于UVLO阈值时,操作恢复。

设备功能模式
当nSLEEP引脚设置为逻辑高电平时,DRV8839激活。在休眠模式下,½H桥FET被禁用(高Z)。

桥梁控制
DRV8839通过每个½-H桥的单独启用和输入引脚进行控制。
下表显示了DRV8839的逻辑:

睡眠模式
如果nSLEEP引脚达到逻辑低电平状态,DRV8839进入低功耗休眠模式。在这种状态下,所有不必要的内部电路都会断电。
电机连接
如果单个直流电机连接到DRV8839,则它连接在OUT1和OUT2引脚之间,如图7所示:

电机运行控制如表4所示。

(1)、状态取决于EN2和IN2,但不影响电机运行,因为OUT1为三态。
(2)、状态取决于EN1和IN1,但不影响电机运行,因为OUT2是三态。
两台直流电机可连接到DRV8839。在这种模式下,不可能反转电机的方向;它们只朝一个方向转动。连接如图8所示:

电机运行控制如表5所示。

应用与实施
注意
以下应用章节中的信息不是TI组件规范的一部分,TI不保证其准确性或完整性。TI的客户负责确定组件的适用性。客户应验证和测试其设计实现,以确认系统功能。
申请信息
DRV8839用于一个控制应用。
典型应用
以下设计是DRV8839的常见应用。

设计要求
设计要求见表6。

详细设计程序
以下设计过程可用于在有刷电机应用中配置DRV8839。
电机电压
适当的电机电压取决于所选电机的额定值和所需的转速。更高的电压使刷直流电机的旋转速度更快,同样的脉宽调制占空比应用于功率场效应晶体管。更高的电压也会增加通过感应电动机绕组的电流变化率。
低功率运行
当进入睡眠模式时,TI建议将所有输入设置为逻辑低,以最小化系统功率。
应用曲线
以下是典型的启动和运行范围。通道1是VM,通道2是IN1,通道3是IN2,通道4是电机电流。使用的电机是NMB技术,PPN7PA12C1。

电源建议
无论是否有VCC和VM电源,输入引脚都可以在其推荐的工作条件下驱动。电源不存在泄漏电流路径。每个输入引脚上都有一个弱下拉电阻(约100 kΩ)接地。
VCC和VM可以按任何顺序应用和删除。当VCC被移除时,设备进入低功耗状态,从虚拟机吸取的电流非常少。如果电源电压在1.8 V和7 V之间,VCC和VM可以连接在一起。
VM电压电源没有任何欠压锁定保护(UVLO),因此只要VCC>1.8 V,内部设备逻辑就保持激活状态。这意味着VM引脚电压可能下降到0v,然而,在低VM电压下,负载可能无法充分驱动。
本体电容
具有合适的局部体积电容是电机驱动系统设计的一个重要因素。一般来说,有更多的体积电容是有益的,但缺点是成本和物理尺寸增加。
所需的本地电容量取决于多种因素,包括:
•电机系统所需的最高电流
•电源的电容和提供电流的能力
•电源和电机系统之间的寄生电感量
•可接受的电压纹波
•使用的电机类型(有刷直流、无刷直流、步进电机)
•电机制动方法

布局
布局指南
应使用低ESR陶瓷旁路电容器将VCC引脚旁路至GND,推荐值为VCC额定值0.1-μF。该电容器应放置在尽可能靠近VCC引脚的地方,并留有较厚的痕迹。
VM引脚应使用低ESR陶瓷旁路电容器旁路至GND,建议值为VM额定值0.1μF。该电容器应放置在尽可能靠近VM管脚的地方,并留有较厚的痕迹。VM引脚必须使用适当的大容量电容器旁路接地。该部件可以是一个电解液,应位于DRV8839装置附近。
布局示例

热注意事项
DRV8839具有如上所述的热关机(TSD)。如果模具温度超过约150°C,设备将禁用,直到温度降至安全水平。
设备进入热停堆的任何趋势都表明功耗过大、散热不足或环境温度过高。
功耗
DRV8839的功耗是RMS电机电流和每个输出的FET电阻(RDS(ON))的函数,如等式1所示:

在本例中,VVM=1.8 V,VVCC=1.8 V,环境温度为35°C,结温达到65°C。在65°C时,RDS(ON)的总和约为1Ω。如果电机电流为0.8 A,则以热量形式耗散的功率将为0.8 A2×1Ω=0.64 W。
DRV8839达到的温度将取决于对空气和PCB的热阻。重要的是要将设备热垫焊接到PCB接地板上,并在顶部和底部板层上通孔,以便将热量散发到PCB中并降低设备温度。在这里使用的示例中,DRV8839的有效热阻RθJA为47°C/W,如等式2所示:

安芯科创是一家国内芯片代理和国外品牌分销的综合服务商,公司提供芯片ic选型、蓝牙WIFI模组、进口芯片替换国产降成本等解决方案,可承接项目开发,以及元器件一站式采购服务,类型有运放芯片、电源芯片、MO芯片、蓝牙芯片、MCU芯片、二极管、三极管、电阻、电容、连接器、电感、继电器、晶振、蓝牙模组、WI模组及各类模组等电子元器件销售。(关于元器件价格请咨询在线客服黄经理:15382911663)
代理分销品牌有:ADI_亚德诺半导体/ALTBRA_阿尔特拉/BARROT_百瑞互联/BORN_伯恩半导体/BROADCHIP_广芯电子/COREBAI_芯佰微/DK_东科半导体/HDSC_华大半导体/holychip_芯圣/HUATECH_华泰/INFINEON_英飞凌/INTEL_英特尔/ISSI/LATTICE_莱迪思/maplesemi_美浦森/MICROCHIP_微芯/MS_瑞盟/NATION_国民技术/NEXPERIA_安世半导体/NXP_恩智浦/Panasonic_松下电器/RENESAS_瑞莎/SAMSUNG_三星/ST_意法半导体/TD_TECHCODE美国泰德半导体/TI_德州仪器/VISHAY_威世/XILINX_赛灵思/芯唐微电子等等
免责声明:部分图文来源网络,文章内容仅供参考,不构成投资建议,若内容有误或涉及侵权可联系删除。
Copyright © 2002-2023 深圳市安芯科创科技有限公司 版权所有 备案号:粤ICP备2023092210号-1