特征
两个0.4Ω/300mA N通道开关
有MS8和SO-8包装
SMBus和I2C兼容
VIL 1.V和VIL 6V
14μ独立漏极连接:低电流
来自一个三状态地址引脚的三个地址
最多可独立控制六个开关
内置上电复位定时器
内置欠压闭锁
应用程序
掌上电脑电源管理
计算机外围控制
笔记本电脑电源板切换
便携式设备电源控制
工业控制系统
ACPI SMBus接口
说明
LTC®1710 SMBus双交换机有两个内置0.4Ω/由2线SMBU控制的300mA交换机接口。在14μa(3.3V)的低待机电流下LTC1710的输入电压范围为2.7V至5.5V,同时保持SMBus规定的0.6V VIL和1.4V VIH输入阈值。使用2线接口、CLK和DATA,LTC1710独立遵循SMBus的发送字节协议控制两个0.4Ω内部N通道电源开关,这是充分加强了车载充电泵。LTC1710有一个三态可编程允许总共有三个不同地址的地址的地址针同一总线上有六个可用的交换机。LTC1710还具有一个独立的用户控制排水供应(SW0D)切换0,以便可以用于控制使用不同电源的SMBus外围设备。

绝对最大额定值
(参考GND引脚的电压)(注1)
输入电源电压(VCC)–0.3伏至6伏
连接SW0时的输入电源电压(VCC)
作为低压侧开关 –0.3伏至3.6伏
数据,CLK(总线引脚6,5) –0.3伏至6伏*
AD1(地址引脚3) –0.3V至VCC+0.3V
OUT0,OUT1(输出引脚2,7)–0.3伏至6伏
SW0D(开关0排液销1)–0.3伏至6伏
输出0,输出1(输出引脚2、7)
连续的 300毫安
脉冲,<10μs(非重复性)1A号
工作温度范围
LTC1710C 0°C至70°C
LTC1710I–40°C至85°C
结温 125摄氏度
储存温度范围–65°C至150°C
铅温度(焊接,10秒)300摄氏度
电气特性 TA=25°C,VCC=SW0D=5V,除非另有说明。

电气特性 TA=25°C,VCC=SW0D=5V,除非另有说明。

表示适用于整个操作的规范温度范围。
注1:绝对最大额定值是指超过寿命的值设备可能受损。
注2:提供约3%的滞后,以确保稳定运行并消除VCC小故障引起的误触发。
注3:从VCC>VUVLO测量到SMBU准备好数据输入。
注4:振荡器频率不是直接测试,而是根据开机时间。
注5:SMBus定时规范有保证,但不进行测试。
注意6:从SMBus接收到停止条件时启用ON。
注7:在从SMBus接收到停止条件时启用OFF。
典型性能特征

引脚功能
SW0D(引脚1):开关0的漏极电源。用户程序可从0V到VCC。
OUT0(引脚2):开关0的源输出。最大负荷300毫安;由命令字节的LSB控制。
AD1(引脚3):三态可编程地址引脚。必须直接连接到VCC、GND或VCC/2(使用两个电阻≤1M)。不要使此销浮动。
GND(针脚4):接地连接。
CLK(引脚5):串行时钟接口。一定要拉高到带外部电阻器的VCC。上拉电流必须限制为350μA。
数据(引脚6):开路漏极连接串行数据接口。必须用外部电阻器拉高至VCC。这个上拉电流必须限制在350μA。
OUT1(引脚7):开关1的源输出。最大负荷300毫安;由命令字节的第二个LSB控制。
VCC(引脚8):输入电源电压。工作范围从2.7伏至5.5伏。

操作
SMBus操作
SMBus是一种只使用两条总线线路的串行总线接口,数据和时钟,用于控制低功耗外围设备便携式设备。它由大师组成,也称为主机和从设备。SMBus的主是总是启动与从机通信的那个设备通过改变数据和CLK线路的状态。SMBus规范建立了一组协议总线上的设备必须跟随进行通信。LTC1710使用的协议是Send Byte Pro tocol。在这个协议中,主机首先发出一个Start通过将数据线从高电平切换到低电平CLK很高。(因为可能不止一个主人在同一总线上,如果两个主机试图同时控制数据线;第一个主机输出一个,另一个输出主人是零失去仲裁成为奴隶当检测到这个启动信号时,所有的从设备都会启动总线唤醒并准备在下一个数据字节中移位。
操作
然后主机发出第一个字节。前七个该字节的位由师父希望与之交流。最后一位表示无论是读还是写逻辑(逻辑零)。因为LTC1710是一个从设备只能由一个大师来写,它会忽略随之而来的如果它想从LTC1710,即使主机发送的地址匹配LTC1710的。接收到第一个字节后具有匹配地址的从设备(LTC1710)通过将数据线拉低来确认主机在下一个上升的时钟边缘之前。到现在为止,所有其他不匹配的从属设备都将不复存在回到原来的待命状态等待下一个启动信号。同时,在收到确认后从匹配的从属服务器,主服务器然后发送命令字节(见表1)。

在接收到命令字节后,从设备(LTC1710)需要通过在下一个时钟周期将数据线拉低。这个主机然后通过发送停止信号,它是在CLK线高时数据线。有效数据已移位进入最后一个确认信号的输出锁存器中但是,直到停止,输出开关才会打开检测到信号。的双缓冲特性输出闩锁允许用户“菊花链”多重使其输出同步的SMBus设备在停止信号上执行,尽管有效数据在不同的时间加载到它们的输出锁存器中。安示例如图1所示。不管怎么说或者在一个字节的中间检测到停止信号从设备(LTC1710)将认为这是一个错误,并且拒绝所有以前的数据。地址LTC1710的地址是10110XX;5个MSB是硬连线的,但两个LSB可由用户在三态地址引脚的帮助下。参考表2针的配置及其对应的地址。

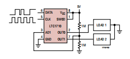
为了节省备用电流,最好将地址引脚到VCC或GND。如果三个LTC1710如果需要,那么地址pin可以绑定到第三个状态通过使用两个等值电阻器(≤1M)对VCC/2进行测量,见图2。

充电泵
为了充分增强内部N通道电源开关,内部电荷泵用于提升栅极驱动VCC以上最高6V。最大值的原因电荷泵输出电压限制是为了保护内部从过大的门过驱动开关。当电荷泵输出电压为6V时,使用反馈网络来限制其输出高于VCC。防止电源开关打开太快,内部电流源被放置在电荷泵的输出和功率门切换以控制斜坡速率。因为电荷泵只驱动内部开关,只有少量电流必修的。因此,所有的电荷泵电容器集成车载。开关1的排水管在内部连接到VCC,但是,开关0的漏极是用户通过1号引脚控制。换句话说,SMBus设备使用不同的电源电压,可由同一台LTC1710同时切换。
上电复位和欠压闭锁
LTC1710在两个栅极驱动低的情况下启动。安内部通电复位(POR)信号禁止操作直到VCC通过欠压后约300μs锁定阈值(通常为2V)。电路包括一些滞后和延迟,以避免干扰复位。一旦操作开始,VCC必须至少低于阈值100μs以触发另一个POR序列。
输入阈值
预计供电电压会越来越低,SMBU的VIH为1.4V,VIL为0.6V。而一些SMBus部件可能会违反这个严格的SMBus通过为相应的较高输入电源电压指定更高的VIH值,LTC1710满足并在2.7V的整个电源电压范围内保持恒定的SMBus输入阈值规格至5.5伏。
热关机
在不太可能的情况下,电源开关过热热关机电路,它靠近两个开关,将激活和关闭闸门驱动两个开关。热关机电路的阈值为120°C,滞后15°C。
典型应用
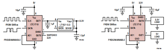
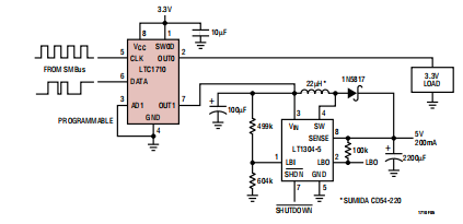
LT1710,与LT®一起使用1521-3.3,can将a调节的3.3V/300mA电源切换至负载(图3)。此外,在LT1304-5的帮助下,LT1710可以是用于制作输出的升压开关调节器断开并保持22μa的低备用电流(图5)。


安芯科创是一家国内芯片代理和国外品牌分销的综合服务商,公司提供芯片ic选型、蓝牙WIFI模组、进口芯片替换国产降成本等解决方案,可承接项目开发,以及元器件一站式采购服务,类型有运放芯片、电源芯片、MO芯片、蓝牙芯片、MCU芯片、二极管、三极管、电阻、电容、连接器、电感、继电器、晶振、蓝牙模组、WI模组及各类模组等电子元器件销售。(关于元器件价格请咨询在线客服黄经理:15382911663)
代理分销品牌有:ADI_亚德诺半导体/ALTBRA_阿尔特拉/BARROT_百瑞互联/BORN_伯恩半导体/BROADCHIP_广芯电子/COREBAI_芯佰微/DK_东科半导体/HDSC_华大半导体/holychip_芯圣/HUATECH_华泰/INFINEON_英飞凌/INTEL_英特尔/ISSI/LATTICE_莱迪思/maplesemi_美浦森/MICROCHIP_微芯/MS_瑞盟/NATION_国民技术/NEXPERIA_安世半导体/NXP_恩智浦/Panasonic_松下电器/RENESAS_瑞莎/SAMSUNG_三星/ST_意法半导体/TD_TECHCODE美国泰德半导体/TI_德州仪器/VISHAY_威世/XILINX_赛灵思/芯唐微电子等等
免责声明:部分图文来源网络,文章内容仅供参考,不构成投资建议,若内容有误或涉及侵权可联系删除。
Copyright © 2002-2023 深圳市安芯科创科技有限公司 版权所有 备案号:粤ICP备2023092210号-1