特点和优点
电源电压,VBB,最大450 V,建议25至400 V;注意:最低电压可能会有所不同取决于LED负载
输出电流IO(最大)选项:
0.5安,LC5205D
1.0安,LC5210D
恒流控制电路:
固定关断时间PWM恒流控制,关断时间可由外部部件调节
外部可调输入电压输出电流
至参考引脚
输出电流通过外部PWM信号调光;低发送到TOFF引脚的信号切断输出电流和PWM该引脚的信号输入可实现调光
欠压闭锁保护(UVLO)
过电流保护(OCP);闭锁以响应对地短路
热关机保护(TSD);保护IC
温度过高损坏,自动重启
温度降至阈值以下
说明
LC5200系列是一款离线式LED驱动集成电路,包括主控制器集成电路(MIC)和功率MOSFET。它的高压能力允许直接连接范围广泛的电源电压范围从25至400 V(推荐)。LC5200使用常量驱动LED的当前模式。包装是一种标准8针DIP,移除销7以获得更大的爬电距离从电源插脚。

给出的所有性能特性均为仅电路或系统基线设计,且处于标称值工作电压和25°C的环境温度,不低于其他规定。
除非另有说明,否则电气特性在TA=25°C和VBB=140 V下有效

调节器
LC5200系列提供12 V的输出电压从用于供电的VBB引脚上的电源电压内部电路和外部部件。当MOSFET发生栅电容充电时,它会产生电流浪涌,导致纹波电压。这可能会影响操作,因此,在REG引脚处连接一个0.1μF陶瓷电容器稳定操作。
电流控制
电流控制采用固定关断时间的PWM拓扑结构。这个输出电流电平可由REF上的输入电压设置引脚,以及电流感应电阻上的电压别针。此外,固定的关闭时间可以通过这些值进行调整为TOFF引脚处的外部电容器和电阻器选择。
欠压锁定
这样可以通过关机来防止设备出现故障内部电源电压降低时的输出电路比ULVO阈值电压,VUVLO。此外,UVLO电路用于过电流的上电复位功能保护(OCP)。
TSD(热关机)
当主控芯片(MIC)温度超过TSD时阈值温度,TTSD,装置关闭输出(系统逻辑继续运行),以避免温度异常升高。当温度因滞后而下降时数量、TTSDhys或如果电源电压被回收,则设备恢复正常操作。注:主要热源是MOSFET,当热量扩散到麦克风和感应。因此,温度迅速升高MOSFET可能会损坏设备。
OCP(过流保护)
当感应引脚输入电压达到OCP阈值时,VOCP,它关闭输出并切换到锁存模式。整齐要从闩锁模式释放,请关闭设备电源。注:OCP用于保护设备不受过电流的影响。OCP公司在LED短路状态下可能不工作,因为线圈可能抑制电流增加。
内部开关逻辑
该器件可根据需要开启或关闭MOSFET栅极驱动电路电流控制感测电路和保护电路的状态。
门驱动器操作
这包括MOSFET栅极驱动电路。LC5200系列中的两个设备版本是有区别的从彼此的MOSFET电流额定值。选择当前与应用电路最匹配的额定值。
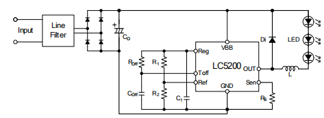
典型应用实例
图1所示为典型的电路应用。价值观外部部件见下表。
组件值设置
LED LED电流不应超过LC5200设备电流评级。将LED串上的总电压降设置为小于VBB;否则,LED串熄灭。作为将军设计原则是,PWM关断时间应较长,如果有较小的通过LED串的电压下降,它应该更短如果LED串上的电压下降很高。对于LC5205D,建议LED串上的电压降为9至30 V,以确保正常运行

该元件的电感越高,纹波振幅越小输出电流有。一般情况下,建议0.5至20 mH。还要确保线圈在纹波峰值处不会饱和电流。饱和会导致高浪涌电流LED或设备损坏。二极管提供再循环电流的通路。如果二极管使用慢恢复特性时,会引起浪涌MOSFET开启时的电流,以及噪声增加和可能导致设备故障。此外,它还可以提高效率放下。因此,桑肯RL3A超快恢复二极管,或建议使用具有更好或同等恢复特性(50ns)的二极管。这是主电源整流电容器。这个电容越大,产生的纹波电压越小。此外,由于较高的输出功率会导致纹波电压的增加,因此应为输出功率选择适当的电容值。即使电容很低(比如1000 pF)和纹波电压升高,装置工作。这也使得一种非电解电容器设计,可延长单位寿命和减少单位规模和成本。但是,如果纹波电压低于LC5200 UVLO阈值,或低于LED串的电压降时,LED会转动在那段时间里。C1该电容器用于稳定内部调节器电路操作。将一个0.1μF电容器尽可能靠近设备可能是为了正确操作MOSFET。使用电容值导致开关速度慢和故障,但电容值过大则启动缓慢。
以下公式:IPEAK=VREG×R2/([R1+R2]×RS)
例如,如果目标是0.35 A的IPEAK,则公式变成:IPEAK≈12(V)×20(kΩ)/([20(kΩ)+680(kΩ)]×1Ω)=0.35安培
据此,R1=20KΩ,R2=680KΩ,RS=1Ω
请注意,R1和R2会导致内部调节器。因此,为了使功耗最小化,请遵循以下公式:(R1+R2)>500千欧在实际设计中,由于内部电路延迟,电流峰值往往高于估计值。这一点很明显在高di/dt条件下,这可能是由高VBB或低线圈电感。对于电阻RS,因为输出电流运行通过它,使用一个比功耗。这些决定了PWM关断时间,TPOFF。图2显示基于不同Coff和Roff值的PWM关断时间曲线。在推荐值下,PWM关闭时间约为20μs:Roff=560 kΩ,Coff=220 pF。

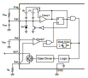
电流控制
PWM电流控制工作如图3所示。PWM开启周期。在MOSFET导通期间,电流运行通过离子路径(如图3中的红色面板A所示)。MOSFET关闭。在接通期间,电流随着面板B中的红色波形,当它到达VSENSE时阈值电压,MOSFET关闭。
PWM周期关闭。在MOSFET关闭期间,反电动势发生在线圈和线圈上的能量在接通时间期间,由当前的IOFF运行断电穿过A组蓝色的通道。
MOSFET打开。在固定的关闭时间之后,由外部电容和电阻在Toff引脚,MOSFET转动再次打开,并重复上述操作。图4显示了电流控制电路,图5显示了电路的时序图。当MOSFET打开时,两者穿过传感电阻器RS的负载电流和VSen增加。VSen和VSen的输出是相反的>VRef(见图5中的A点)。这将重置后一个RS闩锁并它导致在信号通过后关闭MOSFET几个逻辑电路。同时,Toff引脚上的Coff由内部MOS开关充电,当补偿逆变输入(与Toff引脚相连)电压低于2 V时,Comp1输出是反向的,它设置RS锁存器。这关了MOS开关,并通过Roff启动Coff的充电过程。Coff电压(Toff pin)随着它的增加而增加,当它的电压达到3伏,Comp1输出变高,它打开MOSFET(图5中的B点)。空白脉冲电路产生的周期掩模浪涌或响声,从关闭边缘到刚刚结束打开edge,以确保正确的PWM操作。


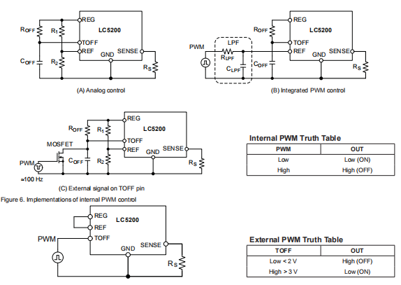
LED电流设置和调光
输出电流电平可使用两种可选方法进行设置:内部PWM控制。LC5200系列提供固定的关断时间PWM电流控制操作,允许实现一种LED恒流控制电路外部部件数量。输出电流按下式计算:IO=VREF/RS
根据这个公式,有两种方法来计算LED电流可用控制: 模拟控制,改变参考引脚电压,如中所示图6,面板A)
PWM集成控制,输入外部PWM信号通过低通滤波器(LPF)并将输出连接到参考销(图6,面板B)在这两种方法中,TOFF pin电压被用来转动MOSFET开或关,因此,电路如图6所示,面板C还可以通过外部信号调节输出电流。在这种应用,当外部小信号MOSFET转动时开启时,LC5200停止输出脉冲。
外部PWM控制。在这种控制方法中,LC5200允许直接开关MOSFET,用于LED阵列之间的PWM同步操作或其他原因。采用这种方法,从REF连接一个上拉分流器如图7所示。电容器和电阻从TOFF引脚上拆下,而不是PWM信号输入到TOFF引脚。请注意,对于此方法内部峰值电流控制被禁用;因此,它需要用于恒流操作的外部电流控制电路。但是,过电流保护仍然处于激活状态以进行保护LC5200和LED的电流过大。托夫针阈值具有滞后特性:从<2v到MOSFET关,从>3V到MOSFET开。因此,使用5V CMOS控件的兼容输入。

关于TRIAC调光控制(相位控制)
常用的双向晶闸管调光器主要用于电阻负载,它们需要双向晶闸管保持电流相位控制。LC5200系列不响应此类型的调光器,因为它没有创建保持的功能断相期间的电流。
功率因数改善
使LED电流与交流输入电压成比例提高了功率因数,可以用LC5200实现系列参考引脚功能。图8显示了应用电路。没有交流整流电容器,R2和R3将交流电压产生一个比例低的电压作为交流电压对于参考销。这样,LED电流跟随交流电压塑造并提高功率因数。如果参考电压波动范围大,将钳位二极管与R2并联,以保护REF引脚。在这种情况下,参考电压会发生畸变(图8中的波形较低)并可能导致功率因数减少。图9显示了实际操作波形。展板A显示在固定参考引脚电压下运行,面板B显示交流比例参考引脚电压下的操作。对于这两种操作,没有使用交流整流电容器。黄色波形为交流输入电流,黑色波形为2 kHz低通滤波波形。在面板B中,电流形成正弦波形,这意味着功率因数提高了。

图9。功率因数改善工作波形:100VAC,5个白色LED串联,LED平均电流0.5A;黑色轨迹:交流输入电流IAC2 kHz低通滤波器后=500 mA/div;红色迹线:2 kHz低通滤波器后的IAC=200 mA/div。

安芯科创是一家国内芯片代理和国外品牌分销的综合服务商,公司提供芯片ic选型、蓝牙WIFI模组、进口芯片替换国产降成本等解决方案,可承接项目开发,以及元器件一站式采购服务,类型有运放芯片、电源芯片、MO芯片、蓝牙芯片、MCU芯片、二极管、三极管、电阻、电容、连接器、电感、继电器、晶振、蓝牙模组、WI模组及各类模组等电子元器件销售。(关于元器件价格请咨询在线客服黄经理:15382911663)
代理分销品牌有:ADI_亚德诺半导体/ALTBRA_阿尔特拉/BARROT_百瑞互联/BORN_伯恩半导体/BROADCHIP_广芯电子/COREBAI_芯佰微/DK_东科半导体/HDSC_华大半导体/holychip_芯圣/HUATECH_华泰/INFINEON_英飞凌/INTEL_英特尔/ISSI/LATTICE_莱迪思/maplesemi_美浦森/MICROCHIP_微芯/MS_瑞盟/NATION_国民技术/NEXPERIA_安世半导体/NXP_恩智浦/Panasonic_松下电器/RENESAS_瑞莎/SAMSUNG_三星/ST_意法半导体/TD_TECHCODE美国泰德半导体/TI_德州仪器/VISHAY_威世/XILINX_赛灵思/芯唐微电子等等
免责声明:部分图文来源网络,文章内容仅供参考,不构成投资建议,若内容有误或涉及侵权可联系删除。
Copyright © 2002-2023 深圳市安芯科创科技有限公司 版权所有 备案号:粤ICP备2023092210号-1