特征
•高达11.3 Gbps的操作
•2线数字接口
•数字可选输入带宽
•可调视距阈值
•数字可选输出电压
•数字可选输出预相位
•可调输入阈值电压
•低功耗
•输入偏移取消
•CML数据输出,带芯片上50Ω背面终端至VCC
•单个3.3V电源
•输出禁用
•表面安装小尺寸3-mm×3-mm,16针,符合RoHS的VQFN封装
应用
•万兆以太网光接收器
•2x、4x、8x和10x光纤通道光接收机
•SONET OC-192/SDH-64光接收机
•SFP+和XFP收发器模块
•XENPAK、XPAK、X2和300针MSA转发器模块
•电缆驱动器和接收器
说明
ONET8501PB设备是一种高速3.3V限制放大器,用于多种光纤和铜缆应用,数据速率从2 Gbps到11.3 Gbps。
该设备提供了一个二线串行接口,允许对带宽、输出幅度、输出抢占相位、输入阈值电压(片电平)和信号丢失断言电平进行数字控制。带宽和服务水平的预定设置也可以通过外部速率选择引脚进行选择。
ONET8501PB提供约34分贝的增益,确保输入信号的全差分输出摆幅低至20 mVpp。输出振幅可调为350 mVpp、650 mVpp或850 mVpp。为了补偿连接到器件输出端的微带线或带状线的频率相关损耗,在输出级中包括可编程的前置相位。还提供了可设置的信号丢失检测和输出禁用。
该设备采用符合RoHS标准的小尺寸3-mm×3-mm,16针VQFN封装,通常功耗小于170mW,其特点是在-40°C到100°C的温度下工作。
设备信息

(1)、有关所有可用的软件包,请参阅数据表末尾的订购附录。
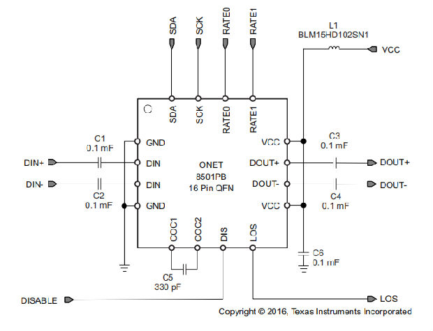
典型应用电路

引脚配置

典型特征
除非另有说明,典型工作条件为VCC=3.3V,TA=25℃,AMP1=0,AMP0=1(寄存器3)和最大带宽。


详细说明
概述
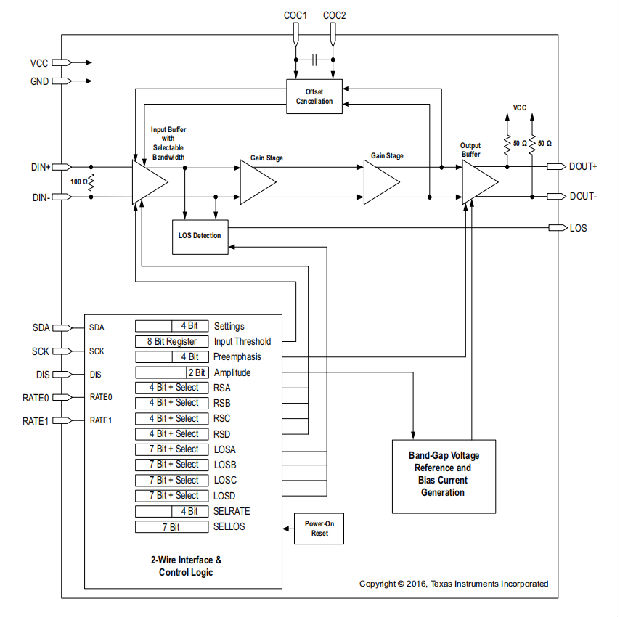
这种紧凑、低功耗、11.3-Gbps限幅放大器由一个高速数据通道和一个模拟可设置的输入阈值调整相结合,一个使用两个峰值检测器的信号丢失检测块,带有控制逻辑块和带隙基准电压源和偏置电流产生模块的双线接口。
有关ONET8501PB的简化框图,请参见功能框图。
功能框图

功能描述
高速数据路径
高速数据信号通过输入信号引脚DIN+/DIN-,应用于数据路径。数据通路由一个100Ω差分终端电阻器和一个用于速率选择的数字控制带宽开关输入缓冲器组成。RATE1和RATE0引脚可用于控制滤波器的带宽。使用默认带宽设置;但是,可以通过串行接口使用寄存器4到7更改这些设置。有关费率选择的详细信息,见表19。增益级和输出缓冲级跟随输入缓冲器,它们一起提供34db的增益。该装置可接受从5 mVpp到2000 mVpp的输入振幅电平。放大的数据输出信号可在输出引脚DOUT+和DOUT处获得,其中包括芯片上2×50-Ω背面终端到VCC。
偏移消除补偿内部偏移电压,从而确保即使对于非常小的输入数据信号也能正常工作。可以禁用偏移消除,以便可以调整输入阈值电压以优化误码率或改变交叉眼以补偿输入信号脉冲宽度失真。通过设置OCDIS=1(寄存器0的位1),可以禁用偏移消除。可使用寄存器设置THADJ[0..7](寄存器1)调整输入阈值电平。有关输入阈值调整的详细信息,请参阅表19。
低频截止低至80千赫,内置滤波电容器。对于需要更低截止频率的应用,可以将额外的外部滤波器电容器连接到COC1和COC2引脚上。330 pF的值导致10 kHz的低频截止。
带隙电压和偏压的产生
ONET8501PB限制放大器由连接到VCC引脚的单个3.3伏电源电压供电。此电压指接地(GND)。
片上带隙电压电路产生一个独立于电源电压的参考电压,从中可导出所有其他内部所需的电压和偏置电流。
设备功能模式
高速输出缓冲器
缓冲器的输出振幅可通过串行接口使用寄存器设置AMP[0..1](寄存器3)设置为350 mVpp、650 mVpp或850 mVpp。为了补偿连接到输出端的传输线的频率相关损耗,ONET8501PB具有输出级的可调预相位。可以使用寄存器设置PEADJ[0..3](寄存器2),以1-dB的步长将抢占相位设置为0到8db。
速率选择
有16个可能的内部滤波器设置(4位)来调整小信号带宽以适应数据速率。对于快速速率选择,可使用RATE1和RATE0引脚选择4个默认值。使用串行接口,可以自定义带宽设置,而不是使用默认值。默认带宽和用于更改带宽设置的寄存器如表1所示。

如果速率选择寄存器选择位设置为低,例如RSASEL=0(寄存器4的第7位),则使用该寄存器的默认带宽。如果寄存器选择位设置为高,例如RSASEL=1(寄存器4的第7位),则当RATE0=0和RATE1=0时,RSA[0..3](寄存器4)的内容用于设置输入滤波器带宽。速率选择寄存器RSA、RSB、RSC、RSD的设置和相应的滤波器带宽如表2所示。

如果使用串行接口,则不必使用RATE1和RATE0引脚。如果RATE1未连接,则内部拉高;如果RATE0未连接,则内部拉低,因此选择寄存器7。因此,通过串行接口改变RSD[0..3](寄存器7)的内容可以用来调整带宽。
信号丢失检测
信号丢失检测由2个独立的液位检测器完成,以覆盖较宽的动态范围。增益级的输入信号和输出信号的峰值由峰值检测器监测。峰值与信号丢失检测块内的预定信号丢失阈值电压进行比较。作为比较的结果,产生了指示输入信号幅度低于规定阈值水平的服务水平信号。服务水平断言水平可通过串行接口进行设置。有2个LOS范围可通过串行接口用LORNG位(位2寄存器0)设置。通过设置位损失=1,使用服务水平断言值的高范围(35 mVpp到80 mVpp),通过设置位损失=0,使用服务水平断言值的低范围(15 mVpp到35 mVpp)。
每个服务水平范围有128个可能的内部服务水平设置(7位),以调整服务水平断言水平。对于快速服务水平选择,可使用RATE1和RATE0引脚选择4个默认值;但是,可以自定义服务水平设置,而不是使用默认值。默认服务水平断言水平和用于更改服务水平设置的寄存器如表3所示。

如果LOS寄存器选择位设置为低,例如LOSASEL=0(寄存器8的位7),则使用该寄存器的默认LOS assert level。如果寄存器选择位被设置为高,例如LOSASEL=1(寄存器8的第7位),那么当RATE1=0和RATE0=0时,LOSA[0..6](寄存器8)的内容用于设置服务水平断言。如果使用串行接口,则不必使用RATE1和RATE0引脚。如果RATE1未连接,则内部拉高;如果RATE0未连接,则内部拉低,因此选择寄存器11。因此,通过串行接口改变LOSD[0..6](寄存器11)的内容可以用来调整服务水平断言。
编程
2线接口和控制逻辑
ONET8501PB使用2线串行接口进行数字控制。例如,两个电路输入SDA和SCK分别由微控制器的串行数据和串行时钟驱动。两个输入包括100-kΩ上拉电阻器至VCC。为了驱动这些输入,TI建议使用开路漏极输出。
2线接口允许对内存映射进行写入访问,以修改控制寄存器,读取访问权限以读取控制和状态信号。ONET8501PB只是从设备,这意味着它不能自己启动传输;它在传输期间始终依赖于SCK信号的可用性。主设备提供时钟信号以及启动和停止命令。数据传输协议如下:
1.启动命令;
2.7位从机地址(1000100),后跟第八位,即数据方向位(R/W)。0表示写入,1表示读取;
3.8位寄存器地址;
4.8位寄存器数据字;
5.停止命令;
关于定时,ONET8501PB与I2C兼容。典型的时序如图13所示,完整的数据传输如图14所示。表4定义了图13的参数。
总线空闲:SDA和SCK线都保持高位。
开始数据传输:当SCK线路为高电平时,SDA线路的状态从高电平到低电平的变化定义了一个或多个启动条件。每次数据传输都从一个开始条件开始。
停止数据传输:当SCK线路处于高电平时,SDA线路的状态从低变高定义了停止条件(P)。每次数据传输都以一个停止条件结束;但是,如果主机仍然希望在总线上通信,它可以生成一个重复的启动条件,并在不首先生成停止条件的情况下寻址另一个从站。
数据传输:在开始和停止条件之间只能传输一个数据字节。接收方确认数据传输。
确认:每个接收设备,当寻址时,必须产生一个确认位。发送器释放SDA线,并且在应答时钟脉冲期间,确认的设备必须以这样的方式下拉SDA线,使得SDA线在应答时钟脉冲的高周期内稳定在低位。必须考虑设置和保持时间。当从机接收器没有确认从机地址时,数据线必须被从机保持在高位。然后,主机可以生成一个停止条件来中止传输。如果从机接收器确实确认从机地址,但在传输过程中的一段时间后无法接收更多的数据字节,则主机必须中止传输。这由从设备在随后的第一个字节上生成not应答来指示。从机使数据线处于高位,主设备生成停止条件。



应用与实施
注意
以下应用章节中的信息不是TI组件规范的一部分,TI不保证其准确性或完整性。TI的客户负责确定组件的适用性。客户应验证和测试其设计实现,以确认系统功能。
申请信息
图15显示了数字控制的典型应用程序。在这种情况下,DIN+和DIN-连接到跨阻放大器(ROSA),而DOUT+和DOUT-连接到SFP连接器。微处理器和SCA连接。
典型应用
图15显示了使用ONET8501PB的典型应用电路。

设计要求
对于这个设计示例,使用表20中列出的参数作为输入参数。

详细设计程序
串联电阻器的作用是改善VCSEL驱动器和VCSEL之间的信号完整性。由于VCSEL阻抗随其类型而变化,串联电阻器为调制电流输出提供了更好的匹配阻抗。
输出振幅调整设置为:AMP0=1和AMP1=0(见寄存器3)。DIN+、DIN-、DOUT+和DOUT-与0.1μF交流耦合。
应用曲线

电源建议
ONET8401PB设计用于在2.95 V到3.6 V的输入电源电压范围内工作。
对于SFP+模块,必须使用ONE8501PB,因为其交流共模电压较低。
ONE8501PB的电源电流取决于输出振幅设置。
SFP+模块的典型设置为650 mVpp输出电压。在这种情况下,典型的供电电流为50毫安,导致165兆瓦。
布局
布局指南
对于高速传输线和高性能连接线,使用50Ω-100Ω输出。传输线的长度必须尽可能短,以减少损耗和模式相关的抖动。TI建议将DOUT+和DOUT-传输线与DIN+和DIN-传输线最大限度地分离,以最小化发射机到接收机的串扰。
布局示例

安芯科创是一家国内芯片代理和国外品牌分销的综合服务商,公司提供芯片ic选型、蓝牙WIFI模组、进口芯片替换国产降成本等解决方案,可承接项目开发,以及元器件一站式采购服务,类型有运放芯片、电源芯片、MO芯片、蓝牙芯片、MCU芯片、二极管、三极管、电阻、电容、连接器、电感、继电器、晶振、蓝牙模组、WI模组及各类模组等电子元器件销售。(关于元器件价格请咨询在线客服黄经理:15382911663)
代理分销品牌有:ADI_亚德诺半导体/ALTBRA_阿尔特拉/BARROT_百瑞互联/BORN_伯恩半导体/BROADCHIP_广芯电子/COREBAI_芯佰微/DK_东科半导体/HDSC_华大半导体/holychip_芯圣/HUATECH_华泰/INFINEON_英飞凌/INTEL_英特尔/ISSI/LATTICE_莱迪思/maplesemi_美浦森/MICROCHIP_微芯/MS_瑞盟/NATION_国民技术/NEXPERIA_安世半导体/NXP_恩智浦/Panasonic_松下电器/RENESAS_瑞莎/SAMSUNG_三星/ST_意法半导体/TD_TECHCODE美国泰德半导体/TI_德州仪器/VISHAY_威世/XILINX_赛灵思/芯唐微电子等等
免责声明:部分图文来源网络,文章内容仅供参考,不构成投资建议,若内容有误或涉及侵权可联系删除。
Copyright © 2002-2023 深圳市安芯科创科技有限公司 版权所有 备案号:粤ICP备2023092210号-1