特征
●高输出电流:2A
●输出摆动至:150mV钢轨,IO=2A
●热保护
●可调限流
●两个标志:电流限制和温度警告
●低压运行:2.7V至5.5V
●输出关闭功能
●小功率组件:SO-20 PowerPAD™
应用
●热电冷却器驱动器
●激光二极管泵驱动器
●阀门、致动器驱动器
●同步器、伺服驱动器
●传感器励磁
●运算放大器通用线性功率放大器
●高电流应用的并联选项
说明
OPA569是一种低成本、大电流、运算放大器,设计用于在低压电源上运行时驱动各种负载。为了设计的灵活性,它采用单电源或双电源供电,并且在输入和输出上有轨对轨摆动。典型的输出摆幅在电源轨的150mV范围内,输出电流为2A。较轻的负载可使输出摆幅更靠近供电轨。
OPA569具有单位增益稳定、直流误差小、使用方便、不受某些功率放大器相位反转问题的影响。在输出轨附近的电压波动下保持高性能。
OPA569提供了一个精确的用户选择的电流限制,通过外部电阻设置,或通过数模转换器进行数字调整。
OPA569输出可以使用Enable引脚独立禁用,节省电力和保护负载。
IMONITOR引脚提供输出电流的1:475双向拷贝。这就不需要串联电流分流电阻器,从而允许向负载施加更多的电压。该引脚可用于简单的监控,或反馈控制,以建立恒定的输出电流。
提供两个标志:一个用于警告热应力,另一个用于电流限制条件。热标志引脚可连接到使能引脚,以提供热关机解决方案。
包装在德州仪器电源板中™ 包装,体积小,容易散热。OPA569规定在工业温度范围-40°C至+85°C范围内运行。

典型特征
TA=+25°C,VS=+5V时,除非另有说明。














应用程序信息
基本配置
图1显示了作为基本的非转换放大器连接的OPA569;然而,OPA569实际上可以用于任何运算放大器配置。电流限制设置电阻器(RSET,图1)对OPA569的运行至关重要,不能省略。
电源端子应使用低串联阻抗电容器旁路。建议并联使用较大的钽和较小的陶瓷类型。电源接线应具有低串联阻抗。
电源
OPA569在单电源(+2.7V至+5.5V)或双电源供电时具有优异的性能。只要总电压保持在5.5V以下,电源电压就不需要相等。典型特性部分显示了随工作电压显著变化的参数。
可调限流及限流标志引脚
OPA569通过其精确的、用户可调的电流限制(引脚3)为负载提供过电流保护。通过电流限制设置引脚控制电流,电流限制值ILIMIT可以从0.2A设置到2.2A。电流限制ILIMIT将为9800 ISET;其中ISET是通过电流限制设置引脚的电流。设置电流限制不需要特殊的功率电阻器。输出电流不流过该引脚。

设置电流限制
如图2所示,设置电流限制的最简单方法是根据以下公式,在电流限制设定引脚和负极电源V–(负极电源)之间连接一个电阻器或电位计:

或者,输出电流限值可以通过使用以下公式将电压源与电阻串联来设置:

电压源将参考V–。

限流精度
内部独立电路监控正、负电流限值。将每个电路输出与用户通过外部电阻器或电阻/电压源组合设置的单个内部基准进行比较。OPA569采用专利电路技术,在整个输出范围内实现精确和稳定的电流限制。电流限制的初始精度通常在3%以内,但是,由于内部匹配限制,误差可能高达15%。典型特性部分显示了电流限制随输出电流电平、输出电压和温度等因素的变化。
当一个电流限制(源极或陷波)的精度比另一个更重要时,可以通过调整外部电阻或外加电压将其精度设置为优于1%。另一个电流限制的精度仍然会受到内部匹配的影响。
电流限制标志引脚
OPA569具有电流限制标志引脚(引脚4),可以通过监控来确定部件何时处于电流限制。限流标志引脚的输出信号与单电源应用中的标准逻辑兼容。输出信号是一个CMOS逻辑门,它从V+切换到V-以指示放大器处于电流限制中。该标志输出引脚的源极和漏电流可达25μA。引脚3和引脚4之间的附加寄生电容会导致电流极限边缘的不稳定。避免将这些记录道彼此平行布线。
静态电流取决于电流限制设置
OPA569是一个低功率放大器,具有典型的3.4mA静态电流(电流限制配置为200mA)。静态电流随电流限值设置而变化-电流限值每增加200mA,就会增加0.5mA,如图3所示。

电流监视器
OPA569具有精确的输出电流监视器(IMONITOR)不需要对负载使用串联电阻。这大大提高了效率,并提供了更好的整体摆动供应性能。
内部电路产生1:475的输出电流副本。这种输出电流的拷贝可以独立监控,也可以用于电流控制驱动、设置非对称正、负电流限值或并联两个或多个设备以提高输出电流驱动。不使用时,当前监视器引脚可能会保持浮动状态。
使用电流监视器功能时,有些限制适用。当主放大器是源电流时,电流监测电路必须是源电流。同样地,当主放大器是下沉电流时,电流监视器电路也必须是下沉电流。此外,IMONITOR引脚上的摆动小于输出摆动。当放大器提供电流时,电流监视器引脚的电压必须至少比放大器的输出电压低200毫伏。相反地,当放大器正在吸收电流时,电流监视器引脚的电压必须至少比放大器的输出电压大200毫伏。电阻负载能够满足这些限制。其他类型的负载可能会导致无效的电流监视器值。
监控负载电流并满足这些要求的一个简单方法是将一个电阻器(电阻小于400•RL)从IMONITOR引脚连接到与负载另一侧连接的相同电位。另一种方法是使用跨阻放大器,如图4所示。该电路必须确保IMONITOR引脚保持在有效电压范围内,方法是将其连接到负载所连接的同一电位上,对于双电源应用,很可能是接地,对于单电源应用,则是中间电源。

当输出电流较小时,电流复制的精度会降低。内部电路监控输出电流的方向,并相应地启用正电流或负电流监控电路。电流方向的改变有大约20μs的延迟。开关点接近静态状态,可能导致电流监测器在输出电流较小时出现误差。
启用引脚输出禁用
启用引脚可在微秒内禁用OPA569。禁用时,放大器的电流小于10μA,其输出进入允许多路复用的高阻抗状态。需要注意的是,当放大器被禁用时,热标志引脚电路将继续工作。此功能允许使用热标志引脚输出来实现热保护策略。有关详细信息,请参阅热保护部分。
OPA569使能引脚有一个内部上拉电路,因此正常工作时不必连接正极电源。要禁用放大器,必须将启用引脚连接到不超过(V-)+0.8V。要启用放大器,请允许启用引脚浮动或将其连接到至少(V-)+2.5V。
使能引脚与负极电源(V-)有关。因此,在单电源和双电源应用中,关机操作略有不同。
在单电源操作中,V–通常等于公共接地,因此启用/禁用逻辑信号和OPA569启用引脚参考相同的电位。在这种配置中,逻辑电平和OPA569使能管脚可以简单地连接在一起。电压电平低于0.8V时发生禁用。OPA569在逻辑电平大于2.5V时启用。
在双电源操作中,逻辑电平参考逻辑接地。但是,OPA569 Enable引脚仍然引用V–。要禁用OPA569,逻辑信号的电压电平需要电平移位。这可以使用光耦来完成,如图5所示。
典型特性部分显示了在不同负载阻抗的禁用和启用条件下的输出行为示例。请注意,这种行为是电路板布局、负载阻抗和旁路策略的函数。对于敏感负载,建议使用低通滤波器或其他保护策略。

确保微控制器的兼容性
并非所有的微控制器在通电或复位后输出相同的逻辑状态。例如,8051型微控制器在其端口上输出逻辑高电平,而其他型号在复位后用逻辑低电平供电。
在图5所示的配置(a)中,启用/禁用信号应用于光耦内光电二极管的阴极侧。逻辑高电平使OPA569被启用,逻辑低电平使OPA569无效。在图5的配置(b)中,逻辑信号施加在阳极侧,高电平禁用OPA569,低电平启用运算放大器。
轨间输出范围
OPA569有一个AB类输出级,带有用于实现轨对轨输出摆动的共源晶体管。它被设计成能够摆得比其他现有的线性放大器更靠近轨道,即使输出电流水平很高。根据不同的输出电流要求,一种快速估算输出摆幅的方法是使用以下公式:

典型特性部分提供了输出摆幅与输出电流、电源电压和温度的关系图。
轨间输入范围
OPA569的输入共模电压范围超出电源轨100mV。这是通过一个N通道输入差分对与一个P通道差分对并联的互补输入级来实现的。对于靠近正轨的输入电压,N信道输入对是有效的,而P信道输入对对于靠近负轨的输入电压是有效的。过渡点通常在(V+)-1.3V,在两个晶体管都接通的开关点周围有一个小的过渡区。需要注意的是,这两个输入对可以具有不同符号和大小的偏移量。因此,当过渡点交叉时,放大器的偏移量改变。这种偏移偏移说明了在整个输入共模范围内共模抑制比的降低。
输出保护
产生无功和电动势的负载可以将负载电流返回到放大器,导致输出电压超过电源电压。从输出端到电源的钳位二极管可以避免这种损坏情况,如图6所示。建议使用连续额定值为3A或更大的肖特基整流二极管。
热标志销
OPA569有热感应电路,当模具温度超过安全温度时,它会发出警告信号限制。除非热标志连接到启用引脚,当该标志被触发时,即使结温超过150°C,部件仍继续运行。这允许在非常恶劣的条件下进行最大可用操作,但是降低可靠性。热标志引脚可用于在发生故障前有序地关闭系统。它还可用于评估热环境,以确定停堆机构的需要和适当设计。

热标志输出信号来自CMOS逻辑门,该逻辑门从V+切换到V-以指示放大器处于热极限。此标志输出引脚的源和漏电流可达25μA。正常运行期间,热标志引脚为高电平。放大器中消耗的功率会导致结温升高。当结温超过150°C时,热标志引脚将变低,并保持在较低水平,直到放大器冷却到130°C。尽管存在这种滞后现象,但通过有序关机的方法,热标志引脚可以根据负载和信号条件循环通断。这限制了放大器的损耗,但可能对负载产生不良影响。此温度范围超过绝对最高温度额定值,旨在保护设备免受可能导致损坏的过高温度的影响。在这个温度范围内短暂和不经常的偏移是可以容忍的,但不建议这样做。
可以将热标志引脚直接连接到自动关机保护的启用引脚上。当需要热关机和放大器启用/禁用功能时,外部生成的控制信号和热标志引脚输出应与与门结合,如图7所示。温度保护设计用于防止过载。这并不是为了取代适当的散热。连续运行OPA569进入和退出热关机将降低可靠性。

任何启动热保护电路的趋势都表明功耗过大或散热不足。为了可靠、长期、连续运行,结温最高应限制在125°C。要估计完整设计(包括散热器)的安全裕度,请提高环境温度,直到触发热保护。使用最坏情况下的负载和信号条件。为了获得良好的长期可靠性,热保护应触发高于应用的最大预期环境条件25°C以上的温度。这将在最大预期环境条件下产生125°C的结温。
大输出电流摆动的快速瞬变(例如从源2A快速切换到下沉2A)可能会导致热标志引脚出现故障。当需要切换大电流时,建议在电源之间使用额外的旁路或热标志引脚上的低通滤波器。
功耗和安全操作区
功耗取决于电源、信号和负载条件。它主要由输出晶体管的功耗决定。对于直流信号,功率损耗等于输出电流、输出电流和通过导电输出晶体管(VS-VOUT)的输出电压的乘积。交流信号的损耗更低。
输出短路对放大器的要求特别高,因为在导电晶体管上可以看到完整的电源电压。必须注意的是,温度保护不会在超温条件下关闭部件,除非热标志引脚连接到启用引脚上;参见热标志部分。
图8显示了室温下不同散热力下的安全操作区域。注意,安全输出电流随着(VS–VOUT)的增加而减小。图9显示了不同温度下的安全操作区域,电源板焊接到一个2盎司的铜垫上。
封装中可以安全散热的功率与环境温度和散热器设计有关。PowerPAD封装是专门为提供出色的功耗而设计的,但是电路板布局极大地影响了封装的散热。
当焊接到2oz铜平面时,OPA569与环境热阻(θJA)值为21.6°C/W。通过添加强制空气,该值可进一步降低至12°C/W。图10显示了DWP-20封装的结-环境热阻。



结温应保持在125°C以下,以确保可靠运行。结温可通过以下公式计算:

其中

TJ=结温(°C)
TA=环境温度(°C)
PD=消耗功率(W)
θJA=结与环境热阻
θJC=接头到外壳的热阻
θCA=外壳对空气的热阻
图10中所列散热方法的最大功耗与温度的关系如图11所示。
应适当考虑散热量与散热面积之间的关系,以确定散热量与散热量之间的关系。一旦选择了散热片区域,应测试最坏情况下的负载条件,以确保适当的热保护。
对于板尺寸有限的应用,参考图12了解相对于散热器面积的近似热阻。将散热片面积增加到2in2以上,热阻几乎没有改善。为了达到电气特性中规定的21.5°C/W,使用了9in2的铜平面。SO-20 PowerPAD包非常适合于连续的功率级别,如图11所示。在开关占空比较低的应用中,可以实现更高的功率水平。


反馈电容器提高响应
为了获得高阻抗反馈网络(RF>50kΩ)的最佳稳定时间和稳定性,可能需要在反馈电阻RF上添加反馈电容器,如图13所示。该电容器补偿反馈网络阻抗和OPA569输入电容(以及任何寄生布局电容)产生的零点。这种效应在高阻抗网络中变得更加显著。
所需电容器的尺寸用以下公式估算:

其中CIN是OPA569的输入电容加上寄生布局电容的总和。

并联运行
OPA569允许多个运算放大器并联运行,以扩展输出电流能力或改善对轨道的输出电压摆动。特殊的内部电路使负载电流在两个(或更多)运算放大器之间平均分配。
图14显示了连接输入端子的两种方法。当放大器输入并联时,有效偏置电压平均,带宽和转换率性能与单个放大器相同。也可以使用一个放大器作为“主”并将其他输入连接到放大器共模输入范围内的电压;但是,转换率和带宽性能将降低。
为了获得最佳性能,请将并联输出端的额外电容保持在最小值,并避免将这些线路靠近可能出现较大电压波动的其他线路。

PowerPAD热增强包
OPA569使用的是SO-20 PowerPAD封装,这是一种热增强的标准尺寸IC封装,旨在消除传统热封装中使用的笨重散热片和片塞。这个包可以很容易地安装使用标准的PCB组装技术。
PowerPAD封装的设计使得引线框架模具垫(或热垫)暴露在IC底部,如图15所示。这在模具和封装外部之间提供了极低的热阻(θJC)路径。IC底部的热垫可以直接焊接到PCB上,使用PCB作为散热片。此外,电镀通孔(过孔)为PCB背面提供了一条低热阻热流道。
始终建议将PowerPAD焊接到PCB ia,即使是低功耗的应用程序也是如此。这为引线框架模架垫和PCB之间提供了必要的热连接和机械连接。

PowerPAD组装过程
1. 电源板必须连接到设备的最负电源电压,在单电源应用中,该电压将接地,在分体式电源应用中,该电压将接地。
2. 准备带有顶部蚀刻图案的PCB,如图16所示。导线和热焊盘都应进行蚀刻。
3. 在热垫区域放置推荐数量的电镀通孔(或热通孔)。这些孔的直径应为13密耳。它们保持很小,这样在回流焊期间,通过孔的焊料芯吸不是问题。SO-20 PowerPAD封装的最小建议孔数为24个,如图16所示。
4. 建议(但不要求)在封装下方和热垫区域外放置少量的额外孔。这些孔在铜地和地平面之间提供了额外的热通道。它们可能更大,因为它们不在需要焊接的区域,所以芯吸不是问题。如图16所示。

5. 将所有孔(包括热焊盘区域内和焊盘区域外的孔)连接到内部接地平面或其他内部铜平面(对于单电源应用),以及V–对于分体式电源应用。
6. 将这些孔布置到地平面时,不要使用典型的腹板或轮辐连接方法,如图17所示。网络连接有一个高热阻连接,有助于减缓焊接过程中的热传递。这使得焊接具有接地平面连接的过孔更加容易。然而,在这种应用中,低热阻是最有效的传热要求。因此,PowerPAD组件下的孔应与内部接地平面连接,并在整个电镀通孔周围进行完整连接。

7. 顶部的焊接掩模应使焊盘连接的端子和热焊盘区域暴露在外。热垫区域应露出13密耳的孔。热焊盘区域外较大的孔应覆盖焊接面罩。
8. 在外露的热垫区域和所有封装端子上涂上焊膏。
9. 有了这些准备步骤,PowerPAD IC就可以简单地放置到位,并像任何标准的表面贴装元件一样完成焊接回流焊操作。这将导致零件正确安装。
布局指南
OPA569是一个功率放大器,需要适当的布局才能获得最佳性能。图18显示了一个布局示例。根据装配工艺要求,可能需要对该示例布局进行细化。
电源线应尽可能短。这将保持低电感和最小的电阻损耗。建议电源线的最小导线厚度为18号。电线长度应小于8英寸。
适当的电源旁路和低ESR电容器是实现良好性能的关键。100nF陶瓷和47μF钽旁路电容器的并联组合将在较宽的频率范围内提供低阻抗。旁路电容器应尽可能靠近OPA569的电源引脚。
传导高电流的PCB线路,如从输出到负载或从电源连接器到OPA569的电源引脚,应尽可能保持宽而短。
OPA569的落地图案上的24个孔是用于将OPA569的电源板连接到PCB上的散热片区域的热通孔。另外四个更大的通孔进一步加强了散热片区域的热传导。所有传导高电流的轨迹都非常宽,以实现最低的电感和最小的电阻损耗。请注意,OPA569上的负电源(–V)引脚可以通过电源板连接,以允许大电流路径的最大跟踪宽度。
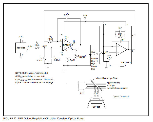
应用电路





安芯科创是一家国内芯片代理和国外品牌分销的综合服务商,公司提供芯片ic选型、蓝牙WIFI模组、进口芯片替换国产降成本等解决方案,可承接项目开发,以及元器件一站式采购服务,类型有运放芯片、电源芯片、MO芯片、蓝牙芯片、MCU芯片、二极管、三极管、电阻、电容、连接器、电感、继电器、晶振、蓝牙模组、WI模组及各类模组等电子元器件销售。(关于元器件价格请咨询在线客服黄经理:15382911663)
代理分销品牌有:ADI_亚德诺半导体/ALTBRA_阿尔特拉/BARROT_百瑞互联/BORN_伯恩半导体/BROADCHIP_广芯电子/COREBAI_芯佰微/DK_东科半导体/HDSC_华大半导体/holychip_芯圣/HUATECH_华泰/INFINEON_英飞凌/INTEL_英特尔/ISSI/LATTICE_莱迪思/maplesemi_美浦森/MICROCHIP_微芯/MS_瑞盟/NATION_国民技术/NEXPERIA_安世半导体/NXP_恩智浦/Panasonic_松下电器/RENESAS_瑞莎/SAMSUNG_三星/ST_意法半导体/TD_TECHCODE美国泰德半导体/TI_德州仪器/VISHAY_威世/XILINX_赛灵思/芯唐微电子等等
免责声明:部分图文来源网络,文章内容仅供参考,不构成投资建议,若内容有误或涉及侵权可联系删除。
Copyright © 2002-2023 深圳市安芯科创科技有限公司 版权所有 备案号:粤ICP备2023092210号-1