功能描述
LM2623是一款高效通用的,在非常宽的负载范围内具有良好的效率蓄电池升压型DC-DC开关稳压电源-极低的输出电压纹波供电和低输入电压系统。它接受体积小,VSSOP-8封装(输入电压占0.8到14伏的一半,并进行转换标准8针SOIC封装),输出电压在1.24到14之间伏特。1.09 mm包装高度可实现高达90%的效率LM2623。
开关频率高达2 MHz
为了适应多种应用,工作电压为LM2622、LM2731、LM2733和LM2621。
8V至14V
LM2623允许设计者改变输出
1.1V启动电压,工作频率(300kHz至2MHz)
1.24V-14V可调输出电压和占空比(17%至90%),以优化部件性能。所选值可以是固定的,也可以在低输出电压下达到2A负载电流随电池电压或输入输出电压变化
0.17Ω内部MOSFET比率。LM2623使用非常简单的开关
高达90%的调节器效率调节模式,以产生良好的效率和在宽工作范围内稳定运行。80μA典型工作电流(进入VDD引脚通常在供电时跳过开关周期进行调节)达到调节极限(脉冲频率<2.5μA规定的关机调制电源电流)。
4mm x 4mm热增强型WSON注:请阅读非线性效应和封装选项,选择正确的C3电容器子节本数据表中的设计程序部分,因此使用此部件进行设计的任何挑战都可以在设计/布局电路板之前,应考虑摄像机、寻呼机和手机最终确定。
PDA、掌上电脑、GPS设备
白光LED驱动器、TFT或扫描LCD
闪存编程
手持仪器
1、2、3或4电池碱性系统
1、2或3电池锂离子系统
电气特性
标准字体的限值适用于TJ=25°C,黑体字的限值适用于−40°C至+85°C。除非另有规定:VDD=VOUT=3.3V。

(1) VDD系在后备箱和EN引脚上。频率引脚通过121K电阻连接到VDD。VDD_ST=启动时的VDD。车辆识别号为VDD+D1电压(启动时通常为10-50 mv)
(2) 这是进入VDD引脚的电流。
(3) 这是输入引脚VDD、BOOT、SW和FREQ的总电流。
(4) 最大功耗必须在高温下降低,并由Tjmax(最大结温)决定,θJA(结到环境热阻)和TA(环境温度)。任何情况下的最大允许功耗温度为Pdmax=(Tjmax-TA)/θJA或绝对最大额定值中给定的数值,以较低者为准。
(5) 结到环境的热阻(θJA)取自热模拟结果,在设定的条件和准则下进行在JEDEC标准JESD51-17中。测试板为4层FR-4板,尺寸为102mm x 76mm x 1.6mm,尺寸为3 x 2热通孔阵列。板上的地平面为50mm x 50mm。铜层厚度为36mm/18mm/18mm/36mm(1.5盎司/10盎司/1盎司/1.5牛)。模拟中的环境温度为22℃,静止空气。功耗为1W(DAP是焊接的)或更多有关WSON热主题的信息,以及WSON安装和焊接规范,请参考(SNOA401)应用程序注1187:无铅引线框架封装(LLP)。
(6) 暴露的磷酸二铵焊接到暴露的1平方英寸面积的1盎司铜。使用更多的铜可以降低热阻散热。
(7) 当EN引脚低于venu lu时,调节器关闭;当EN pin高于venu HI时,调节器工作

工作原理
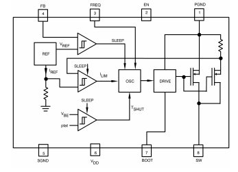
LM2623设计用于在电池供电和低输入电压下提供升压DC-DC电压调节系统。它结合了升压开关稳压器,N沟道功率MOSFET,内置电流限制,热单个8针VSSOP封装中的限值和参考电压图9。开关式DC-DC调节器提升输入电压介于.8V和14V之间,调节输出电压介于1.24V和14V之间。LM2623启动从低1.1V输入,并保持在0.8V以下。该设备经过优化,可用于移动电话和其他需要小尺寸、低轮廓的应用,如以及低静态电流,以最大限度地延长电池在待机和关机期间的寿命。高效率门控振荡器拓扑在低输出电压下可提供高达2A的输出。附加功能包括内置峰值开关电流限制和热保护电路。

门控振荡器
LM2623的开关调节模式,以及其超低的静态电流,导致了良好的效率在很宽的负载范围内。内部振荡器频率可使用外部电阻器编程保持恒定或随蓄电池电压变化。增加一个电容器来编程频率允许设计者调整占空比并根据应用进行优化。在电容器之外增加一个电阻可以使动态补偿输入/输出电压比变化的占空比。我们称之为自适应比率门控振荡器电路。有关应用电路示例,请参见应用注释。使用正确的RC调整振荡器的组件允许部件在广泛的范围内以低纹波和高效率运行负载和输入/输出电压。

脉冲频率调制
脉冲频率调制通常通过连续开关来实现,直到达到电压极限然后跳过周期来维持它。这会导致某种滞后的操作模式。这个当电流上升到高电平时,线圈在每个循环中储存更多的能量。当达到电压极限时由于线圈中储存的能量,系统通常会超调到高于要求的电压(见图10)。当系统再次开始切换时,它也会有点欠调,因为它已经耗尽了所有存储的线圈中的能量需要储存更多的能量以达到与负载的平衡。较大的输出电容器在这种情况下,更小的电感器可以减少纹波。然而,被过滤的频率并不是最基本的开关频率。它是由负载、输入/输出电压和电路决定的较低频率参数。这种操作模式在负载变化显著的情况下很有用。电源管理例如,计算机系统可能在系统开启时从零到满载变化,这通常是此类系统的首选调节模式。
周期间PFM
当负载不在很大范围内变化(如零到满载),比率自适应电路技术可以用于实现周期对周期PFM调节和低纹波(或更小的输出电容器)。成功的关键这里是匹配的占空比电路的什么是需要的输入输出电压比。这个然后需要根据输入电压的变化(通常由电池运行引起)来动态调整比率向下)。所选择的比率应允许每个开关周期中的大部分能量传输到负载和只储存少量的。当达到调节极限时,超调量将很小,并且系统将稳定在一个平衡点,在这个平衡点上它调整每个开关周期中的关断时间以满足电流负载要求。每次超过规定时间后,都要关闭调节器循环,直到电压再次降至极限以下,以开始下一个开关周期。电流线圈永远不会像在负载变化大的电路的迟滞工作模式下那样经常归零或与输入/输出电压比不匹配的占空比。优化给定组的占空比输入/输出电压条件可以通过使用应用注释中的电路值来实现。
低压启动
LM2623可以从低至1.1伏的电压启动。启动时,控制电路连续切换N 沟道MOSFET,直到输出达到3伏。达到这个输出电压后,正常升压调节器反馈和门控振荡器控制方案接管。一旦装置处于调节状态,它可以操作低至0.8V输入,因为IC的内部电源可以使用Vdd引脚。
关闭
LM2623具有关机模式,可将静态电流降低到低于规定的2.5uA温度。在电池供电的应用中,这可以延长电池的使用寿命。停机期间,所有反馈控制电路关闭。调节器的输出电压降到输入电压以下一个二极管。进入停机模式由激活的低逻辑输入引脚EN(pinh-2)控制。当逻辑输入到此引脚被拉到0.15Vdd以下,设备进入关机模式。该引脚的逻辑输入应高于7Vdd用于设备在正常升压模式下工作。
内部限流和热保护
内部循环电流限制用作保护功能。设置得足够高(典型值为2.85A,最大值约4A),以避免在正常操作条件下生效。内部热量当结温(TJ)超过约160°C时,保护电路禁用MOSFET电源开关。当TJ降至约135°C以下时,开关重新启用。
非线性效应
LM2623与LM2621非常相似。LM2623基于LM2621,除了LM2623利用了非线性效应,使得占空比可编程。C3电容器用于在FREQ引脚上释放电荷,以控制内部振荡器的占空比。为了使脉冲频率调制,部件被欺骗以某种方式工作(PFM)升压开关调节器的工作原理与脉宽调制(PWM)升压开关调节器类似。
选择正确的C3电容器
C3电容器允许内部振荡器的占空比可编程。选择正确的C3电容器要想得到适合特定应用电路的占空比是一个试错过程。C3产生的非线性效应取决于输入电压和输出电压值。正确的C3无法计算特定输入和输出电压值的电容器。选择正确的C3电容最好通过试错,配合检查电感器的峰值电流使之一定不要太接近设备的电流限制。随着C3电容值的增加,占空比也随之增加循环。反之,随着C3电容值的减小,占空比减小。错误的选择C3电容器可能导致部件过早跳闸电流限制和/或双脉冲,这可能导致输出电压不稳定。
设置输出电压
升压调节器的输出电压可以通过连接RF1制成的反馈电阻分压器来设置和RF2。电阻值的选择如下:RF1=RF2*[(VOUT/1.24)−1]
建议RF2的值为50k到100k。然后,可以使用上述公式选择RF1。
VDD供电
对于LM2623,Vdd电源必须在3到5伏之间。这个电压可以从只需将VDD引脚连接到VOUT即可降低输入电压。如果VDD电源电压不是低纹波电压源(小于200毫伏),建议使用RC滤波器进行清理。VDD上的纹波过大会降低效率。
设置开关频率
振荡器的开关频率通过选择连接在VIN之间的外部电阻器(R3)来选择还有频率引脚。请参阅的典型性能特征部分中标题为“频率与VIN”的图表选择R3值以获得所需开关频率的数据表。高开关频率允许使用非常小的表面贴装电感器和电容器,并产生非常小的解决方案尺寸。A建议开关频率在300kHz和2MHz之间。
输出二极管选择
输出二极管应使用肖特基二极管。二极管的正向电流额定值应更高大于输入电流峰值,且反向电压额定值必须高于输出电压。请勿使用普通整流二极管,由于开关速度慢,恢复时间长,造成效率和负载受到监管。表1显示了二极管制造商的列表。
WSON包设备
LM2623在14引线WSON表面安装封装中提供,以增加功耗与VSSOP-8相比。详细的热性能以及安装和焊接规格,请参阅(SNOA401)应用说明AN-1187。

安芯科创是一家国内芯片代理和国外品牌分销的综合服务商,公司提供芯片ic选型、蓝牙WIFI模组、进口芯片替换国产降成本等解决方案,可承接项目开发,以及元器件一站式采购服务,类型有运放芯片、电源芯片、MO芯片、蓝牙芯片、MCU芯片、二极管、三极管、电阻、电容、连接器、电感、继电器、晶振、蓝牙模组、WI模组及各类模组等电子元器件销售。(关于元器件价格请咨询在线客服黄经理:15382911663)
代理分销品牌有:ADI_亚德诺半导体/ALTBRA_阿尔特拉/BARROT_百瑞互联/BORN_伯恩半导体/BROADCHIP_广芯电子/COREBAI_芯佰微/DK_东科半导体/HDSC_华大半导体/holychip_芯圣/HUATECH_华泰/INFINEON_英飞凌/INTEL_英特尔/ISSI/LATTICE_莱迪思/maplesemi_美浦森/MICROCHIP_微芯/MS_瑞盟/NATION_国民技术/NEXPERIA_安世半导体/NXP_恩智浦/Panasonic_松下电器/RENESAS_瑞莎/SAMSUNG_三星/ST_意法半导体/TD_TECHCODE美国泰德半导体/TI_德州仪器/VISHAY_威世/XILINX_赛灵思/芯唐微电子等等
免责声明:部分图文来源网络,文章内容仅供参考,不构成投资建议,若内容有误或涉及侵权可联系删除。
Copyright © 2002-2023 深圳市安芯科创科技有限公司 版权所有 备案号:粤ICP备2023092210号-1