特征
•传播延迟:1.9ns
•带宽:
—OTA:710MHz
—比较器:730MHz
•低输入偏置电流:±1μA
•采样和保持开关瞬态:±5mV
•采样保持馈通抑制:100dB
•充电注入:40fC
•保持命令延迟时间:2.5ns
•TTL/CMOS保持控制
应用
•广播/高清电视设备
•电信设备
•高速数据采集
•CAD监视器/CCD图像处理
•纳秒脉冲积分器/峰值检测器
•脉冲编码调制器/解调器
•完成视频直流电平恢复
•采样保持放大器
•SHC615升级
说明
OPA615是一个完整的子系统,用于非常快速和精确的直流恢复、偏置箝位和宽带放大器或缓冲器的低频嗡嗡声抑制。虽然它被设计用来稳定视频信号的性能,但它也可以用作采样保持放大器、高速积分器或纳秒脉冲峰值检测器。该器件具有宽带运算跨导放大器(OTA),具有高阻抗共源共栅电流源输出和快速精确的采样比较器,共同为高速应用树立了新的标准。OTA和采样比较器可以作为独立电路使用,也可以组合成更复杂的信号处理级。自偏压双极性OTA可以看作是一种理想的电压控制电流源,并针对低输入偏置电流进行了优化。采样比较器有两个相同的高阻抗输入端和一个针对低输出偏置电流和偏置电压而优化的电流源输出端;它可以在几纳秒内由TTL兼容的开关级控制。OTA和采样比较器的跨导可以通过外部电阻进行调节,从而使带宽、静态电流和增益的权衡得到优化。
OPA615有SO-14表面贴装和MSOP-10封装。

方块图

引脚配置

典型特征
TA=+25°C,IQ=13mA,除非另有说明。
OTA






SOTA (采样运算跨导放大器)





性能讨论
OPA615包含一个宽带运算跨导放大器(OTA)和一个快速采样比较器(SOTA),它代表了一个完整的子系统,用于非常快速和精确的直流恢复、偏移箝位和对GND或可调参考电压的校正,以及宽带运算放大器或缓冲放大器的低频嗡嗡声抑制。
虽然该集成电路被设计用来改善或稳定复杂的宽带视频信号的性能,但它也可以用作采样保持放大器、高速积分器、纳秒脉冲峰值检测器或相关双采样系统的一部分。宽带运算跨导放大器(OTA)具有高阻抗共栅电流源输出和快速精确的采样比较器,为高速采样应用提供了新的标准。
OTA和采样比较器都可以作为独立电路使用,或者组合起来创建更复杂的信号处理级,例如采样和保持放大器。OPA615简化了输入放大器、专业广播设备、高分辨率CAD监视器和信息终端中的箝位或直流恢复级以及纳秒脉冲能量和峰值的信号处理级的设计。该装置还简化了CCD传感器后面或模数转换器前面的高速数据采集系统的设计。
SO-14封装上的外部电阻RQ允许用户设置静态电流。RQ从引脚1(IQ调整)连接到–VCC。它决定了OTA部分的工作电流,控制OTA的带宽和交流行为以及跨导。
除了静态电流设置功能外,与绝对温度成比例(PTAT)的电源电流控制将增加静态电流与温度的关系。这种变化使OTA和比较器的跨导(gm)相对于温度保持相对恒定。规格表中列出的电路参数是在RQ设置为300Ω的情况下测量的,在13mA下提供标称静态电流。在静态电路中不需要使用r300Ω的电流,而在这种情况下,不需要始终使用电流r300。
操作跨导
放大器(OTA)部分和概述
章节和概述
OTA部分的符号与双极晶体管的符号相似,并且自偏压OTA可以看作是准理想晶体管或压控电流源。用于OTA的应用电路的外观和操作非常类似于晶体管电路双极晶体管也是一个电压控制的电流源。与晶体管一样,它有三个端子:一个高阻抗输入(基极),一个为0.3μa的低输入偏置电流而优化的输入/输出(发射极)和高阻抗电流输出(集电极)。
OTA由一个互补缓冲放大器和一个后续的互补电流镜组成。缓冲放大器采用达林顿输出级,电流镜具有级联输出。这种共源共栅电路的加入将电流源输出电阻提高到1.2MΩ。此功能提高了OTA线性度和驱动能力。任何双极输入电压在高阻抗基地有相同的极性和信号电平在低阻抗缓冲器或发射极输出。对于开环图,发射极连接到GND;集电极电流由基极和发射极之间的电压乘以跨导来确定。在应用电路中(图36b),发射器和GND之间的电阻RE用于设置OTA传输特性。
以下公式描述了最重要的关系。re是缓冲放大器(发射器)的输出阻抗或OTA跨导的倒数。在±5mA以上,集电极电流IC将略小于公式所示值。

RE电阻器可由相对较大的电容器旁路,以保持较高的交流增益。RE和这个大电容器的并联组合形成了一个高通滤波器,提高了高频增益。其他在某些情况下,可能需要RC补偿网络与RE并联工作,以优化高频响应。在发射端测得的大信号带宽(VO=1.4VPP)达到770MHz。集电极的频率响应与集电极与接地之间的电阻值直接相关;它随着电阻值的增加而减小,这是由于OTA C输出电容形成的低通滤波器。
图35显示了OPA615 OTA的简化框图。发射极和集电极输出都提供了±20mA的驱动能力,用于驱动低阻抗负载。发射极输出不受电流限制或保护。应避免对地短路,但不太可能造成永久性损坏。

虽然OTA功能和标记看起来与晶体管相似,但它提供了本质上的区别和改进:1)对于正的B-to-E输入电压,集电极电流从C端子流出;对于负电压,集电极电流流入C端子;2) 公共发射极放大器在非反相模式下工作,而公共基极在反相模式下工作;3)OTA的线性度远高于双极晶体管;4)跨导可通过外部电阻器调节;5)由于PTAT偏压特性,静态电流增加,如典型性能曲线所示随温度变化,并保持交流性能恒定;6)OTA为自偏压双极性;7)零差输入电压下,输出电流约为零。以零为中心的交流输入产生以零为中心的输出电流。
基本应用电路
大多数用于OTA部分的应用电路由一些基本类型组成,这些类型通过类比离散晶体管电路得到了最好的理解。正如晶体管有三种基本工作模式:共发射极、公共基极和公共集电极,OTA也有三种等效的工作模式:com mon-E、common-B和common-C(见图36、图37和图38)。图36显示了作为公共发射极晶体管放大器连接的OTA。输入和输出可接地参考,无任何偏压。放大器是不可逆的,因为从发射极流出的电流也会从集电极流出,这是图35所示的电流镜的结果。

图37显示了公共C放大器。它构成了一个低失调电压的开环缓冲器。其增益约为1,并随负载而变化。

图38显示了公共B放大器。这种配置产生一个反向增益,输入是低阻抗的。当需要高阻抗输入时,可以通过串联插入一个缓冲放大器(如BUF602)来创建。

采样比较器
OPA615采样比较器具有非常短的开关(2.5ns)传播延迟,并采用了一种新的开关电路结构,以获得优异的速度和精度。
它提供高阻抗逆变和非逆变模拟输入,高阻抗电流源输出和TTLCOMOS兼容的保持控制输入。
采样比较器由运算跨导放大器(OTA)、缓冲放大器和后续开关电路组成。这种组合随后被称为采样操作跨导放大器(SOTA)。OTA和缓冲放大器直接连接在缓冲器输出端,以提供两个相同的高阻抗输入和高开环跨导。即使是很小的差分输入电压乘以高跨导也会导致输出电流为正或负,这取决于输入极性。这种特性类似于传统比较器的低或高状态。该电流源输出具有高输出阻抗、输出偏置电流补偿的特点,并针对直流恢复、纳秒积分器、峰值检波器和S/H电路中的电容器充电进行了优化。典型的比较器输出电流为±5mA,在采样模式下,输出偏置电流最小化至典型的±10μA。
这种创新的电路实现了代表开环设计的高转换率。此外,保持或存储电容器的采集转换电流高于标准二极管电桥和开关配置,消除了最大采样率和输入频率限制的主要因素。
OPA615中的开关电路使用电流控制(相对于电压开关)来提高开关和模拟部分之间的隔离。这种设计使得对模拟输入信号的孔径时间敏感度较低,降低了电源和模拟开关噪声。保持峰值开关电荷注入的样品为40fC。
开关电荷输出的电流源处电容器上感应的附加偏移电压或开关瞬态可通过以下公式确定:

开关级输入对保持控制命令的低转换率性能不敏感,并与TTL/CMOS逻辑电平兼容。在TTL逻辑高的情况下,比较器处于活动状态,比较两个输入电压并相应地改变输出电流。在TTL逻辑低,比较器输出被关闭,显示出对保持电容器的非常高的阻抗。
申请信息
OPA615的工作电源为±5V(最大±6.2V)。绝对最大值为±6.5V。不要试图在较大的电源电压下操作,否则可能会造成永久性损坏。
基本连接
图39显示了操作所需的基本连接。这些连接未在后续电路图中显示。
电源旁路电容器应尽可能靠近设备引脚。固体钽电容器通常是最好的。有关布局的进一步建议,请参阅应用程序讨论末尾的Board Layout。

直流恢复系统
使用图615和图41恢复两个系统。图41实现了作为单位增益放大器的直流恢复功能。从它的名字可以预期,这个直流恢复电路不提供任何放大。
在需要放大的应用中,考虑使用图40所示的电路设计。


为了使这两个电路中的任何一个正常工作,源阻抗需要很低,例如由闭环放大器或缓冲区。考虑图42所示的视频输入信号和图40所示的完整直流恢复系统。该信号由OPA615的OTA段放大,增益为:


通过在适当的位置对输出信号进行采样,SOTA部分完成直流恢复时间。那个然后将信号的采样部分与SOTA(引脚10)的非反相输入端或图40中的接地上出现的参考电压进行比较。
当SOTA采样时,它根据采样的输出信号电平对CHOLD电容器进行充电或放电。适当定时的细节如图43所示。

箝位视频/射频放大器
图44显示了前置放大器和箝位电路的另一个电路示例。前置放大器使用宽带低噪声OPA656,同样以+2V/V的增益配置。这里,OPA656的典型带宽为200MHz,稳定时间约为21ns(0.02%),并提供低偏置电流JFET输入级。
视频信号通过电容器CB,阻断直流分量。为了将直流电平恢复到所需的基线,使用OPA615。逆变输入(引脚11)连接到参考电压。在钳位脉冲的高时间,开关比较器(SOTA)将比较运算放大器的输出与参考电平。这些管脚之间的任何电压差都会导致输出电流对保持电容器CHOLD进行充电或放电。这种电荷在电容器上产生一个电压,由OTA.倍增通过跨导,电压将在OTA的集电极C端产生电流。该电流将使OPA656电平偏移至其输出电压等于参考电压的点。这种电平转换也会关闭控制回路。由于有缓冲区,通过CHOLD的电压保持恒定,并在钳位脉冲关闭时保持基线校正。
外部电容器(CHOLD)具有广泛的灵活性。通过选择较小的值,电路可以在短的箝位周期内进行优化,或者在低下垂率下使用高值。该电路的另一个优点是,开关比较器输出端的小钳位峰值被集成,并且不会导致信号路径中的故障。

采样保持放大器
OPA615的控制传输延迟为2.5ns,带宽为730MHz,可用于高速采样保持放大器。图45说明了这种配置。

为了说明如何在图45电路中实现数字化,图46显示了以1MHz的速率采样的100kHz正弦波。这里使用的输出信号是驱动50Ω负载的IOUT输出。

ns脉冲积分器
使用OPA615的ns脉冲积分器(如图47所示)利用快速比较器及其电流模式输出。把保持控制高,窄脉冲充电电容器,增加平均输出电压。为了使逆变输入的纹波最小,电容电荷最大化,在反馈路径中采用了T网络。

快脉冲峰值检波器
可以设计一个类似于图47所示的电路(ns脉冲的积分器)来检测和隔离正脉冲和负脉冲。如图48所示,该电路使用OPA615和BUF602。该电路利用二极管将正脉冲与负脉冲隔离,并对不同的电容器充电。

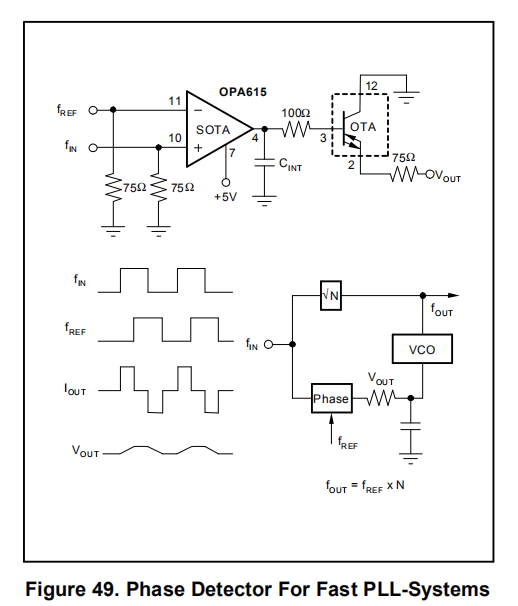
快速锁相环相位检测器
图49显示了用于快速锁相环系统的相位检测器的电路。作为一个参考脉冲,比较器在这个脉冲串中作为一个参考脉冲。这个电压然后由OTA缓冲,并馈送到VCO。

相关双采样器
噪声是CCD系统分辨率的限制因素,其中kT/C噪声占主导地位(见图51)。为了减少这种噪声,成像系统使用了一种称为相关双采样器(CDS)的电路。其名称来源于CCD电荷信号的双采样技术。使用两个OPA615s和一个OPA694的CDS如图50所示。第一个样本(S1)在复位周期结束时采集。当复位开关再次打开时,有效噪声带宽因开关RON和ROFF电阻的较大差异而变化。这种差异导致主要的kT/C噪声基本上在最后一点冻结。
另一个样本(S2)在信号的视频部分期间进行。理想情况下,两个样品的差别仅在于对应于传输电荷信号的电压。这是视频电平减去噪声(∆V)。
CDS功能将消除kT/C噪声以及大部分1/f和白噪声。
图52是CDS电路的框图。两个采样保持放大器和一个差分放大器构成相关双采样器。
来自CCD的信号被应用于这两个采样保持放大器,其输出连接到差分放大器。时序图阐明了操作(见图52)。在时刻t1,采样保持(S/H1)进入保持模式,对包括噪声的复位电平进行采样。该电压(VRESET)被应用于差分放大器的非反转输入。在时间t2,采样保持(S/H2)将对视频电平进行采样,即VRESET–VVIDEO。差分放大器的输出电压由公式VOUT=VIN+–VIN-。复位电压样本中含有kT/C噪声,通过差分放大器的减法消除。
双采样技术也降低了白噪声。白噪声是复位电压(VRESET)和视频幅度(VRESET–VVIDEO)的一部分。在假设第二个样本的噪声与第一个样本的噪声没有变化的情况下,噪声放大率为纬度是相同的,并且在时间上是相关的。因此,CDS功能可以降低噪声。



电路板布局指南
要获得最佳的性能与高频放大器像OPA615需要仔细注意印刷电路板(PCB)布局寄生和外部元件类型。优化性能的建议包括:
a) 将所有信号输入/输出引脚对任何交流接地的寄生电容降至最低。输出端和逆变输入端的寄生电容会导致不稳定;在非逆变输入端,寄生电容会与源端阻抗发生反应,导致无意的带宽限制。为了减少不必要的电容,信号I/O引脚周围的所有地面和电源平面上都应该打开一个窗口。否则,地面和动力飞机应该在其他地方保持完整。
b) 将电源引脚与高频0.1μF去耦电容器之间的距离(<0.25“)减至最小。在设备引脚处,接地和电源平面布局不应靠近信号输入/输出引脚。避免狭窄的电源和接地痕迹,以尽量减少引脚和去耦电容器之间的电感。电源连接应始终与这些电容器断开。两个电源之间的可选电源去耦电容器(用于双极操作)将改善二次谐波失真性能。主电源引脚上还应使用更大(2.2μF至6.8μF)去耦电容器,在较低频率下有效。这些可以放置在离设备稍远的地方,并且可以在PCB的相同区域中的多个设备之间共享。
c) 仔细选择和放置外部组件将保持OPA615的高频性能。电阻器应为非常低的电抗类型。表面贴装电阻工作最好,并允许更紧凑的整体布局。金属膜和碳组成,轴向引线电阻也能提供良好的高频表演。再一次,使这些引线和PCB跟踪长度尽可能短。切勿在高频应用中使用线绕式电阻。其他网络元件,如非转换输入端接电阻器,也应放在靠近封装的地方。
d) 与板上其他宽带设备的连接可以通过短的直接记录道或通过板载传输线进行。对于短连接,将跟踪和到下一个设备的输入视为集中电容负载。应使用相对较宽的迹线(50至100 mils),最好在其周围打开地面和动力飞机。
e) 不建议将OPA615这样的高速零件套入。插座引入的额外引线长度和管脚间电容会产生非常麻烦的寄生网络,几乎不可能实现平滑、稳定的频率响应。将OPA615直接焊接到PCB上可获得最佳效果。
输入和ESD保护
OPA615是使用非常高速,复杂的双极工艺制造的。对于这些非常小的几何器件,内部结击穿电压相对较低。这些故障反映在绝对最大额定值表中,其中报告了绝对最大±6.5V电源。所有设备引脚都有有限的ESD保护,使用interna二极管供电,如图53所示。

这些二极管还提供适度的保护,以输入高于电源的过驱动电压。保护二极管通常可支持30mA连续电流。如果可能有更高的电流(例如,在有±15V电源部件驱动至OPA615的系统中),应在两个输入端添加限流串联电阻器。将这些电阻值尽可能低,因为高值会降低噪声性能和频率响应。
安芯科创是一家国内芯片代理和国外品牌分销的综合服务商,公司提供芯片ic选型、蓝牙WIFI模组、进口芯片替换国产降成本等解决方案,可承接项目开发,以及元器件一站式采购服务,类型有运放芯片、电源芯片、MO芯片、蓝牙芯片、MCU芯片、二极管、三极管、电阻、电容、连接器、电感、继电器、晶振、蓝牙模组、WI模组及各类模组等电子元器件销售。(关于元器件价格请咨询在线客服黄经理:15382911663)
代理分销品牌有:ADI_亚德诺半导体/ALTBRA_阿尔特拉/BARROT_百瑞互联/BORN_伯恩半导体/BROADCHIP_广芯电子/COREBAI_芯佰微/DK_东科半导体/HDSC_华大半导体/holychip_芯圣/HUATECH_华泰/INFINEON_英飞凌/INTEL_英特尔/ISSI/LATTICE_莱迪思/maplesemi_美浦森/MICROCHIP_微芯/MS_瑞盟/NATION_国民技术/NEXPERIA_安世半导体/NXP_恩智浦/Panasonic_松下电器/RENESAS_瑞莎/SAMSUNG_三星/ST_意法半导体/TD_TECHCODE美国泰德半导体/TI_德州仪器/VISHAY_威世/XILINX_赛灵思/芯唐微电子等等
免责声明:部分图文来源网络,文章内容仅供参考,不构成投资建议,若内容有误或涉及侵权可联系删除。
Copyright © 2002-2023 深圳市安芯科创科技有限公司 版权所有 备案号:粤ICP备2023092210号-1