功能应用程序
高效多增益架构:峰值DSP电源功率效率>85%基带电源输出电压对:
1.2V/1.5V和移动电话和寻呼机1.2V/1.575V
便携式电子设备
动态输出电压选择
±3%输出电压精度说明
输出电流高达250mA LM2770是开关电容降压
适用于为便携式系统中的低电压2.7V至5.5V输入范围应用供电的调节器。LM2770可以
低电源电流休眠模式供电负载电流高达250毫安,并在55μA全功率静态电源电流,输入电压范围为2.7V至5.5V。这使得模式LM2770是由单电池锂离子电池和充电器。LM2770的输出软启动电压可动态切换
具有逻辑输入引脚的两个输出电平之间的全功率模式短路保护。
当前可用的休眠模式输出电压对的限流保护包括
1.2V/1.5V和1.2V/1.575V。其他对电压WSON-10封装(3mm×3mm×0.8mm)可根据要求开发选项。

说明(续)
LM2770的效率优于固定增益开关电容降压稳压器和低压差线性稳压器调节器(LDO)。多个分数增益使整个输入电压和输出的功率效率最大化电流范围。当负载电流很轻(≤20mA)。在休眠模式下,电荷泵关闭,输出以低噪声、低功耗线性驱动调节器。还包括软启动、短路保护、限流保护和热关机保护。这个LM2770在TI的小型10针无铅引线框架组件(WSON-10)中提供。

绝对最大额定值(1)(2)(3)

(1) 绝对最大额定值表示部件可能发生损坏的极限值。运行额定值是指指定了设备的哪个操作。操作额定值并不意味着规定的性能限制。对于规定的性能限制以及相关试验条件,见电气特性表。
(2) 所有电压都与GND引脚的电位有关。
(3) 如果需要军用/航空航天专用设备,请联系德克萨斯仪器销售办事处/经销商,以获得规范。
(4) 内部热关机电路保护设备免受永久性损坏。热停堆在TJ=150oC(典型)和在TJ=140oC(典型值)时断开。
(5) 短路保护电路可在VOUT对地短路时保护部件不受直接破坏性故障的影响。应用连续GND对输出短路可能会缩短器件的寿命。
(6) 有关焊接要求和建议的详细信息,请参考德克萨斯仪器公司的申请说明1187
(文献编号:SNOA401):无铅引线框架组件(LLP)。
(7) 人体模型是一个100pF电容器,通过1.5kΩ电阻放电到每个引脚。机器型号是200pF电容器直接放电到每个引脚。MIL-STD-883 3015.7

(1) 绝对最大额定值表示部件可能发生损坏的极限值。运行额定值是指指定了设备的哪个操作。操作额定值并不意味着规定的性能限制。对于规定的性能限制以及相关试验条件,见电气特性表。
(2) 所有电压都与GND引脚的电位有关。
(3) 最高环境温度(TA-MAX)取决于最高工作结温度(TJ-MAX-OP=105oC)应用中设备的最大功耗(PD-MAX),以及部件/封装的结到环境的热阻在应用中(θJA),如下式所示:TA-MAX=TJ-MAX-OP–(θJA×PD-MAX)。
电气特性(1)(2)
标准字体中的限制值为TJ=25oC。黑体类型的限制适用于整个操作结温度范围(-30°C≤TJ≤+105°C)。除非另有说明,规范适用于LM2770典型应用电路(第1页),其内容如下:VIN=3.6V;V(EN)=VSEL=1.8V,V(睡眠)=0V,CIN=COUT=10μF,C1=C2=1.0μF.(3)

(1) 所有电压都与GND引脚的电位有关。
(2) 最小和最大限值由设计、测试或统计分析指定。典型的数字不能保证,但确实代表了大多数可能的标准。
(3) CIN、COUT、C1和C2:用于设置电气特性的低ESR表面贴装陶瓷电容器(MLCC)。
电气特性(1)(2)(续)
标准字体的限值适用于TJ=25oC。黑体字的限值适用于整个工作结温范围(-30°C≤TJ≤+105°C)。除非另有说明,否则规格适用于LM2770典型应用电路(第1页),其中:VIN=3.6V;V(EN)=VSEL=1.8V,V(休眠)=0V,CIN=COUT=10μF,C1=C2=1.0μF.(3)

(4) 效率是相对于车辆识别号(VIN)来衡量的,车辆识别号(VIN)在3.0V到4.2V之间以小增量扫描。平均值根据这些值计算测量结果。在计算一般。
(5) 在EN引脚和GND之间有一个300kΩ下拉电阻器

典型性能特征
除非另有规定:CIN=10μF,C1=1.0μF,C2=1.0μF,COUT=10μF,TA=25oC。电容器为低ESR多层陶瓷电容器(MLCC)。


概述
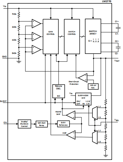
LM2770是一个开关电容转换器,产生一个可调节的低压输出。零件的核心是一种高效的电荷泵,利用多个分数增益和脉冲频率调制(PFM)在较宽的输入电压和输出电流范围内进行开关,以使功率损耗最小化。对LM2770的主要操作特性分为以下几个部分:PFM法规,分数倍多增益电荷泵,以及多增益效率性能。每一个章节指的是方框图。
PFM法规
LM2770通过脉冲频率调制(PFM)调节实现严格调节的输出电压。PFM公司简单地说,部件只在需要将电荷输送到输出端时泵出,以保持输出电压调节。当输出电压高于目标调节电压时,部件空转并消耗最小的电源电流。在这种状态下,负载电流仅由存储在输出电容器。当这个电容器放电并且输出电压低于目标调节电压时充电泵启动,电荷被输送到输出端。该电荷提供负载电流并提高输出电容器上的电压。PFM调节的主要优点是当输出电流很小,并且部件主要处于低供电电流空闲状态时。净电源电流是最小的,因为部件只是偶尔需要重新充电通过启动电荷泵输出电容器。随着PFM调节,输入和输出纹波频率变化很明显,和依赖于输出电流、输入电压,以及在较小程度上取决于其他因素,如温度和内部开关特性。
分数多增益电荷泵
LM2770的核心是一个由内部产生的非重叠控制的两相电荷泵时钟。电荷泵通过使用外部飞行电容器C1和C2来传输来自输入到输出。开关循环的两个阶段称为“充电阶段”和“保持/静止阶段”。期间充电阶段,飞行电容器由输入电源充电。在对飞行电容器充电后在半个切换周期[t=1/(2×FSW)],LM2770切换到保持/静止阶段。在这种配置中在充电阶段储存在飞行电容器上的电荷被转移到输出端。如果电压接通当开关周期结束时,输出电压低于目标调节电压,电荷泵将切换回到充电阶段。但如果输出电压高于目标调节电压切换循环时,电荷泵将保持在保持/静止状态。它将在该模式下闲置,直到输出电压低于目标调节电压。当这种情况最终发生时,LM2770将切换回充电状态阶段。飞行电容器的输入、输出和中间连接都是用内部MOS开关实现的。这个LM2770利用两个飞电容和一个多功能开关网络来实现三个不同的分数电压收益:⅓、½和⅔。有了这种增益切换能力,就好像LM2770是三个电荷泵合二为一。这个“主动”电荷泵在任何给定的时间都是根据输入和输出产生最高效率的电荷泵目前的情况。
多增益效率性能
基于输入和输出条件切换增益的能力可在整个LM2770的工作范围。电荷泵效率由以下两个理想方程导出(电源为简便起见,忽略了电流和其他损耗):IIN=G x IOUT E=(VOUT x IOUT)÷(VIN x IIN)=VOUT÷(G x VIN)(1)在方程式中,G代表电荷泵增益。当G×VIN接近VOUT时,效率最高。有关详细的效率数据,请参阅典型性能特性部分中的效率图。这个增益区域通过效率曲线中的尖锐不连续性清晰区分,并在每个图形的底部(G=⅔,G=½,G=⅓)。
动态输出电压选择
LM2770的输出电压可以动态调整,以提高系统效率。每个LM2770版本包含两个内置输出电压选项:高电平和低电平(1.5V和1.2V,用于示例)。使用简单的VSEL逻辑输入引脚,输出电压可以在这两个电压之间切换。动态电压选择可以用来提高整个系统的效率。比较系统效率时在两个不同的输出电压之间,评估功耗通常会比实际情况更具洞察力比较转换器效率。用锂离子电池供电的应用程序就是一个很好的例子来说明这一点。参考LM2770效率曲线(见典型性能特性),所有LM2770输出电压选项在芯锂电池电压范围(3.5V-3.9V)G=½的情况下工作。因此,LM2770电路将在核心锂离子电压范围内,输入电流约为输出电流的一半,而不考虑输出电压(IIN=G×IOUT)。虽然改变LM2770的输出电压并不能直接提高系统效率,但它可以有一个次级效果。不同的输出电压通常会导致不同的LM2770负载电流。这就是系统效率的所在可以受益于动态输出电压选择:LM2770负载电路可以在较低电流下运行。这个降低LM2770输入电流,提高系统整体效率。
休眠模式旁路LDO
LM2770提供了一个旁路低压差线性稳压器(LDO)在轻负载下的低噪声性能。能够提供高达20毫安的输出电流,这种LDO有低的接地引脚电流,是理想的备用操作。LDO通过休眠逻辑输入引脚激活。当睡眠激活时,电荷泵禁用,LDO提供所有负载电流。
关闭
当启用引脚(EN)上的电压为逻辑低时,LM2770处于停机模式。在关机时LM2770几乎没有电源电流。停机时,LM2770的输出完全与输入断开。内部反馈电阻将把输出电压拉低到0V(除非输出由外部源驱动)。在某些应用中,可能需要禁用LM2770并用另一个电压驱动输出引脚来源。这是可以做到的,但是LM2770输出引脚上的电压不能高于输入电压。由于内部反馈,当外部驱动时,输出引脚将消耗少量电流电阻分压器连接在VOUT和GND之间。
软启动
LM2770采用软启动电路,以防止在启动过程中输入过多的涌入电流。启动时输出电压从0V逐渐上升到额定输出电压。这种情况在200μs(典型)内发生。软启动是启用部件时接合,包括车辆识别号(VIN)上同时建立电压的情况EN和引脚。
热关机
过热相关损坏的保护是通过热关机功能实现的。当路口温度上升到150oC(典型值),部件切换到停机模式。LM2770断开热当零件的结温降至140oC(典型值)时关闭。由于LM2770,当零件在规定的输入电压、输出电流和环境温度工作额定值。如果看到热循环在这些情况下,最可能的原因是PCB布局不充分,不允许热量从WSON包中完全消散了。
短路限流保护
LM2770电荷泵包含的电路可在发生破坏性故障时保护设备输出直接对地短路。短路保护电路将输出电流限制在400毫安(典型值)当输出电压低于165mV(典型值)时。休眠模式LDO包含一个60mA(典型)电流限制电路。
推荐电容器类型
LM2770需要4个外部电容器才能正常工作。表面贴装多层陶瓷电容器是推荐的。这些电容器体积小,价格便宜,等效串联电阻很低(ESR,≤15mΩ,典型值)。钽电容器、OS-CON电容器和铝电解电容器不建议与LM2770一起使用,因为与陶瓷电容器相比,其ESR较高。对于大多数应用,首选具有X7R或X5R温度特性的陶瓷电容器用LM2770。这些电容器具有严格的电容容限(高达±10%),并保持其值超过温度(X7R:±15%高于-55oC至125oC;X5R:±15%高于-55oC至85oC)。Y5V或Z5U温度特性的电容器通常不建议与LM2770。这些类型的电容器通常具有宽的电容公差(+80%,-20%),并且变化很大显著超温(Y5V:+22%,-82%,-30℃~+85℃;Z5U:+22%,-56%,+10℃至+85oC范围)。在某些条件下,额定值为1μF的Y5V或Z5U电容器的电容值可低至0.1μF。这种有害偏差可能导致Y5V和Z5U电容器不能满足最小值LM2770的电容要求。
陶瓷电容器的净电容随直流偏压的增大而减小。这种退化会导致输入和/或输出上的电容超出预期,导致更高的纹波电压和电流。使用直流偏压显著低于电容器额定电压的电容器通常会使直流偏压最小化影响。有关电容器直流偏压特性的信息,请咨询电容器制造商。电容特性随不同的应用条件、电容器类型和电容器制造商。强烈建议在量产电容器可供选择。这将有助于确保任何此类可变性in电容不会对电路性能产生负面影响。
下表列出了一些领先的陶瓷电容器制造商

输出电容和输出电压纹波
LM2770电路中的输出电容直接影响输出电压纹波的大小。其他影响输出电压纹波的主要因素还包括输入电压、输出电流和飞行电容。由于多增益和PFM开关的复杂性,给出了近似于多增益和PFM开关的方程或模型波纹的大小是不容易实现的。但可以得出一个重要的结论:增大(减小)输出电容将导致输出电压按比例减小(增加)涟漪。这可以在输出电压纹波波形中观察到典型的性能特征第节。
在典型的大电流应用中,建议使用10μF低ESR陶瓷输出电容器。不同的输出电容值可用于减少纹波、缩小解决方案尺寸和/或降低解决方案的成本。但是更换输出电容器可能还需要更换飞线电容器和/或输入电容器以保持整体电路性能良好。中讨论了不同电容器设置的LM2770的性能第节推荐电容器配置。输出电容器中的高ESR增加了输出电压纹波。如果在输出端使用陶瓷电容器通常不需要担心,因为陶瓷电容器的ESR通常很低,并且只有最小的ESR对波纹大小的影响。如果使用ESR较高的不同电容器类型(例如钽),则ESR可能导致高纹波。为了消除这种影响,净输出ESR可以通过以下方式显著降低将低ESR陶瓷电容器与主输出电容器并联。陶瓷的低ESR电容器将与较高的ESR并联,从而根据并联原理产生低净ESR减少阻力。
由于LM2770的PFM特性,在轻负载下输出电压纹波最高。为了消除这种波动,当负载电流小于等于20mA时,考虑在休眠模式下运行LM2770。睡眠模式禁用电荷泵和内部低噪声旁路线性调节器(LDO)。
输入电容和输入电压纹波
输入电容器(CIN)是一个电荷储存器,有助于电荷从电源到飞行的快速转移电容器在充电阶段工作。输入电容器有助于保持输入电压当飞行电容器连接到输入端时,充电阶段开始下垂。它还能过滤噪音在输入引脚上,保持这种噪声远离敏感的内部模拟电路,这是偏离输入线。就像输出电容和输出电压纹波之间的关系一样,输入电容有一个输入纹波幅值的显性和一阶效应。增加(减少)输入电容将导致按比例减小(增加)输入电压纹波。这可以在输入电压纹波中观察到典型性能特性部分的波形。输入电压、输出电流和飞行电容也会在一定程度上影响输入纹波电平。在典型的大电流应用中,建议在输入端使用10μF低ESR陶瓷电容器。不同的输入电容值可用于减少纹波、缩小解决方案尺寸和/或降低解决方案。但是改变输入电容器也可能需要改变飞流电容器和/或输出电容器保持良好的整体电路性能。LM2770在不同电容器设置下的性能在下面的推荐电容器配置中讨论。
飞行电容器
飞行电容器(C1和C2)将电荷从输入端传输到输出端。飞行电容会影响两者输出电流能力和纹波大小。如果飞行电容太小,LM2770可能无法当负载电流较高时,调节输出电压。另一方面,如果飞行电容过大,飞行电容器可能会压倒输入和输出电容器,导致输入和输出增加涟漪。飞行电容器应该是相同的。作为一般准则,每个飞行电容器的电容值应为输出电容器的1/10,最高不超过1μF。这是建议,而不是要求。飞行时不得使用极化电容器(钽、铝电解等)然而,电容器在LM2770操作期间可能会发生反向偏压。
推荐电容器配置
表1中的数据可用于帮助选择最佳平衡解决方案的电容器配置尺寸和成本与应用的电气要求(纹波电压,输出电流能力等)。如前所述,输入和输出纹波电压和频率将随输出变化很大电流和输入电压。提供的数字显示了在VIN=3.6V和负载时的预期纹波电压电流在100mA和250mA之间。该表提供了初步的波纹度近似值,并提供了比较不同的电容器配置,但不是为了确保性能。提供最小输入电压建议的列说明了较小飞行的影响电容器具有电荷泵输出电流能力。使用更小的飞行电容器可以增加输出充电泵的电阻。因此,使用小飞行的应用程序的最小输入电压电容可能需要设置得稍高一点,以防止负载时输出超出调节范围。

(1) 有关此表中数据的详细信息,请参阅“推荐电容器配置”部分中的文本
布局指南
正确的电路板布局将有助于确保LM2770电路的最佳性能。以下准则是推荐:
将电容器放置在尽可能靠近LM2770的位置,最好与IC位于电路板的同一侧。
使用短而宽的迹线将外部电容器连接到LM2770,以尽量减少迹线电阻和电感。
在接地和LM2770的GND引脚之间使用低电阻连接。使用宽迹线和/或多通孔将GND连接到电路板上的接地层是最有利的。
安芯科创是一家国内芯片代理和国外品牌分销的综合服务商,公司提供芯片ic选型、蓝牙WIFI模组、进口芯片替换国产降成本等解决方案,可承接项目开发,以及元器件一站式采购服务,类型有运放芯片、电源芯片、MO芯片、蓝牙芯片、MCU芯片、二极管、三极管、电阻、电容、连接器、电感、继电器、晶振、蓝牙模组、WI模组及各类模组等电子元器件销售。(关于元器件价格请咨询在线客服黄经理:15382911663)
代理分销品牌有:ADI_亚德诺半导体/ALTBRA_阿尔特拉/BARROT_百瑞互联/BORN_伯恩半导体/BROADCHIP_广芯电子/COREBAI_芯佰微/DK_东科半导体/HDSC_华大半导体/holychip_芯圣/HUATECH_华泰/INFINEON_英飞凌/INTEL_英特尔/ISSI/LATTICE_莱迪思/maplesemi_美浦森/MICROCHIP_微芯/MS_瑞盟/NATION_国民技术/NEXPERIA_安世半导体/NXP_恩智浦/Panasonic_松下电器/RENESAS_瑞莎/SAMSUNG_三星/ST_意法半导体/TD_TECHCODE美国泰德半导体/TI_德州仪器/VISHAY_威世/XILINX_赛灵思/芯唐微电子等等
免责声明:部分图文来源网络,文章内容仅供参考,不构成投资建议,若内容有误或涉及侵权可联系删除。
Copyright © 2002-2023 深圳市安芯科创科技有限公司 版权所有 备案号:粤ICP备2023092210号-1