特征
1LMH6570是一种高性能模拟设备500 MHz,500 mVPP,−3 dB带宽,AV=2为专业级视频优化的多路复用器400 MHz,2VPP,−3 dB带宽,AV=2和其他高保真、高带宽模拟8 ns信道切换时间应用。输出放大器从两个选项中选择一个基于SEL状态的10 MHz缓冲输入信号下70 dB信道间隔离别针。LMH6570在0.02%,0.05°差分增益,差分相位2-VPP输出信号电平。多媒体和高中对150 MHz高清电视(HDTV)应用而言,0.1 dB增益平坦度可受益从150 MHz的0.1-dB带宽和2200 V/μs转换率-LMH6570的V/μs转换速率。宽电源电压范围:6 V(±3 V)至12 V(±6 V),LMH6570支持复合视频应用−68 dB HD2@5 MHz,0.02%和0.05°差分增益和相位驱动视频时出现错误的NTSC和NTPAL信号
−84 dB HD3@5兆赫
一个单端接75Ω负载。80毫安线性
可用于多个应用程序的电流驱动视频输出。
视频路由器LMH6570增益由外部反馈和
多输入视频监视器增益设置电阻,最大限度地提高灵活性。
仪器/测试设备LMH6570可用于8针SOIC
接收机中频分集开关包。
多通道A/D驱动器
画中画视频开关
电气特性±5V
VS=±5 V,RL=100Ω,RF=576Ω,AV=2 V/V,TJ=25°C,除非另有规定。

(1) 电气表数值仅适用于指定温度下的工厂测试条件。工厂测试条件导致设备的有限自加热,使TJ=TA。下的电气表中未说明参数性能规范TJ>TA的内部自热条件。有关此设备温度降额的信息,请参阅热信息。最小/最大额定值基于产品测试、特性和模拟。按说明测试单个参数。
(2) 在100°C的工作温度范围内,使用统计相关系数确保25%以上质量控制(SQC)方法。
(3) 典型数字是最有可能的参数规范。
(4) 设计保证的参数。
(5) 回转率是上升沿和下降沿的平均值。
(6) 用极端温度下的参数变化除以总温度变化确定的漂移。
(7) 正值是电流进入装置
电气特性±5V(续)
VS=±5 V,RL=100Ω,RF=576Ω,AV=2 V/V,TJ=25°C,除非另有规定。

(8) 最大输出电流(IOUT)由器件功耗限制决定(结温不能允许超过150°C)。有关详细信息,请参见功耗。短路状态应限制在5秒或更短时间内。
典型性能特征
Vs=±5 V,RL=100Ω,AV=2,RF=RG=576Ω,除非另有规定。




申请信息
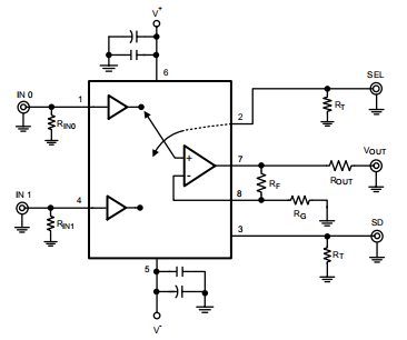
LMH6570是一款高速2:1模拟多路复用器,针对非常高的速度和低失真进行了优化。与可选择的增益和出色的交流性能,LMH6570非常适合切换高分辨率,演示级视频信号。LMH6570没有内部接地参考。单一或分供两种配置都是可能的,但是,所有逻辑功能都引用到中间供应点。这个LMH6570具有非常高的通道切换和禁用时间。禁用时,LMH6570输出为高阻抗通过组合多个设备使MUX扩展成为可能。参见多路复用器扩展。这个LMH6570 SEL默认为逻辑低(IN0激活)。SD引脚的默认状态也是逻辑低(设备已启用)。如果需要默认状态,两个管脚都可以保持浮动。

视频表演
LMH6570被设计为在多种格式,如高清电视和高分辨率VGA。使用后端接负载将获得最佳性能。背面终端减少了来自传输线的反射并有效地屏蔽来自放大器输出级的传输线和其他寄生电容。图25显示了一个典型的驱动75Ω电缆的配置。输出缓冲器配置为增益为2,因此使用后终止载荷将使净增益为1。
典型应用(续)

LMH6570具有电流反馈输出缓冲器,其增益由外部反馈(RF)和增益设置确定电阻器(RG)。对于电流反馈放大器,闭环频率响应是射频的函数。为了增益为2 V/V,建议RF值为576Ω。对于其他收益,请参见图26。通常,降低射频从建议值将峰值频率响应和扩展带宽,同时增加RF值会使频率响应更快地衰减。将RF的值降低到建议值将导致过冲、响铃和最终振荡。由于所有的应用都略有不同,因此有必要进行一些实验,以找到给定条件下的最佳射频电路。有关更多信息,请参阅电流反馈回路增益分析和性能增强,应用说明OA-13(SNOA366),描述了射频和闭环频率之间的关系电流反馈运算放大器的响应。针脚8的阻抗约为20Ω。这使得增益高达10V/V时具有良好的带宽。当与超过10V/V的增益一起使用时,LMH6570将展示一个“增益带宽产品”类似于典型的电压反馈放大器。增益超过10 V/V考虑选择像LMH6720这样的高性能视频放大器来提供额外的增益。
典型应用(续)
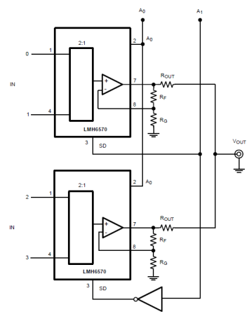
多路复用器扩展
可以使用多个LMH6570设备来扩展可选择用于输出的输入的数量。
图27显示了使用两个LMH6570设备的4:1 MUX。

在这种应用中,输出稳定可能比LMH6570开关规范长(~20 ns),在两个单独的LMH6570设备之间切换时。开关时间限制因素发生在LMH6570关闭,另一个使用SD(关机)引脚打开。输出稳定时间由第一个LMH6570进入高阻抗状态所需的时间加上第二LMH6570输出,用于耗散第一器件的剩余输出电荷(受输出电流限制第二个装置的能力)和达到最终电压值所需的时间。
典型应用(续)
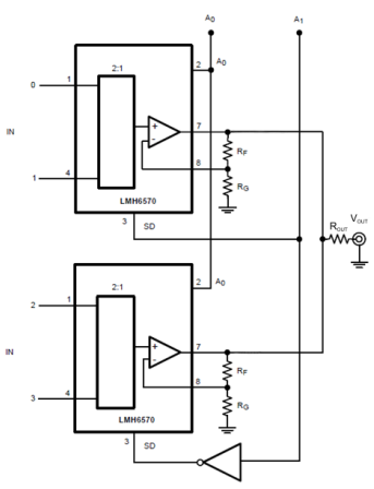
虽然图27 MUX扩展受益于更多的隔离,源于选定信道上未选择信道的寄生负载,由每个多路复用器输出上的单独路由提供,但是配置不会在单个LMH6570设备之间产生最快的转换。快速过渡在LMH6570设备之间,图28的配置可用于LMH6570输出引脚全部为短接在一起。

典型应用(续)
图29显示了典型的转换波形,并显示了SD管脚开关在小于145纳秒的时间内稳定下来。

如果在最终应用程序中,确保没有两个输入同时呈现给输出是很重要的可选的关机时间块,可以加一个驱动引脚的延时。图30显示了一个这个延迟电路的可能方法。所示的延迟电路将延迟H到L的停机转换(R1但不会延迟其L到H的跃迁。与R1相比,R2应保持较小,以便降低关机电压,使关机延迟很少或没有延迟。

典型应用(续)
关闭管脚使输出级进入高阻抗状态,几个LMH6570器件可以连接在一起形成一个更大的输入MUX。但是,由于未选择的设备。图31中的电路显示了如何补偿这种影响。对于8:1 MUX函数如图31所示,增益误差约为0.7%或−0.06dB。在图31中的电路中,电阻比已调整以补偿此增益误差。通过调整每个多路复用电路的增益可以减小到所用电阻器的公差(本例中为1%)。

注意
执行此操作时,不建议使用EN引脚禁用LMH6570多路复用器扩展。禁用时,如果所选输入和芯片输出超过约2伏,设备将开始进入软故障国家。这将显示为输入输出隔离降低。输出驱动放大器非反相输入上的信号将泄漏到反相输入,并且然后通过反馈电阻输出。最坏的情况是增益为1非反向输入跟随活动输入缓冲器的配置反馈电阻)逆变输入跟随驱动输出级的电压。这个解决方法是使用关机模式进行多路复用器扩展。
其他应用
LMH6570可以支持带有两个物理分离天线的双天线接收机。监控当检测到衰落时,有源天线的信号强度并切换到另一个天线是一种简单的方法实现空间多样性。这种方法使平均信号强度提高约3db,并且是最小的组合信号的昂贵方法。
典型应用(续)
驱动电容性负载
电容输出负载应用将受益于串联输出电阻路径的使用。图32显示使用一个串联的输出电阻ROUT来稳定电容负载下的放大器输出。电容的5到120 pF的负载是最关键的,会导致振铃、频率响应峰值和可能的振荡。图33给出了选择串联输出电阻器以减轻电容性负载的建议值。这个图表中建议的值选择频率响应峰值为0.5 dB或更低。这就产生了稳定时间和带宽之间的良好折衷。适用于最大频率响应为在需要的情况下,一些峰值是可以容忍的,ROUT的值可以在建议值的基础上稍微降低。

ESD保护
所有LM6570引脚上的静电放电都受到保护。LMH6570将在2000-V下生存人体模型和200V机器模型事件。在正常操作下,ESD二极管不起作用电路性能。然而,在某些情况下,静电放电二极管会很明显。如果LMH6570是当设备断电时,在大信号的驱动下,ESD二极管将导通。流动的电流通过ESD二极管,要么通过电源引脚离开芯片,要么流过器件。因此,在输入管脚上施加一个大信号可以给芯片加电。使用关机模式是其中之一省电又能防止意外操作的方法。
电源建议
功耗
LMH6570在标准SOIC的小尺寸尺寸下实现了最大速度和性能的优化包裹。为确保最大输出驱动和最高性能,不提供热关机。因此,最重要的是确保总功率不会超过TJMAX消散。按照以下步骤确定LMH6570的最大功耗:
1.计算静态(空载)功率:PAMP=ICC*(对比),
VS=V+-V-负极
2.计算输出级消耗的均方根功率:PD(rms)=均方根((VS-VOUT)*IOUT)
VOUT和IOUT是通过的电压
通过外部负载的电流和VS是总电源电压
3.计算总RMS功率:PT=PAMP+PD(3)
LMH6570封装在给定温度下能耗散的最大功率可以用下式:PMAX=(150°–TAMB)/RθJA
TAMB=环境温度(°C)
RθJA=给定封装从结到环境的热阻(°C/W)
对于SOIC封装,RθJA为150°C/W
布局
布局指南
为了减少寄生电容,应移除输入和输出引脚附近的接地和电源层。对于长信号路径,应使用受控阻抗线,以及阻抗匹配元件两端。旁路电容器应尽可能靠近设备。各旁路电容器轨对地成对施加。较大的电解旁路电容器可以放置在离而较小的陶瓷电容器应尽可能靠近设备放置。在图25,V+和V-之间的电容器是可选的,但推荐用于最佳二次谐波失真。另一种提高性能的方法是为每个电源使用成对的0.01μF和0.1μF陶瓷电容器旁路。
安芯科创是一家国内芯片代理和国外品牌分销的综合服务商,公司提供芯片ic选型、蓝牙WIFI模组、进口芯片替换国产降成本等解决方案,可承接项目开发,以及元器件一站式采购服务,类型有运放芯片、电源芯片、MO芯片、蓝牙芯片、MCU芯片、二极管、三极管、电阻、电容、连接器、电感、继电器、晶振、蓝牙模组、WI模组及各类模组等电子元器件销售。(关于元器件价格请咨询在线客服黄经理:15382911663)
代理分销品牌有:ADI_亚德诺半导体/ALTBRA_阿尔特拉/BARROT_百瑞互联/BORN_伯恩半导体/BROADCHIP_广芯电子/COREBAI_芯佰微/DK_东科半导体/HDSC_华大半导体/holychip_芯圣/HUATECH_华泰/INFINEON_英飞凌/INTEL_英特尔/ISSI/LATTICE_莱迪思/maplesemi_美浦森/MICROCHIP_微芯/MS_瑞盟/NATION_国民技术/NEXPERIA_安世半导体/NXP_恩智浦/Panasonic_松下电器/RENESAS_瑞莎/SAMSUNG_三星/ST_意法半导体/TD_TECHCODE美国泰德半导体/TI_德州仪器/VISHAY_威世/XILINX_赛灵思/芯唐微电子等等
免责声明:部分图文来源网络,文章内容仅供参考,不构成投资建议,若内容有误或涉及侵权可联系删除。
Copyright © 2002-2023 深圳市安芯科创科技有限公司 版权所有 备案号:粤ICP备2023092210号-1