特征
PFC部分
–带过电流的过渡模式PFC
保护
–过电压保护
–反馈断开
–欠压锁定
–PFC扼流圈饱和检测
–THD优化器
半桥段
–预热和点火阶段
独立可编程
–3%振荡器精度
–1.2μs死区时间
–可编程和精确的寿命终止
保护符合所有镇流器
配置
–智能硬交换检测
–带扼流圈的快速点火电压控制
饱和检测
–半桥过流控制

电气特性
VCC=15 V,TA=25°C,CL=1 nF,COSC=470 pF,RRUN=47 kΩ,除非另有规定


1.跟踪中的参数
2.统计特性在-125°C的温度范围内相关性
3.脉冲串已发送至HBCS引脚,f=6 kHz;脉冲持续时间为注释中所示的“TON”
设备说明
L6585DE嵌入了高性能PFC控制器、镇流器控制器和所有制造电子镇流器所需的相关驱动程序。PFC部分实现在过渡模式下运行的电流模式控制,提供高线性倍增器包括一个THD优化器,允许极低的THD,甚至在大范围的输入电压和负载条件下。PFC输出电压由电压模式误差放大器和精确的内部电压基准。镇流器控制器为设计者提供了一个非常精确的振荡器,一个管理所有的逻辑
操作步骤和全套保护功能:
可编程寿命终止检测,符合灯对地和电容器对地配置
具有限流或扼流饱和保护的过流保护
硬交换事件检测
PFC(300毫安电源和600毫安接收器)和半桥(290毫安源和480毫安汇)也允许镇流器设计非常高的输出功率(高达160瓦)。

VCC部分
L6585DE通过在VCC引脚和GND引脚之间施加电压供电。欠电压锁定(UVLO)可防止IC在电源电压过低的情况下工作保证内部结构的正确行为。内部电压钳位将电压限制在17伏左右,可提供高达20毫安的电流。为这是因为它不能直接用作电荷泵的钳位(电流峰值通常为达到几百毫安),但可以很容易地在启动时使用,以便为VCC电容器或在保存模式下,以保持IC的活性,例如,连接通过VCA输入电阻。除了体积电容器(>1μF),建议放置100 nF陶瓷电容器靠近VCC引脚。
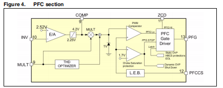
PFC部分
TM PFC操作
PFC阶段包含实现过渡模式PFC所需的所有特性控制器

由于高性能的误差放大器和非常精确的内部电压基准,将E/A的非逆变输入固定到2.52 V±2%。控制回路作出反应,使逆变输入达到相同的电压。连接高压轨至INV引脚,通过分压器,输出电压为容易设置。E/A的输出可用于用RC补偿控制回路网络,或者更常见的是,在INV和COMP引脚之间连接一个简单的电容器。E/A的输出电压也被馈送给乘法器。此块将波形倍增通过E/A的输出出现在多引脚上。产生的电压将用作电流感应输入的阈值。内部夹将阈值限制为最大值值等于1 V。图5给出了倍增器的特性曲线。

ZCD输入可以直接连接到PFC扼流圈的辅助绕组当扼流圈电流为零时,开启MOSFET。此销有内部卡箍高电流能力,使它能适应非常宽的输入电压范围。启动时,当PFC扼流圈未通电时,内部起动器向重复频率约为15千赫的PFC门驱动器。当电流达到阈值时关闭MOSFET并打开当扼流圈电流达到零时,一种三角形输入电流,其峰值为得到了由多电压调制的结果。用电源给MULT pin供电实现了功率因数校正和THD降低。
前缘下料
通常电流感应电压是通过RC网络过滤的,以避免错误由于与寄生漏极有关的放电电流而关闭MOSFETMOSFET导通时间开始时的电容。此筛选生成在实际的阈值交叉和输入触发之间的延迟。在此期间PFC电感器电流增加,扼流圈可能饱和。前沿空白结构使PFCC输入仅在PFG开启后200 ns(典型值)后激活。这个允许使用饱和电流较低的电感器。但是,如果发生饱和,则扼流圈饱和保护一旦引脚PFCC处的电压达到1.7V以上。

THD优化器功能
当输入电压通过零时,PFC扼流圈不能储存能量,因为它的电压很低。这可能导致严重的交叉失真和随后的THD降解。一个小的偏移电压叠加在MULT电压上可以降低这个问题。内部THD优化器提高了电源电压达到时的性能零;这减少了交叉失真并避免了偏移的引入。
过电压保护
可以检测到两种不同的过电压保护:动态过电压,通常是由于由于输入电压过大,负载快速过渡和静态过电压。
动态OVP
CTR引脚通过分压器连接到高压轨。如果电压在此引脚高于3.4 V,PFC栅极驱动器将停止,直到电压返回到低于门槛。这限制了扼流饱和和MOSFET损坏的风险。
静态OVP
稳定的过电压可能会导致两个PFC的异常行为(例如,因为输入电压高于PFC输出电压)和镇流器(例如过热、灯过电流,电容模式工作点)。稳定的过电压会导致补偿销向低饱和(约2.25 V)过渡。事实是L6585DE认为是静态过电压事件,启动Tch循环。在这个循环之后,如果COMP引脚饱和低,则IC被锁定在低消耗状态
模式。
禁用L6585DE
CTR引脚可用于在不断开电源的情况下关闭IC。当CTR为拉到0.75 V以下,IC停止,内部逻辑复位。当CTR解除时,IC从新的预热顺序开始。此功能仅在IC不可用时可用由于故障保护干预而锁定。
保护反馈断开
非常快的输出电压浪涌可能会损坏分压器的上部电阻器输入INV引脚,导致反馈断开。在这种情况下,E/A饱和很高PFC栅极驱动可以长时间开启MOSFET(电流感应阈值假设其最大值等于1 V),扼流圈可能饱和,从而破坏MOSFET。输出电压增长很快,即使过电压过电压也可能达到很高的值触发。如果VINV<1.2 V且触发动态过电压保护,则激活反馈断开保护。
PFC过流保护
在PFC扼流圈饱和或来自输入端的浪涌,由于MOSFET体二极管的击穿。后一种情况是观察到PFC输出的过电压。在这两种情况下,PFC阶段停止,而HB阶段继续切换。这个保护未锁定:一旦PFCC降至1.7 V以下,PFC驱动器重新启动。
道碴断面
半桥驱动器和集成自举二极管
半桥驱动器能够提供290毫安源电流和480毫安汇电流。这使得他们能够有效地驱动大的MOSFETs Cg高达2.2nf。高边MOSFET是采用自举结构驱动,减少了外部组件的数量。
正常启动说明
参考图7,正常启动过程如下:

1.启动:一旦Vcc达到启动阈值,电压参考值就建立起来,RF和EOLP引脚偏置,EOI引脚被拉下,TCH引脚启动源电流为31μA。半桥的频率由内部CCO产生,接COSC,用射频电流作为控制信号。使用EOI引脚拉低,启动频率将由于电流与RPRE和RRUN(见典型应用图)。
2.预热:TCH引脚继续供电31μA,直到电压达到4.63 V,因此它处于高阻抗状态。因为这个销装了一个RC平行线网络,这个引脚上的电压呈指数下降。当电压达到1.5 V时TCH引脚被拉下,预热时间结束。在此过程中,EOI引脚下拉,半桥频率为启动频率。边缘消隐在这段时间内处于活动状态,以避免检测到硬开关事件,在这个阶段非常常见。
3.点火:在TCH循环结束时,EOI引脚在高阻抗模式下保持空闲。因此,连接在EOI和地面之间的电容器通过射频进行充电RPRE。射频管脚产生的电流呈指数下降,频率和它一起。开关频率的指数下降导致线性增加指示灯电压。当灯电压达到冲击值时,灯点火。点火时间由RPRE和CIGN的值设置。点火电流控制保护、抗镇流器扼流饱和保护和前缘消隐全部激活。

4.运行模式:当EOI电压达到1.9V时,IC进入运行模式,并且开关频率仅由RRUN设置。电流控制保护和抗镇流器扼流圈饱和现在激活,阈值较低,前缘消隐无效激活并激活快速硬开关检测器。

振荡器特性曲线表示半桥频率与
射频引脚和接地之间的电阻R。在预热过程中,R等于RRUN in与RPRE并行,而在运行模式R等于RRUN。每条曲线都与COSC电容器和的值如图10所示。COSC值在引脚1(OSC)和15(GND)之间测量;对于其他电容器数值请参考AN2870。在预热和运行模式下,R的正确值可以通过图形方式找到与所选电容器和分别为FPRE和FRUN的曲线

安芯科创是一家国内芯片代理和国外品牌分销的综合服务商,公司提供芯片ic选型、蓝牙WIFI模组、进口芯片替换国产降成本等解决方案,可承接项目开发,以及元器件一站式采购服务,类型有运放芯片、电源芯片、MO芯片、蓝牙芯片、MCU芯片、二极管、三极管、电阻、电容、连接器、电感、继电器、晶振、蓝牙模组、WI模组及各类模组等电子元器件销售。(关于元器件价格请咨询在线客服黄经理:15382911663)
代理分销品牌有:ADI_亚德诺半导体/ALTBRA_阿尔特拉/BARROT_百瑞互联/BORN_伯恩半导体/BROADCHIP_广芯电子/COREBAI_芯佰微/DK_东科半导体/HDSC_华大半导体/holychip_芯圣/HUATECH_华泰/INFINEON_英飞凌/INTEL_英特尔/ISSI/LATTICE_莱迪思/maplesemi_美浦森/MICROCHIP_微芯/MS_瑞盟/NATION_国民技术/NEXPERIA_安世半导体/NXP_恩智浦/Panasonic_松下电器/RENESAS_瑞莎/SAMSUNG_三星/ST_意法半导体/TD_TECHCODE美国泰德半导体/TI_德州仪器/VISHAY_威世/XILINX_赛灵思/芯唐微电子等等
免责声明:部分图文来源网络,文章内容仅供参考,不构成投资建议,若内容有误或涉及侵权可联系删除。
Copyright © 2002-2023 深圳市安芯科创科技有限公司 版权所有 备案号:粤ICP备2023092210号-1